Fórum témák
» Több friss téma |
Ezek a hullámformák teljesen elfogadhatók. Esetleg a rezonáns kondival lehetne kísérletezni, hogy terhelt állapotban FET-ek kapcsolási pillanatai közelebb legyenek az áram nullaátmenetéhez - de akár így is maradhat, mert ránézésre ZVS-ben megy a táp, és hatásfok szempontjából ez többet jelent, mint a ZCS (persze akkor a legjobb ha megmarad a ZVS és a ZCS-t is közelíti).
Hát... a helyzet a következő:
Hárompowerledes terhelésnél (kb.3A) a vasmag már igencsak forró lett, már elkezdett kinyúlni a két felet ideiglenesen rögzítő kötegelő.... Szétszedtem, és áttekercseltem a trafót most 62menet primer, és 13 menet szekunder van rajt, le akarok menni a frekvenciával 32-35kHz-re, itt kisebb a mag vesztesége, és a gerjesztés is csak 0,14-0,15T körül lesz, ezért ha minden jól megy akkor hűvösebbnek kell lennie....
Sziasztok!
Cimopata féle rezonáns tápot építgetem.... egy már jól működő tápom volt a trafó túlzott melegedésétől eltekintve órákon keresztül üzemelt.(láds. néhány korábbi hozzzászólás) Ezután a trafót megfelelően áttekercselve akartam újraéleszteni az áramkört. A frekvencia beállításához a trafót kihagyva az áramkörből 30V AC tápfeszt adtam neki.... Létezik, hogy ettől az áramkörben tönkremegy valami a trafó nélkül? Most olyan, mintha a fetek egymásra nyitnának... Az IC, és a kapcsolójelek jónak tűnnek...
Ha minden igaz rájöttem a titokra...
Frekit beállítani 30, illetve 60V AC betápról akartam, és ekkor a főtrafó ne volt az áramkörben. Szerintem az történt, hogy a 30-60V betáp miatt a D2 árama nagyon kicsi volt, az IC még csak-csak elindult, de a feteket már nem tudta normálisan vezérelni, ezért lett hibás a működés... Mindent újra ellenőrizve, és nagyobb feszültségről indítva minden jól működik. Végül 38kHz lett az üzemi frekvencia. A kimenet áramgörbéje csatolva. Nem olyan szép mint korábban, viszont az áramkör fele annyi meleget sem termel... Langyosak a fetek, a trafó is csak kézmeleg, és a kimenő shottky-k is hűvösek. Idézet: Ez a hullámforma jobb mint a korábbi, ugyanis a FET-ek kapcsolási pillanata közelebb esik a nullaátmenethez. Korábban még az áram maximuma környékén kapcsoltak a FET-ek, most pedig ehhez képest kisebb áramnál. „...A kimenet áramgörbéje csatolva. Nem olyan szép mint korábban, viszont...” A hozzászólás módosítva: Aug 12, 2021
Üdv mindenkinek!
Vissza olvasgattam az elmúlt 6 évet, volt itt minden... Elő szedtem a kapcsolóüzemű cuccaimat, majd valamit alkotok:
Szia Skori!
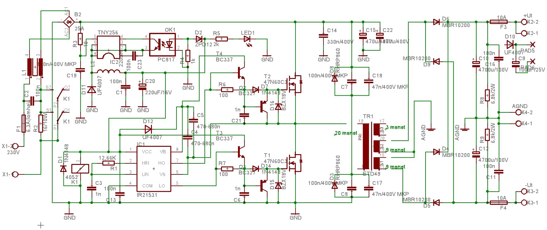
pajesz66 közben eltűnt... Nézem az oldalad, született jó kis cikk rezonáns tápegységről IR21531-el. Korrekt, szép munka! Van egy befejezetlen projektem, ilyen 2x50-70V erősítőhöz, szerencsére a tervek nem vesztek el - na meg a panel. Annyi, hogy ez nem szabályzott, itt hagytam abba - áttértem az IRS csodára -, kiindulásnak, módosításra jó. Szintén a jó kis TinySwitch-es step-down, úgy emlékszem még tőled vettem 10db-ot(TNY256P). Benne van a lágyindító is(1000µF a primer puffer). A gate hajtás kicsit más, de hasonló, 47N60C3-akat kapcsol 57kHz-en. (még 2016 januárban alkottam) Bontottam 5db PC tápot is, a már-már legendának számító EI-33-as trafóval, valamint rendeltem 10db IR2153-at, azzal sokan szeretnek/szeretnének építkezni, mert olcsó az IC és bontásból van trafó. Na ezzel a témával is futok egy kört majd. Pár kép és a rajz:
Szia! Nem tűntem el, csak van egy kis overload....
Nekem is van egy rezonánsom félkészen, a héten talán befejezem. rendeltem egy csomó ferritet a VEMIX-től...
Ha már egyszer szóba kerültem.... Az utolsó táp amit építettem 4db 70W-os powerledet hajt kb. 31-32Von....
Amikor elkészült és még jobb volt az idő a ledek teljesítményfelvétele kb.180W körül alakult némi ingadozással. Most ugyanezen ledeknek a teljesítményfelvétele kb. 110-120W... Létezik, hogy az alacsonyabb hőmérséklet miatt ennyit változik a felvett teljesítmény? (tudom, hajtsam áramgenerátorral... már készülget.)
Néztem a berakott kapcsolási rajzodat, és érdekelne milyen megfontolások alapján alakult ki ez a gate-meghajtó rész? Azaz pl. mi a funkciója C6 és C21-nek? Esetleg a holtidő csökkentése volt a cél?
Most megfogtál. Már nem emlékszem, hogy volt ez.
Valami olyasmi lesz, hogy a kikapcsolást késlelteti, így csökken a holtidő. Két verzióban is ez van a 47N60-ak mellé.
Szia!
Az jó, ha valaki azért építkezik itt. Megkérdezhetem, hogy milyen OWON szkópod van? Közben kotrok a fiókokban, egyre több "csemege" kerül elő.
Szia! A szkóp típusa OWON VDS1022... Az egyik legolcsóbb a piacon. Hátránya, hogy NEM leválasztott, így minden hálózati méréshez leválasztó trafó kell....
Mit akarsz építeni ennyi cuccból??? A fenti kép alapján ez elég lenne egy űrhajóhoz is
Nincs konkét tápegység tervben, a cél: kapcsolóüzemmel foglalkozni.
A probléma ott gyökeredzik, hogy jelenleg nincs szkóp, azért kérdeztem. Köszi az infót!
Szia! Megjöttek a ferritek? Hol tart a táp projekt?
Közben vettem digitális szkópot (OWON SDS1102 100MHz 1GSa/s), ez sem leválasztott. Ahogy Skori írta, az áramjeled nem igazán szinusz, elő vettem egy ZCS tápomat, valamit nyomkodtam(képek). Valami ilyesminek kellene lennie. Az áramváltód milyen?
Szia! A táp egy Li akkutöltőhöz készült egy ismerősömnek megrendelésre. Bevallom, hogy az időhiány miatt nem volt fényképezve, mérve, csak két autóizzóval ment egy éjszakát a garázsban, teljes terhelésen... Ezt kibírta, így késznek tekintettem
A szekunder fesz. kicsit magasabb lett mint a számolt, de a töltőelektronika elviseli.
Nem baj, gondolom nem az utolsó 230V-ról működő kapcsolóüzemű tápod volt ez a projekt - annál is inkább, hogy van sikerélmény.
![]() Én ott akadtam el, hogy nincs mivel megterhelnem 300 illetve 600W-al a +/- 57V-os ZVS-t...hoppá.
Kidobott gofri, szendvics stb. sütő fűtőszála 39 ohm. Egy szál már 300W terhelés, ha a másikat is párhuzamosan kötöd vele már meg is van a 600W. 1,8kW-nyit raktam össze belőlük terhelésnek amikor a 2kW-os tápomat teszteltem.
Bojlerbetét, vasaló?
Szia! Vasaló! Ott a pont.
Ge Lee ötlete is jó, csak most a hétvégén hirtelen nem tudok szerezni. Leválasztóval minden ok a táppal, 52kHz a rezonancia freki, a ZVS is rendben van: (képek) A hozzászólás módosítva: Okt 23, 2021
Szeretnék építeni egy DC 120v / napelem / 14V-os DC/DC átalakítót, egy 240 A/h akku töltésére.
Olyan 10 Amperes kellene, túltöltési gond nincs ,mert sok kamera van a rendszeren , éjszaka lemeríti az akkukat. Több Skori féle önrezgőt építettem 230V-ra - azok rendesen működnek.Nagyon jó és egyszerű kapcsolások . Viszont 120V-on nem igazán akarnak működni , a kísérleteknél a trafók primerét felére 20-22 menetre csökkentettem .Beindulnak , de csak több amperes terhelésnél, valahol 150-200 KHz-et mérek , de olyan rossz a négyszögjel, hogy akármi is lehet. Terhelés nélkül nem megy- tettem az L1 és L3 tekercsekre Pár nanós kondit lényeges változás nem történt , terhelés nélkül nem megy. A kis ferritgyűrűs trafók 420 yH -re vannak tekerve -nálam ez 12 menet. Több darabbal próbálkoztam , eredmény nélkül.
Szia!
Ha az IR21531 IC-s megoldások szóba jöhetnek, akkor ott a Skori véle URT: Bővebben: Link Ezek elindulnak 30Vdc-ről is, jómagam is ide jutottam 2016-ban. Vagy ott van cimopata tápja: Bővebben: Link Csak R1-et és a segédtáp tekercset kell méretezni benne. Ha nem IR IC, akkor esetleg Skori rezonáns 4: Bővebben: Link Skori szokott lenni, ő a tudhatója, szerintem megoldható 120Vdc-re is.
Azt hittem van itthon 2153-as , de úgy látszik a korábbi kísérletezéseknél elszálltak.
Viszont találtam vagy 6 db. új 2110-es meghajtót , csak ehhez kell valami IC meghajtó oszci. Lehet, hogy teszek még egy kísérletet a Skori önrezgővel ,a rezonáns 4-el. Ha ez sem jön be ,akkor küszködök a 2110-el. Köszönöm a segítséget.
Szerintem ezek a rezonáns tápok nem adnak elég stabil/pontos kimenő feszültséget, akkutöltésre a kimenetük közvetlenül nem jó, akkor utána kell még tenni egy "akkutöltő" feszültség/áramkorlátos áramkört
A hozzászólás módosítva: Okt 25, 2021
Miért kell ezt bonyolítani,12V napelemes töltés szabályzó,a panelek meg párhuzamosan.
Ezt én is így csinálnám. Nekem 48V szigetüzemem van.. ott van 3db napelem sorba kötve. de 12V ra szerintem nem érdemes
Szerintem nem is kell nagyon stabil , hiszen 240 A/h aksit kell tölteni , nem lehet túltölteni , mert van rajta vagy 10 kamera is /állandóan / Éjszaka még rámennek a kamera infrák .
Úgy van megoldva, hogy egy 6 Amperes hálózati táp is van rajtuk párhuzamosan , az aksin is , ha lecsökken az aksi feszültség 12V alá a hálózati táp kezd el dolgozni. |
Bejelentkezés
Hirdetés |




























