Fórum témák
» Több friss téma |
- Ez a felület kizárólag, az elektronikában kezdők kérdéseinek van fenntartva és nem elfelejtve, hogy hobbielektronika a fórumunk!
- Ami tehát azt jelenti, hogy a nagymama bevásárlását nem itt beszéljük meg, ill. ez nem üzenőfal! - Kerülendő az olyan kérdés, amit egy másik meglévő (több mint 17000 van), témában kellene kitárgyalni! - És végül büntetés terhe mellett kerülendő az MSN és egyéb szleng, a magyar helyesírás mellőzése, beleértve a mondateleji nagybetűket is!
Hello!
A hűtőkodit még nem találták fel (pedig jó lenne). Az csak hidegítő és feladata, hogy a tápfeszültség felöl érkező vátóáramú zavarjelek ne jussanak az erősítő bemenetére. A tranyós előerősítő jó lenne, de elég gagyi, mert annak is kicsi a bemeneti impedanciája. Ráadásul ha a potit tekergeted az RCA terhelése is jelentősen változna. De minek használnál tranyót, ha már ott az IC. Csak kettős kell belőle. (TL062...072) Nem egy nagy dolog ez a rajz. A lényeg, hogy a 12V feszültséget leosztja 6V-ra és azt vezetjük be az IC munkapontjának. Így a kimenete is féltápfeszültségen lesz. (mert egyenáramúlag egyszeres az erősítése itt) üdv! proli007
Értem, köszi
![]() A hűtőkondinál hidegítőre akartam célozni, csak mindenfele keresgélek, így kicsit keveredett a hűtőbordával meg hasonlókkal ![]() Megcsináltam az eddig említett változtatásokat, jelenleg így néz ki a kapcsolás - melléklet - Remélem jól értelmeztem, amiket mondtál, bár van egy rossz érzésem, hogy nem :S Tudom, még biztosan kell változtatni rajta. Az erősítő részhez pár posttal feljebb belinkeltem Skip kivezérlésjelzőjének a kapcsrajzát. Ami ott található, az jó lesz? Igen, most tűnt fel, hogy a feszosztót elrontottam ![]() Javítom Elvileg a javított melléklet is fentvan, a másodiknak kell legyen
proli007, éppen szólni akartam, hogy a kapcsolás, amit elsőként készítettél, pont kapcsoló zárásra indul. Persze én elfelejtettem mondani, hogy az egy Reed relé. Amit viszont legutóbb közöltél, az nagyban hasonlít ahhoz, amit én kreáltam tegnapelőtt saját kútfőből, leszámítva azt, hogy az enyém valószínűleg nem működik.
Szóval megépítem, és kipróbálom. Köszönöm a segítséget.
Hi.
Akkor azért nem találtam sehol. Köszi.
Sziasztok!
Van egy Speakon csatlakozó, ami kb. 10-30A-es áramot bír el. A boltos azt mondta, hogy ezeket az értékeket csak AC feszültség esetén tudja teljesíteni, DC feszültségnél ennek csak töredékére képes. Igaz, amit mondott, vagy csak le akart beszélni a Speakon csatlakozó vásárlásáról? Másik: erősítő elé szerintem teljesen mindegy, hogy milyen biztosítékot rakok be, csak az értéke legyen helyes. Nemdebár? Eladó kínálja nekem az ehhez hasonló batár, óriási, és drága biztosítékot, potom 1000Ft+ biztosíték áron... Mondom neki, hogy sima lengőt kérhetnék? erre elkezdett magyarázkodni, hogy kocsiba ez való, és stb.... hogy ez nem jó bele, mert ez csak 300Ft, és hogy inkább a másikat vegyem meg, mert az kell nekem... Én persze a 300Ft-osat vettem meg... Lehet valami különbség a két biztosíték között a kinézeten kívül? Lehet valamelyik jobb? Egyébként szét lehet ezt valahogy bontani? Köszi szépen!
Gondolom, kezdek már kicsit idegesítő lenni az értetlenségemmel, de igyekszem megoldani a dolgot...
Megcsináltam az ?erősítő? részt is, Skip kapcsrajza alapján. Így mostmár működne? A HF GND rész az elhagyható sztem, de az RCA-nak is van GND-je tudtommal, így sztem kell oda, ezt majd megmondjátok. Az ?erősítő? rész tápellátása az szerintem mehet 12V-ról, de, ha a feszültségosztós részről szedjem le inkább a feszültséget, az is megoldható. (A 12V-os ötletet onnan veszem, hogy a kivezérlésjelző működéséhez 12V szükséges)
Szia!
Szerintem jó az olcsóbb is, ha az erősítőd teljesítményéhez mért tápkábel átmérőjének megfelel a csatlakozás! A drágább átlátszót azért ajánlja mert az kifejezetten autóhifi célra lett "kitenyésztve" és szebb (márakinek),de mivel ezt az akksihoz lehető legközelebb kell elhelyezni, szerintem sokkal jobb választás az olcsóbb és szolidabb, mert az kissebb! Ja és fontos, hogy vízmentesen zárt legyen!!! Egyébként nekem sem az a drága vacak van az autómban. !!! AKKSIHOZ LEGKÖZELEBB! !!! Ezt ne feledd, én már sok porrá égett autót láttam!
Hello!
Azért a LM-nek is kellene tápfesz nem? (4=GND 7=+12V) A Led-eknél a rengeteg ellenállás helyett egy is elegendő, tekitettel arra, hogy egyszerre csak egy ég. Tehát katódok összefogva, és onnan egy ellenállás a GND-re. (De itt lesznek még elvi bajok, mert nem igazán értem mit szeretnél.) üdv! proli007
Táp mindre lesz rakva, csak Eagle-ben nem mindig van láb a tápnak :/
A LED-eknél akkor megcsinálom, hogy csak 1 ellenállás legyen Egy olyat szeretnék, hogy a szűrővel leszűrt frekvenciára léptetné a 4017-es IC-t. 170,514Hz-nél
Lényegében nem nekem kell, csak én próbálom megcsinálni
![]() Ez inkább fényeffekt lenne, mert a LED-eket összevissza helyezném el, és random világítanának. Tudom, PIC-el ilyet egyszerűbb lenne csinálni, de ahhoz nem igazán értek
Már csak azt várom, hogy mikorra sikerül kijavítani a hibákat, és el tudom kezdeni építeni
Üdv lenne egy kérdésem.
Apum hazahozott egy párhuzamos port vezérlésű ledes megjelenítőt. A táp megvan hozzá csak a program nincs. A megjelnítő 15 db 7*5 szegmenses kijelzőből áll. Van rajta kb 13 db ic 30 tranzisztor és egy külön áramkör a tápellátásnak. A párhuzamos portra csak 2 vezeték megy semmi több. Ennek a működtetéséhez tudnátok vmi programot mondani? Vagy ez túl egyedi fejlesztés? Válaszokat előre is köszönöm.
Természetesen az akkusaru csatlakozásától kb. 5cm-re van a biztosíték! Nekem is az volt a célom, hogy a vezeték nehogy felgyújtsa az autót.
Köszi
Elég egyedi darab lehet, valószínűleg léptetőregisztereket kell feltölteni a port egyik lábáról (a másik az órajel lehet), és a panel vagy önállóan multiplexel, vagy sehogy. A működtető programhoz először vissza kellene rajzolni, aztán lehet gondolkodni rajta...
Értem és ha visszarajzolnám ami hirtelen ránézve elég nagy munka. Akkor gondolkozás alatt mit értesz? Találhatnák esetleg olyan programot ami képes az adott áramkört működtetni vagy kéne rá ezalapján írni egy programot?
Biztos vagyiok benne, hogy nem találsz hozzá semmit (legfeljebb ha az eredetileg hozzávalót, valahol), szóval írni kell...
Értem megtaláltam a készítő cég honlapját. Ha írok nekik egy mail-t van esély valamiféle támogatásra?
Ha én volnék az a cég, rögtön tudnék válaszolni, így sajnos csak remélni merem. Egy udvarias kérést általában támogatnak, hacsak nem nagyon pénzes a dolog
Hello!
Dehogy nincs táplába az Ic-knek. Csak a TTL CMOS IC-knek tudja, hogy hol van a táplába. Ezt rejtve, de beírja az összekötő net-listába. A digitális rajzokon a tápfesz feltüntetése, csak zavaró lenne. Ezért van rejtve. "Egy olyat szeretnék, hogy a szűrővel leszűrt frekvenciára léptetné a 4017-es IC-t. 170,514Hz-nél" Gondoltam, hogy lesznek nézeteltérések. Miez a freki? Talán valamelyik hang? Nos ezt ilyen pontosan nem lehet kiszűrni ilyen egyszerűen. Na meg nem is érdemes, mert a gitáros egy hétig hangolná a szerszámot, mire ez lépne egyet. De ha az áramkört így készíted el ahogy most van, akkor ha jön egy jel ami ebben a frekvencia sávban található, akkor annak minden periódusára lép egyet a számláló. Mivel a 4017 tíz lépéses, a 170Hz másodpercenként, 17-szer körbefuttatná. Mit látnál abból? Szerintem, hogy égnek a Led-ek. Szóval szerintem, nem a jel frekvenciája, hanem annak burkológörbéje kellene számodra. Ahhoz meg nem a hangfreki kell, hanem az egyenirányított jele. (mint a kivezérlésjelzőnél) Itt úgy tűnik kell egy egyenirányító, majd annak szintváltozásaira kell léptetni a jelet. (A jel dinamikával majd kompromisszumokat kell kötni.) Tehát ki kell találni, mit valósítasz meg, és abból ésszerűen, mi teljesíthető. Aztán lehet, félre értem a feladatot. Jó lenne, ha a célt egyszerű "parasztos" magyarázattal elmondanád. Abból lehet megtudom, mi a cél. üdv! proli007
Ezt nem is tudtam, h van tápláb, csak rejtve. Rengeteg kapcsolást azért nem tudtam könyvekből kimásolni, mert "nem volt" tápláb
![]() Igazából annyi lenne, hogy van egy zeném, amit, ha hallgatok, akkor pl. dobra vagy basszusra lépne egyet az IC. Ezt szeretném a szűrővel megoldani, hogy a magasabb hangoknál ne csináljon semmit sem, csak a dob vagy basszus esetén lépjen.
Hello!
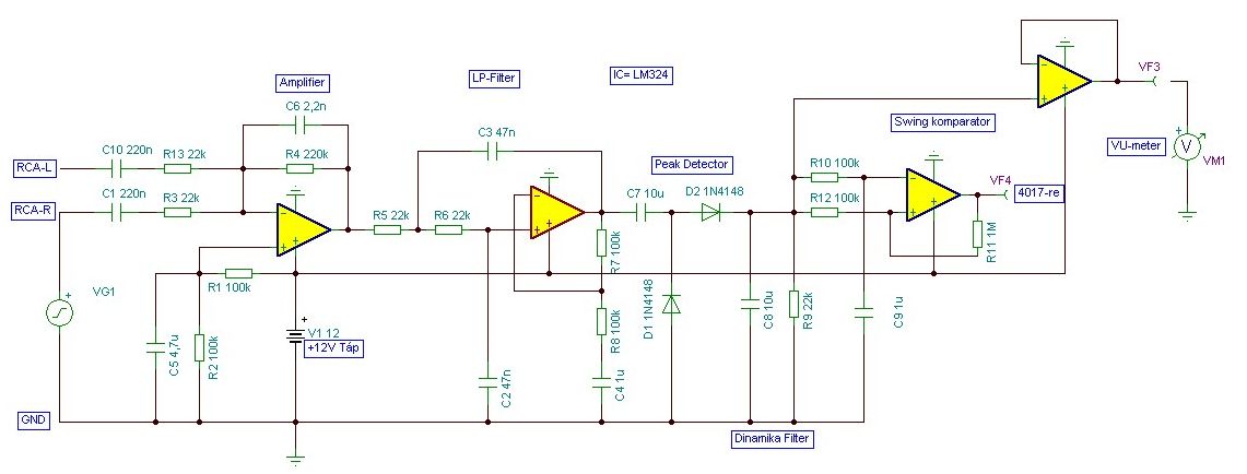
Szóval kb. ide fogsz kilyukadni. Lehet, hogy kissé komplikáltnak tűnik a dolog, de nem az. Persze ezt csak úgy rajzoltam a számodra, azért ezt ki kellene próbálni, és az időzítéseket (dinamika filter - Swing filter), komparátos visszacsatolását próbával megállapítani. A bemeneti jelszintet lehet be kell lőni az alkalmazáshoz. Ha a VU kimenetre egy műszert kötsz (kb.4V méréshatárral, akkor láthatod is a lüktetést, hogy megfele-e.) üdv! proli007
Köszi a rajzot
![]() Elsőre tényleg kicsit bonyolult, de azért sikerül átlátni magam rajta. Annyit kérdeznék, hogy a VG1 az mi? És van a VF3-as rész. Azt kötelező belerakni? Mert VU-meterre nincs szükségem. A LM324-et lehet pl. TL074-gyel helyettesíteni? Mert nekem van itthon egy adag TL071, és akkor már azokkal fel tudnám építeni ezt a részt. Úgy összesítve köszi a miattam való szenvedést, majd valamivel 1x meghálálom
Hello!
A VG1 az csak a szimulátor generátora a méréshez. (imitálja az RCA-ról jövő feszültséget) A VU-meter rész, csak azért született, mert a 324-ben, egy tokban 4db erősítő van, és így kihasználható az is. Viszont annak kimenetén elenőrizhető a szint, annélkül, hogy terhelnéd a dinamika szűrőt. Tehát mindenképpen érdemes bedrótozni, és akkor csak bemérésnél használni. (egy analóg műszer egy ellenállással.) De ebben a kapcsolásban nem használhatod, a TL071-et csak a két első fokozatban, mert ott a komparátor nem tudna féltápról üzemelni. Az LM324 kb 50Ft nem egy komoly kiadás. üdv! proli007
Értem.
Nos, az LM324-gyel csak annyi a bajom, hogy nincs itthon, és, ahol lakok, ott nem igazán van elektronikabolt ![]() Sztem jövőhéten be tudok menni Szegedre, és akkor meg tdom valósítani. A VU-metert úgy gondoltam, hogy akkor egy tüskesor (vagy más csatlakozó) segítségével tudom rákötni. Nagyon köszönöm a segítséget, majd mondom, hogy működik-e
Sziasztok!
Az egyik barátom akar csinálni egy erősítőt, de speckó táp kellene neki. Az lenne a kérdésem, hogy van-e olyan toroid, amiről egyszerre több feszt lelehet szedni, a következők kellenének: +/-102 +/-25 +/-5 meg azt hiszem a 102 és a 25 között még van valami, jah ugye és mindegyik 2x kellene.
Üdv.!
Olyat tekertetsz, amilyet csak akarsz. De toroidra nem biztos hogy mindenhol tekerni fognak ennyi szekunder-tekercset! Kléh például csak 4db szekundert vállal toroidra. Hiperszilre többet is, "technológiai okok" miatt. De szvsz 8db szekundert nem nagyon fog elvállalni senki.
Értem, akkor hogyan lehetne ezt megoldani? Mellesleg amperszámnak is szépen kell lennie :S Sajnos azt most pontosan nem tudom, hogy mennyi, ma este rákérdezek, pontosan milyan adatok is kellenének.
Szia!
pl. itt nézd meg! |
Bejelentkezés
Hirdetés |







Szóval megépítem, és kipróbálom. Köszönöm a segítséget. 




