Fórum témák
» Több friss téma |
Fórum » Időzítő
Témaindító: Mekkmester, idő: Dec 25, 2005
Témakörök:
Bocsánat.
![]() Tízes osztót láttam már, remélem nem 6db kell hozzá. Nekem mi kellhet?
Egy 6 os és egy 10 es egymás után ... 6 db 10es már olyan 1millio másodperc lenne ha jól számolom... Viszont ha jól gondolom megoldható egy cd4024 es ic vel a 60 as osztás
A hozzászólás módosítva: Jan 1, 2022
Köszönöm mindenkinek.
Akkor két 4017-el megúsznám, de kevesebb helyet foglal el egy 8lábú pic.
Az tuti ha meg tudod írni a programot akkor kár két három IC-t belerakni ... Egy 4 megás kvarccal és jól megválasztott osztásokkal tökéletes egy perces időzítőt alkothatsz .
Nem tudtuk a kérdéseidböl, mennyire értesz a dologhoz, mert ha PIChez vagy az AVRhez egy kicsit konyitasz, ilyen kérdést meg áramkört be sem igen raktál volna…
Na igen.
Nem tudok programozni, ellenben az alapötletet sem tudom megcsinálni. Nem értek semmihez, csak kérdeztem, mert kérdezni azt tudok. ![]() Viszont nem kell megvalósuljon, inkább elméleti kérdés volt.
Ha mégis akkor keress meg a programozásban tudok segíteni .
Köszönöm a felajánlást.
Igazából az van, hogy láttam egy kérdést fb-n és elgondolkodtam, hogyan lenne egyszerűbb. De a méret miatt jobb a uC. Nem tudom mihez kell az illetőnek, ezért többet nem is tudok róla. Sonaj adott nekem példaprogit, abból összetudnám ollózni assembly-ben. Legfeljebb lesz egy kényszer, hogy elkezdjem.
Minden mai procihoz van egy iskolaprogram 1 Hz elöállitására. Egy másik iskolaprogram meg az osztást tárgyalja.
Sziasztok! Van egy ilyen időzítő relém. Sajnos nem találok hozzá használati leírást. Tudna valamelyikőtök ebben segíteni?
ABB CT-S...
A hozzászólás módosítva: Feb 2, 2022
Üdv. Van egy távirányítós kisautó, aminek tönkrement az elektronikája. Meg kellene úgy oldanom, hogy egy gombnyomásra, (ami a kisautón lenne) az elemek egy ideig áramot adnának a kisautó motorjára.
A táp 4x 1,5V elem. Valami egyszerű, vagy akár 555Ic-s kapcsolásra lene szükségem, lehetőleg relé nélkül, Elég ha valami FET kapcsolna csak, nem menne az egyfolytába, annyira nem melegedne...
Hello!
Az 555-öt nem ajánlanám, mert fogyasztja az elemet. Akkor kapcsoló kell, amit várhatóan elfelejtesz kikapcsolni. Úgy rajzoltam meg, hogy akkor induljon el, mikor a gyermek elengedi a gombot. (Mint a régi kis lemezautónál a krapek fejét.) Mert az nem túl jó, ha megnyomás alatt indulna el. Meg persze elindul, mikor beteszed az elemet. Önfogyasztás oly kevés, hogy nem kell kapcsoló. Nem írtad meddig menjen, de kb. 20 másodpercig fog menni. Úgyis a nyomkodás a varázs, nem a működés. Logikai Fet-et célszerű beletenni. Nem kell hűtés, elég a zászló.
Üdv, köszi, ezt majd megprobalom, pont van itthon 4093.
De mi a logikai FET? R4 a variáló ellenállás? 20mp sok, ez elég gyors autó, elég csak egy pár. Ez is olyan hogy fejnyomós, de arra a funkcióra eredetileg csak... Nemtudom mi történt, valamit mondott angolul. Van benne egy optikai érzékelő, ami előtt ha ellobogtatod a hozzá való zászlót, akkor indul el...lényegtelen híg, működött.. De ezt a fejes kapcsolót lehetne annak használni. De viszont ez a kapcsoló, az a tipikus távirányítós fekete szén?.. alapú kapcsoló. Az jó lesz hozzá?
A Logikai Fet olyan ami 5V Gate feszültségnél már ki tud nyitni. Vagy is alacsony a GS küszöbfeszültsége. pld. az IRLR024N (Adatlap!)
Nem tudom egy ilyen gombnak mekkora a megnyomott ellenállása, legfeljebb kicseréled a 10µF-ot 1µF-ra a 100k-t meg 1Mohm-ra, ha nem lenne jó. Az időt a kék ellenállás és a 100µF szorzata adja. A hozzászólás módosítva: Feb 14, 2022
Na majd megprobalom valamelyik nap, addig is köszi.
Kipróbátam a rajzot, viszont nem volt olyan fetem, belelöktem egy akármilyet. 12N60
Lassabban forgatja a motort, ami viszont nem is akkora baj. De ha gyorsabbra akarnám, gondolom a nem megfelelő FET miatt van nem?
Tettem bele egy IRF3205öt, igy már erősebb. Később kiderült, hogy erre szükség is van, mert az autónak emelkedőre kell felmennie.
Az IRF3205 küszöbfeszültsége is kicsit magas a négy elemhez, viszont nagyobb áramú. így több áramot is tud leadni, mint a másik. De ha a Fet képessége "korlátozza az áramot", akkor melegedni is fog. Mérni kell, az elem és a motor feszültséget működés közben és akkor értékelheted a helyzetet.
Nem megy egyhuzamban több ideig. Ha melegszik is, akkor se érkezne annyira felmelegedni, hogy abból probléma legyen. Jó ez így, köszi a tippet-rajzot.
Sziasztok!
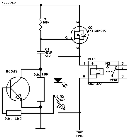
Egy nagyon egyszerű időzítőt próbáltam összerakni. A cél, hogy minél kevesebb alkatrészből álljon. Működése: A tápfeszültség megjelenését követően 1-20 másdoperc időtartamra behúz egy relét, majd elengedi. A csatolt képen látható kapcsolással próbálkoztam. A tápfeszültség megjelenése után elkezd töltődni a kondenzátor és ezért csökkenni kez a Vgs feszültségkülönbség. Amiko reléri a köszöbfeszültséget, akkor a FET kikapcsol. A kikapcsolási időt pedig egy potival szabályoztam. (R1 valójában egy poti.) A relét kapcsolását szépen lehet vele időzíteni, de a FET valójában lassan kapcsol ki, ezért a LED lassan elhalványul a kapcsolás előtt. Kb 1 másodperc alatt, de zavaró. FDD4243 FET-et használtam. Van esetleg valami ötletetek, hogy hogyan lehetne élesebbé tenni a kikapcsolást? Esetleg nagyon küszöbfeszültségű FET-tel? A jelenlegi kb 2V. Nagyobb feszültségkülönbségnél a kondi még gyorsabban töltődik. A hozzászólás módosítva: Szept 22, 2022
Megpróbálnék egy diódát vagy inkább zeenert sorbakötni a leddel az kicsit határozozottabbá tenné a led kikapcsolását (3,7v -4,7v ? ki kell próbálni)
Hello! A kapcsolásodban fordítva van a Fet D-S pontja.
De mutatok egy példát, hogy lehet gyorsítani a lekapcsolást. A két tranyó végül is egy áramtükör, amikor a Fet drain feszültsége emelkedni kezd (vagy is kezd lezárni) 600mV környékén kinyit az áramtükör és segít gyorsan feltölteni a kondit. Ez lavina szerűen fog megtörténni. Az R2 csak gyorsítja a folyamatot, a zéner segítségével elérhető, hogy mind 12V-on és 24V-on működhessen az áramkör. Egyben védi a Gate-t a túlfeszültségtől. Az R1 a táp kikapcsolása esetén segít a kondi kisütésében.
Talán igy gyorsabban átbillenne:
A hozzászólás módosítva: Szept 22, 2022
Ha csak a LED lassú halványodása probléma akkor a
jó öreg TL431-es is megoldja a problémát: A hozzászólás módosítva: Szept 23, 2022
Nagyon köszönöm a válaszokat kaqkk,proli007 és vrbr !
Megkérdezhetem, hogy mivel készült a szimuláció, proli007? Igen, fordítva került be a FET. Csak a kérdés kiírásához csináltam gyorsan a rajzot. Kipróbálom ezeket a kapcsolásokat. Köszönöm mégegyszer!
Sziasztok!
Segítségeteket szeretném kérni egy kis áramkörrel kapcsolatban. Olyan multivibrátorra lenne szükségem, ami kb egy percenként bekapcsol kb 1 másodpercre. Az sem lenne baj, ha ezek az értékek potméterrel állíthatóak lennének. Mivel nem tudom, hogy keressek erre alkalmas kapcsolási rajzot, így tanácstalan vagyok, melyiket, mit kellene összeraknom ehhez. Kérlek, ha van infótok, írjátok meg nekem. (az sem kizárt, hogy létezik készen ilyen kapcsolás, de ugye nem tudom, mit keressek... )Minden infót előre is köszönök! Üdv Péter
Szia!
Nézzél szét ezen rajzok között. Bővebben: Link |
Bejelentkezés
Hirdetés |















)




