Fórum témák
» Több friss téma |
Mielőtt kérdezel, a következő két dolgot ellenőrizd!
I. A helyes tápfeszültségek megléte.
II. A kimeneten van-e egyenfeszültség.
Élesztés.
Sziasztok.
Szereztem egy Sherwood AI 1110es erősitőt. Olyan problémám van vele hogy kb félhangerőnél kivágja a +tápfesz biztositékát. Milehet a probléma. Tranyókat kiszedtem már és kimértem őket és jók. Kisebb hangerőn szól is szépen. De mikor feltekerem ugy félig akkor pukk elszáll a bizti. Kiprobáltam másik trafóval is de ugyanez a helyzet. Hol keressem a hibát?
Bocsi, elnéztem kicsit. A -tápnál lévő bizti megy ki mindig.
Hello!
Nem, mert az 556 PNP ellentátben a 182-vel. (egyébként semmi akadálya nem lenne) üdv! proli007
Szevasztok. Én vagyok még mindíg a hitachi ha250 es erősítő problémás emberke.
Nos kiszedtem a végfok tranzisztorokat de semmi bajuk műszer szerint. Betettem az uj végfok tranyókat azért, de semmi, 2 meg is hat totál zárlatos lett szinte azonnal. égős modszer kimaradt, sajna, de talán nem is baj mert lereszeltem és utána kidetült hogy mindegyik hamis volt. mindegy az a lényeg, hogy amik benne voltak azok tuti jók, égőt bekötöttem, és középnullás a táp is. Annyit sikerült kiderítenem hogy ugynevezett inverted darlington circuit rendszer van benne. Létezik. hogy lehet valahonnan valami kapcsolást szerezni? mert már napok óta keresem de semmit nem találok. Ha valaki tud kérem segítsen, Kősz mindenkinek.
Sziasztok!
Meg tudná valaki mondani, hogy a csatolt erősítőnek a kimenetén milyen okokból jelenhet meg egyenáram? A feszültség 0,05V-ról indul, és rövidesen 1,5-2V lesz, ami egy PIC-es bemenetválasztóban már aktiválja a védelmet, és kikapcsolja az erősítőt.
Udv,
Mekkora a nyugalmi aram? A vegtranzisztorokon kivul van meg masik tranyo is a hutobordara erositove? Egyebkent milyen PIC-es bemenetvalaszto van a kimenetre kapcsolva? Ez utobbit csak azert kerdezem mert eleg furan hangzik, hogy a kimeneten ott "lóg" egy bementvalaszto
Hát... konkrétan egy 5.1-es hangfalról van szó, nem pont ez az erősítő van benne. Ezt csak azért tettem ide, mert a végfoktranzisztorok ugyanígy vannak benne, de nem találtam róla rajzot, és gondoltam így több segítséget kapok, ha csak leírom. De amúgy a végfoktranyók, a meghajtótranyók, és a környező alkatrészek így vannak, és előtte van egy csomó IC. A PIC-es bemenetválasztó pedig úgy néz ki, hogy a PIC állítja a hangot, és az aktuális bemenetet. A PIC egyik lábára rá van kötve a védelem, ami ha H jelet kap kikapcsolja az erősítőt, és a kimeneten ez a 2 V már aktiválja ezt a védelmi mechanizmust.
Ok, a PIC-es reszt mar ertem. De sajna az erosito reszerol meg mindig nem tudok nyilatkozni ugyanis nem tudom, hogy a hutobordan milyen alkatreszek vannak ill. honnan tudod, hogy abban a bizonyos 5.1-es cuccban ugy vannak a tranyok ahogy a csatolt rajzon ha nincs kapcs.rajz az erositorol? Igy eleg nehez lesz barmit is mondani mi lehet a gond.
A hűtőbordán csak a végfoktranzisztorok vannak, mind a 6 csatornáé egyen. az erősítőt meg már próbáltam megjavítani, de eddig nem sikerült, onnan tudom, hogy az alkatrészek ugyanúgy vannak, mint a csatolt képen. Engem tulajdonképpen csak az érdekel, hogy az olyan típusú erősítőnél, amit csatoltam, mitől lehet egyenáram a kimeneten. Ha a végén lenne csatolókondi, nem lenne probléma, mert ott tudnám, hogy az zárlatos, de nincs. Így is csodálkozok, hogy az ilyen erősítőknél nem jelenik meg egyenáram a kimeneten, amikor a tranzisztorok nyitva vannak.
A kimeneti offszet tobb okbol is elcsuszhat:
- ha az erositonek kompozit kimeneti fokozata van akkor a hutobordara a vegtranzisztorokon kivul semmi mast nem kell felerositeni, mert a melegedes hatasara megvaltozhatnak a munkapontok, megvaltozhat a nyugalmi aram, elcsuszhat a kimeneti offszet. - szinten a kimeneti offszet elcsuszasat okozhatja, ha a bemeneti darlington parral tortenik vmi. pl. a ket tranzisztor eltero homersekletu. ezert a darlingtonokat celszeruen vagy osszeragasztjak (ha kulon tokban vannak) vagy eleve olyan tranyot hasznalnak ahol egy szilicium lapon (egy tokban) van a 2 tranzisztor. Ezeken kivul elofordulhat meg mas hiba is. Mericskelni kellene az erositot ugy lehetne tobbet mondani rola.
Köszi, átnézem ezeket, és még méricskélni is fogok, és ha találok valamit, ami nem egyértelmű, akkor még majd visszatérek ezzel kapcsolatban
Ebben a típusú erősítőben olyan kemény egyenáramú visszacsatolás van, hogy szerintem munkapont-elvándorlásnak nemigen szabadna egyenfeszültséget okoznia a kimeneten.
Ha a bemenet és a visszacsatoás is olyan kialakítású, mint a mellékelt rajz, akkor ott a differenciálerősítő (biztos elírtad, ott nincs darlington fokozat) bemenetét kellene legelőször megmérni, hogy oda nem jut-e egyenfeszültség. Q1 bázisán tehát nullának kellene lennie, pl. a bemeneti csatoló kondi hibájából esetleg kerülhet az előző fokozatról oda egyenfeszültség (amúgy az egész végfok Q1 bázisa és a kimenet között feszültségkövető). Esetleg a visszacsatolás oldalán a C3 átvezetése okozhat még a normálisnál nagyobb offsetet.
Szerencsés lenne, ha visszarajzolnád az erősítőt, legalább nagy vonalakban, esetleg a létező rajzon jelölhetnéd, ha attól valamiben eltér.
Igen, bocsi valoban elirtam. Nem darlington, hanem differencialerosito van a bemeneten! Nekem vegig darlington volt a fejemben, mert ha darlington vegu az erosito, akkor kell a meghajtokat es a nyugalmi aram beallitasnal levo tranzisztort a hutobordara szerelni a vegtranzisztorokkal egyutt
Elnezest meg 1x!
Hy mindenkinek aki olvassa
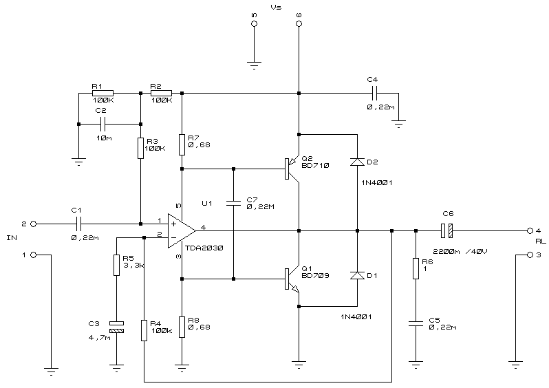
Van nekem egy TDA2030A nyák és beültetési rajzom ,nem tudom belölle ki venni az adatokat .Ezért kérem a segítségeteket ugy hogy átt szerkesztitek a képet vagy irtok egy pm-et az alkatrész listárol ja és plusz még azt is hogy hány voltrol megyen mert azt se tudom ki venni a rajzbol. Vagy egy kapcsolási rajz is jó
Sziasztok! Erre--> (#245538) valaki nemtud mondani valamit, hogy mi okozhatja? Megnéztem a kimeneteken lévő gerjedésgátlo R-C tagokat. Az ellenállások jók, de a másik alkatrészt nemtudom kimérni. ( 470J 100n ) A végfokok is jók.
Azt azért leirom, hogy akié volt az erősitő, Ő 2Ohmos hangszórót kötött rá. :eek2: Lehet hogy emiatt lett valami komolyabb baja neki??
köszi ezt a rajzot de ebben nincsen teljesítmény tranzisztor.
nekem olyan kell amiben BD 907 BD 908 +TDA2030A teljesítmény tranzisztorok és végfok van benne vagyis nekem nem jo az amit fell raktálll
Google-be beállítod a képek keresését beírod h tda 2030 és kiad nagyon sok rajzot. Ott lesz ami neked kell.
Látod... Most elrontottad az egészet. Pedig így rávettem volna h keresse meg saját magának. Nah mindegy.
Bocs
Szerk: De lehet két tápfeszes kell neki
Sziasztok!
Ismeri valaki a Sanken cég által gyártott SI1050G jelü végfok ic-t? Egyszer kaptam belöle 2 dbot, rajzzal, bordával. Megépitettem, és erösitöt még ilyen szépen szólni még nem hallottam. A gyártó szerint 1kHz-n nincs mérhetö torzitása. Teljes kivezérlés mellett a hálozatról húzott árama 2,5-3A. Annyi vele a bajom, hogy az egyik elfüstölt. A jó ég tudja mitöl. Igy most monoban, de retteneteset szól. Egy ilyen végfokot próbálok most beszerezni, de egyszerüen mintha nem is létezne. A gyártó már nem gyártja, de ha gyártaná is, japán. Onnan meg egy rendelés... Szóval ha valaki tud ilyet szükebb hazánkban, az dobjon egy mailt. Köszi! Kép: Hivatkozás
Na helló mindenki, épített esetleg valaki egy shamant amíg nem jártam erre ? Továbbra is fenntartom hogy nagyon jól szól...
) Valahogy sokkal impresszívebb a sztereó hatás és magasabbra és mélyebbre megy mint az ic-sek és a gyári erősítők.
Drága amatőrtárs esetleg nem erre gondoltál?kukucccccccs
hello ez mifele erolkodo?? valahogy megtetszett watt? aramfelvetel? mennyi V-rol megy?
Dióda!
A neved máris imába foglalva! Le is csaptam a két 15ezer forintos ic-re, 5000Huf-ért. Ennek piszkosul örülök. 3 éve ezt hajtom. Köszi mégegyszer!
hello mindenkinek
szeretnek epitteni egy erositot 2n3055-os tranyoval! nem talaltam rolla csak kapcsolasi rajzot de nekem kene nyakrajz is! nem tud nekem valaki segitteni ?nagyon kellene! ha valakinek van 1 kis ideje akkor legyen szives segitsen nekem...koszonom
Mennyi tranyód van és hány wattra gondoltál?
hat en csak kb. 50-60 W 8ohmon! de meg nincs semielyen tranyom csak szeretnek egy tranyos erosittot eekkora teljesitmennyel!
|
Bejelentkezés
Hirdetés |





Elnezest meg 1x! 
:eek2:






