Fórum témák

» Több friss téma
Fórum » Elektronikában kezdők kérdései
- Ez a felület kizárólag, az elektronikában kezdők kérdéseinek van fenntartva és nem elfelejtve, hogy hobbielektronika a fórumunk!
- Ami tehát azt jelenti, hogy a nagymama bevásárlását nem itt beszéljük meg, ill. ez nem üzenőfal!
- Kerülendő az olyan kérdés, amit egy másik meglévő (több mint 17000 van), témában kellene kitárgyalni!
- És végül büntetés terhe mellett kerülendő az MSN és egyéb szleng, a magyar helyesírás mellőzése, beleértve a mondateleji nagybetűket is!
Lapozás: OK   3703 / 4047
(#) NodeMiauuu hozzászólása Márc 26, 2022 /
 
Egy Lidl-ös akkus csavarhúzót (12 V-os akksival) szeretnék meghajtani és vezérelni Arduino-val.
Nézegettem hozzá H hidat, de nem tudom melyik lenne a legoptimálisabb.
Ezek vannak most itthon:
L298N-MOD
TA6586 alapú, 5A H hidas motor meghajtó
Eléggé meg lesznek terhelve

A csavarhúzóról:
ParkSide PBSA 12 D4 SOLO
12 V-os akkis van benne.
(#) renglovi válasza Gafly hozzászólására (») Márc 26, 2022 /
 
Szia!

Nagyon köszönöm a válaszod! Igen van multiméterem. De sajnos semmi feszültséget nem mutat. Tehát 0.0... A töltőt is megmértem ugyanúgy, de az biztosítja a 18V-ot....
(#) Bakman válasza NodeMiauuu hozzászólására (») Márc 26, 2022 /
 
Egy kis eröltetésnél sokkal nagyobb áramok is folyhatnak ott, mint amennyit ezek a H-hidak bírnak. L298N folyamatosan 2 A-t bír...
(#) Régi motoros válasza NodeMiauuu hozzászólására (») Márc 27, 2022 /
 
Nem tudom jól tippelem, de az oldalán az a piros gomb nem mechanikus irányváltó véletlen?
Mert ha az, akkor felesleges H hidas meghajtás. Akkor egy sima PWM szabályozó kell, de akár magad is készíthetsz egy fiókban kallódó NE555 ic -vel meg egy erősebb fettel. Kisebb méretben megúszod, persze hűtőlemez akkor is kell a fetre. Én minimum 15 amperes félvezetőben gondolkodnék.
(#) NodeMiauuu válasza Régi motoros hozzászólására (») Márc 27, 2022 /
 
Igen az csak még nem néztem meg a működését. Elég nehezen lehet váltani vele sokszor beakad ezért sem akartam azt használni, de ha minden kötél szakad akkor marad a polaritásváltó relé.

Éppen most szedtem szét egy ősrégi B and D fúrót ahol ne555-el oldották meg
(#) Régi motoros válasza NodeMiauuu hozzászólására (») Márc 27, 2022 /
 
Lehet a műanyag alkatrészek akadnak kicsit, egy kis kenés nem árt.
Gondolom egy kapcsolóval fordítja a polaritást a motoron.
(#) gyulank hozzászólása Márc 28, 2022 /
 
Van egy rossz (hálózaton nem látszó) Ubiquiti AirGrid M5 AP-m. Javít valaki ilyet? Így villog.
(#) szidom válasza gyulank hozzászólására (») Márc 28, 2022 /
 
Üdv!
Csináltál resetet?
(#) gyulank válasza szidom hozzászólására (») Márc 28, 2022 /
 
Nem mostanában kínlódtam vele, hanem 3 éve, de ha lehet biztos csináltam. Úgy rémlik alapból nem is világított, szóval reset után villogott, aztán több reset után se villogott jól. Mert akkor valahol találtam róla infót, vagy valaki írta, hogy milyen villogás mit jelent, de most nem találok ilyet.
(#) szidom válasza gyulank hozzászólására (») Márc 28, 2022 /
 
Most én sem találok hozzá doksit, talán du. több időm lesz.
A tápfeladó (Poe) biztos jó?
(#) gyulank válasza szidom hozzászólására (») Márc 28, 2022 /
 
Villogott vele. Nem próbáltam az újjal, de gondolom.
(#) gyulank válasza szidom hozzászólására (») Márc 28, 2022 /
 
Rátettem a jó AP-re. Nekem azon keresztül jön a net. Úgyhogy jó a táp.
(#) KoblogPerGyok hozzászólása Márc 28, 2022 /
 
Sziasztok!

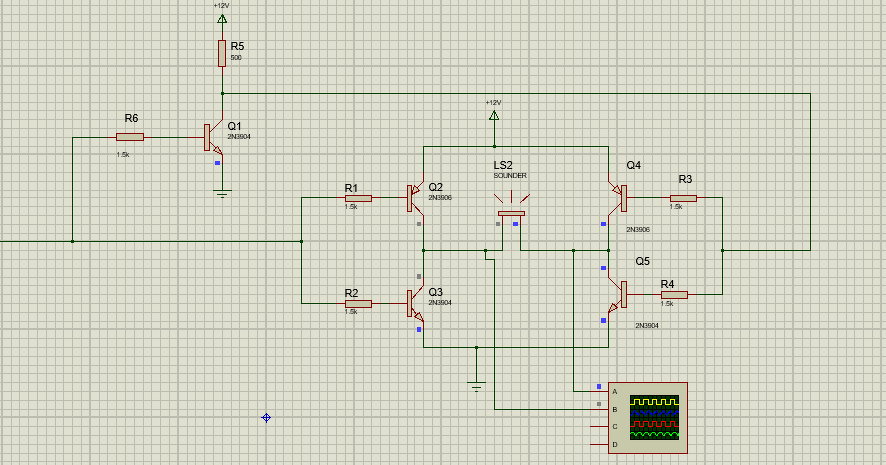
Bocs a redundáns kérdésekért, de nekem még nem tiszta pár dolog. H-híddal kell meghajtanom Piezo-t, elvileg a Proteus szimulációban megy is, de a számolásokkal még adós vagyok, nem értem pontosan miért megy. Az elv egyszerű, PNP, NPN tranzisztotokkal kapcsolom amit kell, illetve a vezérlő PWM jelet is sikerült negálnom. Ez rendben van, de látható a csatolt képen hogy a tranzisztorok: 2N3906 és 2N3904. Amit nem tudok számszerűleg igazolni, hogy a bázis ellenállások miért 1.5k-ak, illetve a szimulációban a PWM csúcs 15V, ami nekem kell, de a tranzisztor leírásában az áll, hogy a BE feszültség 6V lehet. (nem biztos!) Mindez azért van, hogy minél gyorsabban kapcsoljon, minél gyorsabban kerüljön telítésbe az adott tranzisztor. Persze lehetne FET-ekkel is, de nem jó FET-meghajtót vettem, kellene olyan aminek egyik ága negált, azaz ellenütemű jel jön ki belőle.

A Piezo leírásában szerepel a csatolt képen látható helyettesítő kapcsolás. Annak segítségével ki lehet számolni az adott frekvencián a komplex ellenállást, amiből ki lehetne esetleg számolni a komplex áramot. Onnantól kezdve a tranzisztor erősítésével elosztva naggyából megkapom, hogy mekkora áramnak kell mennie a BE diódán. Ezzel, és a vezérlő PWM feszültség csúcsértékéből (vagy inkább rms kellene?) meghatároznám a bázis ellenállást.

Egy leírás szerint az Rb-t úgy kapnám meg jól: (Csatolt PDF 8. oldal)
Ib=Ic/béta Ahol Ic lenne az adott frekin a komplex ellenállásból és a tápfeszből kapott áram, és béta=hFE=100

Majd:
Rb=(Uvez-UBE)/(5*Ic) UBE=0.7, Uvez=15V (ez a PWM 15V csúcs menne abázisra az Rb-n keresztül)

Példa: Rc=1600 Ohm a rezonancia frekvencián (40KHz) de ezt még ellenőriznem kell, valaki kiszámolná ellenőrzésképpen? Köszi!

Ic=12/1600=7.5mA (kollektor áram)

Ib=Ic/100=0.075mA A bázisáram.

Rb=(15-0.7)/(5*0.075)=14.3/0.375mA=38kOhm


A leírás többi része nem világos....


Ez kissé nagyobb, mint 1.5k

Eddig ok is lenne, de csak követem a leírást, nagyon nem értem miért van ez így. Átalakítottam a szimulációt 38k-kra cserélve a bázis ellenállásokat, úgy is megy simán. Na itt a gond, mert a szimuláció sokat elbír, össze szeretném rakni, ami nagyon más lehet mint a szimuláció!

Ha ez megy is, akkor köthetek rá 15V 50% kitöltési tényezőjű PWM jelet, vagy másik tranzisztor kell?

Köszönöm!

Ne feledjék mesterek, hogy kezdő kérdsek ezek...
(#) kadarist válasza KoblogPerGyok hozzászólására (») Márc 28, 2022 / 1
 
Szia!
Hol méred azt a 15V-ot? A képeken 12V-os tápfeszültségek szerepelnek.
(#) KoblogPerGyok válasza kadarist hozzászólására (») Márc 28, 2022 /
 
Igen, elrontottam. A Piezót 12V hajtja meg, a tranzisztorokat 15V PWM hajtja a bázisokon, a PWM negáltját a Q1 tranzisztor végezné, azaz annak a tápja is 15V, a bázisát szintén a 15V PWM hajtaná meg. A PWM 15V azért van, mert a VCO ekkora jeleket ad ki, aminek szintén oka van.

A szimulációban a képen nem látszik, de egy jelgenerátor van kötve, ami 50% kitöltésű 15V csúcs impulzust ad, 10 KHz-en. Ezt könnyen változtathatom.

A gondom az, hogy mikor vettem ezeket a tranzisztorokat, akkor az volt a lényeg, hogy logikai 5V-ról lehessen menetni. Azonban a helyzet változott sajnos, most is lehetne 5V-ról hajtani, de nem lenne szerencsés a VCO-t ilyen kis feszültségen működtetni. Szóval ezek a tranzisztorok jók lettek volna korábban, de most a 15V bázissal nem vagyok biztos. Mintha sok lenne.

Csatolom a képet!

Javitott.png
    
(#) kadarist válasza KoblogPerGyok hozzászólására (») Márc 28, 2022 / 1
 
A tranzisztorokat árammal vezéreljük és a bázis áramát a bázisellenállással korlátozzuk. Adatlap alapján megállapíthatod a maximális bázisáramot, amit a bázissal soros ellenállással állíthatsz be. Persze nem kell elmenni a határértékekig.
A hozzászólás módosítva: Márc 28, 2022
(#) Suba53 válasza KoblogPerGyok hozzászólására (») Márc 28, 2022 / 1
 
A bipoláris tranzisztoroknál a BE feszültség kb 0,7V-ra áll be, ennyi egy nyitóirányban előfeszített dióda nyitóirányú feszültsége. Vagyis a bázison az emitterhez képest mindig nagyjából ennyit kell tudni mérni. Aztán hogy mekkora bázisáram folyik, azt a bázis ellenállással lehet beállítani. Ha 15V a meghajtó feszültség, akkor a bázis áram: 15-0,7=14,3V osztva a bázis ellenállással, feltételezve, hogy a generátor ideális, vagyis a belső ellenállása nulla. Így ha a bázis ellenállás 10k, akkor a bázis áram 1,43mA Ezt erősíti a tranzisztor a bétának megfelelő szorzóval, ami a kollektor áram lesz. 100-as bétánál a kollektor áram 143mA-re adódik.

Vagyis nem az számít, hogy milyen a meghajtás feszültség szintje, 5V vagy 15V, hanem hogy erről mekkora áramot állítasz be a bázis ellenállással.
A hozzászólás módosítva: Márc 28, 2022
(#) KoblogPerGyok válasza Suba53 hozzászólására (») Márc 28, 2022 /
 
Köszi mindenkinek!

Beragadt egy adat az adatlapból, jól megkevert! Így már ok, akkor az eddigi számítások jó alapot képezhetnek. Elsőnek én is arra gondoltam, hogy kiszámolom mekkora komplex áram megy, azt osztom bétával és akkor bázisra kapcsolt fesz és ennek az áramnak az adataiból kijön a bázis ellenállás. Kezd világosodni, köszönöm!

Valahol beakadt a lemez!
A hozzászólás módosítva: Márc 28, 2022
(#) Udvari Zsombor hozzászólása Márc 28, 2022 /
 
Hogyan lehetne PS/2 aljzatokat sérülésmentesen kiszedni PC alaplapból?
A donor alaplap döglött, de a másiknak a beavatkozás után is működőképesnek kell maradnia.
(#) Régi motoros válasza Udvari Zsombor hozzászólására (») Márc 28, 2022 /
 
Fűrészeld körbe a csatlakozót, úgy könnyebben kiforraszthatod, így a nagy panel nem viszi el a hőt.
Hőlégfúvó, rézfonat esetleg ónszippantó megkönnyíti a dolgod...
(#) pipi válasza Udvari Zsombor hozzászólására (») Márc 28, 2022 /
 
Ha körbefűrészeled a csatit, könnyebb kiforrasztani, kevésbé viszi el a hőt
(#) Udvari Zsombor válasza pipi hozzászólására (») Márc 28, 2022 /
 
Mindkét alaplapból ki kellene szedni a csatlakozót, viszont az egyiknek épségben kell maradnia, hoogy betehessem a csere darabot.
(#) Régi motoros válasza Udvari Zsombor hozzászólására (») Márc 28, 2022 / 1
 
Na és? A módszer ugyan az. A régit azért kell kivágni, hogy ne olvaszd agyon a műanyag részeket a csatiban. De ha a jó alaplapon sem tudod kivenni, hogy ne sérüljön, miért kezdenél bele?

Módszer a jó alaplapból való kiszereléshez, abból meg a csatlakozót kell levágni, úgy, hogy a lap ne sérüljön. Csípőfogóval szépen addig vagdosod, míg csak a lábak maradnak, azt egyesével is ki lehet forrasztani már utána.
A hozzászólás módosítva: Márc 28, 2022
(#) Udvari Zsombor válasza Régi motoros hozzászólására (») Márc 28, 2022 /
 
Korábban próbálkoztam ónszippantóval és ónfelszedő harisnyával is, de nem sikerült teljesen lepucolni a forrasztásokat, hogy a csatlakozó kijöjjön.
(#) nedudgi válasza Udvari Zsombor hozzászólására (») Márc 28, 2022 /
 
A rozsdamentes injekcióstű, ha passzol, segíthet a lábak elválasztásánál.
A hozzászólás módosítva: Márc 28, 2022
(#) Udvari Zsombor válasza nedudgi hozzászólására (») Márc 28, 2022 /
 
Olyan sajnos nincsen és nem tudok szerezni.
(#) lelkes amatőr válasza Udvari Zsombor hozzászólására (») Márc 28, 2022 / 1
 
Bármelyik patikában fillérekért kapható.
(#) Epu2 válasza Udvari Zsombor hozzászólására (») Márc 28, 2022 /
 
Állatorvos, állatpatika.
(#) Udvari Zsombor válasza Epu2 hozzászólására (») Márc 28, 2022 /
 
Vajon meg lehet-e valósítani anélkül is?
(#) Epu2 válasza Udvari Zsombor hozzászólására (») Márc 28, 2022 /
 
A lábak kiforrasztását csak Régi motoros módszerével.
Következő: »»   3703 / 4047
Bejelentkezés

Belépés

Hirdetés
XDT.hu
Az oldalon sütiket használunk a helyes működéshez. Bővebb információt az adatvédelmi szabályzatban olvashatsz. Megértettem