Fórum témák
» Több friss téma |
Értem, de ha 0,1 másodpercenként nézek rá, akkor nem tudhatom hogy folyamatos-e a jel. De lehet hogy itt lehet a probléma. Lehet, hogy 0,1 sec-nél rövidebb ideig tart egy gombnyomás? Lehet, hogy pont két figyelés közben nyomom meg?
Lehet, hogy igazad van abban, hogy menetközben nem szabad polaritast váltani. De ez nem lehet itt probléma, mert odáig el sem jut. Ha igen akkor szépen végig is fut. Azt viszont nem értem hogy miért lenne ezzel a megoldással rövid életű a relé.
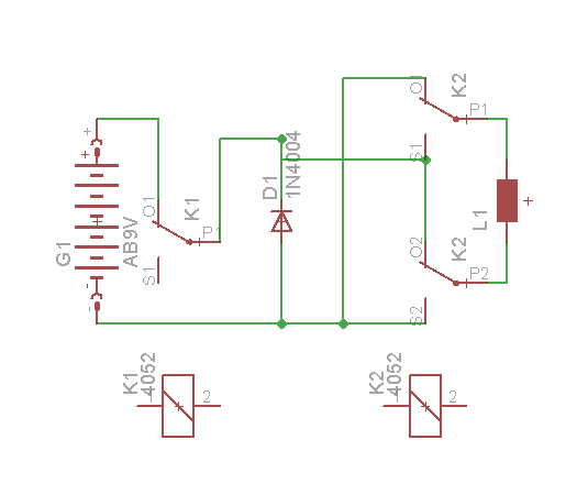
A polaritás váltó relé két érintőjén általában szemben van a + és a - táp. Közte egy mozgó érintő. Amikor a tekercsről leveszed az áramot, ( elkezd bontani a polaritást váltó jelfogó) a távolodó érintő ívet húz. Ha szerencséd van, ez hamarabb kialszik, mint ahogyan átér a túloldalra a mozgó érintő. Ha nincs, az ív rövidre zárja a +,- tápot.
Amúgy milyen elektromos változás történik szerinted,
Idézet: „és amikor a polaritásváltó relé behúzna” Vajon megmozdul? Ha igen akkor ez az ok, ha nem, akkor egy nyugvó rendszerben milyen elektromos hibát keresel....ha van benne, akkor az már hamarabb keletkezett, az első váltás során. Idézet: „de ha 0,1 másodpercenként nézek rá, akkor nem tudhatom hogy folyamatos-e a jel” De ha számolod az egymás utáni zárt állapotok számát, és az legalább 2,3, akkor majdnem biztos a gombnyomás. ( amúgy te vagy az úr, addig tartod nyomva a gombot amíg akarod, ez akár 1s is lehet.
Nagyon logikus, amit írsz. De akkor sem megy a fejembe, ha a szelep betápját ténylegesen az ív rövidre is zárja, akkor sem logikus, hogy a vezerlőkörben miért nem fut vegig a program. Miért nem kapcsolgat tovább a relé? Az, hogy a relé túloldalán esetleg rövidzárlat van, az a relé elejtését generálja?
RB4/PGM lábat húzd egy allanállással GND-re.
Az miért jó? A belső felhúzó ellenállással is jó? Azaz csak simán GND-re kell kötnöm (a programban engedélyeztem a felhúzó ellenállásokat)?
A hozzászólás módosítva: Márc 30, 2022
Ha a logikus hibakeresés megbukik, marad az, amit már régen kiszenvedtek mások, betartod. Mindenképpen jobb lesz. Az hogy egy tekercsen polaritást fordítasz, akkora térerőt generálhat, ami bármit okozhat. Esélyes nem ez a baj, de hosszútávon úgyis meg kell csinálnod.
Amúgy ha a pillanatforrasztót nyomogatod, az oszcilloszkóp sugár elindul. Közös bennük, ugyan arról a hálózatról mennek... Logikus? Nem de akkor is ez van. Ugyan így alaptörvény a nem használt lábak fix szintre kötendők, vagy kimenetnek programozandók. Abban sincs egyszerű logikai összefüggés, ha a két áramkör testjét összekötöd, nem kezeled normálisan a bemenetet, hibás működést okoz, de azt már tapasztaltad, lényeges javulást hozott.
Én arra gondoltam, hogy a programod mikor beolvassa a nyomógomb állapotát és indítja a reléhez tartozó programrész, és közben 0,1 sec után megint rá olvas akkor azt hogyan kezeli le a program.
Mellesleg a szoftveres pergés mentesítés úgy történik, hogy bejegyzed a korábbi állapotot egy váltózóba, és össze hasonlítod a jelenlegi állapottal. Ha eltér bejegyzed ezt az állapotot mint korábbi és 0,1 - 0,2 sec után újra vizsgálsz. Ha ekkor a két állapot megegyezik akkor az a nyomógomb valós állapota.
Engedélyezve van egyáltalán az LVP? Ha igen, akkor kell a külső ellenállás ami lehúzza a bemenetet, nem fel.
Nem akarom elkiabálni, de valószínűleg a polaritásváltó relé ívhúzása lehet a ludas. Átírtam a programot úgy, hogy a polaritásváltó relé meghúzása és elejtése idején elveszem tőle a másik relével a tápot. Tehát feszmentesen kapcsoltatom. Ezért a sorrendet is megfordítottam, mert eddig a szeleptáp ráment a polaritásváltó relére, majd a feszültségbontó relére, aztán a szelepre. A mostani sorrend: szeleptáp, feszültségszakító relé, polaritásváltó relé, szelep. Eddig kb. harminc próbát csináltam és kivétel nélkül hibátlanul, egy gombnyomásra öblített. Logikus vagy nem logikus: Probának nagyon igaza volt!! Mindenkinek köszönöm a segítséget!
A polaritás váltó relé, és a ki be kapcsoló relé közé a két tápágra tegyél egy fordított diódát. Az is sokat fog segíteni az élettartamon.
Ezt most nem egészen értem. Mert a két relé közötti vezetéken egyszer erre másszor arra megy az áram. A dioda ezt megakadályozná.
Akkor még nem pontosan értem mit építettél. Azt írtad, a szeleptáp után a ki/be kapcsoló relé érintője jön. Utána ha a már kapcsolt +- közé egy fordított diódát teszel, azon még nem fordul meg a polaritás soha. Utána jöhet a polaritás váltó relé, majd a szelep.
A hozzászólás módosítva: Márc 30, 2022
|
Bejelentkezés
Hirdetés |






