Fórum témák
» Több friss téma |
Én is valami fogorvosi "bigyulának" néztem....
Sziasztok!
Keresek egy diódának kinéző valamit. Az van ráírva, hogy T2D 17 a 7es alá van húzva. Sajnos se adatlapot, se helyettesítőt, se magyar beszerzőhelyet (az aliexpresszenkívül) nem találok. Mind a két irányba szakadást mutat. Segítségeteket előre is köszönöm.
Miből van? Jó vagy hibás? Lehet zener vagy TVS dióda is akár.
Egy Lenovo számítógép tápegységébe van, amit szeretnék megjavítani. Pirossal megjelöltem. Valószínü rossz, mert mindkét irányba szakadást mérek.
Mondjuk ott van mellette a tny segédtáp ic, leszedsz egy adatlapot és 95% a gyári ajánlott kapcsolás. De ha az 5V sb megfut, akkor az atx logika meg minden is el tud szállni, szenvedés helyett külső 5V-tal éleszteném, hogy megy-e.
De ha nincs tapasztalatod, nem kéne 320V dct piszkálni... Bővebben: Link 8. oldalon ott van. 1N4007GP pl. A hozzászólás módosítva: Ápr 22, 2022
Az egy szupresszordióda a TNY drain-jében és nem baj, ha szakadást mutat. Javaslom az apróbb elektrolitkondenzátorok átmérését, cseréjét.
Sziasztok!
Van nekem a képen látható alkatrész mi lehet RL a felirata a túl oldalt egy tekercs van.
Az L R-je. Forraszd meg a tekercs kirohadt forrszemét, mert attól égett le az ellenállás.
Már megtettem adatlapot keresek most az ic hez.
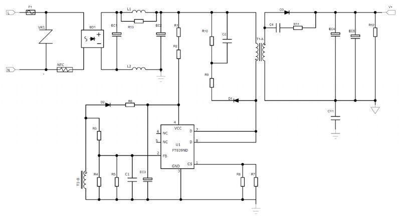
Az ic tipusa FT8393MD1 de az adatlapon nem az a kapcsolás van
A tekercs megforrasztása után sem indul a tápegység?
Még nem probáltam reggel kiprobálom de gondolom van valami szerepe ha már be tették.
Nem létfontosságú a párhuzamos ellenállás, ha hiányzik, attól még működik.
Akkor az elméletileg jó lehet? A THY az biztos hogy rossz azt cserélni kell. Van egy 4,7 ohmos ellenállás az szakadt, a két kondenzátor sem tökéletes azokat cserélem is. Ki lehet mérni valahogy azt a diódát? Elég régi a tápegység.
Nem csinál semmit még feszültséget se ad ki az este még mértem rajta 9v meg szaggatva még ment de most semmi.ez a kapcsolás van benne amit mellékeltem.
Hello! Mérd meg az R1-R2 ellenállást nem szakad-e. Mert indulásnál az tölti fel, a C3 kondit. És ha elindul a rezgés a TR1b tekercsen és a diódán keresztül tartja meg továbbá a tápot. Ha zárlat vagy túlterhelés van a kimeneten, akkor csak próbálkozik. De az indulás előfeltétele, hogy a kondi fel tudjon töltődni az Ic köszöbfeszültsége fölé.
Addig sokat nem várhatsz tőle, míg ez így van..
most rá mértem mindre nem szakadtak csak Mohm es értékek
Mohm nem igazán lehet, főleg az R3 nem. De az indulásnál nem számít, viszont az IC-ben lévő Fet "életét védi". Nézz meg valami gyári rajzot, pár 100k lehetne az R1-R2. (De én nem néztem.) Az ellenállás azért van sorba, hogy a feszültségtűrése meglegyen. Ennek ellenére ki szoktak lyukadni, mert mégsem bírják. Az R3 a kicsi impulzusállósága miatt tud tönkremenni.
Rajzra rá irom hogy az ép alkatrészek értékét. lehet át megyek innen a kapcs üzemü tápos topicba
Rajta van az ellenállásokon az érték.
204 - 200k 245 - 2,4M 101 - 100ohm
Üdv!
Erről az Ic-ről szeretnék valami infót,hogy pontosan mi is ez? A gugliba beírva én nem találtam semmit. Köszönöm.
Miben is van ez az IC...
A hozzászólás módosítva: Ápr 24, 2022
Pontosan. Egy szeletelő gép vezérlő panelja. Csak hát nem működik.
Sziasztok. Ez milyen alkatész lehet? Valószínűleg NXP dual gate mosfet, de a pontos típus kellene. Beraktam helyette BF998-at, működik, de látványosan nem az igazi.
Szép baleset, már az ilyen kis mütyűrökről is levakarják a feliratot. Tudtommal Ausztráliában ilyenért már lehet perelni a gyártót.
Lehet hogy eredetileg MZ volt ráírva, és akkor BF1005. Megrendeltem, ha ideér akkor meglátjuk.
Sziasztok,
Valaki tud segíteni, hogy ez milyen alkatrész? Köszi.
Ránézésre sima tranzisztor is lehet, bal a bázis, jobb az emitter, középső összekötve a felső naggyal meg a kollektor.
Kb. 2 W-ot tudnak ezek a tokok disszipálni... Multiméterrel hamar kicsipogtatható/miben van? |
Bejelentkezés
Hirdetés |




Segítségeteket előre is köszönöm. 












