Fórum témák
» Több friss téma |
Fórum » Inverteres hegesztőtrafó
Egyrészt gratulálok, hogy végig csináltad. Azt nem tudom, hogy neked ez így jó, vagy szeretnéd még gyorsabbra, illetve leellenőrizted-e, hogy nincs-e átvezetés a meghajtó fetek között.
Néhány észrevétel; A fólia kondenzátorok akkor fognak érdemben áramot átvenni, ha rövid lábbal forrasztod be. A meghajtó fetek gate köreiben is áram-impulzusok haladnak, jó lenne kisebb hurokkal kötni a vezérlő IC-hez (ez a táp közösítéseket is érinti).
Köszönöm mindent amit ajánlottál, a sok finomítást magamtól nem tudtam volna ezt elérni(elsőre jó lett). A fólia kondikat rövidebbre vágom majd.
Választok egy magot és azzal próbálkozok kisfeszültségű tesztre. Gondolkozom azon hogy beépítem a fő panelre mint a korábbi meghatást, de ezt még átgondolom.
Tervezetem a tranzisztorok helyére beépíteni a FET-eket a főpanelomon.
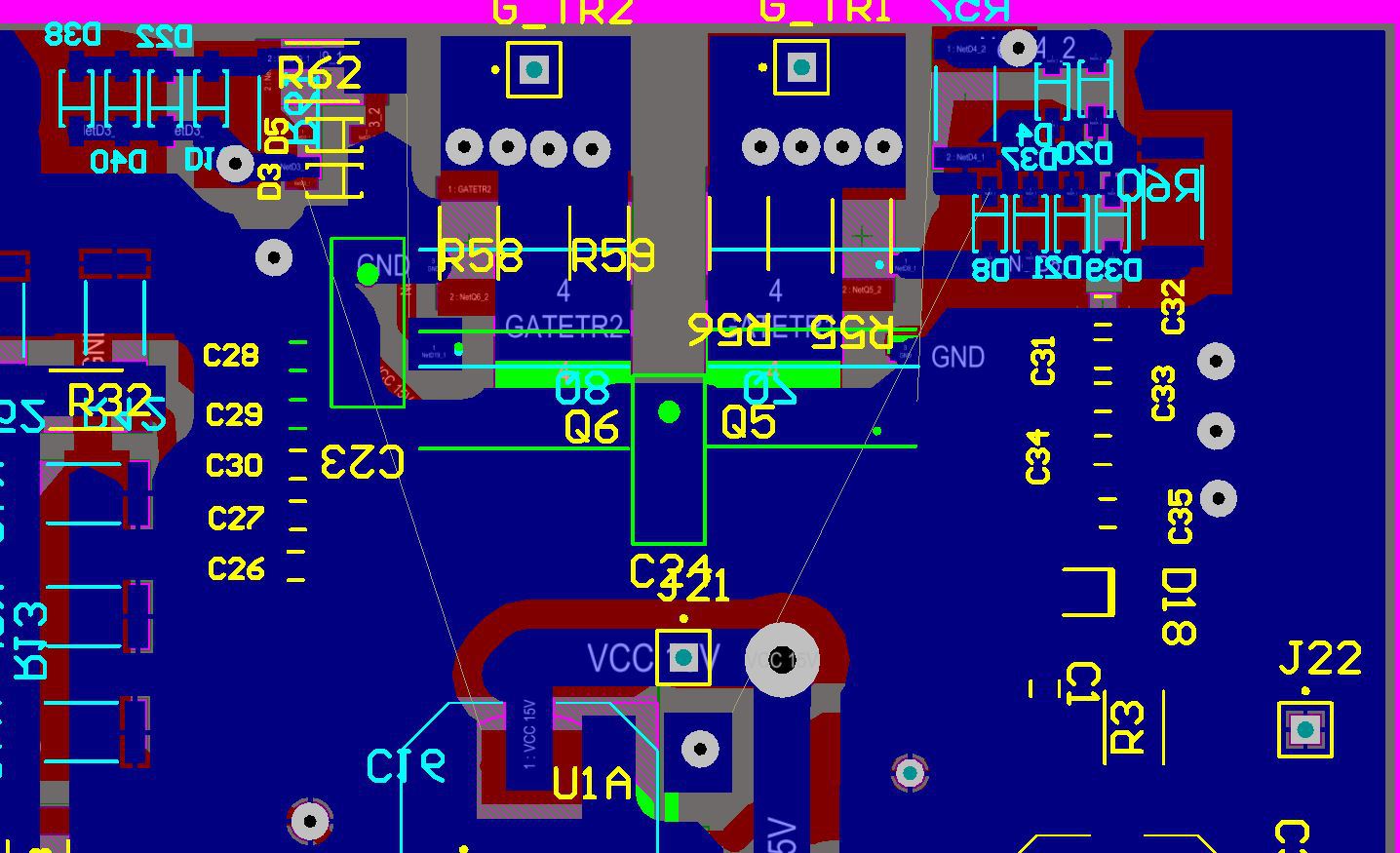
A táp oldaliak a top oldalon, a GND oldaliak a bottom oldalon, az ellenállások is a top oldalon, a FET-ek majdnem egymás alattiak. Itt is dilemma volt , hogy a GND/táp hozzávezetéseket úgy tervezni úgy hogy a Gate-körök ne szabdalják fel az áramkört. Itt van két kép róla:
Sajnos most is nehezen látom át a képeket.
Szerintem inkább kösd át a gate bekötéseket huzaldarabokkal, mert tényleg nem jó szétvagdalni a táp felületeket. Ha egyik oldal a GND, másik a +15V, akkor furat-szerelt kondikkal lehetne jobban hidegíteni. Jók a fóliakondik, de kerámiát is lehet kapni 1µF-ig általában.
Üdv!
Szerintem ez a rikító piros és kék sokak számára nehezen "látható", de nekem legalábbis szikrázik tőle a szemem...
Sajnos nekem is nehezen látható néha ki kell kapcsolnom a másik oldal láthatóságát, hogy átlássam. De ezt a sűrűn beépített panel is okozza.
Van kerámia is és fólia kondi is rakta bottom oldalon (kék) a zöld csík felett a kerámia, a ferde téglalap a fólia a top oldalon
Az átveztéseket ügye szigetelt vezetékkel oldjam meg és ne tekercselő(lakkozott) huzallal ?
Én ilyeneket javítottam napi szinten több darabot, de csak kontakt hiba volt bennük vagy a sok vasportól lezárlatolt.
Mindkét oldalt van GND, de a top oldalon középen az 15V táp. A bottom oldalon a zöld vizszintes az is 15V. Erre is tettem kerámia SMD kondikat , mert a jobb oldali gate vezetéket körbe vittem és ezzel megszűnt a GND-15V felülete ahova tehettem volna őket.
Azért erre a gyártmányra nem igazán jellemző a meghibásodás.
Igen, láttam a kondikat. A fólia kondi van a legközelebb a félhídba kötött fetek lábaihoz. Valahol ott kellene lenni néhány kerámia kondinak is, mert ott hidegítenek legjobban. Mivel ott a kettő oldalon van a GND és a +15V, ezért javasoltam a furat szerelt alkatrészt.
Én wrapp huzallal szoktam az átkötéseket csinálni, annak hőálló a szigetelése, de az ethernet kábelből kibontott erek is jók lehetnek, ha óvatosan forrasztod.
Most vettem 0,38mm2-es színes szigetelt vezetékeket a HEStore-ból, azzal is jó lesz talán.
Átállítottam a színeket - nem is tudom miért nem tettem korábban - , most talán láthatóbb az újabb képek a tervről, amin kivettem a gate oda vezetéseket : A hozzászólás módosítva: Ápr 17, 2022
Sokkal többet érnének az smd kondik, ha:
-a +15V-os területet kisebbre vennéd úgy, hogy a GND-vel határos rész közelebb kerülne a fetek lábaihoz -a felső (ahol a +15V felület van) GND felületet az smd kondik mentén több ponton átkötnéd az alsó nagy felülettel (fémezett furat helyett)
Itt a javítás, átraktam a 15V becsatlakoztatását középre, így közelebb vihettem(vékonyabb lehetett a 15V sáv) a GND határt.
A C31-35 szerintem lehetne közelebb a Q5 és Q7-hez. Az átvezető furatokat is közelebb tenném a C31-35-höz. A C26-30 kondiknál nem látom az átvezető kötéseket a GND-ben.
A jobb oldali Gate köröket elfordítottam, hogy GND-t közel engedjem és fóliakondit is c31-35 mellé tettem. Tettem még átkötéseket a bal oldali SMD kondik mellé.
Tudod, hogy a végtelenségégig lehet szőrözni... A baloldali alsó kettő átvezetés között miért van egy rés a GND-ben? A jobb oldali átvezetéseket is jobban körülölelhetné a GND.
Igen tudom, de vannak korlátok és vannak ésszerű kompromisszumok és most én most már késznek találom.
A két átvezetés között: az már nincs benne, csak a kitöltési paraméterek máshol is befolyásolták a kitöltést és állítottam kellet rajta és a mostanin már nincs nincs is benne. Amúgy már kinyomtattam, vasaltam most ázik. Ha még kell valami változtatás azt már kézzel javítom ki, de digitálisan elmentem.
Szia !
Na elkészült az új panelom a második, volt egy kis balesetem az elsővel: fordítva tettem bele egy tantál kondenzátort, ami kiégett de az UCC2808-kimeneteit egyik állapotában hagyta állandóan és az egyik oldali ellenállások is kiégették a panelt mire lekapcsoltam. Az új panelon mindent külön ellenőriztem és részenként indítottam. a FET-eket átraktam. Így működik, de megváltozott, mert van egy törés az emelkedés/süllyedésben az előzőhöz képest: Van még FET-em, azt még ki tudom cserélni,ha az okozza. A hozzászólás módosítva: Ápr 29, 2022
Szia!
Gratulálok! Nem tudom tutira megmondani, hogy mi okozza, de szerintem a meghajtó fokozatban lévő fetek kapcsolása közötti szünetidő jelenek meg a transzformátor feszültség jelében. Ezt a szünetidő a meghajtó ellenállásokkal van beállítva. Megpróbálnám óvatosan kis lépésekben csökkenteni 100R-ról kisebb értékre, annyira, hogy a szünetidő jelenléte ne okozzon problémát. A beállításkor fontos, hogy a meghajtó trafón rajta legyenek az IGBT-k, gondolom ez eddig is így volt.
Igen, rajta voltak. Igazad lehet, viszont a külső panelemmel is ugyanez volt most a jelalak, és ebből következtettem én is szünetidőre.De megbékéltem egyenlőre vele, mert ez félig cél is volt eddig. Egy próba erejéig 100 Ohm csökkentem cserével 82 Ohm-ra, azom van.
Új panelt kellett csinálnom, mert kihagytam az indulási áramkör befejezését. Ez 62.7kHz-en megy.
Ezen már nem jelentkezett a szünetjel 100 Ohm gate ellenállással sem(a régi panellel még jön). Viszont készítettem képeket 91 Ohm és 82 Ohm gate ellenállással, nem látok sok változást: A 80 Ohm-mal mértem a FET-ek hőmérsékletét, hátha jobban melegednek, de 37-38 fokosak voltak csak. A hozzászólás módosítva: Máj 15, 2022
Ha jobban melegszik, akkor térj vissaz a 100R-ra, esetleg növeld 120R, mert hosszú távon nagyon nem egészséges, ha keresztbe nyitnak a fetek.
Ha jobban melegnek megteszem, de nem tudom már mit mértem korábban.
1 fok is számítana a stabilitásban.
A jel megtorpanás/szünetidő az biztos nem a gate ellenállás nagysága okozza. A régi panelemen fixen jött 82R és 100R-el is. Az új panelen meg nem is látni, ha van is. Visszaraktam a 100R-eket mert a melegedést sem igazán befolyásolja(esetleg azt befolyásolja, hogy milyen hamar éri ezt el ), 10-12 fok+környezeti hőmérséklet a végső beállt hőmérséklete 100R-el is. Most 100R-el tökéletesen megfelelő a jel.
Sziasztok
Új tag vagyok, foglalkozásom villanyszerelő. Segítségért fordultam ide! Vagy egy Fronius transpocket 1500-ason. Problémája hogy minden led világít rajta! Gondolom hibaüzenet! Bekapcsoláskor relé behúz,de nem történik semmi(mármint nem fog ívet) Találkozott valaki ezzel a hibával vagy tud segíteni? Köszönöm előre is
A gyári szervizleírás alapján többféle hiba is lehet:pl.:hőmérő szenzor hiba, teljesítmény fokozat hiba, de akár trafó zárlat is. Ha a ledek villognak bizonyos ütemben, az is hibajelzés, a villogások számából lehet kikeresni a hibát a gyári szervizdoksiból.
Én egy ilyet találtam kb három perc után, 16.-ik oldalt azt írja ha minden LED világít valami szekunder oldali rövidzárlat lehet...
A típusszámra rákeresve találtam vagy 66 féle gépet, de ebből nem tudtam kitalálni, a tied épp melyik. A felismerhetőség érdekében legalább egy képet tehettél volna fel a "szakiknak". Ha már villanyszerelő a szakmád megkérdezném szétszedted e és jutottál e valamire? Milyen relé húz be? Az hová ad feszültséget stb... Vagy csak hegeszteni akartál, láttad hogy világít mint a karácsonyfa, és gyorsan jöttél kérdezni? A hozzászólás módosítva: Jún 6, 2022
|
Bejelentkezés
Hirdetés |





















