Fórum témák
» Több friss téma |
- Ez a felület kizárólag, az elektronikában kezdők kérdéseinek van fenntartva és nem elfelejtve, hogy hobbielektronika a fórumunk!
- Ami tehát azt jelenti, hogy a nagymama bevásárlását nem itt beszéljük meg, ill. ez nem üzenőfal! - Kerülendő az olyan kérdés, amit egy másik meglévő (több mint 17000 van), témában kellene kitárgyalni! - És végül büntetés terhe mellett kerülendő az MSN és egyéb szleng, a magyar helyesírás mellőzése, beleértve a mondateleji nagybetűket is!
Kiforrasztottam az R7-es ellenállást,de nem tapasztaltam változást. Viszont mind a 2 potméter 50k-s
Az 50k is elegendő, magam is azzal építettem meg ezt a kapcsolást.
A szűrő elég mély hangsáv átvitelére van hangolva. Akkor is halknak érzed, ha a forrásjelben kevés a mély hang, vagy a hangszórónak nincs kellő mély átvitele. Megkeresem az ezzel kapcsolatos korábbi írásomat...
Pár évvel ezelőtt is volt ilyen gondom.
ITT kedves tothbela segített Lehetséges hogy itt is hasonló a probléma?
Továbbra sem tudom hogy trollkodsz-e, vagy tényleg kb. semmit sem értesz abból amiket válaszolnak neked, de tulajdonképpen mindegy is. Szerintem semmi szükséged arra a mikrofonra, teljesen mindegy melyiket választod. Inkább igyál egy sört.
A hozzászólás módosítva: Máj 30, 2022
Itt annyiban nehezebb a helyzet, hogy az erősítő fokozat visszacsatolásában lévő 50k poti értékét kéne 100k-200k-ra növelned és elég nehezen beszerezhető típusnak nézem a panelben lévőt.
Esetleg bekötöd huzallal: Bővebben: Link
Szia! Próbaképen forrasztottam bele egy 100k potméter picit hangosabb lett ,de itt már fél hangerőnél elindul a torzítás. Az előző 50k-s potinál 80%-nál kezdődik a torzítás. Olyan érzésem van,hogy megvan az erősítés,de valahol le van szabályozva. Próbaképpen megnéztem rögtön a ne5532 kimeneti lábain a kimeneti jelet, ott sokkal magasabb a jel ,mint maga a bemeneti jel.
Nekem már rögzült néhány felhasználó, akit ha meglátok itt, akkor se a kérdését nem olvasom el, se a válaszokat, amit kap rá - én pedig meg se próbálok válaszolni. (1 perc alatt dolgoztam fel az utóbbi kb. 2 oldalt.)
Pedig biztos volt ebben a kondis témában is hasznos dolog a válaszaitokban, de nem tesz jót az egészségemnek, ha elkezdem az ilyesmit olvasni, mert rettenetesen fel***** magam rajta.
Sziasztok!
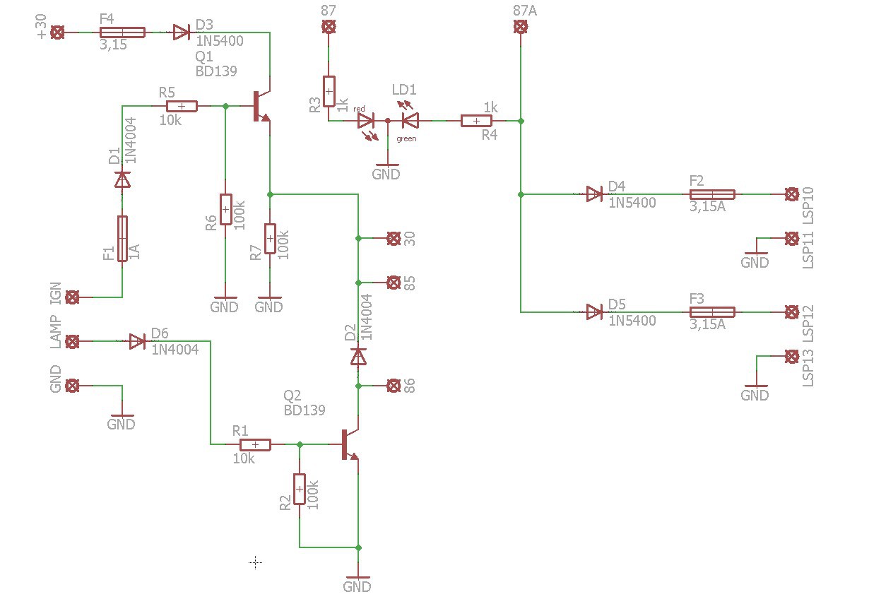
Szerettem volna csinálni egy nappali menetfény kapcsolót. Segítenétek megkeresni a hiba okát? Az alap koncepció, hogy - a ki és bemeneteket védem diódával és biztosítékkal - a +30 pont az állandó 12V, melyet az IGN pontra érkező jel kapcsol. Ekkor felkapcsolódnak az LSP10-13 pontokra kapcsolt lámpák és a visszajelző led zölden. Ha itt megszűnik a jel, lekapcsolnak a lámpák. - a LAMP bementre érkező jel hatására meghúz a relé (autós relé, 85 és 86 pont a tekercs, 30 be, 87a az állandó ki, 87 a kapcsolt kimenet) és a lámpák lekapcsolnak, a visszajelző LED pirosan világít. Összeraktam a kapcsolást és követő jelenséggel találkoztam. Addig minden jó, hogy a bejön a +30 ponton az állandó 12V és máshol nincs feszültség. Az IGN potnra 12V-ot kapcsolva mérhető feszültség a kimeneteken de már kb. csak 9-10V, és ha a LAMP bemenetre is 12V feszültséget adok, akkor leesik a mérhető feszültség kb. 5-6 V-ra kimeneteken és a relénél. Így a relé már nem tud behúzni, hallani, ahogy próbálna behúzni, de még nem tud. A bemeneten (+30 pont) továbbra is 12V van. A visszajelző DUOLED egyelőre nincs bent Szerintetek mi lehet a nagy feszültségesések oka? A tranzisztorok bázis ellenállásainál szúrhattam el valamit? Köszi a segítséget előre is! Üdv,
Nem számoltam utánna, de szerintem a két 10k -s bázisellenállás sok, kevés a bázisáram, és talán emiatt nem nyitnak teljesen a tranyók. A bázison lévő testre húzó ellenállások pedig nem is biztos,
hogy szükségesek, az általában feteknél szokás. A tranzisztor árammal vezérelt eszköz, a bázis ellenállást kell megfelelően kiszámolni, méretezni a kapcsolni kívánt áram és a tranzisztor bétája (áramerősítés) figyelembevételével. A hozzászólás módosítva: Máj 30, 2022
Hello! Pontosan így van. Egy gépkocsi relé tekercsellenállása kb. 80 Ohm. Ez azt jelenti, hogy a működtetéséhez kb. 150mA áramra van szükség. A BD139 áramerősítése, kb. 100 körül van ezen a kollektoráramon. Ha "rendesen" nyitásba vezérelnék a tranyót, akkor kb. 50-es áramerősítéssel célszerű számolni. Tehát kb. 3mA bázisáram szükséges. Avagy, az R1-et 3,9k..4,7k-ra célszerű választani. (R2 pedig ahogy írta kolléga akár el is maradhat.)
Másik nagy probléma, hogy a Q1 az emitterkövető kapcsolásban van, tehát az emitter követi a bázist, így az R5-re eső feszültség jelentősen csökken, így a bázisáram is. Ha 150mA kollektoráramot nézünk és 100-as bétát, akkor a bázisban 1,5mA áramigény van. Hogy ez az áram átfolyjon az R5 ellenálláson, ahhoz 15V-ra lenne szükség! Mivel a bázisáram feszültséget ejt az R5 ellenálláson, ezt a csökkentett feszültséget kapja majd a bázis, az emitter meg ezt követi. Ezért nincs meg a feszültség a relén. Ha az R5 ellenállást pld. egy 100 ohm-ra cseréled, akkor az 1,5mA bázisáram azon csak 0,15V feszültséget fog ejteni. Így a bázis, a 12V-nál csak az R5 feszültségesésével és a D1 feszültségesésével fog kisebb feszültséget kapni. Ettől az emitter mintegy 600mV-al lesz kisebb értéken. Vagy is a veszteség, így kb. 2V lesz mindössze..
Hello! Most olvastam csak. hogy mit is szeretnél.. A 30-at tedd az IGN pontra, nehogy még a lámpák áramát is a szerencsétlen Q1-el kapcsoltasd!
Hali!
Nagyon köszönöm neked és Régi motorosnak is az építő jellegű hozzászólástokat! Kivettem a bázisokat a földre húzó 100k ellenállásokat, az R5-öt cseréltem 82 Ohmra és az R1 két ellenállásból lett 4k (ezek voltak itthon kéznél ). Szuperül működik már minden. ![]() Kimértem a feszültségesést, valójában alig 2V. Nagyon köszönöm mindkettőtöknek a segítséget! Kicsit jobban meg is értettem már, hogy mi miért volt, így hogy leírtátok
Hali!
Köszönöm a tippet! Ennyire sok lenne neki a jelen formában? Igazából 10W összteljesítményről lenne szó. Nem nagy dolog átkötni, megoldom, csak érdekelne, hogy jobban megértsem a dolgot Köszi szépen!
Leírtam, hogyan alakulnak a dolgok a kollektoráram függvényében. Erre ugyan úgy érvényes, csak most már a 10W és a relé, már 1A áramot kíván. Az adatlap szerint 0,5A esetén a garantált áramerősítés már csak 25..
Így már 40..50mA bázisáram igény van. Közben az egész emitter-követő kapcsolásra sincs szükség. Mert feszültséget nem erősít, fázist nem fordít, mindössze az IGN pont terhelését csökkentené. És, mi annak a haszna?
Sziasztok!
Nem tudom mennyire vagytok otthon a GPS modulokban. Adott egy modul, aminek a hátulján egy kerámia antenna van. A kerámia antenna PCB felőli része fém, és szinte biztos hogy GND-ként szolgál, mert bár nem szedtem még szét, de szinte biztos hogy a PCB-n egy nagy GND pad van alatta. Az antenna közepén pedig egy kis tüske van, ami maga az "adat", ez nem érintkezik a GND paddal, hanem átmegy a pcb másik odalára az "adatpadra". A problémám az lenne, hogy nekem ezt az antennát 3-4 méterre el kellene vinnem a modul helyétől. Azon gondolkodtam, hogy kaphatóak ilyen külső autókba való gsp antennák amikhez koax kábel van, viszont a végén egy SMA csatlakozó.A PCB-n lévő kerámia antennát leforrasztanám, a külső antenna SMAa csatlakozóját levágom, a belső vezetőszálat rákötöm az adatpadra, a külső szigetelést pedig ráforrasztom a GND padra akkor elvileg működnie kellene?
Hali!
Ha szinte biztos, akkor szinte biztos jó ))) de miért nem nézed meg?Én magát a modult vinném el arra a távra, szerintem a madzagja elbírja azt a távot.
Biztos, hogy nem lesz jó, ekkora frekvencián már egy gobostű hegye is beleszól a rendszerbe. A PCB csak egy mákszemnyivel nagyobb, mint az antenna. Miért nem az egészed telepíted oda, ahova csak az antennát szeretnéd?
Ha minden igaz, 9600-as UART kimenete van a modulnak, az 10 m kábellel is lazán elbír.
Ezt sajnos nem tudom odébb rakni.
![]() Viszont ha már itt tartunk: ezt a modult meg kell táplálni 5V-al. 10m egyébként nem sok neki egy AWG 24-AWG26-os kábelen, mert azért itt már jelentős lenne a feszültség esés, nem?
Ha 0 amper az áramerősség, akkor 0 volt a feszültségesés.
Ha 1,87 amper az áramerősség, akkor 5 volt a feszültségesés. Nemigen?
Nem, nem sok a 10 m. A modul nem fogyaszt sokat és ha minden igaz, van rajta egy 3.3 V-os LDO stabilizátor is.
vihetsz nagyobb feszt is, és helyileg teszel egy stabilizátort 5V-ra
Sziasztok!
Egy régi Telefunken rugós zengetőn dolgozok (kapcsolási rajzot mellékeltem) és arra lettem figyelmes, hogyha azt a potmétert állítom, amelyik a zengtőtankba jutó jel mennyiségét szabályozza (C1 vagy B1 jelölés), akkor a tiszta, effektmentes hang jelszintje valamennyire csökken. Ezt az előttük lévő csatolókondenzátorok után (C3, C11) nézem szkóppal. Ez mennyire lehet normális jelenség a kapcsolási rajz alapján? Okozhatja ezt az, hogy ezek a kondik majdnem 50-60 évesek és valamennyi egyenáramot áteresztenek, átereszthetnek? Köszönöm előre is a segítségeteket!
A csatolókondenzátorok állapota igen meghatározó a jelútban mindig, de jelen esetben én az ősi germánium tranzisztorokra is fókuszálnék, melyeknek nem barátja az idő és a túlzottan szélsőséges tárolási körülmények sem(pára, hideg-meleg váltakozása). Jellemzőjük a bezajosodás, hőmegfutás, erősítési tényező csökkenés álló helyzetben stb.
A hozzászólás módosítva: Jún 3, 2022
Egyáltalán nem zajos a cucc, szépen teszi a dolgát, nem gondoltam rá, hogy ezekkel van a gond. Inkább aza fura, ha feltekerem a zengető potiját, akkor valamennyire visszaesik a tiszta jelszint. Nem zavaró, de mindenesetre fura.
Csináltam rajta pár módosítást is, de nem gondolnám, hogy azok miatt van: Egy kapcoslóvóval egymás után lehet fűzni a csatornákat, nagyobb torzítás végett és le lehet kapcsolni a tiszta jelet. Ezeknek szerintem nincsen ráhatása a problémára, mert van egy módosítás mentes eszközöm is, amivel ugyanez a jelenség figyelhető meg. Abban azt hiszem AC122-es tranzisztorok vannak.
Szerencsés rajz. Ha kiakarod cserélni a Ge-ot Si-ra, ott vannak a feszültségértékek. A c és e feszültséget kell beállítani a bázis osztóval.
A jelenség szerintem konstrukciós eredetű. A jelek keverésére használt potik túl nagy értékűek, egy Ge tranzisztoros fokozat bemeneti impedanciája néhány kΩ, Ez a potik max állásában a keverő osztó áramkört beterheli, ezért csökken a jelszint.
Ez ilyen. Ezen csak jelentős átkonstruálással lehetne javítani.
Köszönöm a segítségeteket! Nem zavaró, jól szól és nem annyira fontos hogy ezért átalakítsam.
Sziasztok
Van egy PIC vezérelt relék ULN2003A-n keresztüli kapcsolásba. (12V-ról mennek a relék) Az uln ic Com lábára ment a 12V (+) Kérdésem: szerintetek ki tudja-e nyírni a processzor Gpi lábait, ha véletlenül megszakad a Com lábon a 12V (+) de a relénél nem?
Nem hinném, persze csodák léteznek. Nézd meg az uln belső kapcsolását, pl: https://www.theengineeringprojects.com/2017/06/introduction-to-uln2003.html
a COM-on csak diódák vannak záróirányban, a bemenő vezérlés felé a +12V-nak semmi szerepe nincs. Persze ha gömbvillám járt ott, akkor bármi lehetséges
Nagyobb biztonságot ad, ha a relének van saját diódája. Egyébként igen, "csak" egy tranzisztort kell legyűrnie a visszarúgásnak.
|
Bejelentkezés
Hirdetés |





). 









