Fórum témák
» Több friss téma |
Nem rossz, jó minőségben fogható ahhoz képest.
Még egy kérdésem lenne: Mi lehet az oka annak, hogy a spektrumon időnként végigmegy egy-egy rövid ideig tartó zavarjel? Méghozzá lineárisan emelkedik a freki. (ami a képen látható, arra gondolok)
Mihez képest fogható jól?
A "világ tetejéről" jól lehet rádiózni a nagy tf magasság miatt kevés energia veszik el a közvetlen környezetben. A hullámterjedésben két (három) típusú terjedés létezik, a vezeték menti, és az egyenes típusú, ill a harmadik, az átmeneti tartomány. A vezeték menti (pl a föld felszíni) terjedésnél az elektromágneses hullám mágneses összetevője domináns, az egyenes típusúnál az elektromos. A vezeték menti terjedés a hosszúhullámoknál, és részben a középhullámú sávban jellemző, az egyenes típusú (mint a fény) a magasabb RH, URH, UHF stb sávokban jellemző. Az RH tartományra, és az URH tartomány aljára bár az egyenes terjedés a jellemző, de a föld mágneses tere, és a napsugárzás ionizáló hatása miatt különböző sűrűségű. és magasságú elektronfelhők alakulnak ki, amelyek az egyenes terjedésű hullámokat többé kevésbé visszaverik. Így az elektromágneses hullámok a föld, éa a visszaverő rétegek között oda vissza verődnek, viszonylag kis csillapítással, így ezen okból jól megválasztott frekvencián való sugárzással nagy távolságok leküzdhetők. A meteorológusok mérik ezen rétegek magasságát, sűrűségét, és az adatokat elérhetővé teszik. Ezekkel az adatokkal lehet megtervezni egy célterület ellátását. A második kérdésre csak szűken. Az ilyen wobblerező sugárzással lehet tönkretenni a rádiós vételt, egy adott területen, ahol a térerősség elég nagy. A többit a fantáziádra bízom.
Sziasztok!
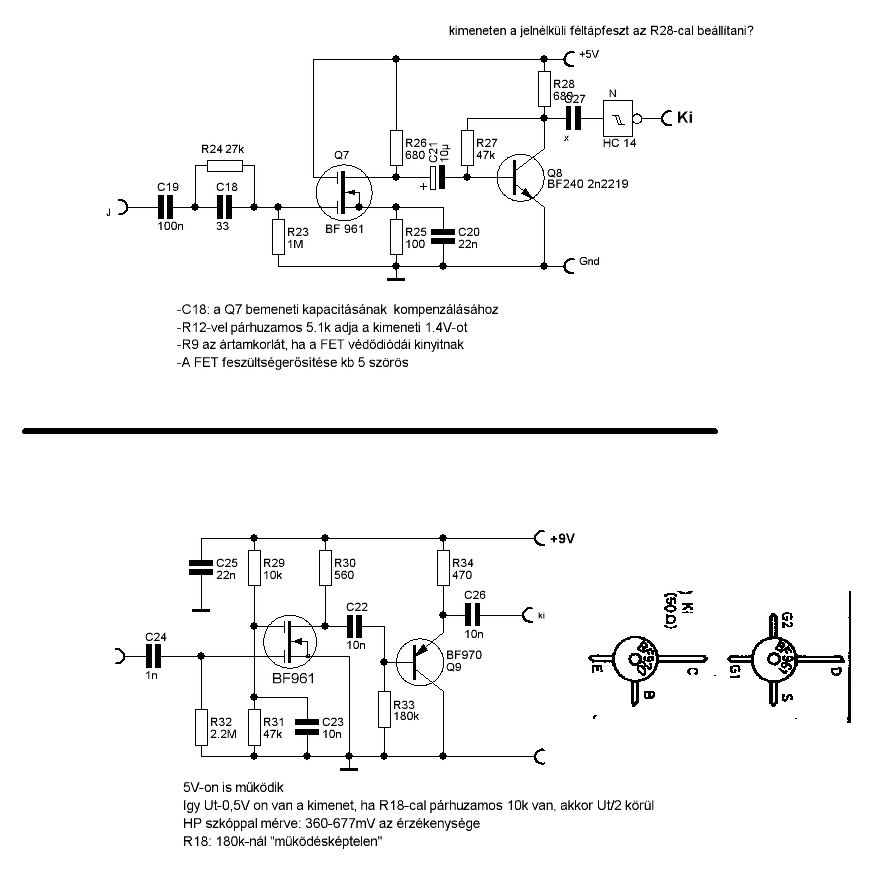
Régi álmom, hogy építsek egy olyan rádiót ami nem csak a legerősebb helyi adót fogja, így készült ez a kis csöves regeneratív vevő ECC83-al és ECL82-vel. Nagyrészét egy Grundig kisrádióból bontottam. Tudom, hogy ez a fajta kapcsolástechnika nagyon érzékeny az antennára és mindentől könnyen elhangolódik. Remélem, hogy egy becsületesebb (kinti) antennával több adó is bejön majd. Milyen antennát ajánlanátok hozzá? Itt egy kis videó is: Bővebben: Link
Nagyon jó lett. Különben ECC83-ból egy FM rádió is ki tud jönni. Nekem kb 30m antennám van. Bejön pár rádióállomás. De ha ferritantennát használsz van esélye hogy azzal is megy.
Köszönöm szépen! Láttam a PCL86-os rádiódat, nagyon komoly, hogy mennyi adót befog, én egyelőre csak a két legerősebb helyi adót fogom, úgyhogy van még amit csiszolni rajta
A hozzászólás módosítva: Aug 15, 2022
Kapcsolási rajzod van a rádiódról? Amugy régen egy ECH81+EL84 rádióm volt kb 25 éve, de nem találom a rajzot, találtam egy könyvet amibe lehet benne van, de vegyem meg a lehetért meg ez a PCL86 is bevált + most már elmozdulok az FM irányába. A tranzisztoros FM rádió már meg van csak nincs videó. Bot antennával működik és sikerült 20-on valamennyi kilométerről 0,3kW rádióadót megfogni vele. a netten talált rajzok nálam nem fogtak semmit. Aztán ez majd csövesbe is meg kell építeni itt lesz pár gond a szikrázó forgókondenzátor és az érzékenység a mozgásra
Ebből a kapcsolásból indultam ki: Bővebben: Link. Annyit változtattam, hogy az első trióda után még beiktattam az ECC83 második triódáját is, hogy nagyobb legyen az erősítésem. Kíváncsiam várom a csöves FM vevőt is
A te AM antennád milyen huzalból van?
Szevasz!
Bő 30 évvel ezelőtt rádióamatörök között közkézen forgott egy 2m-en használható kommersz IC-kből felépített kódkapcsolóval "programozható" szintézer. Ha jól emlékszem 4046 volt a lelke. E köré épült a 2m RIG. Frekipontossággal nem volt gond, ezt tudtam mérni, de egyszer rám szóltak az éterben, hogy "söpröm" a sávot. Ma már tudom, de ebben a kapcsolásban nem volt (mint sok más akkor használt szintézeres, erre a célra gyártott IC-vel épített áramkörben) Lock pin, amely kapcsolást követően kiadta a stabilizálódott a frekvencia jelét, és kapcsolhatott adásra. Egy szimpla 1-2 tized másodperces késleltetés megoldotta (megkerülte) a problémát. Üdv: StMiklos
Nagyon Jó, nekem is nagyon tetszik!
Mi a frekvencia amin ez történt? Én elsőre ionoszondára tippelnék.
Barátkozzunk az ionogrammal! Annó részt vettem ezen az előadáson az MRC műszaki napon. Nagyon érdekes volt.
Nem egy huzalból van, több ha jól emlékszem egy része régi autó villamossági rézhuzalából, de van benne 220V kábel is. A végeit összekötöttem. Mivel a tetőm nincs olyan hosszú így 3 sorba van kb talán 1 méterre egymástól párhuzamosan. A 3 több kábelból álló huzal vége össze van kötve és gégecsövön jön le a szobámba. A padláson van a horogfákon. Szóval több 1 eres kábel egymáshoz van kötve. A szigetelést rajta hagytam.
Hogyan tudom megállapítani hol van az FM leadó. Ugyanazt sugározzák tőlem 20 km re 0,3kW és kb 90km re 50kW. ami biztos Horvátország bejön 60km ről az 50kW rádióadójával.
Szerintem irányérzékeny, pl. Yagi antennával.
Hát igen,a fejlesztés annyira jó lett hogy botantennával működik a rádió. Végül is beíroma biztos értékeket és kész.
Sziasztok!
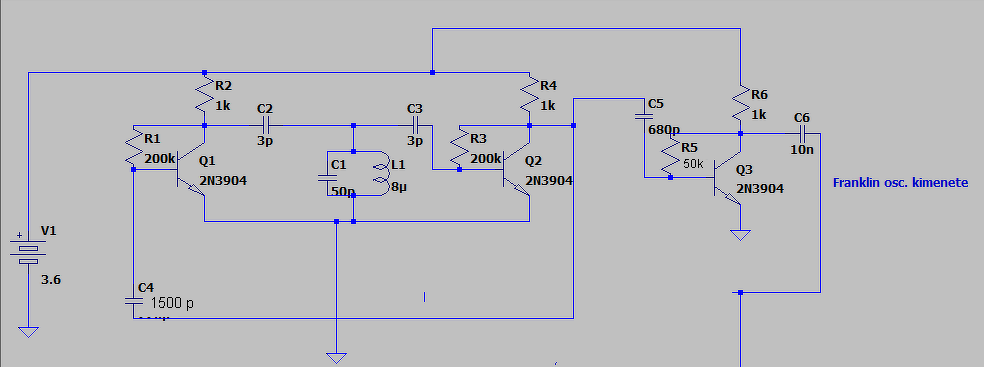
Van egy Franklin vfo-m, amit 2 éve készítettem. Néhány gyenge forrasztást megerősítettem, ekkor vettem észre, hogy Q3 fordítva van bekötve! A bázis jó helyen, az emitter és a kollektor összecserélve. Ennek ellenére azért működhetett, mert a Q3 egy erősítőt képez a kimeneti osc. jelnek, de nem kell nagyot erősítenie. Levettem az áramkörről a erősítőfokozatot, (amit r5,r6,Q3 alkot). Itt ért egy meglepetés, az áramkör könnyebben kezdett oszcillálni nagyobb frekvenciákon is. (Néha nem indul be, csak ha megérintjük Q1,Q2 bázisát ) Gondoltam bekötöm helyes Q3-at akkor jó lesz. De nem így lett! A Q3-as erősítőfokozat csatlakoztatásakor az oszcilláció azonnal megállt! Ha kikötöttem, pedig beindult! Próbáltam a tápot hidegíteni(ellenállás+kondenzátor) hogy a Q3-körűli erősítőfokozat ne hasson a Q1 Q2 oszcillátorra. De nem használt! Arra gondolok, a C5-ön át távozó erős a rezgőkörhöz invertált fázisú jel leállította a rezgőkört a levegőn át. Tudom ez merész feltételezés, de az oszcillátor elég érzékeny. Ha kivesszük C3-at illetve leforrasztjuk a rezgőkörről, az oszcillátor tovább rezeg!!(tehát a levegőn át terjed) Ha a Q3-ból neminvertáló áramerősség buffert csinálok akkor megy a dolog, de én szerettem volna oda egy kicsi fesz növelést. Mi a véleményetek? Tényleg lelőheti a rezgőkört a ellen fázisú erős kimeneti jel a levegőn át?(R7 1K nincs ott)
C5-ön keresztül, jól bekötve a tranyót, megnő a terhelés Q2 felé! így az a frekvencia növekedésével még gyorsabban fog elhalni.
Mivel gondolom csak 2-3x-an szeretnéd erősíteni a jelet(gondolom), ezért egy annyi-szorosan kisebb emitter ellenállást célszerű betenni(R6 viszonyítva) még oda. Így nem kényszeríted nagy erősítésre feleslegesen a fokozatot, viszont megnöveled a bemenő impedanciáját neki, és nem fogja annyira terhelni a Q2-őt. A DC munkapontra figyelni kell
Megnéztem Ltspiceben, és tényleg nagy terhelést okoz a Q3 -as fokozat!
Megnéztem, kikötöttem a Q3-as erősítőfokozatot, és megpróbáltam egy ellenállással helyettesíteni,
és kb 200 ohmos ellenállás okoz hasonló terhelést. Ez meglep egy ilyen Q3 féle erősitőfokozatot 2-5 kiloohmosnak gondoltam. Kipróbáltam a Q3 -at emitter ellenállásal, de egyelőre nem vált be. Hogy kell vigyázni a dc munkapontra?
Esetleg egy feszültségosztót kialakítani a bázisra. Ellenállásból és egy trimmerből. Csak egy ötlet.
Az én ötletem az, hogy az erősítő elé egy emitterkövetőt kellene beiktatni, hogy csökkenjen az oszcillátor terhelése. A "szokásos" megoldáson túl a bázisosztót az ábrán látható módon kellene kialakítani, ami tovább növeli a bemeneti impedanciát. Mégjobb megoldás lenne, ha j vagy MOSFET-et alkalmaznál.
Hát úgy, hogy mivel emitterellenállással jelentősen megnő a bázis impedanciája, a bázisellenállást jelentősen meg kell növelni a korábbihoz képest! A lényeg, hogy így a kollektoron valamivel magasabb, mint fél tápfeszt kell beállítani úgy, hogy az emitteren is legyen durván 0,5...1V még!
Ez a kapcsolás teljesen jó egy emitterkövetőnek. De felesleges a bázisellenállás külön alkalmazása, mivel az impedancia zömét nagyfrekin már a bázis kapacitása fogja adni inkább, semmint a bázisellenállások(észszerű értékek esetén). Ugyanezen okból kifolyóan a FET-ek sem jelentenek mindig automatikusan nagyobb impedanciát...
Idézet: „2-5 kiloohmosnak gondoltam” Igen nagy gyakorlattal lehet megbecsülni kapcsolási rajzból a bemeneti, és kimeneti impedanciákat. Miért nem "méred" meg? A rajzolásra LTSpice-t használsz. Lehet ám vele szimulálni is. Ha felső sávban a futó emberkére kattintasz Megjelenik egy szkópféle, a kurzorból mérőcsúcs lesz. A kimeneti impedanciát (ellenállást) úgy mérheted, hogy a kimenetre teszel egy ellenállást terhelésként, amelynek az értékét úgy változtatod, hogy a rajta levő feszültség fele legyen az üresjárási feszültségnek. Az ellenállás értéke egyenlő a kimeneti impedanciával. A bemeneti ellenállást pedig az ideális generátorral sorba kötött ellenállással mérheted, amely értékét addig változtatod, amíg a bemeneten az üresjárási feszültség fele nem lesz. Ez az érték lesz a bemeneti impadancia. Természetesen a méréshez a feszültségforrás frekvenciáját a kívánt értékre kell állítanod.
Hogyne szimulálnék vele, még néha túlzottan is komolyan veszem
az általa adott eredményeket!
Persze, mert nem állítgatod be az alkatrészek paramétereit, és alapesetben az ideális sal számol.
Azért igyekszem, a tekercseknek szoktam beírni ellenállást.
A kimeneti impedanciát még nem, mértem ltspiceben, bemenetit már igen.
Azt találtam ki, a jelgenerátort az erősítő áramkörrel összekötő kondenzátoron mértem az átfolyó áramerősséget, amit megjegyeztem, majd az erősítő áramkört egy ellenállással helyetesítettem, amit próbálgatással úgy állítottam be, hogy ugyanaz az áramerősség folyjon át a kondenzátoron, mint az előtte. Az ellenállás ekkor a bementi impedancia. Nagyon jól leírtad a módszert, könnyen megértettem. A hozzászólás módosítva: Aug 23, 2022
Jfet-re én is gondoltam, de sajnos egy aktív elemmel szerintem
ez esetben sem oldható meg jel erősítése. Szükség van buffer-re, majd erősítő fokozatra. Az eredeti kapcsolásba két erősítő fokozatot használnak, és egy kicsi kondenzátorral, majd 1K ellenállással közvetlenül a rezgőkörből veszik ki a jelelt
Értem, így a logikus a kicsi ellenállások a bázisnál
tönkretennék a nagy impedanciát. |
Bejelentkezés
Hirdetés |












