Fórum témák
» Több friss téma |
Köszi!
Köszönöm a segítséget. Próbáltam indtani 20V-al meg 5V astabil táppal. A panel másik oldalán van egy 358A típusú SMD IC.<- Ez LM358? Valószínü az is tönkre ment, mert az. 5V 0,04A körül vesz fel áramot, de a 20V zárlatot csinál. Átvált a labortáp áramgenerátorba, és leesik a fesz. 1-2V ra.
Kiforrasztva az 358a-t nincs zárlat. Próbálkozom.
A 358-at fel lehet fedezni a bekötéséről, ha tényleg az. De a 358-nak nem lenne gond a 20V táp, tehát az 5V nem is a 358 miatt van..
Na, közben megvan a cuccos.
Nagyon jó.
Pssssztttt! Halkan! Meghallja a Gyulánk, aztán hetekig értekezhetünk róla, hogy melyik mikrofon a jobb!
Szerintem a bal......
Üdv! ehhez a erősítő DIY Kit-hez valaki esetleg talált már egy kapcsolási rajzot?
A kitekhez általában adnak rajzot, a tied mellé nem adtak?
Az IC adatlapját gondolom megtaláltad. Ha meg már nálad van a kit, megpróbálhatod vissza rajzolni, nem tűnik túl bonyolultnak a kapcsolás.
Igaz alin, de vettem AON6560 feteket. Kicseréltem mind a 6-ot, és labortápról indítva működött is, de aztán csak próbálkozott mint előzőleg. Most két fetnél lett a gate és source közt zárlat. Most vagy valamiért az erektronika teszi tönkre, vagy sikerült sokadira hamis fetet venni.
Sziasztok
Kaptam egy zacskónyi régi elektronikai alkatrész (LED, ellenállás, kondi, kvarc, A80 CPU, poti stb...), meg pár kisebb panelt amiből kettőt nem tudtam beazonosítani, hogy mi lehet. Az elő panel 12V-al megtáplálva egy piros led világít, meg egy alkatrész hiányzik a panelről amit jelöltem (szerintem valami ellenállás lehetett). A panelen BD242 és BC182B tranzisztorok vannak. A második panelről nem tudok semmit. Hátha valaki látott már ilyet, esetleg régi újság panelei. A hozzászólás módosítva: Máj 19, 2024
Üdv! A hat ledes panel engem valami tranzisztoros vonalkijelzőre emlékeztet, mondjuk tranzisztoros kivezérlésjelző, de nem feltétlenül pont ami a linken van. A lényeg, hogy talán valamilyen feszültség vagy áramváltozásra reagálnának a ledek. Bár harmadik bevezetési pontot nem látok a tápfeszültségeken kívül. Viszont a BDxxx tranzisztor BE lába rövidre van zárva ha jól látom, nem tudom evvel mi célja volt a tervezőnek, kivitelezőnek.
A másik panelben még ennyire sem vagyok biztos, esetleg valami passzív RC sávszűrő. Ui.: Legközelebb ha ilyet fényképezel, készíts olyan fotót is, amin a panel hátulról is meg van világítva, így átlátszik az alatta húzódó vonalvezetés, sokkal áttekinthetőbb ki hova megy. A hozzászólás módosítva: Máj 19, 2024
Ha a második panelen az álló ellenállások 20k értékűek, akkor egy R-2R digitál analóg átalakító akart lenni.
Szia!
Az első panel kapcsolási rajza csatolva. A panelon hiányzó alkatrész trimmer potméter valószínű. A hozzászólás módosítva: Máj 19, 2024
Most jó a jobboldali rajz. Bocs.
Köszönöm. És milyen funkciót lát el a panel?
Lehet a trimmer helyett valami más is, ezt nem tudom.
Feltehetően egy 12V-os akkumulátor feszültségét mutatja kocsiban vagy töltőben.
Sziasztok!Van egy nyakörves kutyapásztorom melynek az adóját le akarom másolni,hogy a hátsó udvart külön tudjam lefedni.Nem túl bonyolult csak azt nem tudom a 14 lábú jószág mi lehet mert lecsiszolták szerintem.Vajon mikrokontroller vagy esetleg lm324?Amit tudok róla ...
1 láb 1uf elkoval megy gnd-re 2 láb - 3 láb - 4 láb vcc 5 láb - 6 láb - 7 láb - 8 láb kerámia kondi gnd-re 9 láb - 10 láb led anód ellenállás 11 láb gnd 12 láb led anód ellenállás 13 láb led anód ellenállás 14 láb potméteren keresztül az antennameghajtó tranzisztorra. A hozzászólás módosítva: Máj 20, 2024
Hello! Az biztos hogy nem 324 mert annak így semmi értelme nem lenne..
Sziasztok!
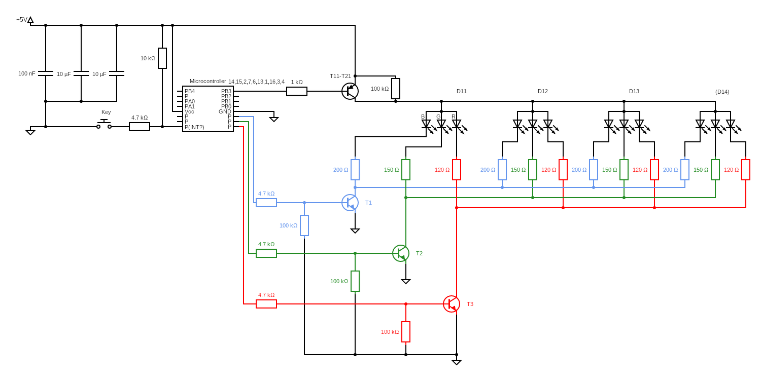
Nem találkozott már valaki esetleg olyan microcontrollerrel, ami SOIC16 tokozású és a rajzon szereplő lábkiosztással bír? 5V-os típus, 14db I/O lábacskája van, 2db a táp. Össze-vissza túrtam a netet, de sehol sem találok hasonlót. A sima P betűvel elnevezett lábakról nem tudok semmit, a többit a panel feliratai alapján írtam be. A 8-as lábról csak gyanítom, hogy az megszakítást kezel a nyomógomb miatt. (Egy RGB fülestartó LED vezérlőjét rajzoltam ki.) Üdv: Truly
Üdv! Csak egy alkatrész lista volt hozzá, az is kínaiul...A visszarajzolás meg nem igazán működne, mert szerintem többrétegű a NYÁK-ja. Persze találtam hozzá rajzokat, de szerintem az ehhez passzolót nem sikerült még megtalálnom.
Sziasztok!
Javítani kellene egy proscenic t21 forrólevegős sütőt, aminek elment a tápegysége. Egy IC durrant el benne, de nem találok róla semmit. Az IC-n csak részadatok láthatók. Valami "502"-őt meg "BAXX"-et vélek felfedezni. Hátha valaki találkozott már ilyennel, meg tudná mondani a típusát. Segítséget előre is köszönöm.
Hello! Nekem a viperára hasonlít.
Lehet, hogy igazad van. Kiszedem és visszarajzolom, úgy talán jobban érteni a kapcsolást.
Sziasztok!
Segítségeteket szeretném kérni az alábbi fotókon látható fehér csatlakozó beazonosításában. Ha az segít bármit, az elektronika maga egy WF-60A1 nevű klímához való wifi kiegészítő modul. A panelon a fehér csatiba lehet bedugni vezetékes kezelőt pl egy ilyet: kjr-120g2/tfbg-e (a link alatti képen a barna csatlakozót) (az általam csatolt fotón szereplő kék csati megy a klímához) Előre is köszönöm! A hozzászólás módosítva: Máj 21, 2024
Itt néz szétBővebben: Link szallag kábel csati.
Az érintkezők rasztere? 1,25...2 mm ?
Nagyot!
Felismeri valaki a mellékletben látható csatlakozót? Egy Hardi gyártmányú vontatott permetezőgépen van.
Amphenol/siemens rémlik...
Megkeresem...
Mi kellene a ház vagy a csatlakozó rész?
az RS -nél van hasonló.. De még a belső talán nekem is akad de ahhoz túrnom kell.... |
Bejelentkezés
Hirdetés |































