Fórum témák
» Több friss téma |
Fórum » Labortápegység készítése
mlaci, neked a Z3-as 24Vos zenered anódja hova csatlakozik?
A 2.7.1-en elvileg a kimenet - pontjára? Esetleg mit mutat ez a szkóp ábra, ha átteszed a 2.7.4 szerint a puffer GND-re?
A puffer gnd pontra csatlakozik. Nálam a 2.7.4 es van.
Esetleg hidegítő kondik (0.1 uF) a 4-es és 11-es lábra?
Már megvolt.Bővebben: Link
Valam ilyesmivel próbálkoznék a gyakorlatban (22Ω). A szimulátorok gyakran nem túl jól számolnak a B-E diódában maradt töltéssel, a gyakorlatban viszont akkor is ott van...
Sziasztok!
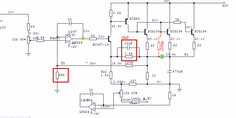
Egy másik hasonló áramszabályozót használó táppal ugyanezt a jelenséget tapasztalom. A rajzot mellékelem, de még néhány dolgot meg kell néznem, és idő hiány miatt egyelőre félretettem. A 2.7.4-esen azt látom (nem építettem meg), hogy ha az áramszabályozó inaktív állapotban van, az IC 8-as lába +24V közelében van. A védelem aktiválódásakor -5V-ra kell lehúzni D1 katódját. Tehát C5 kondit az IC belső ellenállásán és R21-en keresztül ki kell sütni és -5Vra tölteni. C5 értékét csökkenteném, vagy sorba kötnék vele egy 10k-s potit és 0-tól felfelé tekerve megnézném változik-e a gerjedés. Megpróbálnám R10-P3 közös pontját egy 100n-1µF-al a kimeneti GND-re kötni. Esetleg egy gyorsabb vagy nagyobb kimenő áramú műveleti erősítőt is belepróbálnék. Ezen kívül lehet R9 és R3 párost 4,7k és 12k-ra cserélném. A hozzászólás módosítva: Jan 15, 2023
Én ezt jó pár éve megépítettem és mindenféle gerjedés nélkül, stabilan működik azóta, pedig sűrűn van használva, és úgymond össze lett csak dobva, a mielőbbi használatba vétel érdekében. Az IC táp ágában nekem az eredeti rajzon 2x47pF szerepelt, amivel gerjedt, de 2x4,7nF-el megszűnt és azóta sincs vele baj.
Látom ez egy csöves dolgokhoz készült tápegység. Lehetne erről többet is megtudni? Gondolok itt a rajzra, esetleg panelrajzra.
A fotók alapján azért nem teljesen úgy néz ki, mint ami "úgymond össze lett csak dobva"
A kócrengeteget levágtam a képről, hogy vállalhatónak tűnjön
Az általam kissé módosított panel+beültetés és az eredeti kapcsolás. Egy átkötés hiányzik a beültetészől a C7-C8 között kell egy GND átkötést csinálni a C9 - lábához.
A hozzászólás módosítva: Jan 17, 2023
Jó lett. Ha jól látom, a relét módosítottad.
Igen azt is. Kettévágtam a panelt a teljesítmény FET-ek jobb elhelyezése miatt. Elfordítottam a trafót, R7 és R11 lehet álló is. Picit tologattam az alkatrészeket a jobb kinézet miatt. Betettem még 1 panel változatot, amin egy FET hajt meg hagyományos teljesítmény tranyókat. Érdemes jelentősen túlméretezni a tranyókat (SOA). A két panel között kb 12mm a táv, a vezetékek a lehető legrövidebbek.
Üdv!
A 2.7.4-es tápegység gerjedése áramhatároláskor nálam is "látszik". Kivettem az áramhatárolást jelző led-et ( az áramhatárolás működik) és megszűnt a gerjedés.Bármelyik "mínusz" -ra (bemeneti GND,kimeneti GND, -5.1V) kötöm a led-et minden esetben gerjed. Lehet ez a fokozat (vagy ez is) okozhatja a hibát. Sajnos a megoldáshoz nincs tudásom. A hozzászólás módosítva: Jan 27, 2023
Az R18-ast cseréld a jelenlegi 3k3-ról 1k5-re. A legfrissebb változaton ez az érték szerepel.
Ha nem válik be az R19-est növeld 3k9-ről 15k-ra, vagy addig amíg jó nem lesz. A led fényereje lecsökkenhet, akár szemmel nem látható tartományba, de a próba ideje alatt ez ne zavarjon. 15k felett zárd rövidre a led lábait.Ha van javulás, vagy ha nem változik a helyzet azt is jelezd,
Szia!
Látom, hogy a kimeneten több talán az eredeti ajánlásnál nagyobb feszültségű fólia kondit használtál párhuzamosan. Erre azért volt szükség, mert a feszültség határt kitoltad 70V-ig? Mik a tapasztalatok, hogy bírja a strapát ezekkel az értékekkel? Érdemes belevágni, stabil, az előszabályzó is bírja még?
A 70V-os kimeneti hátárt a félvezetők feszültségtűréséhez választottam. Ez még belefér a 100V-os kondenzátorokba és a bemeneti diódákba is, illetve a FET-eknek is jó még. Az áramot viszont feleztem, hogy a kondenzátorban tárolt energia közel azonos legyen.
A felezett áram miatt néhány kondenzátor értéke is feleződött, de a feszültségük növekedett. Ha a stabilitás alatt a feszültség és áram értéktartását érted, akkor az hasonlóan jó az eredetihez. Az áramkörben azonban több módosítás is történt Skori javaslatai alapján, amik a működési biztonságot fokozzák.
Több éve és mostanában is írtam, hogy bizonyos esetekben nem magad elég munkaponti áram sem a Z3 sem a Z2 diódának sem. Ilyen eset, ha a puffer feszültsége nem éri el a 35V -ot, ha más típusú erősítőt használunk fel. Mindegyiknek kb. 10 mA áramot állítanak be az előtét ellenállások, de nem számoltak a terhelő áramaikkal. Ha a munkaponti áram lecsökken, a zéner dinamikus ellenállása megnő, az áram változására megnő a diódán eső feszültség változása is. Ha változik a műveleti erősítő egyik vagy másik tápfeszültségének értéke, az áram figyelő részben akár a kimenetén levő feszültségszint is megváltozhat. Pl. a LED -et vezérlő hiszterézis nélküli komparátor, aminek a bemenetén a referencia is a tápfeszültségből származik.
Ajánlottam az előtét ellenállások csökkentését, a diódákon megengedett 400mW teljesítmény határig. Lehet, hogy ha 7824 -et használunk, akkor az áramkör stabilabb, de a 7824 maximális ebmentő feszültsége csak 40V. Továbbá jó hatással lehet a műveleti erősítő tápfeszültségének szűrése (100nF - 1uF) kerámia kondenzátorral közvetlenül az IC táp lábaira forrasztva (smd kivitel). A hozzászólás módosítva: Jan 28, 2023
Ha az alkatrészek jelölésére és értékére hivatkozol, erre a verzióra vonatkozzon, mert ez elméletileg a legfrissebb változat. Az általad vizsgált rajz nem a többek által megépített!
Amit leírtál, azt viszont szerintem is helyes. A led 7-8 mA-os fogyasztását ha lecsökkentenénk 2mA-ra lehet nem jönne elő a gond, ezt próbáltam leírni. A HE Store-ban láttam ilyen ledeket. A másik pedig, hogy egy pár alkatrész beiktatásával (2 ellenállás és 1 tranzisztor) a led tápáramát közvetlen a 35V DC-ből biztosítani.
Vagy a zénereket egyszerűen egy áramgenerátoron kersztül kell megtápláni. Így azon mindig állandó áram folyhat, még akkor is ha lecsökken a puffer feszültsége.
Köszönöm a válaszodat! Én is gondolkodtam már ennek a tápnak az újra megépítésén. Hánykolódik otthon 1db trafóm ami emlékeim szerintm 60 vagy 65V 5A-t tud. Illetve van egy 8V-os leágazása is. Nekem többnyire úgy is magasabb feszültség kell, és alacsonyabb áramhatár. Én is átrajzoltam már ezt a panelt, első körben én is csak a kondik értékén és a feszültségtűrésükön változtatnék. Illetve van 1-2 kritikus hely, ahol az ellenállások teljesítményét látom még számottevőnek. Illetve nekem nem tetzsik, hogy az átersztő FET-nek nincs közvetlen felhúzása a segédtápról. (éppen merre billen a műveleti erősítő, úgy húzza fel a fetet Gate lábát.)
Az ellenállásoknak (ha azokra gondolunk amikből több darab van sorban/párhuzamosan kötve a teljesítmény növelés miatt) nem a teljesítményét vagy a darabszámát kell növelni, hanem az értékét. Ezeket átszámoltam az áramazonosságot figyelembe véve, és nincs velük gond. A 1206-os SMD kondiknál volt olyan, amiből az adott értékben nem találtam megfelelő feszültségűt, ezért itt dupláztam kondit.
Igazából azokat nem bántottam, azokkal én is úgy vélekedtem, hogy elég lesz talán átszámolni őket a nagyobb bemenő feszültséghez.
Amire első sorban gondoltam, az az eredti kapcsolás szerinti pozíciószámozás szerint R27 - 100k. Erre úgy gondoltam, hogy ezt több darabból rakom össze. A másik amire gondoltam pedig R70 - 220k. Ide 1W-os SMD-t teszek (elfér). Az áltlad említett kondenzátorok közül csak egy ilyen kritikus pontot találtam, az pedig C28 - 220nF. Ebből maximum 50V-os sikerült fellelnem, viszont 100nF-ból van 100V-os, így azt dupláztam. Lehet, hogy az R27 mellett legalább próba gyanánt kipróbálok egy áramtükrös megoldást, hogy a C29-C30 közel állandó árammal tudjon kisülni. Erre BCP56-ot választottam. Ez egy 100V-os típus. A hozzászólás módosítva: Jan 31, 2023
R27-en az Uki max + a T15-ön eső kb. 1 V feszültség jelenhet meg. A nálam lévő 70V-os kimeneti maximumot feltételezve, 71*71/100000 = 0,05 W.
R70-nél a pufferelt feszültség, minusz ami az előszabályzó söntjén esik, és ami a T15-ön esik. Durván kerekítve legyen 100 V (ettől biztosan csak kisebb lehet). 100x100/220000 = 0,045 W. Nagyon valószínűtlen, hogy ezt ne tudnák kényelmesen és hosszútávon elviselni a 0,25W-os ellenállások. C28 nálam is dupla.
Sziasztok!
Régebben megépítettem az alábbi tápot, de élesztésre csak most kínálkozott némi idő. Tökéletesen működik a feszültség és áram szabályzás is, viszont az áramkorlát LED-je önálló életet él, független az áramkorlát beállításától. Van mikor a bekapcsolás pillanatában már világít. Van, hogy menet közben gyullad ki, és úgy marad, független az áramkorlát beállításától. Van, hogy tökéletesen működik ezen része is. Valaki esetleg találkozott már ilyen problémával ennél a kapcsolásnál, ill. mivel kellene orvosolni a problémát?
Szia!
Az Lm324-nek az 1.es lábán mekkora feszültséget mérsz GND-hez képest ?
Szia! 6,16V Most éppen jól funkcionál a LED.
A hozzászólás módosítva: Feb 19, 2023
Nálad is más körülmények vannak mint nálam mikor megépítettem és is 2.6-os verziót, Alkotós panelra. Nálam nem volt referencia feszültség. És úgy emlékszem 10V kellene lennie. De 1 év távlatába ezt nézd el nekem. Amúgy egy súlyos hibája van a konstrukciónak! Tápkikapcsoláskor a kimenetre kiül a 30-32V. Megnézem jegyzeteimet.
|
Bejelentkezés
Hirdetés |












