Fórum témák
» Több friss téma |
Fórum » Kapcsolási rajzot keresek
Témaindító: Kallai Csaba, idő: Márc 11, 2006
Témakörök:
Sziasztok!
Van egy Behringer Eurolive B110D hibás aktív hangfalam. Seholsem találok hozzá service manualt. Nincs esetleg valakinek? Vagy ha tudnátok segíteni beazonosítani a képen bekarikázott alkatrészeket az is nagy segítség lenne. Köszönöm szépen
Mi a fenének nyitottál emiatt új topic-ot?
![]() Szerintem balról jobbra és fentről lefelé) - Ellenállás (biztosíték funkcióval) - Integrált áramkör - Tranzisztor (FET valószónűsíthetően) - Ellenállások (SMD kivitelben) Valami hasonlót képzelj magad elé.
Sziasztok!
Keresem a ROBSON DX-1000 (talán magyar) erölködő kapcsi rajzát! Köszönöm
A következőben kérek segítséget. TESLA lemezjátszóm typ:NZC160 (53éves kifogástalan) kapcsolási rajzát keresem. Ennek 5pólusú tuchel bemenetei(rádió és magnó) vannak.Kapcsolható-e ez a számítógépem hangkimetéhez(3póulsú jack dugós.)?A lemezjátszó 2db.4OHM-os 5W-os hangszóróval rendelkezik.Köszönöm.
Szia,
Service Manual, igaz nem magyarul van, de van.
Nagyon köszönöm a gyors segítséget,le is töltöttem és kinyomtatom.
Kapcsolási rajzot keresek a képen látható kütyühöz. Ha jól emlékszem egyszer már láttam itt a fórumon akkor távírójel torzításmérőként lett megnevezve. Szeretném a katódsugárcsövet beüzemelni a tápjával együtt ehhez kéne rajz.
Előre is köszönöm! A hozzászólás módosítva: Aug 5, 2023
Elég reménytelen rajzot találni hozzá.
Lelekileg készülj a visszarajzolásra. Csinálsz esetleg egy fényképet a hátuljáról is?
Itt a fórumon az apróban hirdetett valaki ilyet, azt írta ha jól emlékszem, hogy rajza is van hozzá, csak nem emlékszem ki volt az.
Teszek fel majd képeket a mai nap folyamán, bár a hátulján pont nincs semmi, csak egy felirat nélküli 4 pólusú csatlakozó.
Sziasztok! DSO5012 típusú oszcilloszkóphoz keresek kapcsolási rajzot.
Leginkább a táp része érdekelne, akkumulátoros üzemmód végett. Köszönöm. A hozzászólás módosítva: Aug 16, 2023
Hali." Dr Böhm star sound digital" orgonához szeretnék kapcsolási rajzot találni.
Főleg a tápok kapcsolása érdekelne, mert komplett egységek nem működnek. (pl:dobgép , láb pedál stb.rész ) Végfok hibás volt , azt meg tudtam csinálni. Ha valaki találna egy linket kérem ossza meg velem. Köszi : pittyu
Keresem a Ganz-Héra laborasztal SVT2008 típusú fiók kapcsolási rajzát.
Segítséget szeretnék kérni tőletek egy Daewoo videómagnónak a kapcsolási rajzának megkeresésében.
Modell: Daewoo ST450K ( 2002. évi) Panel száma: DVST7L 1D/P/S S/N száma: 97P65281MA-I Az ismert kapcsolási rajz oldalon igaz megtaláltam a DAEWOO DVST7 VCR SERIES SM szerviz manuálját. De az teljesen más kapcsolású, illetve sok az eltérés benne. ![]() Köszönöm a segítségeteket!
Találtam egyet.
![]() Nagyon furcsa ez így Daewoo és egy Thomasnak ugyanaz a kapcsolási rajza? Egy THOMSON VT6210F is ugyanaz a rajza. Egy orosz oldalon találtam infóra. Kapcsolási rajz (THOMSON VT6210F egyforma a Daewoo ST450K-val ). Nem töröltettem, hátha kell valakinek még.
A Canon IR1133 fénymásológép tápegységének kapcsolási rajzát keresem.
Előre is köszönöm.
Sziasztok!
LED soros akkufeszültségőr kapcsolási rajzot keresek 24 Voltos akkumulátorhoz. 12 Voltoshoz találtam többet is, de az esetleges átméretezéshez hiányosak az ismereteim. Előre is köszönöm a segítséget.
Szia!
Mutasd meg azt a 12V-os verziót.
Szia!
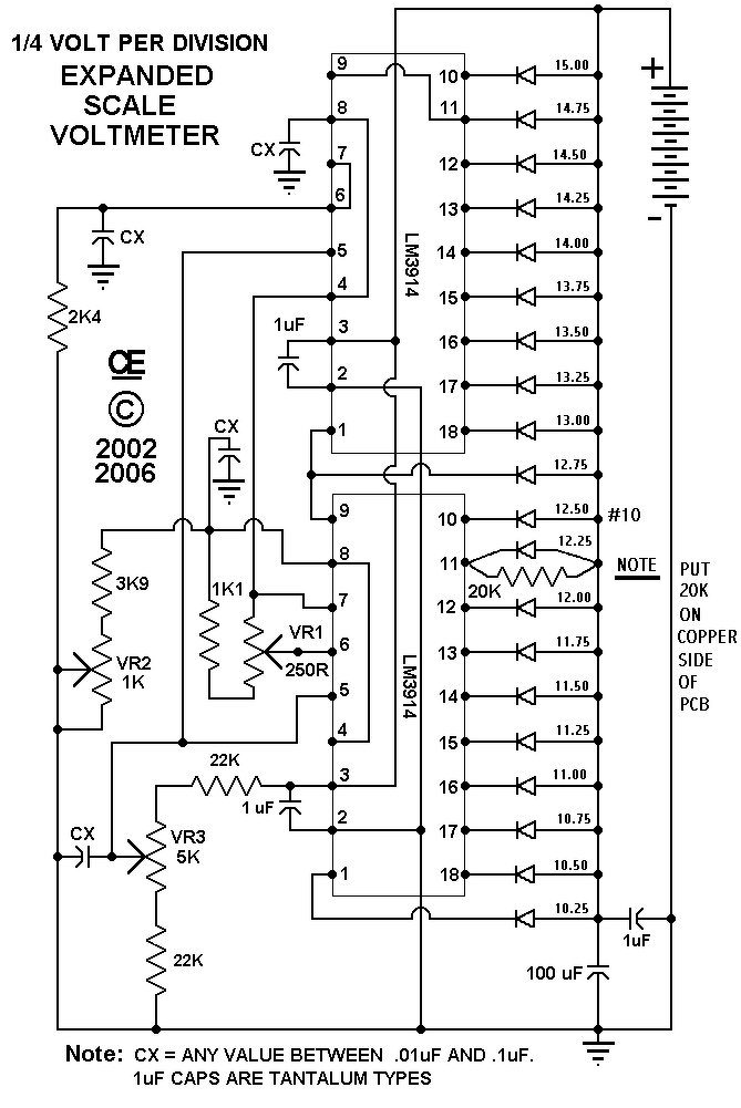
Ezek közül valamelyik szimpatikus lenne...
Hello! Mindössze, a VR3 feletti 22k ellenállást kellene cserélni 68k-ra.
De átgondoltad Te ezt a dolgot? Az Ic nem kaphat 25V-nál nagyobb tápot, az akksi töltve meg 29V-lesz. Tehát nem mérheti az áramkör a saját tápját. Vagy is egy stabilizátor kell az áramkör elé. a 68k-t pedig közvetlen kellene az akksira kötni. Továbbá. mind a 20 Led mellé odaírod a feszültség értéket? Az vicces lesz. Ha meg nem, akkor minek 20 Led-en jelezni? Saccográf lesz belőle. Egy kis digit műszert rá lehet kötni az akksira és kész is van az "őr". Ami egyébként csak mutogat, de nem őriz semmit. Persze Te tudod, én csak lamentáltam az értelmén.. A hozzászólás módosítva: Okt 4, 2023
Szia!
Igaz, azt még megnézhettem volna, mekkora az ic működési feszültsége. Akkor viszont más módon nem lehetne leddel kijelezni az akku feltöltött és kisütött szintjei között mondjuk fél voltonként az akkufeszültséget? Volt ott egy másik, egyszerűbb rajz is, de az is (egy db) LM3914-re épül. Tulajdonképpen akkuvédő áramkörrel kísérleteznék, (optocsatolóval) a legegyszerűbb, legstrapabíróbb módszert keresem. Van egy programozható, de annyira gyengének látszik...
Értem, optócsatolóval vennéd le a "határértéket".
Meg lehet ezt oldani egy LM3914-el, csak el kellene dönteni, mit is szeretnélfogyasztása a 10 Led-nek.. - Mekkora lenne a kijelzendő feszültség tartomány, a 0,5V lépésekkel?. Mert ha töltéskor is mérnél, akkor 24,5..29V-ig van a 10 lépés. Ha terheléskor, akkor 20..24,5-ig. - El kell dönteni, hogy pont vagy sáv kijelzést szeretnél, vagy is hogy az optóval vezérelt akármi, mit kíván meg logikailag. De ha sáv kijelzés van és 10mA a Led-áram, akkor 100mA a Led-ek fogyasztása. - Az Ic tápfeszét csökkenteni kell, mert az túl fog melegedni. Ennek célszerű értéke itt 8..9V. Akkor akár 12, akár 24V-ról is üzemelhet. Ha analóg a szabályzó, akkor elfűti a különbséget, vagy kapcsolóüzemű szabályzó kell, főleg ha sáv kijelzés van. Mert pont kijelzésnél még a 20mA körüli áramfelvétel még elviselhető. - Azt is figyelembe kell venni, hogy az Ic, nem határozottan kapcsol, hanem "átúszik". Egy Led-nél ez nem érdekes, de ha valamit működtet a védelem, akkor az gondot okozhat. - A védelem működésére, megváltozhat az akksi feszültsége és ez rossz esetben ki-be kapcsolgatást jelent. Ezeket átgondolva és eldöntve lehet az áramkört méretezni. (Amit Kokozo belinkelt, abban is vannak átgondolatlan vicces megoldások.)
Pedig olyan jó ötletnek tűnt...De már kapisgálom az árnyoldalakat hála a segítségeteknek. Talán, akkor esetleg az alsó határértéket jelző led jelét elég figyelembe venni. Buherálok egy szigetüzemű napelemes rendszert. Ehhez gondoltam én ezt a figyelőt. Az inverter kis relével indítható, ha a feszültsége megjelenik, átkapcsoló automatika átkapcsolja a házat az inverterre. Ha lemerül az akksi, és nem tud pótolni a napelem a töltésvezérlőn keresztül elég teljesítményt, akkor inverter leáll, vissza a hálózatra. Bár a töltésvezérlőnek van beállítható kimenete is, amivel azt a kis relét is tudom működtetni, még nem próbáltam. Szerinted inkább ez legyen a fő csapásirány?
Én ebben nemigazán tudok tanácsot adni. De amit leírsz, az nem több egy komparátornál. Csak a billenési szintek nem minegyek hogy mikor mit csinálna és ahhoz ki mit szól..
A JVC A-GX2 erősítő kapcsolási rajzát keresem.
Előre is köszönöm.
Jártam a "Tanya"- n, de nem vettem észre.
Hálásan köszönöm.
Üdv!
Én inkább panel fotót keresek mert tudom, hogy kapcsolást nem nagyon fogok találni de ha valakinek van az mégjobb. Szóval egy Castone CTA2500 vagy 3500 végfok paneljéről szeretnék 2db jó minőségű fotót, az ültetési és az áramköri oldalról. Vissza szeretném rajzolni a nyákot. Köszönöm! |
Bejelentkezés
Hirdetés |

















