Fórum témák
» Több friss téma |
Fórum » Akkumulátor töltő
Sziasztok!
Egy nagyobbacska akkutöltőhöz keresek kapcsolási rajzot. (GUGLI nem a barátom) ELEKTRON AUTOMATIK-LADER 24V 20A Typ: E 24/20 B-F A képeken az ELEKTRON helyett DETA márkanév van, de egyikre sem kaptam kapcs. rajzot. A szabályzó panelen levő 2 IC-re rákeresve sem találtam rajzot. MC14521BCP és MC14093BCP Kérem, aki tud segítsen! Köszönettel: Laci
Szia! Azok az IC-k CMOS logikai áramköröl, keresd CD4521 és CD4093 néven.
Szia!
DATASET adatokat találtam róluk, azt tudom hogy az egyik valami Flip-Flop. Akkutöltő rajzot viszont nem találtam velük.
Szia! Az IC-k típusa után nem fogsz akkutöltő rajzot találni, ezek nem direkt töltő áramkörök. Rajz esetleg a töltő típusára keresve lesz, ha lesz. A 4521-es IC csak az időzítésért felel, valószínű a töltési idő van fixen beállítva x órára. Azt, hogy a feszültséget hogyan figyeli, az csak a áramkörből lenne látható. Ez a töltő gondolom valami géphez volt gyári töltő. Ólomakkuhoz való?
Nem olyan bonyolult. Többet javítottam már. Kisebbet, targonca indítóakku töltőt. Nem az IC-knél szokott gond lenni. A kimeneten a FET(-ek) és környékük szokott meghibásodni. Ha megszakadt a FET, nem olyan egyszerű kimérni, mint a zárlatot, de kiforrasztás után ellenőrizhető.
Szia!
A töltőt itt az "apróban" vettem, és kisebbre számítottam, (már ami a trafóját illeti). Éppen most akarok egy szabályozható tápot csinálni, gondoltam a trafó jó lehet bele de túl nagy. Úgyhogy most vagy megjavítom és lesz egy "bika" töltőm, vagy egyéb hasznosítás... A szekunder D=3 mm-es huzal. Nem kiscserkész!
Jó napot mindenkinek. Szeretnék segitséget kérni tőletek,egy 36v-3polusu 1.8a 12ah töltö javitásához. TIpusa e80023 ha valaki javitot már ilyet ,és van rajza is azt nagyon megköszönném.
Szasztok!
Robotporszívó akkupakk nem ad feszültséget (4db 18650 LiIon akksi van benne). Szétszedtem, 1db-on 2,6V mértem, többi 0V. A pozitív saru alatti nyomással életet tudtam bele lehekni, mindegyik közel 2,5 V lett. Viszont a töltésvezérlő hibás mert semmi nem jön le a csatlakozón miközben az akksikon 10V van. Ismeritek ezt a töltésvezérlőt, mi lehet hibás, ez javítható?
Nem biztos hogy hibás, az alacsony cellafeszek miatt is tilthat... Cellánként fel kellene "normális" li-ion töltővel tölteni, vagy 3V-ig 30-50mA tötltőáaram 3V felett lehet neki jobban tolni...
A saját (gépen belüli) töltőre téve a kapcsokra csak pár tized voltot ad, akkor a töltő is rossz. Lehet ezek egymásra ható hibák, az akksi kinyírta a töltésvezérlőt, az meg a töltőt...
Ha adok neki közvetlen 19V-ot akkor kiderül.
Akksit előbb cellánként. Nagy feszt ne adj a pakkra
Köszi, töltöttem cellánként ahogy javasoltad kb 3,3,1 V-ig majd az egészet együtt a vezérlőn keresztül és vette a töltést, sőt a végén ki is tudtam belőle venni a delejt (kb 3,4V-ig töltöttem) de nagyon gyorsan lemerült. De a lényeg hogy tényleg letilthat kis fesz mellett... De akkor ebben mi a logika, fel sem lehet tölteni a saját vezetékén! Mi a cél hogy ilyenkor kukába tedd?
Ha nagyon gyorsan lemerül, akkor teljesen mindegy, hogy fel tudod-e tölteni vagy sem, cserélni kell. Ha nem lenne ennyire gyenge állapotban, le sem merült volta a kritikus szint alá. Vagy túl sokáig volt lemerült állapotban és úgy csúszott le a lejtőn, ahonnan igazábol nincs visszaút.
Az a 3.4V lehet vagy 20-30% töltöttség... A névleges ugye 3.6-3.7V, feltöltve 4.1-4.2. Nem csodálkozom hogy pikkpakk lemerült...
Akkor érthető..
Nincs meg a saját töltője ami 19V 0,6 A DC -t tudna. Van egy 16V 1A DC kicsi tápegységem, most azzal töltöm de az biztos nem is fogja tudni feltölteni, majd szétszedem, abban kellene beállítani hogy tudja a 19V-ot, Van erre szerintetek esély hogy megoldható?
vegyél ilyet https://www.hestore.hu/search.php?filters=&q=tp4056 vagy tp5100-at az jobb, és cellánként töltsd előbb
Valószínűleg kuka az akksi, ha már így lemerült, madj megsasolom meddig bírja teljesen feltöltve.
Kérdés: Egy 2600mAh-ra tervezett töltésvezérlőnél ha cserélem 3500mAh akksira az elvezérli hiba nélkül?
Igen.
Ma teszteltem az akksit és pozitívan csalódta:
Feltöltötte 4,0 Voltra egyformán mind a négyet, járattam a gépet, kb 20-25 percet porszívózott, lemerült, kiállt . Megmértem, 3,6 V-ig merült le egyformán mind. Ez még így használható annak ellenére hogy kukának gondoltam. Van remény hogy a regenerációs képessége javul ("bejáródik")vagy csak romlani fog?
Szerintem jobb már nem lesz. Használni kell, nem szabad elfelejtkezni róla, bevágni fél évre a sarokba...
19V-os input feszültséget kér az adattáblája alapján, ha 24V-ot adok neki szerintem azt bírni kell ,vagy nem?
Az már sok lesz neki. Keres 19v töltött.
Üdv!
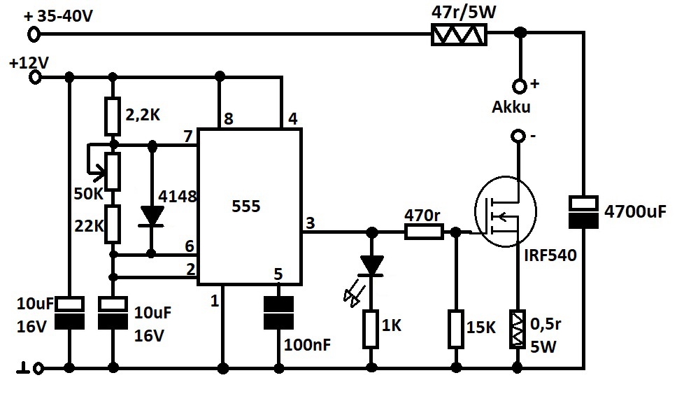
Regeneráló tölteni szeretnék egy régi akkumulátort. Megépítettem ezt a kapcsolást, némi módosítással. Villogó LED helyett egy biciklilámpát kötöttem be ami 1mp alatt 3-at villan elvileg úgy kellene villannia, hogy legyen ideje a kondinak töltődnie nem tudom, hogy ez a villogás nem-e túl gyors. BDW93 helyett TIP122-t, 220u helyett 330u-t, 12V-os zener helyett 13V-osat, 4,7K helyett 2K-t (mivel hogy a lámpának nagyobb fesz kell), 4700u helyett 6800u, 47Ohm helyett 10Ohm és vele sorban 33Ohm-ot raktam bele. Az akku 520mA-t vesz fel és a töltés alatt ha egy 12V-os izzót kötök az akkura akkor a villogást ott is látni kellene amikor érkeznek az impulzusok, namost én nem látok semmit csak világít folyamatos fényerővel. A teljesítmény ellenállások fűtenek, a táp 38-40V DC. Sajnos nincs villogó LED-em. Jó ez így vagy lassítanom kellene a villogást, esetleg valami máson kellene változtatnom?
Üdv!
Hogy kötötted be azt a villogót? Csak az elem helyére kötötted a vezetékeket? Ha igen úgy, soha nem fog impulzust adni.
Igen az elem helyére kötöttem és belátom így tényleg nem impulzál.
Nade most lecseréltem a villogó LED-et egy 555-ös meghajtásra. Videó--> https://youtu.be/tTDjkj4Di8Y Itt már látni, hogy mennek az impulzusok az akkuba ami egy kicsit vicces és érdekes, hogy az ellenállásokon hallani a kattogást amikor kimegy az impulzus de nem fűt semmi. A 14 700µF-nyi kondi sajnos nem tud maxra töltődni már ha a multiméter nem csal 35V-os a táp kb 35V-ra kéne feltöltődnie, de azt is látni, hogy az impulzuskor megrántja a tápot (am ez egy 0-35V 3A terhelhetőségű táp) az 555-ös áramkör külön egy fix 13,8V-os tápról megy. A Source-ról azt a 0,5Ohm-os ellenállást elhagytam és IRFZ46N-t raktam bele.
Mi az a sok kondi ott párhuzamosan kötve?
Idézet: „A Source-ról azt a 0,5Ohm-os ellenállást elhagytam” Az gond, mert az sönt ellenállásként működik, így tönkremegy a MOSFET. A hozzászólás módosítva: Okt 1, 2023
Az a sok kondi a rajzon lévő 4700µF-os kondi helyén van.
Mivel nagyobb kapacitású akkuhoz nagyobb kondi kell. Én most egy 55Ah-s akkut próbálok regenerálni és ehhez ez a 14 700µF még kevés is. Nem melegszik a FET szóval nem jelent gondot, nem akartam, hogy bármi is korlátozzon minél nagyobb árammal bírjanak az impulzusok.
Szervusz! Ezzel a kapcsolással kapcsolatban szeretném kérdezni, hogy egy 72Ah-ás autóakkuhoz csepptöltőt szeretnék csinálni (mert ritkán használjuk) és ennél a kapcsolásnál milyen változtatásokkal felelne meg az Ah-hoz vagy teljesen másmilyet kell hozzá megépíteni? Előre is köszet a megoldásért.
Ugyan nem engem kérdeztél, de én így csinálnám meg. Az R1-gyel állítod be az áramkorlát értékét (a stab IC 1A-t is elbír), nyilván azt is figyelembe kell venni, hogy mennyit disszipál a T2 ezt most nem számoltam ki. Illetve, lehet hogy kellhet még egy soros dióda a kimenetre, mert ha csepptöltés akkor annak a feszültség értékét nem jó magasra választani, a 12,8V is bőven elég.
Annak idején mi ennél is egyszerűbbet használtunk, megfelelő feszültségű trafó után volt egy graetz híd és egy izzó, ez egyben korlátozta az áramot és feszültség is esett rajta.
Szia! Az egyszerű dolgokat én is szeretem és ha ezt a kapcsolási megoldást nézem, hát ettől egyszerűbbet csak az izzós múlhatja felül. Nekem csak az a kérdésem, hogy akkor a 72Ah-ás akkuhoz milyen ellenállás értékkel építsem meg vagy ha izzósat rakok össze ahhoz hány wattos izzót illik beiktatni? A kapocsfeszültségeket is szeretném ha megadná valaki, mert többféle trafóm is van amik szekunder feszülsége esetleg alkalmas lehet erre (1.5VA-s paneltrafótól a dugasztáp trafóig esetleg 10VA-is akad).
|
Bejelentkezés
Hirdetés |



















