Fórum témák
» Több friss téma |
Fórum » Szimmetrikus táp Zener-diódás stabilizálással
Témaindító: szegibalint111, idő: Aug 26, 2008
Témakörök:
Sziasztok!
Azért nyitottam egy ilyen fórumot, mert szeretnék egy stabil +-12 V-os szimmetrikus tápot építeni Zener-diódákkal kb. ugyanolyan áramerősséggel mint ami a trafóból jön. Van egy 17 V-os 1,5 A-os trafóm 3 kivezetéssel. Az lenne a kérdésem hogyan csináljam és hogy mit tegyek bele?! Köszi előre is!!! :help:
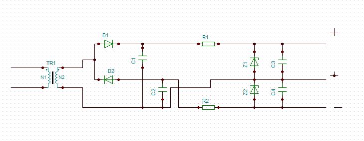
Hello! Csak zener-diódákkal nem tudod ezt megcsinálni, kellene hozzá tranzisztor is. Jó lesz igy? (a trafó 2*17V-os?)
Küld el a linket aztán majd meglátom meg attól függ hogy van e benne stabilizálás?
Igen 2x17 V-os a trafó!
Medve én ugyanaz a szegibalint111 vagyok mint szbalint25
Igy lehetne pl...igy némileg 12V alatt lesz a fesz, vele sorban egy dióda segíthet ezen...
Ha jól méretezed akkor ez a sima Z-diódás kapcsolás is kielégítő eredményt adhat...
3,6 ohm minimum 15watt weszteség? Szerintem a Medve megoldása lesz jó neked, esetleg 7812-es ill 7912-es feszstabic megfelel a célnak, ha jól emlékszem a 1,5A-t lazán hozza. Viszont nem szeretik a kisérletezést, meg a rövidzárt
Koszi skacok az ötleteket! Sokat segítettetek vele!!!
Sziasztok!
segítséget szeretnék egy szimmetrikus tápegység megépítésében... van egy trafóm,2 kivezetéssel 35W-os 13,5V-ot ad le! az lenne a kérdésem, hogy ebből lehet-e csinálni ( +12, -12 és földet) ??? ha igen, akor hogyan? esetleg valami kapcsolásirajz? előre is köszi ![]() üdv,
Hmmm, köszi!
csak az a baj hogy a trafómra rámegy a hálózat...és ugyan ugy 2szál kábelen jön ki a 13,5V vagyis nincs föld pontom. Ami kellene ( +12, -12 és földpont) valahogy így:
Sziasztok!
Valamelyik nagyon régi Rádióamatőrök Kézikönyvében láttam olyat, hogy a Graetz híd diódái zenerből voltak. Ez nagyon egyszerűnek tűnik a feszültség stabilizására. Használható valyon nagyobb áramokra is? Mi a véleményetek? Pisti
Kevés a váltófeszültség hozzá, hogy +-12v -ot ki lehessen hozni belőle.13,5 voltból 19,035volt lesz ha egyenirányítjuk.
Szia!
Jó lesz az, mivel feszültség kétszerező a kapcsolás! Csak én zener helyett 7812-őt és 7912-őt használnék!
ventilátorokat szeretnék meghajtani vele, pontosabban kettőt. Meg egy frekvenciaszűrőt, és egy 2x25W-os erősítőt! Remélem bírni fogja...
Egy feszültség kétszerező kapcsolást ugyanúgy meg lehet terhelni mint egy középkivezetéses trafót??
megoldható lenne ilyen kapcsolás egy 36V-os zenerrel, persze erős tranzisztorral hogy 50V bemenetből kb. 35-öt kapjak?
Szia!
Ezen hol van a GND? |
Bejelentkezés
Hirdetés |











