Fórum témák
» Több friss téma |
Fórum » LED az autóban
Megerősítem a cikkben leírtakat, több szempontból is.
Részint a MÁV-oldalról érintettségem okán (ennél a cégnél dolgozom), valóban, ahol ezeket a LED-es "fénysorompókat" felszerelték, ugrásszerűen csökkent le az átjáró-balesetek száma. Másrészről, mint gépkocsival sokat közlekedő, figyelemmel kísértem a "fénysorompó-optikák" változását, a hagyományos izzólámpástól a LED-es villogósig, és a tapasztalataim egyértelműen azt mutatják, hogy a LED-es fények láthatósága többszöröse az izzólámpásokénak, még kifejezetten kedvezőtlen időjárási körülmények közöt is! Nem tudom, nem jártam utána, de egy kis keresést megérne, hogy megvizsgálja valaki, hogy a jelenleg hatályos jogszabájok egyértelműen és kötelezően írják-e elő a gépjárművek világító berendezéseinél, hogy csak izzószálas világító berendezések használhatóak-e. Ha nem, akkor viszont yard legyen a talpán, aki kimagyarázza, hogy miért okoskodik, ha LED-es a helyzetjelzőm, meg a többi lámpám!!!! (Mellesleg: Tudok arról, hogy a Lajtán túli gépjármű-gyártásban is alkalmaznak LED-es világítótesteket, szal még ez se lehet igazán indok!!!)
Mellesleg valamelyik (talán 507 CC) peugeot keménytetős kabrióban, amelyikben két (vagy három?) srég csík a hátsó lámpatest olyan gyorsan gyullad ki, hogy azt mondom, tuti ledsor, méghozzá úgy, hogy a ledsor árama van kapcsolva két szinten, így ugyanazon ledek funkcionálnak helyzetjelzőként és féklámpaként.
Szerintem esetleg az E betűcske miatt beleköthet.
de az izzón nincs E betű...
Lámpatestet meg nem cserélünk ám! ![]() MOD: vagy ha mégis, akkor gravírozunk neki egyet bele Idézet: „vagy ha mégis, akkor gravírozunk neki egyet bele”
Nagyjából azért _is_ kezdtem ezt a topikot, mert kíváncsi voltam, hogy mások szerint is van-e létjogosultsága ezeknek a fényforrásoknak a nem új autókban. Nehéz lesz ezt megemésztetni "a zilletékesekkel", mert nagyon fafejűek tudnak lenni, mivel a KRESZ gyártó szerinti fényforrást ír elő (azaz csak olyan fényforrásra cserélheted, mint ami gyárilag benne volt). Mivel az újabb verdák egy része már eleve LEDes fényforrásokkal kerül forgalomba, ezért látok azért esélyt E betűre...
Csak előbb találjunk olyan, valóban véglegesíthető megoldást, amivel LEDekkel egyszerűen és teljes mértékben kiválthatjuk az izzókat. Hajrá DRKonor és ezer köszönet a munkádért
Hadaróember!
Ha te ezt komolyan gondolod, akkor olyan szinten kell kezelned, mint az angeleye lámpák gyártóinak, akik letípusvizsgáztatják a fejlesztésüket, és megkapják a zengedélyt (a kocsordi tanács részirül), hogy rábiggyesszék a karikába írt E betűt a lámpabúrára, ami mögött már vele egybeépítve eleve ledes fényforrás van, és a csomaggal együtt jár a kompatibilis elektronikus indexrelé. Ehhez azonban nagyon kelendővé, tetszetőssé, tuninggá kell tenni vagy jó marketinget kell mögé állítani. Vagy mehetsz az Ecopolyba
Tényleg az indexrelé terhelésfügő! Mindég megbotlik valamibe az ember!
Nade azért ne essünk át a ló tuloldalára! A bizotsok nem kötnek bele, hogy led vagy izzó, nekik az a feladatuk, hogy megálapítsák, hogy megfelelő e a szin, és megfelelően észlelhető legyen az adott lámpa. A vizsgán meg állítólag át lehet rakni, csak bemérik a lámbákat. (egy ismerősöm jártas ebben mert, ha valaki szanaszét tuningolja az autóját annak képbe kell lenni hasonló téren) A ferdeszemüek úgy is megelőznek bennünket és fillérekért hozánkvágják a Ledes izzó helyetesítőket E betűstöl! A lényeg legyen a Hobbi és Elektronika, ja és a Handmade!
Miért ne, én komolyan azon agyalok, hogy veszek két hátsó lámpicskát bontovicsból, és totál szétfűrészelem a hátulját, és tökre ledesre csinálom, minden foncsor nélkül. Mert a linkelt cikkben is olvasható, hogy nincs foncsor, nincs megtévesztő fantomfény (nap belesüt, úgy látod világít, pedig csak tükröződik).
Hy nekem egy olyan kérésem lenne hogy robogón hogyan tudnám megoldani 4db kék led világitását?A robogó 12v-os.párhuzamosan nem birta el tettem hozzá eg 100ohm os ellenállást és leolvadt
Ha van valakinek valami bevált megoldása akkor irjon.
kösd sorba őket! (4db-ot)
vagy ~600ohm Idézet: „Tényleg az indexrelé terhelésfügő! Mindég megbotlik valamibe az ember!” Sztem nem. Ha már LED-es a visszajelzés, akkor az elektronikus index nem lehet akadály, és ha a vezérlőről kijövő fesz körében a visszajelző (tipikusan ez is LED) sorba van kötve, akkor hiba esetén a visszajelző sem műxik. (Uram bocsá', ha az 5-6 index-LED közül esetleg egy elfüstöl, még mindig 4-5 simán jelzi az irányváltási szándékot... )Idézet: „A bizotsok... feladata, hogy megálapítsák, hogy megfelelő e a szin,...” Kevés olyan yardot láttam eddig, aki a közúti ellenőrzés során színhőmérséklet-mérővel mérte volna a lámpa színét... Persze, a durva hibát (piros helyett lila, lásd 1-2 ősöreg LADA esetén) nyilván szóvá teszi, de a fotók, amiket DRKonor felrakott, nem ilyenek. Idézet: „A vizsgán meg állítólag át lehet rakni, csak bemérik a lámpákat” Vizsgáztattam már az autó(i)mat 1x-2x, de csak az első fényszóró beállítását nézték, akkor sem műszerrel. :no: (Csak azt vizsgálták, h a helyzetjelző/tompított/reflektor jól műxik-e, mind a 2 oldalon, stb.) Lehet, szerencsém volt? :yes: (Autóklub, Boldizsár u. Idézet: „A ferdeszemüek úgy is megelőznek bennünket és fillérekért hozánkvágják a Ledes izzó helyetesítőket E betűstöl!” Lehet, könnyen, de az első 1-2 vevő nagyon meg fog döbbenni , amikor 1-2 óra üzemidő után az egész lámpicsek egy az egyben, némi voltfüst és amperszag kíséretében el- és kihúny . Merthogy ferdeszeműek előszeretettel felejtenek el a LEDek elé áramkorlátozót beépíteni! (Éljen soká a fogyasztói társadalom! )De ha a projekt végül jól zárul, és használható módon sikerül előállítani a lámpákat, akkor - gondolom - nem csak a tuningosok között lesz kereslet rá! Sőt, szvsz. még EU-s (E) pályázati pénzeket is meg lehet pályázni, mert a "nagy tesó" megcélozta a halálos közúti balesetek számának radikális csökkentését. És ebben - alighanem - jelentékeny helyet követel magának a "nem láttam", "nem világított", stb. ok... :yes: Természetesen köszönet az eddigi kísérletezésért, és a ráfordított munka/energia/anyagiak miatt!!!!
Szeretném E bötűsös zengedélyessé tenni, igen. Ehhez persze DRKonor hozzájárulására és némi tőkére van szükség. Persze azért ez az egész maradjon meg ingyenesnek és gyárthatónak is
Az Ecopolyt hanyagolnám, annyi ötletet lenyúltak már...
A fantomfényről jut eszembe, hogy a KRESZ azt is előírja, hogy ugyanolyan színűnek kell lennie a lámpabúrának, mint a kibocsájtott fénynek
mekkora ökörség Amúgy a komplett átépítés ötleted szerintem egyátalán nem hülyeség és tutira kevés hasonló lesz belőle. Ha csak magamnak akarnám, akkor én is ezt tenném Előző hozzászólásodhoz: Én bizony megfújtam némi fekete búrafestékkel a hátsó lámpámat - ergo arra is törekednem kell majd, hogy az általunk tesztekkel meghatározotthoz képest emelt áramú LEDes fényforrás is lehessen - innentől a tuning kategória
Idézgetni akartam, de egyszerűen csak:
Mennyire igazad van Idézet: „a KRESZ azt is előírja, hogy ugyanolyan színűnek kell lennie a lámpabúrának, mint a kibocsájtott fénynek” Pffff.... Akkor a KRESZ szabályai szerint le kéne szedni a rendszámot nemcsak a fehér/zöld/kék/füst/egyéb színű HELLA tuning lámpás Golf/Punto/Twingo/stb-ről, hanem az összes 133-as alfáról, mivel azok egyenesen gyárilag nem felelnek meg a követelményeknek (piros az egész búra), de a fehér indexbúrák miatt is guillottine alá kell küldeni az autóstársadalmat - legalábbis a kockafej elvtárs felfogás szerint.
Így van
Annak idején asszem a Punto (vagy kombi Volvo?) volt az első "túl magasan elhelyezett féklámpás" autó. Nem akarták forgalomba engedni a kedves zilletékesek
Mint ahogy a pótféklámpa is tiltott, veszélyes dolog volt anno...
Üdv Inhouse
Elfelejtkeztek rólad...
Úgy érti, hogy sorosan kösd a 4 LEDet egy 600 Ohm körüli ellenállással. .........600R.......4xLED....... +12V -[=]-|>|-|>|-|>|-|>|- test bocs a grafixért
Nagyon OFF
Idézet: „jelentékeny helyet követel magának a "nem láttam", "nem világított"” Eszembe jutott, annó a Half-Life egyik pályája. Csak akkor "nem ugrott" Nagyon OFF ON
Ez kúúl!
Komolyan, nosztalgikus, de ilyen grafikát régen mátrixnyomtatóval készített plakáton láttam. Csodáltam is, hogy van türelme kiokoskodni, hogy hova milyen karaktert... Idézet: „Akkor a KRESZ szabályai szerint le kéne szedni a rendszámot ...” Igen, sőt! Az újabb autók java része már olyan hátsó lámpatesttel kerül forgalomba (gyárilag!!!!), aminek a búrája eleve teljesen áttetsző! Na most magyarázza el kérem akkor valai a zilletékeseg(g)nek, hogy: "Barátom! A jogszabály (itt: KRESZ) lemaradt az élettől!!!!" Kockafej főtörzs meg akkor is beléd köt, ha beléd akar kötni, ha a legszabályosabb közlekedő lovasszobrát rólad mintázták. Maradjunk annyiban, hogy ha a szabálytalanságok közül ez lenne a legnagyobb, akkor talán én lennék a legboldogabb ember széles e földtekén...
Valami ASCII-art, vagy mi volt a neve...
Idézet: „Kockafej főtörzs meg akkor is beléd köt, ha beléd akar kötni, ha a legszabályosabb közlekedő lovasszobrát rólad mintázták” ÁÁÁÁÁÁÁH! Mivel nekem más az üzembentartó (biztosítási díj miatt), ezért mindig kérdezősködnek/feltartanak és nem értik, hogy az okmányiroda nem írja be a tulajdonost. Most már inkább magamnál hordom a törzskönyvet is. Érdekes, de a füstösre fújt lámpabúrára még soha nem kérdeztek rá
Nem akarok offolni, nagyon legalábbis nem, különben elmesélném Pilis község egy szem rendőrpárosának történetét, melyben szó esett a jelzőlámpáról, amelyik Kockafej főtörzs szerint piros, szerintem meg zöld volt, no meg arról, hogy egy elfogyó sáv esetén hogyan kell jobbra kisívben bekanyarodni, ha a Vaskalap elvtárs a minisztériumban ezt nem volt képes a KRESZ-be belefogalmazni, s melynek eredményeképpen kaptam egy 2K-s csekket... Szal Kockafej főtörzs és Vaskalap elvtárs közeli rokonságban állnak bizonyos legelésző, kérődző lényekkel, akiknek nőstény változata a fűből tejet alakít ki. (Nem mondtam, hogy nagy marha, ugye?)
Pedig elmesélhetnéd
Mindenesetre annál jobb, minél kevesebb támadási felületet adunk
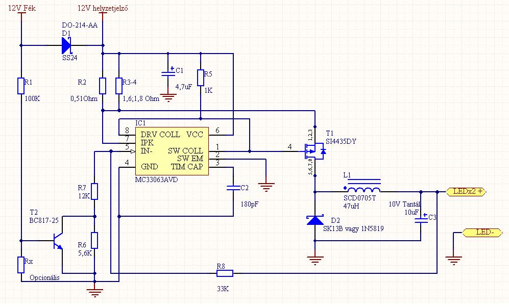
Nos amíg megtárgyaltátok a jogi dolgokat addig forrasztgattam, aztán teszteltem, majd forrasztgattam,megint teszteltem.
Valami nem oké a monitorommal, mindenhol furcsa piros pontokat látok:buck: Nade a lényeg, úgy néz ki véglegesítettem a kapcsolást. Választottam egy jobb Fet-et is az előző helyett (hatásfok jobb mint 88%!). A köv lépés a nyák lenne. Ezt szerintem jobb volna legyártatni. Kb 30db lenne a minimum első körben kb 300Ft-os db-áron (film is benne van!). |
Bejelentkezés
Hirdetés |





Persze, a durva hibát (piros helyett lila, lásd 1-2 ősöreg LADA esetén) nyilván szóvá teszi, de a fotók, amiket DRKonor felrakott, nem ilyenek.
, amikor 1-2 óra üzemidő után az egész lámpicsek egy az egyben, némi voltfüst és amperszag kíséretében el- és kihúny
. Merthogy ferdeszeműek előszeretettel felejtenek el a LEDek elé áramkorlátozót beépíteni!
(Éljen soká a fogyasztói társadalom!
)
Az Ecopolyt hanyagolnám, annyi ötletet lenyúltak már...

