Fórum témák
» Több friss téma |
Fórum » LED az autóban
Üdv!
Autóban (12-14,8V) szeretnék használni 350mA/2,86V-os LED-eket (LUXEON). Az előtétellenállást persze ki tudom számolni, de: 1. nagyok (5W) és csak fűtenek (energiaveszteség) 2. az autó változó feszültségszintje miatt változik a fényerő is... Kérdés: hogyan építsek áramszabályzott ellátást ezekhez?
2 választásod van.
1 - Ha teszel a cucc elé valami fesz stabilizizátort (78xx) és utána az ellenállásokat. 2 - vagy csinálsz egy áramgenerátort a ledeknek és arról hajtod. (pl.: lm317 adatlapja)
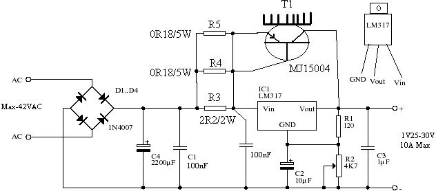
például LM317T -el
15v ra számold a bemenő feszt, a kimenő meg amennyi kell, az ic 1.5 A-t tud azaz 4 db ilyen ledet szolgál ki 1-szerre, de tranyóval meg kell fejelni akkor többet.. így: (csak greatz helyet kocsi aksi...)
Köszönöm a gyors választ!
Van még kérdésem ![]() 1. Ha pl. 7805-öt használok, akkor az bírja-e a 14,8V bemenőt - ekkora áram mellett mennyire kell hűteni - itt is elfűtök 1W-ot az előtétellenálláson... Vagy több stabkockával kellene több lépésben? 2. Bocsánat, de kezdő vagyok Lekerestem az LM317-est, de az ajánlott kapcsoláshoz két ellenállás meg két kondi is kell... Hogyan számoljam?
Köszönöm!
Sajnos túl sok az alkatrész, mert bele kellene férnie egy helyzetjelző fém búrájába, ezt persze nem írtam, bocs Üdv!
drága a vezeték métere ??? mért kell sporolni ?
![]() én a rendes égőt ki belezném üveg rész helyére a led(ek) és a biztosítéknál tenném rá a megfelelő feszt... müszakin biztos nem fogják elfogadni a ledet sztem
Hali!
Ha lehetőség van rá, akkor sorba kösd a LED-eket. Ha nincs, akkor szerintem mindenképpen kapcsolótáp IC-vel tápláld meg őket. Ilyen pl az LM2575 (1A) vagy LM2576 (3A), ezek elég jó hatásfokkal csinálnak a 12-14 V-ból bármilyen kisebb stabil feszültséget. Ezzel minimális teljesítményveszteséggel tudod megoldani a dolgot.
Értem. A spórolás csak a hőelvezetés miatt van. A műszaki érdekes kérdés - itt az élettartam és a gazdaságosság az első szempont. Az EU homologizáció egy későbbi terv...
Köszi! A National LM5008-as próbál eladni nekem erre a célra... asszem jó lesz. Méegyszer kösz mindenkinek!
Ha ilyen kis áram is elég, akkor az LM2574 ugyanazt tudja és lehet kapni (SMD-ben is), viszont nem olcsó
.Nézz szét, mit találsz olcsóbban esetleg .Köszi Üdv.
Figyi, viszont lehet kapni autóba való ledeket, nekem nincs ugyan autóm, de próbaképpen vettem egyet, direkt az autóban használt bajonettzáras aljzatokba lehet belecsavarni, fehér fénye van. Valami 120 Ft volt darabja.
Télleg? Holott? Én még ilyet nem láttam.
Visszat;rve az LM317-re piszok egyszerű vele áramgenerátort kéwszíteni.
1 db ellenállás kell hozzá, és überstabil. Az ellenállás értékét úgy kell számolni, h I=1,2 / R. Tehát, ha 350 mA kell, akkor 3,4285 Ohm ellenállás kell. A teljesítményére figyelj oda, mert az természetesen I^2 * R, azaz 0.42 W. Jobb ha egy kicsit túméretezed, 1 vagy 2 W-os ellenállást vegyél. a bekötést mindjárt rajzolom, csak nézd meg a lábakat a datasheet-ben! Ja és kb 3-4 db LEDet tudsz sorba kötni vele
Helló!
Lehet kapni, 150...2800 Ft között sok-sok fajtát is, de egyik sem elég jó, mert nem adnak elég fényt. Ha kész lesz a prototipus, majd beszámolok róla, elvileg kijön ~2000-ből és 40-44 lumen fénye van (~ 5W-os izzó). Azért köszi!
Köszönöm, vettem párat, próbálgatom. 257X nem jó, mert tekercs is kell... a méret a lényeg most
Én budapesti vagyok, és egy Király utcai elektronikai szaküzletbe járok. Mondhatom, a legjobb bolt, amit ismerek, pedig jó pár nagyvárosban laktam már. Szóval ott láttam egyszer ilyen LED-eket, fura volt, hogy bajonettzáras aljzatba való, olyan méretűbe, mint az autók első lámpájában lévő kicsi izzó aljzata, ami parkolófénynek szolgál. Rákérdeztem, és Tóni bácsi (eladó, személyes jó ismerősöm) mondta, hogy ez direkt autós, 12V-os fehér LED. Vettem egyet, és tényleg. Előtétellenállás nélkül kb. 4V-tól már világít, és bírta a 14-et is. Na most az a baj, hogy éppen ma voltam a boltnál, de technikai okok miatt bezártak március 29-én, a nyitásról pedig még Ők sem tudnak semmit, telefonon nem tudtam elérni senkit. Ergo sajnos jelen pillanatban nem tudok Neked segíteni, hogy van-e még ilyen LED Náluk, vagy tudnak-e szerezni...
Oké, várom az eredményt. Én amúgy bringás vagyok, (gondolom ez kiderült a nevemből), és egy 3 LED-es profi lámpát használok elől. Nem volt olcsó, mostanság 6ezer Ft akkuk nélkül, de olyan fénye van, hogy éjjel az országúton visszareflektoroznak rám a szembejövők, mert bántja a szemüket, főleg ha pulzáló üzemmódba váltom. Olyan hatása van, mintha egy vaku villogna a szemedbe kb 5x egy másodperc alatt.
Tényleg? Bezárták a Király utcai boltot?! Nemár!!!! Kedvenc boltom (volt?)!!!!!
Én itt lakok Tőle pár percre, a Vörösmarty utcában, és melóból mindíg arrafelé jövök haza, ha van időm beugrok. Hát ma ez nem sikerült, ki van rakva egy papír, és valami ilyesmi áll rajta: Technikai okok miatt az üzlet március 29-től bizonytalan ideig zárva tart. Szíves elnézésüket kérjük.
Hát, nekem is a kedvenc helyem, sokat szoktam ott lógni, Tóni bácsi meg nagyon jó arc. Remélem nem lesz gond, és hamar kinyitnak. De viszont itt a Vörösmartyban is van egy üzletük, legalábbis az az eladó, aki a Királyban is szokott lenni, mejd megkérdezem, mi a gáz...
Pillanatnyilag csak egy ledet tudtam kipróbálni egy ellenállással sorbakötve, 2,55V-on 320mA-rel, de elég meggyőző
![]() Azt a boltot én is szeretem... ha megtudsz valamit...
Persze, ma du. beugrok a másik üzletbe, és leinfózom a dolgokat, remélem este több infóval szolgálhatok majd.
Előre is várom az infókat! Tónibá télleg tök jó fej! Kár lenne a boltért...
De lassan be kellene fejeznünk az OFF-ot...
OFF: másfél hétig nem leszek, de utána jelentkezem.
Sziasztok!
Alakulnak a dolgok, mellékeltem képeket. Az elsőn 1 db említett LED fut 100mA-rel a jobboldali helyzetjelző helyén. A második képen 5-5W sima izzó fénye látható. Pillanatnyilag az LM317-ekkel van melegedési problémám, de megoldom valahogy... OFF: mizújs a Király utcai üzletről? Üdv!
Igen, az LM317-esek jócskán tudnak melegedni. (Kezdetben párat én is lefüstöltem, mire megtanultam, hogy alaposan hűteni kell őket! Minél nagyobb energiát kell átalakítania, annál jobban fűt. Jókora hűtőt neki, aztán mehet!
)Király utcai bolt: Nézd megezt a témát.
Nos, megnéztem még1*, de nem igazán látok jelentősebb különbséget a kettő között...
Igen, ez a lényeg, hogy "ugyanakkorát" világít 0,25W teljesítményen ez a LED, mint a gyári 5W-os izzó
|
Bejelentkezés
Hirdetés |







.
.








