Fórum témák
» Több friss téma |
Ezt a gyártótól kéne megkérdezni aki alkalmazza, gondolom valami oka csak van, nem gondolnám hogy csak annyi lenne, hogy az ezüst hallatán többet lehet kérni érte. A nagyfrekis viselkedés hibái egyébként remekül el tudják rontani a hangfrekis hangképet is.
Az az igazság, hogy én is játszottam ilyen primitív 1-2-3 tranzisztoros "ZEN" erősítőkkel, csak én szép csendben összeraktam magamnak, megmosolyogtam őket, aztán szétszedtem.
De egy ilyennek külön topic-ot nyitni párhuzamosan több fórumon is - hangzatosnak tetsző, homályos, semmitmondó, minden tudást és műszaki hátteret nélkülöző "szakkifejezéseket" kitalálni egy tényleg inkább csak "izének" nevezhető kapcsoláshoz - szerintem inkább a mulatságos kategóriába tartozik. Nem tudom kinek és vajon mit akarsz bebizonyítani? Ha Neked tetszik a hangja akkor hallgasd megelégedéssel és békében. Ha el is tudod adni, akkor gratulálok hozzá és sok sikert kívánok. Ha meg csak szerepelni van kedved, ezt is megteheted, mert erre valók a fórumok. Még hozzá kell tennem, hogy nekem semmi bajom nincs, sem a személyeddel, sem az erősítőddel, sem a kapcsolásoddal, sem az ezüst vezetékekkel. Egyedül a stílusod az ami nem tetszik. Átsugárzik az írásaidból valami ami szerintem nem csak engem taszít, hanem még sokakat. Próbáltalak erre finoman rávezetni, de nem vetted a lapot - mint ahogy a másik fórumon sem. További sok sikert és kellemes önelégültséget kívánok! SK.
Rövid leszek, itt lehet a V-FET SE téma indítását megtekinteni, ami 12 év után hozott eredményt:
https://avx.hu/forum/viewtopic.php?f=28&t=20255&start=375 Ami pedig az általam kijelőlt célról szólna, és az elektroncsöves single end erősítők félvezetőkkel való megvalósítását illeti - azt szerintem elértem. Egyetlen trióda karakterisztikával működő feszültségerősítő fokozat van, amit egy saját tervezésű teljesítménykimenetű áramgenerátor követ. Már leírtam, hogy ennek a filozófiának semmi köze a megszokott bipoláris tranzisztoros erősítőkhőz, mivel ez az eredeti elektroncsöves Single End elv reinkarnációja. A személyemmel való foglalkozást visszautasítom, ez itt OFF. TJ. Idézet: „ennek a filozófiának semmi köze a megszokott bipoláris tranzisztoros erősítőkhőz” A filozófiának valóban nincsen. A kapcsolásnak már jóval több... Idézet: „Egyetlen trióda karakterisztikával működő feszültségerősítő fokozat van” A FET-nek pontosan olyan karakterisztikája van, mint a FET-nek. Attól, hogy ez négyzetes még nem lesz belőle trióda. Ez félvezető. Tehát a bemeneti fokozat egy földelt source-ű, áramgenerátoros munka-ellenállású, komplementer emitterkövetővel terhelt, párhuzamos feszültség visszacsatolású alapkapcsolás. Nincs ebben semmi új szerintem. Az áramgenerátor egy kiürítéses módú MOSFET. Ennek az utánhúzó kapcsolásnak a tranzisztoros változatát a Revox korrektorában láttam először 1978-ban (ha jól emlékszem). De valószínűleg már jóval előbb kitalálta valaki, még a csöves korszakban. Szerintem nem Te voltál, ha még nem vagy száz éves. Minden esetre vitathatatlanul ötletes az elrendezés, de nem újdonság az elektronikában. Az ellenütemű kimeneti fokozat, pedig végképp említésre sem méltó, teljesen hétköznapi emitterkövető, amin az sem változtat semmit ha "follower"-nek becézed. Ahhoz, hogy neked ennek a kapcsolásnak a kitalálásához 12 évre volt szükséged csak gratulálni tudok. Biztosan kiforrta magát ennyi idő alatt.
Na....a V-MOSPOWER FET SE már régen ki volt találva - vagy mégsem?
Szóval eddig is volt FET, meg áramgenerátor és emitterkövető is, tehat valóban nem én találtam fel ezeket. Ami persze igaz - én csak ezt az egyetlen működőképes elrendezést találtam ki, ami eddig senkinek sem jutott az eszébe... TJ.
Felteszek két fotót a solid state triode üzemben, egyetlen feszültségerősítőként dolgozó VMP1 gate elektródáján látható jelalakról (a kimenet 1kHz/10kHz/1W/8R)
- gate input 1kHz/5mv/div - gate input 10kHz/5mv/div TJ. A hozzászólás módosítva: Dec 7, 2022
Egyszerű:
- a jelszint (25mv pp) - ez több mint 50dB-el kisebb a kimeneti jelszintnél (8v pp) - a jelalak megegyezik a triódákéval TJ. Idézet: „- a jelalak megegyezik a triódákéval” Miért, milyen a triódák jelalakja? Én itt csak egy szinuszt látok... Ez 25mVpp, tehát ez a bemenőjel. De egy erősítőt nem a bemenetére adott, hanem a kimenetén kapott jel jellemez... A hozzászólás módosítva: Dec 9, 2022
Ez a hibajel a bemeneti fokozat gate-jén. Ha tudnánk mekkora a bemeneti jel (mert ez még hiányzik az adathalmazból) akkor tudnánk mekkora visszacsatolási-tényező. Ez már egy adat lenne. De így csak szinuszjel. Nyilván azt kell látni, hogy nem torz - szemre. Tehát ez egy "vizuális THD mérés", amiből nem derül ki semmi. Szerintem ezt akarta írni tunerman.
20dB a teljes erősítés (330k/33k), úgyhogy 800mVpp a bemeneti feszültség.
Idézet: „Tehát ez egy "vizuális THD mérés", amiből nem derül ki semmi.” Itt láthatóvá válik a V-MOSPOWER FET SE erősítő THD "hibajavítása", a jelforma eltérése az alapjeltől, vagy ne adj isten mindenféle keletkező felharmonikusok látványa. Ami a berakott két fotón látható, az a triódákra jellemző gömbölyödés az alsó félhullám csúcsán, valamint hogy picit kisebb az alsó félhullám nagysága. Mindez 1W/8R/0,3% THD mérésnél kimutatva. TJ. A hozzászólás módosítva: Dec 9, 2022
A tápegység egyszerű CLC kivitele hatásosan működik, pedig a két csatorna együttes " A " osztályú árama 2,4 amper
Az oszcilloszkóp fotókon az egyik csatorna 1W/8R terhelése mellett mérhető (100Hz vezérlés nélkül/40Hz/40kHz/10mv/div) riple (hullámosság) látható. TJ. A hozzászólás módosítva: Dec 15, 2022
Mivel a mérési összeállítás azt is lehetővé tette, sor került a két csatorna áthallásának az ellenőrzésére. Az L>R áthallás (1kHz/1W/8R/1mv/div.) fotóján gyakorlatilag a zajban eltűnik a mérőjel...ez jobb mint -80dB, és szerencsére mindkét irányban azonos nagyságú
![]() TJ.
Ez esetben nem mennék bele ilyen részletekbe hogy ESR és hogy az ezüst vagy a réz ellenállása mit ront vagy javit a kondenzátor ESR értkén. Korábban abba is belekötöttek hogy a kondi nem megfelelően van bekötve és ezen lovagoltak oldalakon kereszül. Véleményem szerint tunerman tudja mit csinál. Ha megnézed hogy már csak a felhasznált anyagok minőségének ára vetekszik egy a piacon kapható nem belépő kategóriás eősítő árával, és hogy több év munkája van benne akkor gondolhatod hogy nem elsősorban a nyers számok fogják meghatározni az erősítő hangminőségét. Ugyan is lehet egy erősítő torzitása 0.01% is de még is a 0.3% torzításu erősítő hangminőségben és természetességben sokkal jobban hallgatható mint a műszerek által jobban teljesítő társa. Egy hangfrekvenciás eszköz legjobb mérése a fül. Ezért ajánlom figyelmedbe ezt az oldalt Bővebben: Link itt elmagyarázzák mi a hallható különbség elektomos alkatrészek közt és itt elsősorban passzív elemekről van szó.
Ajánlom figyelmedbe Elektronikai alkatrészek saját hangja
Üdv! A kérdésem az lenne hogy ezek a kiürítéses V-MOSFET-ek léteznek komplementer párban? És hogy ezekből a fetekből valamelyik gyártó készített-e erősítőt a 70-es években. Mivel ezek a Fetek viszonylag kisteljesítményűek A SONY V-fetekhez képest ezért itt indokolt az erősítő végén a FET-ek párhuzamosítása. Az álltalad adott linken van is egy ilyen erősítő. Esetleg mi a véleményed ezekkel a fetekkel készített végfokozatról?
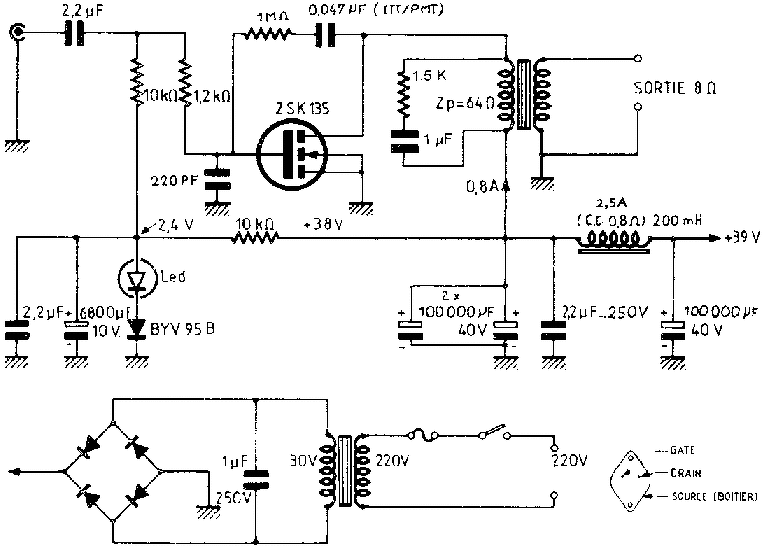
A '70-es években piacra került, Siliconix által fejlesztett vertical V-MOSPOWER FET-ek N-csatornás, növekményes (enhancement) tipusok, és nincs P-csatornás komplementer párjuk.
Kisérletezéseim során számomra az derült ki, hogy inkább driverként használom ezeket az extragyors V-MOSPOWER FET-ket, és majd BJT emitterkövető lesz a kimeneten. TJ.
És mi van akkor, ha 2db nmos a vége? Máris nem kell utána bjt. Ezt csak azért vetettem fel, mert ha valaki, akkor én nagyon rühelltem úgy általában a fetek hangját, legyen szó bármilyen kapcsolásról. És láss csodát, van egy gyári kínai végfok, hellyel közzel tankönyvi kapcsolás, elbonyolítva annyira hogy 2db nmos legyen a vége, és hallgatható! Semmiféle fetre vagy félvezetőre jellemző negatív izé nincs a hangjában. A csövest természetesen nem éri utol, de félvezetősben most ez lett az "etalonom".
Ezek a V-MOSPOWER FET-ek 2 ampert tudnak, többet kell pàrhuzamosan kötni a kimeneten, hogy ne száljon fel füst az erősítőből
![]() Az akkori Siliconix katalógusában ott is volt egy kidolgozott kapcsolásuk, itt egy link: https://www.diyaudio.com/community/threads/siliconix-siemens-nmos-a...page-3
Azon gondolkodom hogy építenék egy 50Watt körüli A osztályú végfokot V-FET kimenettel korábbban már építettem egy Hiraga 30 Watt verziót 2SK82 és 2SJ28 kimenetekkel. Ezt még láthattad és hallhattad az Annafürdői találkozón. Aztán most jelenleg is a V-FET bootstrap power IC Erősítőt használom. Két verzión agyalok az egyik a Hiraga 30Watt amibő 4 csatornát kéne építsek és hidalni őket. Vagy néztem Krell KS-50 erősítőt itt dupla végfok tranyók vannak ezeket szeretném 2SK70 és 2SJ20 fetekkel helyettesíteni. A két erősítő közül melyiket javasolnád? És az utóbbi megvalósítható-e +/-40V táplálással. Ezekből a Fetekből még van elérhető bár azt nem tudom hogy eredeti-e. Mondjuk egy japán videót néztem ahol javított egy SANSUI BA-1000 Bővebben: Link Ebbe is sikeresen tönkretették a kimeneti fokozatot
Ez egy megbízható eladónak tűnik rengeteg eladása van. Bővebben: Link Mondjuk a 4 pár fet egy bolti középkategóriás erősítő ára Krell KSA-50 A képen a találkozon épp Hiraga hallgatás. A hozzászólás módosítva: Jan 3, 2023
1. A hídba kötött erősítők NEM adnak jobb hangzást, csak nagyobb teljesíményt (2x-es anyag ugyanarra a célra)
2. Nem ajánlok senkinek sem kapcsolásokat, mindenki magának választ TJ.
A félvezetős erősítők világában mindig is jelen voltak a minimál koncepcióra épülő kapcsolások, csak ez igen periférikus témakörnek számít...kevesen foglalkoztak vele, de azok alaposan
![]() 1. A Siliconix cég 1977-es katalógusában volt egy "simple audio amplifier" kapcsolás V-MOSPOWER FET-el. 2. Az 1985-ben publikált Jean Hiraga féle Nemesis erősìtő a másik hìres kivitelezés, a teljes leírása itt: http://6bm8.lab.free.fr/Documentations/Revues/Audiophile/1977-1988/34/NEMESIS/NEMESIS.html Annak idején a Tango cég gyártott ilyen félvezetős single ended erősìtőkhőz való kimenőtranszformàtort - FG50S tipusszámmal (64/32/16R primer impedanciával). Mivel sikerült egy ilyen szökőévenként felbukkanó trafópárt beszereznem, egyből beindultak a gondolataim - mi jót lehetne ezekkel összehozni? Alaposan kimérve a két primer tekercset kiderült, hogy elképesztően egyformák minden szempontból! Na akkor jutott eszembe a McIntosh féle " Unity Coupled " trafókkal épített csöves erősítők világa, amelyek bifiláris és trifiláris tekercseléssel készültek. Infó itt: http://www.roger-russell.com/mccontest.htm Ezeknek a PP kimenőtranszformátoroknak a két legfontosabb ismérve, hogy az anód és a katódkörben helyezkedik el a megosztott primer tekercs, ami ráadásul bifiláris/trifilàris tekercseléssel van kivitelezve. A kapcsolás alapvető tulajdonsága az ellenfázisú, szoros ellencsatolás, ezért azonos, de fázisban 180°-al eltérő feszültség van az anód ill. katódkörben. Így a kimenőcső igazából "lovagol" a bemenőjel hatására, csak impedanciaillesztést végez. Sok előnye van ennek az "unity coupled" elvnek a PP kapcsolásban, de lehet-e ezt a single end világában is használni? Jelenleg van egy működő kisérleti kapcsolásom deszkamodellen, amelyben ezt a két nagyon különböző elvet ( SE/unity coupled) próbáltam együttműködésre bírni ![]() TJ. A hozzászólás módosítva: Feb 28, 2024
Az unity coupled V-FET SE kisérleti deszkamodell kapcsolási rajzát felteszem, ami természetesen megváltozhat még
![]() Jelenleg 7 alkatrészt tartalmaz az áramkör, egy No NFB-s V-FET bemeneti feszültségerősítő fokozatot, és az unity coupled MOSFET-es kimenetet. Mellékelem a 2SJ49 drain/source elektródáján mérhető jeleket, ahol láthatóan 180°-os eltérés van a kettő között (1kHz/2v/div) TJ. A hozzászólás módosítva: Feb 28, 2024
További két mérést végeztem el a deszkamodellen, a szokásos 10kHz/2v/div négyszögátvitelről, valamint a 20kHz-es fázistolásról.
A felső sugár a bemeneti jel (10usec/100mv/div), az alsón a kimeneten látható jelalak van (10usec/2v/div/16R). TJ
Egy fetes erösitö semmiben sem különbözik egy tranyostol. Csupán abban hogy a végén fet van és nem tranyo. Még az sem számit hogy hex fet, v fet, tranyo, komplementer vagy kvázi a vége. Az erösitö hangja nem ettöl függ hanem az elejétöl. Bár egy fetes erösitönek olyan kemény magasai vannak aminek neki lehet támasztani még a biciklit is. Én már egyszer régebben leirtam hogy itt mindenféle szutyok kapcsolást kiraknak hozzá nem értö emberek ugy hogy leirják hogy ök a mindentudás felkent képviselöi és amit kiraknak az olyan mint a szentirás. Oszt pl védelem az nuku a kapcsolásukban. A bemenetet nagyon gondosan ki kell dolgozni. Aztán a VAS nak elkeresztelt izét nem árt egy emiterkövetövel meghajtani. A feteket alacsony inpedanciával kell meghajtani mert ugyan áramot nem vesznek fel viszon nagy a gate kapacitásuk amit csak igy lehet letörni. És végül a védelem. Aki hatásos védelem nélküli kapcsolást rak ki az az én szememben nem szakember hanem egy idiota. Ne is rakjon ki semmit mert egy kezdöt tévuta vihet ami rengeteg zárlatos félvezetöt fog eredményezni és lehet hogy ettöl megy el a kedve az elektronikátol.
Hawksford Error Correction topic. Ennek a magasainak nem támasztod neki a biciklidet : )
|
Bejelentkezés
Hirdetés |















Ez egy megbízható eladónak tűnik rengeteg eladása van. 








