Fórum témák

» Több friss téma
Fórum » Súlymérés
Lapozás: OK   1 / 5
(#) mgy hozzászólása Aug 5, 2008 /
 
Van egy pár gyári mérőcellám.
Gyakorlatilag egy Wheastone hídas, nyúlásmérő bélyegekkel kialakított 350 ohm-1000 ohmos hídak.
Kiegyenlített híd esetén 0 mV lenne a kimenő jel.
Terhelve kb. 20 mV.
Stabil erősítő kapcsolást keresek, melyet AD IC-vel és PIC-kel lekezelhetek.
Az AD IC és a PIC részemről megoldott.
Az egytápos műveleti erősítő precíz illesztése a gondom.
Foglalkozott-e már valamelyikőtök, hasonló prolémával ?
A tapasztalatok érdekelnének, mert vannak biztató eredményeim (méréseim).

(#) kovacsna válasza mgy hozzászólására (») Aug 5, 2008 /
 
Hello.

Igaz én nem foglalkoztam PIC-el. Valahogy az ATMEL-nél kötöttem ki.
Épp ezért csak ebben tudok tanácsot adni.
Létezik két analóg komparátor bemenet, ami pl erre a célra tökéletes!
Én kpróbáltam egy potival.
Közép állás 0 aztán jobra-balra tekergetve egy LCD vándorolt a csik az adott irányba.
Alapból ez butaságnak tűnik, de gyakorlatban sokszor kell ilyen.
Műveleti erősítőtt meg sokfélét találsz. Nem hiszem hogy kell a precíziós, bár nem tudom, mire szeretnéd használni. Főleg azért sem fontos mert az ATMEL-ban benne van eleve, és az tuti precíziós!

Hozzáteszem mégegyszer a PIC-et nem ismerem igazán és nem is akarom lehúzni, stb, kérem senki ne értse félre!!!!

Még egy tanács:
WWW.MAXIM-IC.COM (alias DALLAS. Hogy ki, kit vett meg nem tom )

Na ők aztán, igazán otthon vannak a mérésben.
Lehet, hogy találsz olyan chip-et, amire csak a cellákat kell ráakasztani, meg egy pici körítés és, már I2C , vagy 1wire-n olvashatod is a dolgokat.
Ha meg extra szerencsés vagy akkor van ingyenes mintájuk is belőle, amit elküldenek neked postán, ingyen!


Üdv
KN
(#) Topi válasza kovacsna hozzászólására (») Aug 5, 2008 /
 
LM358

3V-ról (vagy +- 1.5V) is működő spec. low-power dual op-amp típus. Nem mellesleg kapható is.
Offset hiba: 1-2 mV, ami hogyha auto-kalibrálást használsz nem számít, mert relatíve fogsz mérni.
85dB CMRR.
100dB-es DC fesz. erősítés.

Én ezt a típust szoktam használni 3,3V-os, 5V-os környezetben.
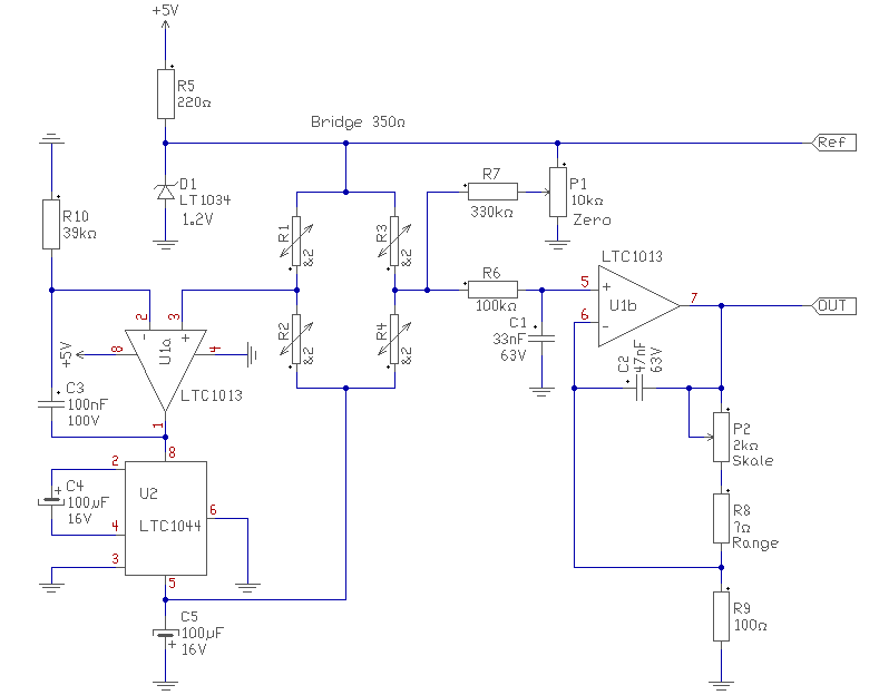
(#) proli007 válasza mgy hozzászólására (») Aug 5, 2008 / 6
 
Hello!

Egy lehetséges variáció.

üdv! proli007

F-Meter.png
    
(#) mgy válasza proli007 hozzászólására (») Aug 5, 2008 /
 
Köszi a rajzot !
Én abban gondolkodtam, hogy egy műveleti erősítő a 0-20 mV-bóll csinál 0-5 voltot, melyet én már le tudnék kezelni.

Az általam talált kapcsolások, kettős tápról működtek.
Nem vagyok egy műveleti erősítős zseni, ezért várok egyszerű ötleteket.

A lényeg, hogy egy tápról működő IC-t, hogy kössek a mérőhídra, hogy a kimentén mérhessem a kb. 200 szoros jelet.

A TOPI által ajánlott LM358-at megnézem.
Kösz !
(#) kobold válasza mgy hozzászólására (») Aug 5, 2008 /
 
Itt van egy oldal, tele linkekkel, szerintem érdekes lehet a tervezéshez.
Elvi rajzok, számítások
Elég sokat dolgozom erőmérőkkel, mostanában kezdtem el szórakozni a ragasztással is (mert elég drágán preparálnak alaptesteket). Kísérleteztem mérőerősítővel is, szerintem a két legnagyobb buktató a stabil referencia-feszültség, és a hőkompenzáció. Az elsőt az áramkörben, a másodikat közvetlenül a mérőtestnél lehet megoldani, utána már elég pontosan (bár ez relatív) lehet vele mérni.
A csatolt pdf-ben az említett "egytápos" alkalmazásokra találhatsz pár példát, hátha az is segít.
(#) proli007 válasza mgy hozzászólására (») Aug 5, 2008 / 5
 
Hello!

Úgy látom, az általam ajánlott kapcsolásban nem láttad meg a lényeget.

- Nem a fejemből pattant ki, hanem a LinearTechnology ajánlásából való. (Látható is hogy minden LT)
- A figyelemre méltó benne, a híd táplálása. Egy negatív feszültséget előállító LT1044-et hazsnál, így a hídtápfeszültség +-1,2V. A hídátlót a szabályzó IC úgy állítja be, hogy az mindig nulla feszültségen legyen. Igy a jelfeldolgozó IC-nek nem kell küzdeni, az azonos fázisú elnyomással, mint amikor a híd egytápfeszültséget kap.
- Az A/D megkapja referencia feszültségnek a hídfeszültséget, így pontossága nem olyan kritikus.
- 5V-os tápfeszből, elég nehéz előállítani 0..5V-os kimeneti jelet, de nincs is rá szükség. A PIC, úgy is a referencia értéktartományát bontja fel 1024 részre.
- Gyakorlatilag, a minusz tápot a jelfeldolgozó IC is megkaphatná, így féltápos IC-re sem lenne szükség. (Tehát úgy is át lehetne alakítani, hogy a negatív feszt előállító konverter "teljes gőzzel megy, és a szabályzó IC csak a híd negatív felét huzogatná. ÍGy az IC-knek +- tápja lehetne.)

A 20mV-os cellafeszültség, csak elméleti, tekintve, hogy a cellák érzékenysége van megadva névleges értéken mV/V értékben. (Ez általában 1..2mV/V)
Tehát pld.: 16kN-os 2mV/V-os cella, 16kN értéknél és 10V hídfeszültség esetén ad 20mV hídátló feszültséget.

üdv! proli007
(#) mgy válasza proli007 hozzászólására (») Aug 6, 2008 /
 
Hello !

Köszi a válaszodat !
Igazad van, hogy az LT-s kapcsolásba nem mélyedtem bele.
Csőlátásom miatt egy hozzám került Bolgár mérleg egy műveleti erősítős megoldása lebegett szemeim előtt.
Ott egy OP177G volt beépítve, és egy kerámialapkán (4 lábbal), valamilyen preciziós ellenállás oldotta meg a hőfokkompenzálást.(valószínűleg)
Mivel egy 10nF zavarszűrő kondenzátor volt zárlatos, kicserélve, a műszer tőlem 250 km-re működik.
Kapcsolási rajzom nem volt róla, és mikor nálam volt, nem fejtettem ki a kapcsolási rajzát.
Azt láttam, hogy egy párhuzamos kimenetű AD-re adta a jelet, melyet egy ATMEL vezérlő kezelt le.

Ezt próbálnám megépíteni, csak soros AD-vel és PIC-kel, de a PIC AD-je is veheti közvetlenül a jelet.
(bár a 10 bit felbontás szerintem mérésnél kevés)
Ezért gondoltam az általam eddig használt 12 vagy 14 bites soros AD-re (pl.:MCP3202)


A 0-5 Voltot csak találomra írtam, mert találkoztam olyan híddal, mely +/- 12V-ról működött.

Tippjeidet köszönöm.
Én elfogadom megoldásnak.
A témán tovább próbálkozom.

A bélyeg beszerzéssel és ragasztással még lehet, hogy zavarnálak.

Üdv ! mgy

(#) proli007 válasza mgy hozzászólására (») Aug 6, 2008 /
 
Hello!

Én emelő berendezések erőmérő celláival foglalkoztam (többek között) amíg aktívan dolgoztam, de kizárólag gyári cellákkal.

- A cellahíd hőfok-kompenzációja be van építve a cellába.
- A cella minősítése nem egyszerű dolog, ezért vannak cégek, akik ezt végzik.
- A mérő hasábok gyártása, minősítését külön "tudománynak" tartom. (dinamika, rugalmassági modulus, hőfokfüggés, statika..) Már a mérőcella beépítése is körültekintő gépészeti munkát kíván, hogy a mérési pontosság megmaradjon.

Tehát amatőr céllal tehetsz bármit, de elszámolási mérésnél, emelőgépnél, célberendezéseknél.. (vagyon és életvédelmet érintő berendezésnél) a biztonsági és minőségbiztosítási okmányokat megszerezni nem egyszerű és olcsó feladat, és a kalibrációt is szakhatóság felügyeli.
Ezért soha nem volt ingerem, hogy egy erőmérő cellát szétszedjek. (Mellesleg a meghibásodások, jellemzően a szakszerűtlen beépítés, vagy hirtelen dinamikus behatás miatti, törésből adódtak.) Magyarországon nekem, a Kaliber Kft-vel volt kapcsolatom egyedi cellák legyártására-minősítésére. A cellák összetett pontossága 0,01% körül mozog és alapvetően meghatározza a mérés pontosságát. A cellák elég jelentősen, mint egy 150%-ban túlterhelhetők, anélkül, hogy maradandó alakváltozást, vagy mérési pontatlanságot szenvednének.

A korszerűnek mondható jelfeldolgozó egységek, ma már váltóáramú hidat alkalmaznak, mikroprocesszoros jelfeldolgozással, ahol soros kommunikációval adják tovább a mért értéket ha szükséges, a kiválasztott és számított formátumban. A gyors működés miatt, a védelmi határértékeket is maguk képzik. Kompenzálják a hőfok és non lineáris hibákat, egyedi mérési korrekciós karakterisztikát tudnak fogadni, és akár a földrajzi koordináták beadása alapján számolják és korrigálják a gravitációs állandót. Fix és automatikus nullpontot- tárapontot számolnak, göngyöleg típusokat tartanak nyilván (vonalkódos azonosító segítségével felismerik az árut és göngyölegét is). Raklapon gyűjtött és különböző típusú csomagolásokból számolják a bruttó és nettó értékeket. Totálszámításokat végeznek áru típusonként.. Szóval akár egyfajta adatgyűjtési feladatot is ellátnak.
Tekintve, hogy alkalmazásuknál a legtöbb esetben más eszköz nem áll rendelkezésre, és az anyagi feltételek a legtöbb esetben korlátozottak, megpróbálnak minden látható, a mérésekkel kapcsolatos feladatot önállóan megoldani. Szóval kb. ez a piaci kiindulási alap.

Elszámolási méréseknél alkalmazató szabályokról-törvényekről, az OMH honlapján tájékozódhatsz.

üdv! proli007
(#) Jano válasza mgy hozzászólására (») Aug 6, 2008 /
 
A MICROCHIP honlapján az AN1007 és AN1030 foglalkozik a mérőcellák jelfeldolgozásának rejtelmeivel.
Ahogy proli007 írja a dolog macerás. Én már csináltam ilyet az AN1007 alapján MCP3551-el. Nem a mért érték benyalása a gond, hanem a szűrése a folyamatosan változó jelnek.
350 ohmos cellához lehet gyári műszereket kapni, a legolcsóbb kb. 50 ezer körül van, tud határértékeket kapcsolni, RS232-es kommunikációja is van.
Két cella felhasználása amúgy is kérdéses, mert csak függeszteni lehet két pontra, támasztani csak háromra lehet.
(#) mgy válasza Jano hozzászólására (») Aug 6, 2008 /
 
Üdv !
Köszi reagálásodat !
Macerás azt, tudom. proli07 jó dolgokat írt.
Nem akarok profi szinten mérőcellákat és erősítőket gyártani.

Sokrétű hülyeségeim között, jött hozzám ez a probléma.

Az általad írt határérték kapcsoló, RS 232 stb. luxusok PIC-kel, vagy ATMEL-lel megoldhatók.

A lényeg, hogy a celláról jövő jelet (Kb. 0-20 mV) AD-vé
feldolgozhatóvá tegyem.
Megnézem az AN1007-et.

Kösz !
Üdv mgy
(#) roleez hozzászólása Okt 16, 2008 /
 
Sziasztok!

Hasonló a témám, már annyiban hogy erőt kell mérnem
tengelyirányú húzás-nyomást.
Erre kiválasztottam a GEFRAN TU-K5C típust, de itt
el is akadtam. Hogy tudom egyszerűen PC-hez
kapcsolni ezt az eszközt? Az előttem szólók hídkapcsolási
technikájával?

Köszönöm,
Roland
(#) proli007 válasza roleez hozzászólására (») Okt 16, 2008 /
 
Hello!

Módozat számtalan lehet.

- Veszel egy híderősítő ketyerét, ami tud kommunikálni a PC-vel.
- PIC alkalmazásával, AD mérésével beküldöd a PC-be (Ha 10bit nem elég, külső AD-vel) De így sem menekülsz nagyon meg a híd táplálásától.
- Veszel egy National AD kártyát, azok közöt van híderősítő is ha jól emlékszem.

Persze sebesség, pontossági igény átgondolása közben.

üdv! proli0077
(#) roleez válasza proli007 hozzászólására (») Okt 23, 2008 /
 
Köszönöm!
Kinéztem egy IMA2-DMS-24V híderősítőt, igaz sima 0..10 V-ot ad ki,
de azt a mérésadatgyűjtőbe be tudom passzírozni.
Nekem kb. 1 msec-onként kell mérnem erőt.

Üdv, Roland
(#) horcsab válasza roleez hozzászólására (») Okt 23, 2008 /
 
1ms???????? Nem lesz az egy kicsit gyors??? Nem tudom milyen mérőcellát használsz de hagyományossal nem fog menni.
(#) roleez válasza horcsab hozzászólására (») Okt 25, 2008 /
 
Az előbb említett gefran-t. Muszály az 1 ms, mert a mérés maga 60..100 msec.

Üdv,
Roland
(#) horcsab válasza roleez hozzászólására (») Okt 25, 2008 /
 
Eléggé ideges lesz a mérleg. Nem tudom hány mérést fogsz átlagolni, de kemény dió lesz. Nagy sebességű szalagmérlegeknél sem volt ennyire rövid idő a mérésre, mondju annak hitelesen kellett mérni. Sok sikert hozzá.
(#) roleez válasza horcsab hozzászólására (») Okt 31, 2008 /
 
Ez nem mérleg! Ez egy pneumatika és vákuumkamra
közötti erőt kell mérje. A mérési idő max 0,1 sec, közben
a tranziensek kb 30 msec alatt lezajlanak.
Már azon gondolkodtam, hogy egyszerű nyúlásmérő
bélyeget ragasztok az összekötő tengelyre...

R.
(#) horcsab válasza roleez hozzászólására (») Okt 31, 2008 /
 
A lényeg nem a mérlegen van(a dimenzió tök mindegy hogy kg vagy N), hanem a rövid mérési idő. A HB-nél lehetett (gondolom most már szinte minden komolyabb elektronikai kereskedőnél)kapni profi ragasztható bélyeget, anno én is vettem vmikor régen.
Nem tudom mekkora a pneumatika felől a nyomás de szerintem diferenciális nyomásmérővel jobban jársz, a Motorolának vannak ilyen megoldásai(MPX sorozat).
(#) roleez válasza roleez hozzászólására (») Dec 9, 2008 /
 
Sziasztok!

Közben megjött a cella (GEFRAN) és a jelerősítő is (IMA2-DMS 24 /0..10 V.) ill. tudtunk, tudnánk mérni,
de adódott egy baj, amire nem figyeltem eléggé
megrendeléskor ((
A jelerősítő 0..10V kimenetet ad, de -10..10V kimenet
kellene, mert az erőmérő cella -..+ értékeket ad, attól
függően, hogy húzom vagy nyomom. Így látható, hogy
csak húzásra használhatom ezzel az erősítővel, nyomásra
nem.
Tudtok valami mérési kapcsolásbeli elrendezést, hogy
a 0..10 V kimenetű jelerősítőbe megjelenjenek a nyomásértékek is? Pl. 5 V offset, de nem értek ennyire
ehhez...

Köszi,
Roland
(#) proli007 válasza roleez hozzászólására (») Dec 9, 2008 /
 
Hello!

Hát ez elég érdekes. mert a cella, biztos különböző előjelű feszültséget szolgáltat. Csak két esetben tudom elképzelni a dolgot.

- Váltóáramú a cella táplálása, és nincs szinkron egyenirányítás (elég elképzelhetetlennek hangzik)
- Az erősítő "féltápfeszes", tehát nincs is benne negatív tápfeszültség, ahova kimenne a kimenet. (Ez is elég balgaság, mert nehéz nullázni. Azaz, ha kissé nulla alatt van a kimenet, azt levágja, és nem látható a dolog.)

Ha az erősítőnek lenne rajza, akkor lehetne rajta segíteni.
Ha nincs, próbáld meg a nullpont (tára) felhúzását 5V-ra. (Nem biztos, hogy ilyen tartományban lehetséges) akkor látható lesz a húzás, nyomás. De ha kicsit tudod eltolni, már akkor is láthatónak kell lenni legalább.

üdv! proli007
(#) roleez válasza proli007 hozzászólására (») Dec 9, 2008 /
 
Szia!

Sikerült elhúzni, de negatív irányba csak kb. 1,7 V-ig ment.
Van véletlenül ilyen erősítő rajzotok? Ami -10..+10 kimenetet ad.
Felhívtam a forgalmazót, hogy ki tudná-e cserélni, de
leghamarabb február közepe és újra meg kell rendelnem ((

R.
(#) proli007 válasza roleez hozzászólására (») Dec 10, 2008 /
 
Hello!

Hát sajnos komplett rajzom nincs számodra. Az általam használt készülékek doksiai már a múlté. De ezek egyébként sem a sebességükről voltak híresek, mert emelőgépek mérésénél meghatározott dinamikai állandókat kell használni, géptípustól függően. (Erősítőm is volt "félgyári" de soha nem gondoltam volna, hogy az nekem maszekban is valaha szükségem lesz rá, így maradt az is.)

Tekintve, hogy mV-os DC erősítőket nem egyszerű készíteni, én minden esetre valami ipari erősítővel próbálkoznék. Mondjuk AD522-vel. De amit a 25996 hozzászólásomban beraktam, annak a cellatáplálása elég jó, lévén, hogy nem veszi igénybe az erősítő CMMR paraméterét. (Természetesen ez pont féltápfeszes megoldás. De két táppal, ki lehetne hagyni a feszültségváltót.)
A cella érzékenységét figyelembe véve, én +-5V hídfeszültséget alkalmaznék és +-15V-os tápot.
üdv! proli007
(#) Galdemorph hozzászólása Nov 12, 2009 /
 
Olyan erőmérő nincs ami nem vastagabb 1 mm-nél? Tapintási kísérlethez kellene vmi ami nagyon vékony érzékelő, mint pl egy bőrfelületi elektród vagy ilyesmi.
(#) proli007 válasza Galdemorph hozzászólására (») Nov 13, 2009 / 1
 
Hello!
Nem tudom milyen precizitású dologra gondolsz, de a nyomásérzékelő cellák piezo, vagy piezorezisztív érzékelői elég kicsik és vékonyak. Alkalmasint egy piezo hangszóró membránja is megfelelhet a célra ha megnyomod, töltések halmozódnak benne fel. (Még nem próbáltam, de csak pC-okról lehet szó. És legfőképpen inkább dinamikus mint statikus terhelések mérésére lesz alkalmas.)
üdv! proli007
(#) Feri hozzászólása Nov 13, 2009 /
 
Engem is érdekelne a téma.
Nekem 50-80 kg-t kellene mérni, és az adatokat naponta egy alkalommal el kellene küldeni SMS-ben automatikusan felügyelet nélkül. Tud e valaki gyakorlati megoldást. Egy esetleges sikeres fejlesztés jó üzletet hozhat magával.
(#) Galdemorph válasza proli007 hozzászólására (») Nov 16, 2009 /
 
Nem kell nagy precizitású kb 2-3 nagyságrendig csak, és viszonylag kis erőket ekerok vele mérni max 50 N.
A cellákat nézegettem de elég vastagok még így is. Csak hogy érthető legyen: ujjbegyre kellene tennem egy ilyen szenzort tapintás modellezésére, stb...Vmi 5 let vagy link? eddig vmi nyúlásmérő bélyegen gondoltam mert az elég vékon de öszintén szólva az elég macerás, ha lehet kihagynám a buliból.
(#) proli007 válasza Galdemorph hozzászólására (») Nov 18, 2009 / 1
 
Hello!
Nyúlásmérő bélyeggel működik egy cella, de a hangsúly nem a nyúlásmérőn van, hanem a mérőhasáb erővel arányos elmozdulásán, rugalmassági modulusán.
Általában az iparban használt cellák mérete nagy és a magbízhatóságon és a strapaállóságon van a hangsúly, nem a méreten.
Azért két-három nagyságrendig mérni, már nem a "gyere buci hamm bekaplak" kategóriába esik. Oda gyárilag kalibrált cella kell, mert hogy fogod kalibrálni az eszközt 1/1000 pontossággal? (Bár kételkedem, hogy egy kézi megnyomás esetén ilyen pontosság lenne szükséges.
Azért nézzél körül a KISTLER honlapján. De lehet közvetlen digitális jellé alakító nyomásmérő cella számodra méretben megfelelőbb. (még nem néztem utána, de úgy tudom ezek csipben is gyárthatók)
üdv! proli007
(#) Galdemorph válasza proli007 hozzászólására (») Nov 19, 2009 /
 
Köszönöm válaszod utánanézek ennek. Valóban nem kell ennyire pontosan...
(#) brazdas hozzászólása Márc 31, 2010 /
 
Helló!
Vizsgálgatok egy 20-tonnás erőmérőcellát használó berendezést. Eddigi ismereteim szerint, a nyúlásmérő bélyegek hídba vannak kötve, két ágon táplálni kell, és a másik két ágon fesz. külömbség keletkezik amit átalakítunk, erősítünk, és feszültség, vagy áram kimenet (4-20ma) előállításával feldolgozunk.
Ezzel szemben ennek csak két kimenet van az sorba van kötve egy ~700 ohmos ellenállással, és be van vezetve egy 4-20mA árambemenetű műszerbe (ami beállítható). Az egész 24Vdc-el táplálva. Semi diff erősítő meg miegymás. Az egész úgy tűnik mintha a híd 2 lába össze lenne kötve (szerintem a táplálás) és a maradék két láb (a kimenet van kivezetve. gyakorlatilag mint egy erő hatására változó ellenállás. Létezik hogy ez így működik? Valaki látott már ilyet? (az összekötés nem látszik, ahhoz jobban szét kellene szedni)
üdv
brs
Következő: »»   1 / 5
Bejelentkezés

Belépés

Hirdetés
XDT.hu
Az oldalon sütiket használunk a helyes működéshez. Bővebb információt az adatvédelmi szabályzatban olvashatsz. Megértettem