Fórum témák
» Több friss téma |
Sziasztok,áramlásmérő által generált jelet szeretném jobban, részletesen megismerni, illetve szeretnék ilyen jelalakot szimulálni, létrehozni.
A mellékelt PDF-ben részletesebben le van írva, mikre keresem a választ. Minden hozzászólásért/ötletért/segítségért hálás vagyok.
Kb. bármilyen mikrokontroller elő tud állítani ilyen jelet. PWM, szoftveres PWM. A szimulálni kívánt áramlástól függően kell a frekvenciát változtatni, az összefüggés a pdf-ben van.
Fentebb funkciogeneratort emlegettek ... de ha nincs akkor 2 tranzisztoros multivibrator ahol a bazis ellenallasok helyére potenciometerek kerulnek.
Egyik a + tappal sorba ezzel lehet a frekvenciat valtoztani , masik forgomozgo resze a tapfeszre kotott potira csatlakoztatva. Az allo labai pedig a 2 bazisra .Igy a kitoltesi tenyezo fog valtozni. Persze reszben a frekvencia is mert a 2 poti egymassal sorba van kotve ennele egyszerubb nincs. A kondenzatorok amik a bazis es kollektorok koze keresztbe vannak kotve szinten a frekit befolyasoljak.
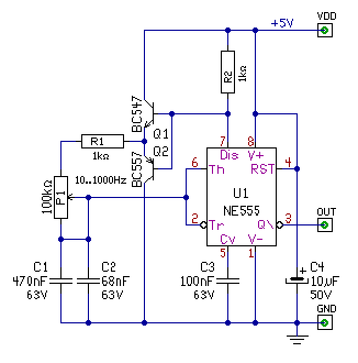
Vagy még az NE555 ic. -vel is előállítható.
Hello!
Pld. így ahogy javasolták. De szeretem, mikor valaki feltesz egy kérdést, sőt topikot nyit egyből, majd a továbbiakban nem érdekli a téma. Szóra sem méltatja a segítőket..
Sziasztok.
Mivel van ilyen topik így ide teszem föl kérdésem. Egy folyadék áramlás érzékelő megpusztult. Az álltala adott négyszögjelet szeretném beküldeni a gép vezérlőjének mintha menne a folyadék. A folyadék egyépként megy csak a jeladó nem ad impulzust. 2 darab érzékelő van külön külön így össze tudtam hasonlítani melyik a hunyó. Olyan adat van a jeladón hogy 800 impulzus/Liter, 5-20 Liter/perc. Mondjuk belőnék egy 10Liter közép értéket (8000impulzus) és megpróbálnám mi történik. A jeladó 24 Volt egyenről táplálkozik, ezt szaggasa a kimenetre. Kérdésem a fenti kapcsolás (555) mehet-e 24 Volton, meg az egész helyetesítő bekötése érdekel hogy ne csináljak gubancot. Csatolok fotókat az érzékelőröl. A hozzászólás módosítva: Márc 17, 2024
Értem.
Nem tudom hogy a 15 Volt amplitúdóju jel elegendő lenne a gépnek.? Egyébként ez agy cnc lézervágó hűtővíz keringés visszajelző.
Hello! Valahogy így. (A VF1 csak egy mérőpont az ábrához.)
Szia!
Hálás köszönet. Ebben a fölállásban a freki mekkora "átfolyásra" van méretezve.? Ahány impulzus/perc az annyi Hz.? A hozzászólás módosítva: Márc 17, 2024
800 impulzus/ liter, 10liter/perc, az 8000 impulzus/perc. Másodpercenként ez 133 impulzus, tehát annyi Hz. Ha az ábrát megnézed, 7,56ms egy periódus. f=1/t=1/7,56ms=132Hz. (A frekvencia a másodpercenkénti impulzusszámot adja.)
Fogadd elismerésem.
Összedobom a kapcsolást és jelentkezem a fejleményekkel. Még egy kérdés. Hova iktassak be egy trimert hogy állítani lehessen a frekit.? Nem tudom eredetileg mekkora átfolyással ment azaz mennyi impulzust fog kérni a vezérlő.? Idézet: „Nem tudom eredetileg mekkora átfolyással ment azaz mennyi impulzust fog kérni a vezérlő.?” Proli007 mestert ismerve, erre kérdésre mindkét szemöldökét felvonja, magában mormog valamit, utána beírja ide a tutit: Fene tudja. Idézet: „Még egy kérdés. Hova iktassak be egy trimert hogy állítani lehessen a frekit.?” Csak az állítási lehetőségre kérdeztem rá pont azért mert nem ismert az átfolyt Liter. De lehet hogy így is éppen működni fog.
Csak egy lehetőségként megemlítem, ha kedved van egy áramkör megépítés elött egy online szimulátor segítségével letesztelheted. Bővebben: Link
Megszimuláltam. Az asztalon müködik, meglássuk élesben eléglessz-e a masinának. 139Hz négyszög.
A hozzászólás módosítva: Márc 17, 2024
A 100kohm-os ellenállás értékével állítható a frekvencia. Meg az alatta lévő 47nF értékének változtatásával.
Sziasztok.
Köszönöm a segitséget müködik a gép. Elfogadta a generált jelet. Csak érdekeségként megtaláltam a leirásban az optimális átfojást ami 11Liter lenne azon az ágon. Nálam ez 10,42 re lett belöve ugyhogy majdnem gyári. A hozzászólás módosítva: Márc 19, 2024
|
Bejelentkezés
Hirdetés |


















