Fórum témák
» Több friss téma |
Kedves Suba, az általánosítás elfedi a hozzászólásom lényegét. A hangtechnikailag, ahol a rendszer része a hangfal, mint hangsugárzó eszköz, a helységakusztika objektíven is eléggé meghatározó dolog. Azt, hogy ezt ki hogy értékeli az már valóban szubjektív véleményezés. És egy ebben kezdő olvasó nem árt, ha ezzel tisztában van. És persze nem árt, ha a rendszer része egy jó erősítő is!
Az eredeti JLH megépítése manapság lehetetlen kategória. Alkatrészek. Egy rendszer reprodukálása szintén. Nincs is értelme, szerintem.
Egy jó erősítő jó félvezetős kiindulási alap tipp. Audio Innovations ALTO 1. Kissé hasonló
Arról van szó amit csatoltam?
Hát, ha ez az, akkor az ádáz fejlesztőmunka eredménye...
Igen az. Van benne 1 kritikus alkatrész.
Anno a piacról beszerezhető alkatrészekből építkeztek. Mi a fejlesztés? Manapság kizárólag a profit. Azért érdekes, hogy a korabeli (1980-90) jó hangúnak mondott erősítők nagyjából azonos felépítéssel készültek. És a vég: kvázi komplementer. (mondjuk akkor még nem voltak a mai korszerű, nagy teljesítményű párba válogatott félvezetők.) Hobbi. Hajrá!
Minden esetre anno a piac beárazta, manapság is jó ára van.
Én is átestem agymosáson ifjú koromban..) Megépítettem a BJCOD féle 48 tranzisztoros RIAA korrektort RT évkönyv alapján. Tök felesleges volt. Az általam nagyra becsült Sípos Gyulának talán ez az egyetlen melléfogása volt.
Igazából nem tudok csodálkozni azon,hogy elmaradt a(z a bizonyos) "woow"-érzés.A JLH-t az eredeti verzióban megépíteni manapság totál irreleváns.Lapos,élettelen,dinamikátlan,és-egyszerűen-döglött hangja van.Ezzel a 4 jelzővel tudnám leginkább leírni.Továbbá még színez is... Bár lehet,ezzel sokak ellenérzését kiérdemlem,-én ezt tapasztaltam.Van aztán olyan eset is,hogy ki lehet belőle csikarni egészen méltányolható hangot,de ez már egy következő téma.
Ehhez a rajzhoz nincsenek alkatrész-értékek? Ez így kicsit,...nesze semmi,fogd meg jól.
Légyszi, csak egyetlen olyan félvezetős végfok rajzot mutass nekem, ami nem lapos, élettelen, döglött hangú, csak mert nekem még nem sikerült ilyet találnom 30 év alatt. Még a félmilliós-milliós gyári csodák hangja is csalódás. Talán az NHB-108 az egyetlen kivétel ami kilóg ebből a sorból, na de a szó szoros értelmében véve az sem szól jól, hanem inkább olyan csöves jellegű lágy hangja van.
Mondjuk, nem nagyon értem, hogy egy EAR mellett (már ha jól csináltad meg) mit nyűglődsz ilyenekkel... Várod hátha egyszer csak csoda történik?
Na akkor gondolj bele, nekem az jlh az etalon. Én eddig még akármit raktam mellé, az általad leírt jelzőkkel illettem ami mellette volt. (Gondolhatod akkor milyen milyen messze vagyok az audio nirvánától) Viszont ami feltűnt, hogy lassú vagy nem tudom másképp megfogalmazni. Pörgősebb zenénél nálam nem jó.
Alkatrész értékekkel is "nesze semmi,fogd meg jól" lenne. A neten találtam a rajzot, csak azért raktam be, mert az érdekelt, hogy valóban erről a kapcsolásról van-e szó... nézd meg mire reagáltam.
Tulajdonképpen igazad van. Bár az NHB 108-at nem ismerem,vagyis nem tudom,milyen/melyik kapcsolásról lenne szó...de amúgy maximálisan egyetértek. Ez az ominózus JLH-panel itt maradt nálam (értsd:egy Pesti ismerősöm hozta,hogy tudnék-e belőle faragni neki valami hallgathatót,de aztán hiraga lett helyette építve...),és mostanra eljutottam vele olyan szintre,hogy sokszoros módosítás után már nem "fájdalmas" vele a zenehallgatás.Persze közel sincs egy szinten a jobb csövik-kel,nem is lesz.De abba az irányba mozdult el... Kb, ennyit lehet belőle kihozni,amit mostanra elértem.
A hozzászólás módosítva: Aug 25, 2024
Mindenki más szinten hifizik otthon. Az én cuccom sem "hájend",közel sem... Viszont nálam az eredeti recept szerint épített JLH szinte hallgathatatlan. Egyébként nagyon jól ráéreztél,az,hogy lassú (mert valóban az) tkp. az általam felsorolt jelzők szinonímája,csak más megfogalmazásban. Én jobban körül írtam,de lényegileg ugyanaz.
A nyugalmi áramot beállító trimmet kicserélték fix ellenállatra, mert a piti rendetlenkedett. Amikor kimérten a potit, igen meglepődtem, mert az 1.4A hez tartozó érték az egyik oldalon 27 ohm volt míg a másik oldalon 105 ohm. Ezt kellett kisakkoznom. Így mind két oldalon 1.4A a nyugalmi, de kérdem: ekkora eltérés normális?
Szia! A nyugalmi áram állító ellenállás(ok) eredőjén a két végtranzisztor árama folyik. Ekkora az eltérés a két csatorna végtranzisztorainak bétája között. Természetes az is számít mennyire pontos a kimeneti csatoló kondi előtt a féltáp. Bizonyára megfigyelted a két állítási lehetőség kölcsönhatását.
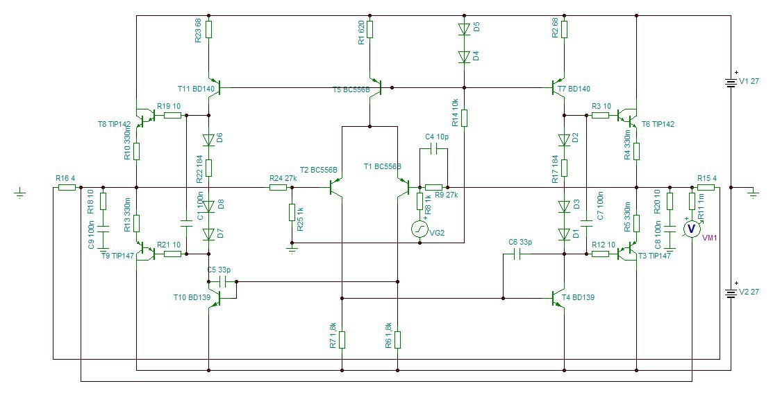
Ime a magyarázat a működésre.
JLH max feszKedves fórumtàrsak!Megèpült az alàbbi kapcsolàs. Az èlesztès gond nèlkül megtörtènt 24v os tàp hasznàlatàval. A nyugalmi àram 1,2A. A hang szàmomra kiemelkedő 2n3055 ös règi vàgàsú tranzisztorok ( kb 90 és èvek elejèn gyàrtottak ) hasznàlatàval. Annyi lenne a kèrdèsem, hogy valaki jàratta e stabilan 35V ról a hasonló kapcsolàsokat? Persze nem 35V os kondenzàtorok hasznàlatàval hanem nagyobb feszültsègűekkel? Ja persze új beàllítàsokkal, hasracsapàssal kb 1A nyugalmi körül csak hogy ne kelljen 100kg alumínium neki hűtőborda alakjàban. Köszönöm a segítsèget előre is.
Üdv! A VR2 feszültségét vehetjük állandónak a C4 utánhúzó kondenzátor miatt. A VR2-őn folyó áramot a VT3 tranzisztor osztja el a két végtranzisztor között. Mi is következik ebből? Nevezetesen az, hogy a végtranzisztorok maximális bázisárama nem lehet nagyobb a nyugalmi állapot kétszeresénél. Ideális félvezető esetén ez igaz a végtranzisztorok kollektor áramára is.
Ha tehát 1 A nyugalmi áramot választasz, akkor a legnagyobb kimeneti áram valamivel kevesebb lesz mint 2 A. Most lép a képbe a tápfeszültség és a hangsugárzó impedanciája. A példa kedvéért válasszunk 1 A nyugalmi áramot és egy 12 Ω-os hangszórót, hogy kicsit elvonatkoztassunk a tipikus értékektől. A 2 A csúcsáram ezen a hangszórón 24 V-ot képes ejteni. A pozitív és a negatív félperiódus maradéktalan kivezérléséhez ezért célszerű 48 V-os tápot választanunk. Most nézzük mi történik, ha 48 V-os táp és 1 A nyugalmi áram estén rákötünk egy 5 Ω-os hangszórót? A 2 A-es korlátba ütköző kimenő áram a hangszórón csak 10 V feszültségesést képes létrehozni. Tehát semmivel nem vagyunk előrébb mintha 20 V-os tápot használnánk. Mindamellett a szükségesnél jóval több energiát kell elfűtenünk. A félvezetők valós paramétereinek figyelembe vételével erre jutottam. Ettől az összefüggéstől eltérve vagy a táp által biztosított kivezérelhetőséget korlátozzuk, vagy felesleges hőt termelünk.
Kedves Reloop.
Köszönöm vàlaszod ès az erre szànt időt! Tehàt az àltalad felvàzolt összefüggèsből ki indulva. Esetemben megcèlozva 8 Ohm hangszórót a kimenetre ami igaz is valamint a 35 v azèrt könne a kèpbe mert nemes egyszerűsèggel olyan transzformàtorom van ami megfelel teljesítmènyben is 2 sec 25V 600w plusz. Visszatèrve az elmèlethez, 1A nyugalmi 2A csúcsàram innen 16v esik a hangszórón az kètszerezve 32V tàpfeszt jelentene, ebben az estben nekünk a 35V nem is lenne rossz. Remèlem sikeresen megèrtettem az összefüggèst.
Mivel adott a transzformátor és a hangsugárzó, csak elhatározás kérdése, hogy lehetővé teszed a belőlük fakadó legnagyobb teljesítmény kivételét, vagy a kisebb disszipáció érdekében lemondasz egy részéről. Az ideális nyugalmi áram 0,36x35/8 = 1,6 A lenne. Ennek hűtéséhez 0,6 °K/W borda kell csatornánként.
|
Bejelentkezés
Hirdetés |













