Fórum témák
» Több friss téma |
Fórum » Kapcsolóüzemű tápegység
Témaindító: Rendszer, idő: Feb 18, 2006
Témakörök:
Bár nem tudom milyen a tápod, én javítottam több darab switch tápegységet olyan hibával, hogy a a primer oldali puffer lábánál megszakadt a kontakt. Egy furatgalván ami a kondenzátor egyik lábának a forrszeme is, na az megszakadt. Úgy látszik, a furatgalván nem szereti a nagy áramcsúcsokat.
Kondit kiforraszottam, átfúrtam a forrszemet, tettem bele sárgaréz csőszegecset. Kondi vissza és jó. Lehet, hogy neked is hasonló a problémád.
A táp vezérlő IC-jén szokott lenni egy kis elkó 47...100µF/25V vagy hasonló. Próbáld ezt kicserélni.
Az is lehet, hogy az elkót induláskor feltöltő ellenállás(ok) megnyúltak ezeket is érdemes ellenőrizni, ez általában a 300V és a kicsi elkó közé van bekötve egy (vagy több soros) ellenállás n*100kΩ. A hozzászólás módosítva: Jún 26, 2024
A típusról én sem tudok semmit. Egy oldalas a panel. Azért érdekes a sztori, mert a multiméterre indul, már ha egy vezetékkel is hozzáérek a + lábhoz, csavarhúzó vagy bármi más tárggyal meg semmi. Elsőre nekem is a kontakt hiba volt az ötletem, de akkor ha csavarhúzóval kissé erőszakosan nyomom se indul, míg a multiméter vezetékével csak épphogy hozzá kell érni.
Ránézek. Gondolod, hogy van köze a multimérernek hozzá?
Engem most abszolút összezavart a dolog. Mindjárt csinálok videót róla.
Táp videó Remélem engedi lejátszani. Ezt csinálja.
Erősen függ a táp felépítésétől. Ellenütemű tápok (PC) indulásához kell egy 220-330 kOhmos ellenállás, ami indító lökést ad. Ha ez megszakad, pontosan ez a jelenség tapasztalható.
Köszönöm a választ. Merre keressem az ellenállást? Mert amit találtam nagyobb értékűt az 4db 330k párhuzamosan a puffer kondi mellett, illetve a másik lábán van egy 1,2M utóbbi mérve jó értéket mutat. Az 1,2M illetve a 4*330K is a kondi +ra megy. Utóbbit még kiszerelve nem tudtam mérni (lehet itt lesz a hiba). Ezeken kívűl nagyobb kiloohmos tartományban már csak az R8 illetve R15 van. A vezérlő IC CR6842T
Skori írtad, hogy egy vagy több soros ellenállás. Itt párhuzamos van aminek nagyobb az értéke.
Szia!
Az IC melletti két kis elkót cserélted, kimérted?
Szia!
Itt a vezérlő IC adatlapja. Az 1-es láb a GND, a 7-es a táp. Az induláshoz a tápnak el kell érnie a 16-17V-t. Ha ez megvan és mégsem indul, akkor jó eséllyel a vezérlő IC hibásodott meg. Óvatosan a méréssel, ez a rész hálózati feszültségen van. Leválasztó trafóval ajánlott mérni. Idézet: „A vezérlő IC CR6842T” Ilyen tápegységgel már volt gondom. Az IC-t nem volt érdemes meghozatni, mert csak 10 db-ot adtak volna egyszerre. ![]() Egyébként ezzel kellett volna kezdeni. Amelyik nagy ellenállás a CR IC-re megy, annál a GND és az ellenállás között kellene feszültséget mérni.
Ha nem működik se ér nagy veszteség, cseréből került hozzám, de ha még lehet esélyt adni neki, akkor adok neki
A 17V rendbe van, áttettem egy működő tápból a vezérlő IC-t, azzal már indul rendesen. Illetve ezt az IC-t is áttettem, a másik tápba, ott se indul, csak ha piszkálom a kondenzátort. Az IC lesz a hunyó. Köszönöm a segítséget.
Tudna valaki segíteni? Van egy DVD lejátszóm, aminek kapcsolóüzemű tápegysége van. A kisfeszültségű részen az áramkörben van 4db 1000µF 16V os kondenzátor, ami üzemközben tűzforró. Ez szerintetek normális? Van az áramkörben egy 1w os ellenállás is, ami kiolvadt a NYÁK ból. A színkódja a mellékletben látható! A kérdéses kondenzátorok közül több fel van puposodva, ami állítólag nem jót jelent. A lejátszó egy egy ma már nem gyártott DVD-Audio lejátszó, amit zenehallgatásra szoktam használni, de igazából nagyon kevés üzemóra van benne. Nem szeretném kidobni, de ez a melegedés szerintem nem egészséges. Ja újabban a kijelzője ami kék fényű rendkívüli módon elhalványult, alig látni! Megköszönném, ha valaki érdemben hozzá tudna szólni.
Szia! Ki kellene cserélni ezeket a kondenzátorokat valamilyen hasonló low ESR típusúra és ugyanezt tenni az ellenállással is.
Az egy kis értékü ellenállás volt, a színe a melegtől változhatott de a (század szorzóé) az ezüst szín valószínüleg nem, mert az bírja a hőt.
Sziasztok!
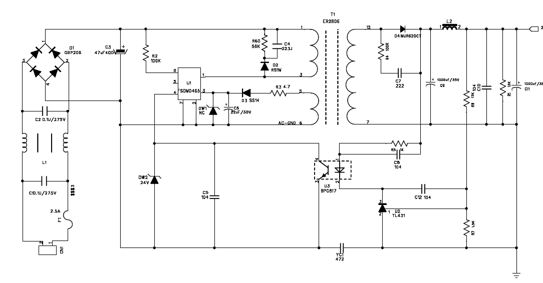
Van nekem egy 24 voltos táp egységem amibe egy dióda át vezet mind a 2 irányba. dióda RS1M kép a panelről kapcsolási rajza a panelnek meg a helye a diódának kapcsolásba. mivel lehet ezt helyettesíteni. A hozzászólás módosítva: Aug 30, 2024
Szia!
Az RS1M az egy gyors dióda, 1000V-os és 1A-es. A dióda szabaddá válási ideje 500nsec. A HEStore-ban az F1M dióda kapható, ami megfelelő, bár másmilyen a tokozása. A Lomexnél kapható az US1M, ami gyorsabb, én inkább ezt választanám. Megjegyzem, ha a dióda tönkrement, akkor a kapcsoló IC is jó eséllyel tönkrement.
Szevasz!
Kiforrasztva mérted az átvezetést? Üdv. M.
Amugy a diódával soros ellenálás is drót lett.
Ellenállások nem lesznek zárlatosak (drót).
Akkor valami még mindig zárlatos mert az ellenáláson 0 ohm-ot mérek.
A kerámikondenzátor jó? Gyakran ő minden hiba forrása.
Kivettem a kondit zárlatos keresek a fiókba egyet igy megszünt a panelon a zárlat. Ellenálás jó.
A hozzászólás módosítva: Aug 31, 2024
Még a kondit nem cseréltem diódám az sajnos nincsen.
Bontsál ki valamiből vagy vegyél pár darabot. Nehogy ne legyen már meg a sikerélményed!
Sziasztok,
Ennek a műholdvevő tápegységnek a 12V-os ágán hány amper lehet a terhelhetőség? 2A terhelést elbírna? |
Bejelentkezés
Hirdetés |





Engem most abszolút összezavart a dolog. Mindjárt csinálok videót róla. 








