Fórum témák
» Több friss téma |
Fórum » Kapcsolóüzemű tápegység
Témaindító: Rendszer, idő: Feb 18, 2006
Témakörök:
DM0265
Legfeljebb felet. De mérd meg a 12 V-os szekundert. Ha van mérhető ellenállása, akkor kicsi a terhelhetősége. Ha dobozban van, 16W, csupaszon (vagy hűtve) 27W. A hozzászólás módosítva: Szept 22, 2024
Szia!
Szuper maximum 27W-os a kontroller IC ,úgyhogy erősen határeset.
Ráadásul biztos nem a 12 V az elsődleges, hanem inkább az 5 V.
Valószínű, hogy igen. Esetleg ha semmilyen fogyasztás sincs a többi kimeneten, akkor működhet a 12V túlterhelése. Ahhoz viszont nyitott szerelés, dióda és simító kondenzátor csere szükséges.
Érdekes, hogy a 3,3 V-ról megy a visszacsatoló opto. Az az egy dióda van nevesítve, 1N5820-as (3 A-es). A többi jóval soványabb.
Akkor ezt elengedem. Amúgy is dobozban lenne, tehát még kisebb a teljesítmény.
0,7 ohm ellenállást mértem. (de mind a négy kivezetésre ennyit mutat a műszer) A hozzászólás módosítva: Szept 22, 2024
Ez alapján ha csak az 5V-os ág van használva, akkor az biztonsággal tud 4 ampert?
Meg kell terhelni próbából és figyelni kell a viselkedését. Ha feszültség beesést vagy extrém melegedést lehet tapasztalni, akkor nem érdemes erőltetni.
Persze, értem. Ezt most csak elméletben kérdeztem, a számolás miatt, hogy papíron a 27W-ba beleférne.
Egy ág általában kevesebbet bír, mint a megadott összteljesítmény. De lehet az is hogy ennek ellenére bírná a strapát tartósan is egy ág. Ezért kell ilyenkor a gyakorlatban tesztelni.
Tanulás,gyakorlás céljából "bírkózom" egy kapcsolóüzemű tápegységgel.
Első hibája a primer oldali MOSFET zárlat és az egyik primer oldali biztosíték csere volt. IRFPC50 helyett IXTK62N25-t raktam bele.Nagyjából megegyeznek az adatok. Egy sorba kötött 40W-os izzón keresztül elindul a táp, de 15V helyett csak 10V-os feszültség pulzál. Ha közvetlen hálózatra kötöm, akkor kb fél percet működik, de újra zárlatos lett a FET és kivágta a biztit. Alkatrészeket átnéztem, ESR mérővel a kondikat és nem találtam egyenlőre hibát. Viszont az izzón keresztül járatva valami kattog másodpercenként.Relé nincs benne. Milyen alkatrész tud kattogó hangot kiadni ? A FET-ek különbözőségéből adódhat a hiba ?
Biztos, hogy IXTK62N25 akartál írni? Nálam ezt 250V hozza a net. (Vagy benéztem valamit?)
Igen,azt akartam írni.Valami régi plazma TV-ből bontottam egy csomót.
Ja, akkor kevés lesz a primer oldalra ugye ? 320V feletti kellene ? Akkor benéztem.Nem voltam elég figyelmes.Most nézem, hogy az eredeti az 600V-os. A hozzászólás módosítva: Szept 24, 2024
Min. 600V ha flyback, ha half bridge akkor lehet akár 500V. (de lehet, hogy végig kellene ellenőrizni a kapcsolást.
Egyszerűbb ha a régi 600V volt, akkor ilyet válassz, és a min. 11A se felejtsd.
Inkább 600 felett. Ha széles bemeneti feszültségről (85-280V) is biztonságosan működő kapcsitápokat megfigyeled, akkor 900V.
Javítás előtt érdemes belemélyedni a működési elvbe, valamint az impulzus trafó primer és szekunder tekercsein kialakuló hullámformák és feszültségcsúcsok világába.
Kicseréltem a MOSFET-et egy 47N60-ra ez már talán bírni fogja.
A hiba továbbra is megvolt. Rámértem szkóppal a vezérlő IC kimeneti lábára és kb.10 másodperc múlva megjött a stabil kimenő fesz. Ez akkor most milyen hiba ? Próbáltam lefújni fagyasztó spray-al hátha leáll,de működött továbbra is. Valami impulzus hatására beindult a régóta nem működő rész ?
Szia!
Az a vezérlő IC kapott egy pofont a zárlatoktól és kissé instabillá vált.
A vezérlő IC táp szúrő kondenzátorát cserélted? A mi első pillanatban ellenálláson keresztül tőltődik fel a hálózatról.
Üdv. M. A hozzászólás módosítva: Szept 25, 2024
Azt azért érdemes megnézni, hogy nem melegszik e a vezérlő IC a több mint dupla gate kapacitás miatt. Ezt a böszme fetet meghajtani sem könnyű. Az is előfordul, hogy a fet be és kikapcsolása lassabb lesz, aminek következtében jobban fog melegedni.
Igen,annak picit magas volt az esr értéke és inkább cseréltem.
Gyári tápegység nyüszítElővettem a tápegységes dobozból egy laptoptáp fazonú kinai noname kapcsitápot, amit még valami LED-szalaghoz kaptam egyszer, hogy elhasználjam valamire. Csakhogy feszültség alá helyezve a 12V mellé idegesítő sípolást is előállit, gondolom a trafó tekercselés rezonál a kapcsolási frekvencián, mert terhelésre változik a hangmagasság. Ami furcsa, hogy régebben nem csinálta (azonnal vittem is volna vissza, ha újként ilyen hangot ad) és fogalmam sincs, mi érhette állás közben. Lehet ezzel házilag kezdeni valamit, vagy egyszerűbb keresni egy másik tápegységet, mint ezzel küzdeni?
Valószínűleg réebben is csinálta, csak nem hallatszott.
Az oka a működési módban keresendő, de ehhez valamennyire ismerni kell a flyback tápok működési elvét. A kapcsolőfreki az nem hallatszik bele a hallható sávba, mert 50-100kHz nagyságú. Tehát nem ez a bűnös. Egy flyback tápegység úgy próbálja stabilizálni a kimeneti feszültségét, hogy kisebb terhelésnél a kapcsolójel kitöltési tényezője kisebb. Természetesen a kitöltési tényező nem lehet nagyon kicsi, már az 5% is nagyon határon van. Ebből kifolyólag egy 300W-os flyback tápot ha csak a kitöltési idő modulálásával szeretnénk szabályozni, akkor ha 300W-hoz 70%-os kitöltési idő kell, akkor a minimális 5% esetén minimálisan 21,5W terhelésnek kell a kimeneten lennie, hogy a kimeneti feszültség ne emelkedjen túl nagyra. Ezt a 21,5W-ot valahol le kell nyeletni. Vagy a kimenetet kell előterhelni, vagy a kapcsolás egyéb pontjain kell elfűteni. Ez csak példa volt, de a valóság hasonló. Hogy a zöld minősítést el tudjuk érni, terhelés nélkül 1W, vagy a szigorúbb 0,5W felett teljesítményt kell megcélozni. Az erre képes flyback vezérlő IC-k sem tudnak elmenni 5% kitöltési tényező alá, de más utat választanak a kimeneti feszültség stabilizálásra. Burst üzemben dolgoznak, azaz néhány periódus után lekapcsolnak, majd vissza. A kapcsolófreki marad 50-100kHz, azaz nem hallható, de a Burst periódusidő az ms nagyságrendű, vagyis néhányszor 100, vagy néhányszor 1000 Hz frekvenciával engedélyezi, vagy tiltja a működés. Ez a frekvencia hallatszik.
Tökéletesen leírtad a lényeget. Flyback táp kimenetét le kell terhelni. A saját készítésű tápegységemre (UC3842) terhelésként az 1W-os leddel frankó villogót lehet készíteni. Kevés neki ennyi terhelés.
Valószínűleg igazad van, megterhektem a kimenetet kábé 1 amperrel és így már csendben marad, korábban ezek szerint nem akartam kis terheléssel használni. Ez amúgy csak valami 30-40 wattot tud, de persze egy kis hangerőn működő D-osztályú erősítő nyilván töredékét se veszi fel ennek, szóval zenél a tápegység is.
Szia! Azért van olyan kontroller, amely extrém kis terhelésnél átvált szaggatott üzembe, azért, hogy mégis fenn tudja tartani a kívánt kimeneti feszültséget. Ilyenkor kis kitöltési tényezőjű impulzuscsomagokkal vezérli a végfokot, aminek a hangfrekvenciás tartományba eső hangját lehet hallani.
Burst mode operation. A hozzászólás módosítva: Nov 5, 2024
Ez mondjuk nem lenne baj, ha tápegység választáskor figyelembe vennénk várható terhelést. De gondolom sokunknak van otthon levetett tápegység, amit nem szeretnénk kidobni. Azok meg adottak. Nekem elavult laptopok tápjairól megy panelfúró, tekercselőgép, meg forrasztó állomás. Egy panelfúrónál nem zavar ha vinnyog két fúrás között a táp, de már a forrasztó állomás esetében kicsit idegesítő, főleg hogy ha éjjel forrasztok. Audió felhasználás esetén meg nagyon. Szerencsére nem minden táp ilyen, van nagyon csendes is köztük.
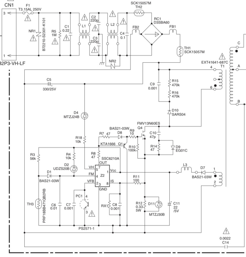
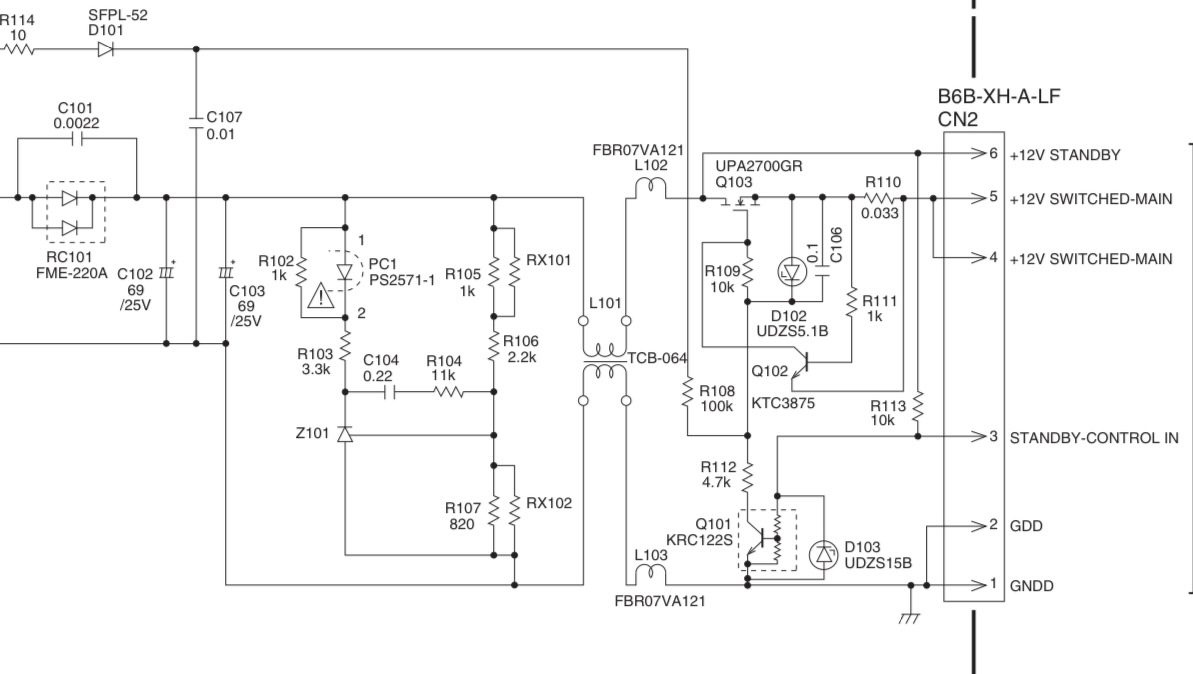
ChatGpt rajzSziasztok. A ChatGpt által rajzolt ákombákomot tudná valaki értelmezni? Előre is kösz.Sony hangfalÜdv mindenkinek!Szeretném kérdezni ,kezdőként, kapcsolóüzemű tápot kaptam javításra.A szekunder oldalon találtam hibát a dióda zárlatos lett,ideiglenesen beraktam egyet de nem indul terhelésre!Amúgy villám okozta a bajt!A táp utáni áramkör labortáppal elindul,az talán megúszta!Mivel kellene folytatni a hiba keresést?Talán az optó csatoló is sérült? Köszönöm a válaszokat! Behringer EPQ2000 hibás tápSziasztok! A fent megnevezett végerősítő tápjában elvoltak füstölve a fő IGBT-k, már valaki járt benne, úgy tűnik próbálta megjavítani, csatolom a kapcsolási rajzot, ennek a modellnek 17 oldalt található. Általam cserélve lett: IC4 komparátor, NE555D, D30, D31, D28, D29, T1,T2, R13, R68, R10,R65. Jelenleg tehát csak T9,T10 nincs benne, majd FGH60N60SMD-val helyettesítem, egyébként úgy került hozzám hogy valami nem oda való, hibás IGBT volt benne zárlatban. IC5-öt még nem cseréltem, mert láthatóan forrasztva voltak a lábai, feltételezem cserélve volt, de van másik polcon, ajánlott kicserélni? Elvileg izolálva van transzformátorral a primertől. Mielőtt beforrasztottam volna az IGBT-ket, mértem tápfeszt a segédtáp kimenetén, ott megvan a +/-14V körüli, ha jól emlékszem. A táp elején van egy K1-B relé ami a lágyindításért felel, vele sorosan X11 X12 pedig a fő táp kapcsoló, K1-A a behúzó tekercs. Jelenleg az történik, hogy az IC5 tápja ami 16V al van jelölve a rajzon, abban a pontban nincs csak fix 12V, ez normális? Amíg a lágyindító nem húz be, addig 14,4 V körüli DC fesz van ott, de csak akkor jelenik meg ugye ha bekapcsoltam a fő kapcsolót (X11 X12) A tesztelés alatt a primer biztosíték helyén végig egy 100W hagyományos 230V os izzó van áramkorlátnak ahogy illik.A hozzászólás módosítva: Feb 5, 2025
Pioneer tápegységTisztelt olvasó!Segítséget szeretnék kérni! Cdj900 as lejátszó tápegysége hol megy-hol nem. Ha nem működik hall pattogó kattogó hangot ad. Máskor semmi hiba nélkül üzemel. Terheletlenül is ezt csinálja. Néztem, cseréltem kondit, optocsatolót. Olyan többször is előfordult hogy az egyes alkatrészek feszültség vizsgálata közben elindult. Esetleg valakinek lenne ötlete hogy mit cseréljek- nézzek? |
Bejelentkezés
Hirdetés |






















