Fórum témák
» Több friss téma |
A rajz szerinti értékeket használva nem így kéne működnie.
A végfok némító fet gate-en negatív feszültség van? A szabályzó R68 ellenállás értékének csökkentésétől nő az erősítés.
A némító fet-et kivettem.
Akkor elvileg jól rajzoltam vissza? Többször átnéztem, de lehet, hogy megszokta a szemem a hibát. Mennyire változtassam az R68-at, hogy kb. 30%-al többet erősítsen? A hozzászólás módosítva: Okt 23, 2024
A szabályzóban, a BC413B-t, 550C-re cseréltem, a BC213B-t, 557C-re.
A becsatoló 4u7-et, bipolárisra cseréltem. Nem tudom, hogy lehet-e ez baj.
Még annyi, hogy a végtranzisztorok, BD249C/250C.
Ez lehet baj? Olvastam valahol, hogy nagyobb áram, vagy feszültség kell a teljes kinyitáshoz. Kicseréltem az R68-at 150R-re. Valamivel hangosabb lett. Line out-ról, 3-as-ig megy a kivezérlésjelző, 1kHz 0dB "tesztlemezről" (mp3/256).
A kimeneti jel nagysága csak a passzív alkatrészeken múlik.
Tudsz mérni 200 mV tartományban váltakozó feszültséget?
Bocsánat, csak most értem haza, csak nem léptem ki.
3.9V-ot mértem multiméterrel, közben rámértek szkóppal és kiderült, hogy csak kétszereset erősít a végfok. Most nézegetem az alkatrészek helyességét.
VR41(82k) és VR43 (2,7k) határozza meg a fokozat erősítését.
A hozzászólás módosítva: Okt 23, 2024
Köszönöm. Az R41 helyére, valamiért 2k7 lett beültetve. Tehát, mindkettő 2k7 lett.
Az még a hasfájásom, hogy mindkét vadi új hangerőpoti kihagy, serceg.
Ha kiváltanám sima 100k log-ra, akkor a loudness hogyan alakuljon? Berakhatok helyette egy trimmert a 7-es - 8as lábra menő vezetékek közé és akkor beállítanék valamit állandóra? Vagy hogyan csináljam?
Köszönöm, működik.
![]() Azt vettem észre, hogy régebben a loudness kapcsolóval, több mély lett hozzáadva. Most ez kevesebb. Min kéne változtatni, hogy megnövekedjen?
Mivel az új potenciométer nem lehet kopott, megérdemelne egy tisztítást.
A loudness 5k6 ellenállását csökkentve, nagyobbnak fog érződni a kiemelés, a 47 nF a kiemelés frekvenciájára van hatással.
Köszönöm válaszod.
Nem tudom hogyan kell tisztítani, de szegecselve van. Lehet, hogy el van görbedve a leszedő, vagy a pálya. Hiába új, ezt is 40 éve gyártották. Mindegy, találtam ALPS-t, de az csak 4 lábú, oldalanként. Valószínű közösítve van az eleje/kezdőpontja. Azt hogyan kössem be?
A szegecselés bontásával megpróbálkozhatsz, nincs veszteni valód.
Az Alps poti bekötését nem tudom fejből, de ha megírod a típusát szívesen segítek kikeresni. Amúgy a potit középállásba tekerve kimérhető mely két láb között legnagyobb az ellenállás, ezek az ellenállás pálya végei. Az egyik véghez képest mérhető mire szolgál a két másik láb.
A lyukakon kontaktspray befújható. Lehet loudnes-es, és ki van a pálya egyik közbenső eleme is vezetve.
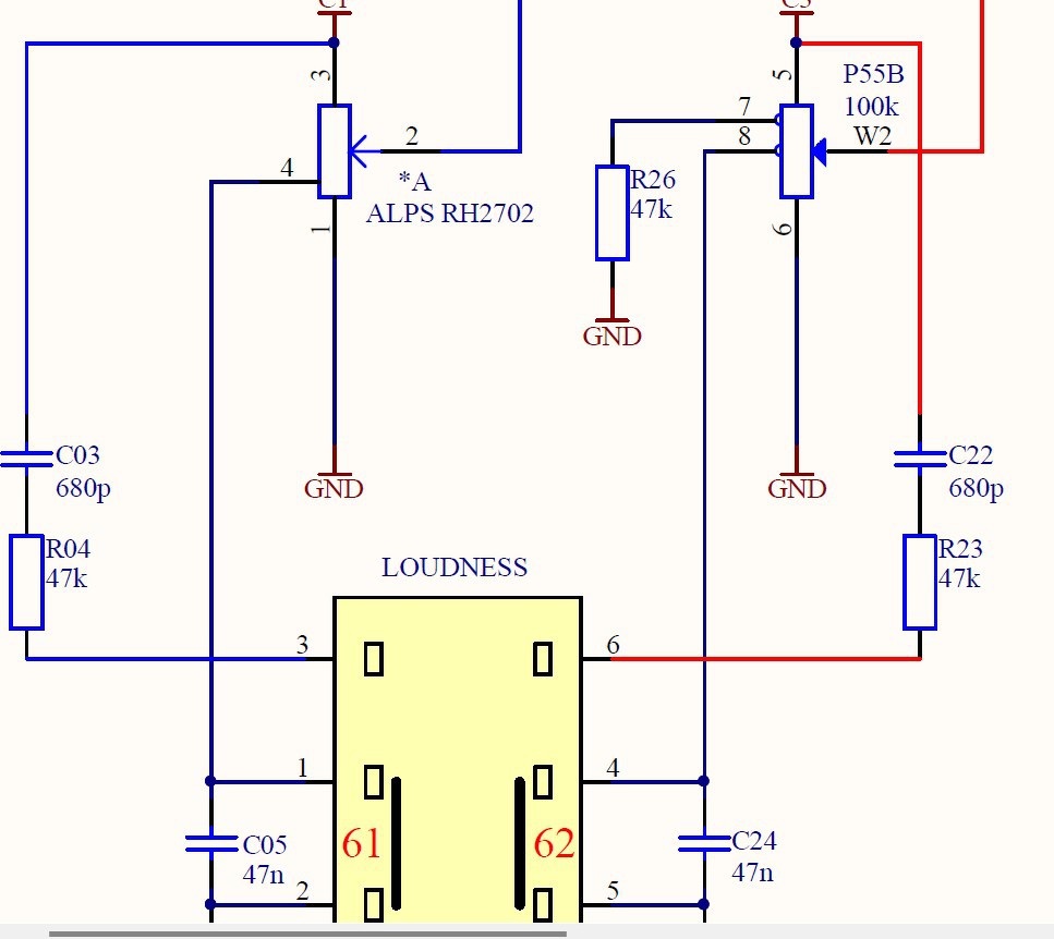
Elvileg, RH2701 a száma, de leírást, vagy bekötést nem találtam. Szerintem nem ALPS, csak ráírták. Bővebben: Link
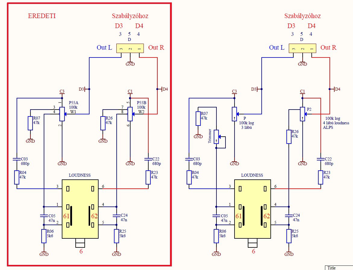
Megrajzoltam az elképzelésem, az eredeti mellet, kétféle potival.
A kereten belül van az eredeti rajz, mellette a C3-nál az a változat, amikor 3 lábú loudness mentes poti lenne, a loudness pálya helyére trimmert rakva, egyszer beállítva valamekkora kiemelést, a gombot bekapcsolva. A C1-es rész lenne a 4 lábú loudness-es ALPS poti, amennyiben közös a kétféle pálya kezdőpontja. Nem tudom, hogy jó-e az elgondolásom. Ha kezemben lesz egy ALPS poti, akkor fogom tudni biztosan a bekötését.
Mérd meg. hogy az egyik láb valóban a pályáról van kivezetve és milyen ellenállást mutat a pálya végeihez viszonyítva. Abból már kiszámíthatók a járulékos alkatrészek.
Szia reloop!
Megjött a poti, de smd ellenállások vannak a belsejében, eléggé hitvány szegénykém. Lehet-e ezt használni, vagy vegyek rendes log potit és felejtsem el a loudness-t? A Loudness úgy van bekötve, hogy a leszedővel van közösítve az eleje. Tehát nem független a kettő egymástól. Be lehet ezt kötni a régi helyére? Ezeket az értékeket mértem, a 21 kattanó állásban: 0 11.2k 1 11.1K 2 11k 3 10.7k 4 10.4k 5 9.9k 6 9.3k 7 8.3k 8 7k 9 5.5k 10 3.3k 11 0k 12 4.3k 13 11k 14 21k 15 31k 16 43k 17 55k 18 68k 19 79k 20 88k 21 94.8k
Vagy, lehet-e az megoldás, hogy veszek egy 4x100k Log potit és abból kettőt loudnessnek kötök be fordítva? Úgy, hogy halkításkor nőjön az ellenállása (ha egyáltalán, úgy kell működnie). Persze kérdés, hogy a loudness résznek, mekkora az ellenállása a gyárin.... Megmértem. A két szélső a loudness, a gyári potin, de ott állandó 41k-t mérek, akárhova tekerem. Viszont az egyik láb és a hangerő leszedője között, max. állásban 34k-t, min. állásban 80k-t mérek. P76064 2xM10A. Nem értem.
Az általad mért adatokkal készítettem egy szimulációt. Berajzoltam a gyári loudness kompenzáló alkatrészeket és kb. 9-es állásba vettem a hangerőszabályzót. Az eredmény szerintem magáért beszél.
Ha nálad hatástalan a loudness, akkor vagy a bekötés nem jó, vagy alacsony a potira érkező jelszint és 11-e, vagy afölé vetted a hangerőszabályzót ahol már nincs loudness kompenzálás.
Köszönöm. Próbáltam a felétől lefelé állítgatni 1-4-ig, mert tudom, hogy kis hangerőn kéne kiemelést végezni. Ahogy mondtad, a 47k-ra menő részt kihagytam és a negyedik lábat kötöttem be. Elvileg nem rontottam el.
Jelenleg mit tapasztalsz loudness ki/be kapcsoláskor?
Kicsit olyan, mintha bekapcsoláskor, inkább egy kevéske magasat tenne rá. De, alig hallhatóan. Most odaadtam a tulajnak, hogy hallgassa meg és, ha így megfelel, akkor így marad. Nagyon nem köthettem el, mert a hangerő szépen változik, a maradék egy lábat a 47n-re kötöttem.
A hozzászólás módosítva: Dec 1, 2024
Rendben. Ha kifogás lesz végzünk pár mérést.
Köszönöm. Nézegetem, de elvileg nem lehet elkötni.
Ha jó a szabályzás, a poti jól van bekötve. A loudness RC elemek értékét és kapcsolódását javaslom ellenőrizni. Szükség esetén áthangoljuk nagyobb kiemelésre.
Sajnálom, de átnéztem már sokszor. A gyári panelen is kisípoltam az alkatrészek kapcsolatát, hátha hibás a gyári rajz, de egyezett a rajz, a nyákkal. Átnéztem az én rajzomat/nyákomat, de nem volt hiba. Persze volt, lemaradt 2 GND, meg pár dolog, de kijavítottam.
Azon gondolkodom, hogy a gyári potival működött rendesen, tehát a potira érkező jelszintnek, jónak kéne lenni. Csak ugye kontaktos volt, azért cserélném. Itt a rajzon látszik, ahogy bekötöttem az újat.
|
Bejelentkezés
Hirdetés |











