Fórum témák

» Több friss téma
Fórum » Elektronikában kezdők kérdései
- Ez a felület kizárólag, az elektronikában kezdők kérdéseinek van fenntartva és nem elfelejtve, hogy hobbielektronika a fórumunk!
- Ami tehát azt jelenti, hogy a nagymama bevásárlását nem itt beszéljük meg, ill. ez nem üzenőfal!
- Kerülendő az olyan kérdés, amit egy másik meglévő (több mint 17000 van), témában kellene kitárgyalni!
- És végül büntetés terhe mellett kerülendő az MSN és egyéb szleng, a magyar helyesírás mellőzése, beleértve a mondateleji nagybetűket is!
Lapozás: OK   3996 / 4038
(#) csjoki válasza Liquid25 hozzászólására (») Jan 23, 2025 /
 
(#) proli007 válasza Liquid25 hozzászólására (») Jan 23, 2025 /
 
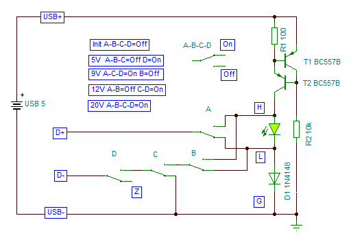
Hello! Tessék. Némi alkatrész, meg négy egyáramkörös-kétállású (SPDT) kapcsoló kell.
A hozzászólás módosítva: Jan 23, 2025

USB-TEST.png
    
(#) Suba53 válasza Liquid25 hozzászólására (») Jan 23, 2025 /
 
Ezt biztosan olvastad már, de azért belinkelem. A PD töltők, és töltendő eszközök között kommunikáció van, amivel mondjuk egy teló közli a töltővel, hogy milyen töltési profilt, profilokat tud fogadni, és a töltő azt szolgáltatja.
Programozóként biztosan hamarabb megtalálod ezeket a protokollokat, kommunikációs vonalakat, amiknek az ismeretére szükség lehet, ha te akarsz fabrikálni biztonságos PD töltőt, vagy PD töltést tesztelő kütyüt.
(#) szamóca hozzászólása Jan 23, 2025 /
 

Ívoltás R-C taggal

Üdv! Van egy visszatérő probléma egy relészekrényben.
Mégpedig az érintkezők beégése rövid idő alatt. A relék mágnestekercseket kapcsolgatnak.
Próbálták már több érintkezőre (4) bontani a terhelést de pár hónap alatt így is beégtek.
Írják hogy ez az érintkezőkkel párhuzamosan kapcsolt RC taggal ez csökkenthető.
No de mi ennek a számítási képlete, hogyan határozható meg a tagok értéke?
(#) Bakman válasza szamóca hozzászólására (») Jan 23, 2025 / 2
 
Itt vannak képletek is: Bővebben: Link.
(#) Liquid25 válasza proli007 hozzászólására (») Jan 23, 2025 /
 
köszönöm, ez segít
(#) Skori válasza szamóca hozzászólására (») Jan 23, 2025 /
 
Mekkora áramerősség? Mekkora feszültség? AC vagy DC ? Milyen tekercsek, funkció, induktivitás ellenállás stb.. magyarul mit lehet tudni még róla? Félvezetős "relé" nem jöhet szóba?
(#) szamóca válasza Bakman hozzászólására (») Jan 23, 2025 /
 
Köszönöm!
(#) szamóca válasza Skori hozzászólására (») Jan 23, 2025 /
 
Egy kolléga kért meg rá, hogy segítsek már neki, ezért konkrétumokat nem tudok, csak annyit, hogy 24VDC és valamiféle mágnestekercset kell kapcsolni, ami olyan 15VA-es. A Bakman által megadott képlet alapján erre 39nF-19,2Ohm adódik.
(#) Gafly válasza szamóca hozzászólására (») Jan 23, 2025 /
 
24 V Dc esetében dióda is jó lehet, de az meg lelassítja az elengedését (bár lehet hogy ez nem gond).
(#) szamóca válasza Gafly hozzászólására (») Jan 23, 2025 /
 
Dióda a kontaktorral párhuzamosan? Annak mi a működési elve?
(#) proli007 válasza szamóca hozzászólására (») Jan 23, 2025 /
 
Nem a kontaktussal párhuzamosan van, hanem a fogyasztóval. A kontaktus nyitásakor az ellenindukált feszültség ezen záródik. Felemésztődik az induktivitásban tárolt energia.
(#) szamóca válasza proli007 hozzászólására (») Jan 23, 2025 /
 
Köszönöm!
Milyen, és mekkora dióda javasolt?
(#) Gafly válasza szamóca hozzászólására (») Jan 23, 2025 / 1
 
1N4007, vagy nagyobb (nem a feszültség, hanem inkább a csúcsáram). De ha van 3A-es, az még jobb ipari környezetbe.
(#) Rosszmáj hozzászólása Jan 23, 2025 /
 

Késleltetett kikapcsolás

Üdv,
A problémám a következő: megoldható-e, hogy egy áramkör a tápfeszültség rákapcsolásakor behúzzon egy relét 1 másodpercre, majd a tápfeszültség lekapcsolásakor ismét kapcsolja a relét 1 másodpercre.
12 voltos tápfeszültség, miniatűr relé.
Kösz!
(#) Adumble hozzászólása Jan 24, 2025 /
 

HiFi táp mérés meglepő jelenséggel

Üdvözletem,
a hozzáértők segítségét szeretném kérni egy régi mini HiFi torony tápjánál mért jelenség értelmezéséhez.
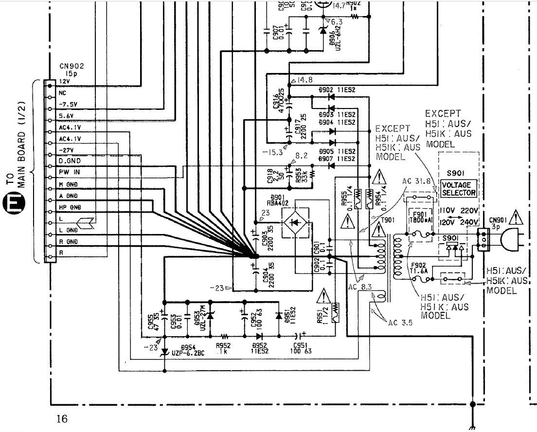
A csatolt Táp_NYÁK_részlet kapcsolási rajzon a CN902 csatlakozón megjelenő feszültségeket mértem úgy, hogy a null pont a csatlakozó egyik GND pontja volt, a táp a hálózatra csatlakozott, és a panel le volt kötve minden más egységről. Az értékek fentről lefelé: 12,78V; -7,08V; 6V; AC 4,5V; és jött a meglepetés: annál a pontnál, ami a D954-es dióda katódjához kapcsolódik, és AC 4,1 voltot kellett volna mérjek, nem tudott semmilyen állandó értéket megjeleníteni a multiméterem.
A kijelzőjén 0 -tól kb. 148 voltig oszcilláltak az értékek. (A műszer másodpercenként 3x frissíti a kijelzést.)
Mi okozza ezt a jelenséget? És hogyan orvosolható?

Háttérinfók, hátha segít:
1. Lecseréltem a NYÁKon minden elkót (kivéve a mF nagyságrendűeket), mert magas ESR értékűek voltak. Volt, amelyik több mint 25 Ohm. (Lehet, hogy ekkor bszrintottam el valamit?)
2. Lemértem a trafó kimeneteit a középső kivezetéshez képest: Ahol a rajzon AC 8,3V van feltüntetve, ott AC 22,1Voltot mértem! Ahol AC 31,8, ott AC 14,7 -et. És az AC 3,5 nek feltüntetett kivezetéseknél, mit fentebb írtam, az egyiknél AC 4,5 voltot, a másiknál pedig a kérdés tárgyát mutató jelenséget.
3. A D901 jelű egyenirányítón: bemenet 45 Volt, kimenet 60 Volt. (Laikus szemmel ijesztően soknak tűnik.)

Köszönöm a válaszokat előre is!
Üdv: Adumble
(#) Gafly válasza Rosszmáj hozzászólására (») Jan 24, 2025 /
 
Ha olyan az áramköri környezet (váltó érinkezős kapcsoló/fogyasztás a kapcsoló után), akár egy kondenzátor is elég...
(#) JZoli válasza Adumble hozzászólására (») Jan 24, 2025 /
 
Én a helyedben megmérném a trafót ellenállásmérővel, persze kikapcsolt állapotban. Előfordulhat, hogy valamelyik tekercse kontakthibás lehet, vagy megszakadt az egyik kivezetése. Ilyen esetben szokott előfordulni, hogy furcsa dolgokat lehet mérni. Esetleg a műszeredre is ránézhetnél, mert még az is produkálhat furcsa dolgokat.
(#) Lamprologus válasza Adumble hozzászólására (») Jan 24, 2025 /
 
Nekem úgy tűnik mintha nem jól lennének a rajzon az AC feszültségek feltüntetve!
( felcserélték a 8,3-at és a 31,8-at! )

És nem a közép kivezetéshez képest kell mérni, hanem a nyillal jelzett pontok között!

Megcsapolásnál nagyobb feszültség van írva mint a tekercs végén ... ez elég árulkodó jel!

Az egyenírányítók utána DC feszültségek is azt támasztják alá, hogy az AC 8,3V a megcsapolásnál van, az AC 31,8V meg a tekercs végén, és akkor a D901 utáni feszültség sem annyira durva!
A hozzászólás módosítva: Jan 24, 2025
(#) Skori válasza szamóca hozzászólására (») Jan 24, 2025 /
 
15VA azt jelenti, hogy 1A alatti áramerősségről van szó. Simán kapcsolható félvezetővel (mechanikus relé nélkül). Az induktív túlfeszültségtől megvédhető a félvezető diódával, vagy tranziens szupresszorral. Attól függ milyen gyorsan kell kapcsolgatni - de ha a relé elég gyors volt, akkor a félvezetős megoldás biztos nem lesz lassú...
Ennél pontosabb, vagy részletesebb megoldást, csak pontosabb adatok ismeretében lehet adni.
A hozzászólás módosítva: Jan 24, 2025
(#) Rosszmáj válasza Gafly hozzászólására (») Jan 24, 2025 /
 
Értem én, hogy gőzgép, de mi hajcsa?
Szóval gondoltam, hogy egy nagyobb kondi kell, amibe bele lehet szuszakolni annyi töltést, ami elegendő a relé ismételt meghúzására, ha megszűnik a tápfeszültség ... de milyen áramkörrel lehet ezt megvalósítani?
(#) proli007 válasza Rosszmáj hozzászólására (») Jan 24, 2025 / 1
 
Hello! Pld. Így. A kondi kapacitását a reléhez kell megválasztani, hogy 1sec ideig tudja meghúzva tartani. (De van számtalan időzítős topik!)
A hozzászólás módosítva: Jan 24, 2025

ONOFF-1s.png
    
(#) MATA válasza Liquid25 hozzászólására (») Jan 24, 2025 /
 
Itt van egy hasonló amit keresel.
https://www.hestore.hu/prod_10046780.html
(#) Rosszmáj válasza proli007 hozzászólására (») Jan 24, 2025 /
 
Köszönöm!
És bocs, nem olvasgattam elég figyelmesen, nem láttam olyat, ami a tápfesz elvétele után is kapcsol.
(#) Liquid25 válasza MATA hozzászólására (») Jan 24, 2025 /
 
köszi, megpróbálom megépíteni, aztán he nem megy akkor megrendelem ezt amit linkeltél.
(#) Gafly válasza Rosszmáj hozzászólására (») Jan 24, 2025 / 2
 
Nem tudom mit szeretnél, de ez mindenben megfelel az eredeti versenykiírásnak, különösen ezzel a relével.

izzo_rele.jpg
    
(#) Rosszmáj válasza Gafly hozzászólására (») Jan 24, 2025 /
 
Köszönöm, de inkább maradok Proli007 kapcsolásánál. Talán kicsit kevesebbet fogyaszt
(#) proli007 válasza Rosszmáj hozzászólására (») Jan 24, 2025 /
 
Arra értettem, hogy a kérésedet ott kellett volna felrakni, nem itt.
(#) david87 hozzászólása Jan 25, 2025 /
 

Földelés

Sziasztok!
A Graund lift kapcsoló az mit csinál pontosan?
A trafó közös pontját szakítja meg a készülék ház tol?
(#) electrode válasza david87 hozzászólására (») Jan 25, 2025 / 1
 
A "Grunda lift kapcsoló" (valószínűleg "Ground lift" kapcsolóra gondolsz) egy olyan eszköz, amelyet audio berendezések és elektromos készülékek földelési (grounding) problémáinak kezelésére használnak. A fő célja, hogy megszüntesse a földhurok okozta zajokat, amelyek zavarhatják a hangminőséget.

A készülék házának "tolásával" itt arra gondolhatunk, hogy a földelést (a földelési hurok megszakítását) egy kapcsoló segítségével megszakítja vagy módosítja. A trafó közös pontját nem feltétlenül "szakítja meg", hanem inkább a földelés megszakítása történik, amely lehetővé teszi a különböző készülékek közötti zavarmentes audio jelet.

A ground lift kapcsoló működése:

Ha a készüléket összekötöd más készülékekkel, és a földelés miatt zajt hallasz (földhurok), akkor a kapcsoló lehetőséget ad arra, hogy a földelést megszakítva csökkentsd vagy megszüntesd ezt a zajt.

Ez egy hasznos eszköz, ha különböző audio eszközöket csatlakoztatsz egymáshoz, és interferencia vagy zaj keletkezik a földelés miatt.

Figyelem! Nem vagyok még profi, a kérdést az AI -nak adtam be, én nem értek hozzá. Forrás: chatGPT.
Következő: »»   3996 / 4038
Bejelentkezés

Belépés

Hirdetés
XDT.hu
Az oldalon sütiket használunk a helyes működéshez. Bővebb információt az adatvédelmi szabályzatban olvashatsz. Megértettem