Fórum témák
» Több friss téma |
Fórum » Kapcsolóüzemű tápegység
Témaindító: Rendszer, idő: Feb 18, 2006
Témakörök:
Ha eddig nem tetted, akkor szerintem forraszd át az összes nagyobb forrpontot a panelen. Lehet, valamelyik nem jól érintkezik.
A hozzászólás módosítva: Feb 5, 2025
Szia!
Cseréld ki az SSC kontroller IC-t.
Üdv! Honnan érdemes beszerezni vagy mivel lehet helyetesíteni?
Ha nem sürgős, akkor Ali, én is onnan vásárolok.
Ma beforrasztottam az IGBT-ket a helyére, a lágyindító próbálta behúzni a relét, de egybôl leoldott. Próbáltam újbol indítani a készüléket, ekkor már nagyon erôsen világított a primerben az áramkorlátnak használt izzó. Megvizsgáltam hidegen, mindegyik IGBT zárlatos lett. T1 és T2 nem tûnik zárlatosnak. Ezek után IC5 SG3525A földpontját használva rákötöttem a szkópom egy egy bemenetét a 14 és 11 kimeneti lábakra, csatolok videót a jelalakról. Egyébként a készülék készenléti állapotban is fogyaszt valamennyi áramot, a primerben halvány piros az izzó, ahogy a csatolt képen látható. Gondolom most a következô lépés az lenne, hogy jelalakot kellene vizsgálni az IGBT vezérlésénél, csak nem tudom hogyan csatlakoztassam a szkóphoz hogy a szkóp jelföldje úgymond galvanikusan izolálva legyen és hogy nehogy túlfeszültséget kapjon.
A hozzászólás módosítva: Feb 6, 2025
Táp IC beazonosításaHa jól emlékszem nem is olyan régen valaki feltett egy olyan oldal linkjét ahol kapcsolóüzemű tápegységek vezérlő IC-it lehetett beazonosítani. Megvan még ez a link valakinek?Az igazi problémám az, hogy az öcsémnek vab egy ESAB Buddy ARC180-as inverteres hegesztője. A hegesztő meghibásodott, és elhozta hozzám, hogy javítsam meg. A hegesztő 24V-ról működne, de ez nincs meg. Méregettem, kiderült, hogy a 24V-os kapcsolóüzemű tápegység a rossz. A vezérlőIC adta meg magát.Elfüstölt a teteje, így nem tudom beazonosítani a konkrét tipusát. Annyi van meg belőle ami a lenti képen látható. Az 5-ös lába is megvolt, de az a kiforrasztáskor lejött. Ami még talán segít a beazonosításban az az, hogy a 2-3-7-8-as lábak össze vannak kötve, a 6-os láb meg eredetileg nincs.
Ahogy eddig láttam ilyen tápegység ÍC-ket ez kb VIPER, vagy valamilyen TOP (244) lehet. De ez csak tipp!
Ez volt a link, amit keresel a beazonosításhoz:
https://remont-aud.net/ic_power/
Van a TNY26x sorozat is, de ott a 2,3,7 láb lehet csak összekötve ( S ), a 6. hiányzik, 8. a drain..
Azt is megnézhetnéd, a többi láb hová megy.
Itt egy másik kép, az IC helyéről. Ezen látni, hogy négy lába van összekötve. A panelt még nem néztem meg alaposan a bekötés miatt, de ha odaérek visszarajzolom a bekötését.
Köszönöm, mindkettőtöknek a segítséget! A hozzászólás módosítva: Ápr 3, 2025
Kapcsoló üzemű tápok közösítéseSziasztok!Tönkre ment egy KLT30F-0522 jelű kapcsoló üzemű hármas táp, nem kapok sehol (+5V 4A, +12V 1,2A és -12V 0,5A). Kérdésem, hogy a külön-külön kapható 3db tápból közösíthetem-e a testeket a berendezés számára? Köszönöm
Itt próbáld meg.
Amúgy minden további nélkül összerakható a GND közösítéssel. A hozzászólás módosítva: Ápr 17, 2025
Ha a bal alsó lenne az 1. és alul menne a vezeték, akkor éppen stimmelne is... 2-3-7-8 az S, 5. a drain, ami a trafóhoz megy, 6. hiányzik...
Pl. TNY263-268.
Régebbi akár használt ATX PC táp a legolcsóbb megoldás, minden kívánt feszültség elérhető
(a -12V -ot kék vezeték azért ellenőrizni kell, újabbaknál már spórolhatják), ha méretben megfelel.
Megpróbáltam, de nem lett jó vele. Jobban átnéztem a tápegységes linket, még a TOP 243-244-es IC hasonlított legjobban a bekötés alapján. Volt itthon egy régebbi projektből egy TOP244-es IC-m, igaz, hogy nem furatszerelt tokban volt, de bele lehetett azt is forrsztani. Láss csodát, elindult a hegesztő! Tegnap meg is volt a főpróba, kb egy-másfél percig hegesztettünk vele. Jónak tűnik. Holnap visszaadom a gazdájának, Ő majd hosszabb ideig fog vele dolgozni, az megmutatja, hogy mennyire lett jó a gép a javítás után.
Köszönöm a segítséget mindenkinek!
Nagyon köszönöm, ez a link tényleg jó lehet, ha befér, holnap tudom megnézni.
A 3 külön tápról én is úgy gondoltam, hogy mivel galvanikusan le vannak választva a hálózatról, így közösíthetők a testek. Mivel -12V os külön tápot nem találtam, gondolom jó lesz úgy, hogy a másik 12V táp testje a + kivezetése lesz. Jól gondolom? Nagyon köszi
köszi, de nincs, és ismerve a nagy dobozméretet, nem férne be.
Üdv
Arra vigyázz, hogy "sorba" akkor kötözz csak ilyen tápokat, ha a védőföld nincs közösítve a negatívval, mert különben zárlat lesz.
"..a másik 12V táp testje a + kivezetése lesz..." Különben, ilyen kérdésnél az lenne a jó, ha lerajzolnád az elképzelésedet, nehogy az írás és a megvalósítás között eltérés legyen. A hozzászólás módosítva: Ápr 17, 2025
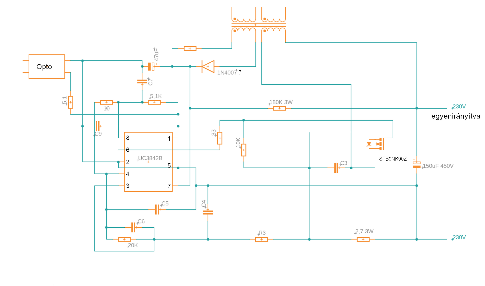
TR-200-12VÜdv.Találtam egy tápegységet, sajnos nem találok rajzot hozzá. Tudja valaki, vagy megnézné nekem a sajátját - ha van, hogy milyen értékű lehetett a kis szétégett ellenállás? Az IC is sérültnek látszik, az UC3842B. Alul van a Q1 tranzisztor (FET, akármi) két lába szintén zárlatos, de rajz előtt nem bontom.
Inkább AT. Ott nincs SB és külön aktiváló vezeték. a -12 V meg alaptartozék. Léteznek speciális, egész kis méretű tápok, igaz, ami épp előttem van, az ATX. 5 V 10A, 12 V 1,5 A, 3,3 V 15 A, de nincs -12 V.
Képek meg lemaradtak...
A driver pedig W9NK90Z mosfet. A hozzászólás módosítva: Ápr 17, 2025
Köszi, de ezek Mean Well tápok, műanyag tokban. A 12V kimenet csak + és -, nincs GND. Így a közös test a 2db 12V táp +illetve a másik mínusza lenne, valamint az 5V -os táp mínusza.
A hozzászólás módosítva: Ápr 17, 2025
Nekem mindegy, a kérdezőnek írd inkább. Bár szerintem az AT már nem annyira beszerezhető...
Legfeljebb ilyen ősembereknél, akik gyűjtögető életmódot folytatnak.
![]() De egy normál AT táp is elég nagy méretű. Gyanítom, nem igazán fér el a kérdezőnél. Az ATX-nél meg változó, van-e -12V.
Nézd meg a D102 diódát. Vagy valami gyanta maradvány árnyéka van rajta, vagy el van repedve.
Legalább is a fotón gyanús a fekete csík.
Nos, visszarajzoltam, kerestem neten rajzokat, van bőven hasonló, de mindenhol láttam eltérést.
Sajnos a programban nem volt hasonló PWM IC, csak olyan, ahol így összevissza vannak a lábak, ezért néhány alkatrész arrébb került, meg a rajz áttekinthetőbb mivolta miatt is... De próbáltam ott hagyni nagyjából, ahol a panelen helyezkedik el. 3 kérdésem lenne, mi lehet R3 értéke, mert elégett.? Jobbra tőle a 2,7 Ohm hány W lehet? (a 3-at csak tippeltem. Mert azt is cserélném.) 3. hogy mivel tudom helyettesíteni a Mosfet-et? Mert IC kapható, de azt nem találtam... Köszönöm. |
Bejelentkezés
Hirdetés |

















