Fórum témák
» Több friss téma |
Helló!
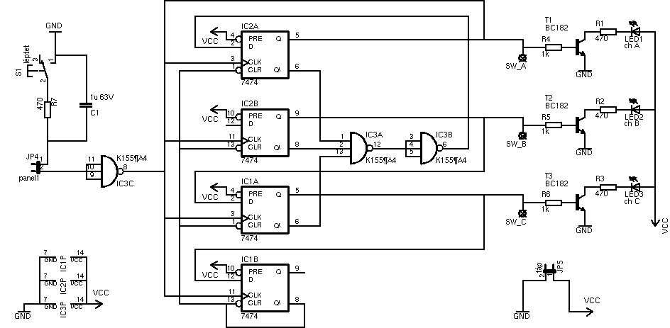
Kaptam egy dolgot, hogy nem működeik benne egy led....(persze nem az a hiba)... kicseréltem és most bele kell mászni..... Szóval ez 3db 3-mas kódkapcsolót és 3db 7 szegmenses led kijelzőt tartalmaz. Van két mikrokapcsoló, nulláz és léptet. 3 led jelzi a kódkapcsolóknál, hogy melyik aktív. A beállítot számot elérve egy relé húz meg. A hiba, hogy 'A' csatornán működik csak. Ha 'B'-re léptetem, nem világít a led (ezt jelezték hibának), és mint kiderült, a relé sem húz be. 'C'-re léptetve nem 100%-os a led fénye és szép lassan a relé prelez és néha át is esik, valamint nem húz a relé. A számlálót és a komparátort értem, de a léptetőt nem. Csináltam egy rajzot a mostani állapotról. Ez sosem működhetet, mert eleve rossz a kivitelezés. A gond az, hogy szerintem az ic2 12-es lába az 'A'-ra kéne kötni, az 'A' és a CLOCK között pedig megszakitani. A JP4-en a léptetés átmegy a számláló panelra és ott egy schmidt-trigger-en fordul vissza. Érdekelne az elmélete részletesen. Mi a szerepe a C1,R7-nek? Az IC3C csak negál? Szóval, hogyan kéne léptetnie?
Hello!
Kicsit érthetetlenül fogalmaztál, mert itt sehol nem látok relét, me a "kaptam egy dolgot" című áramkörről lehetne-e tudni, hogy mi célt szolgálna?! Egyébként a működését nagyban befolyásolja, hogy a tranzsiztorok hibásan vannak bekötve, a LED-ek záróirányba állnak.... C1-R7 feladata pergésmentesítés lenne... Egyébként ne haragudj, teljes káosz az egész, nem értem a problémát; hol a rel, hol a komparátor, mire való az ákör?!
Ha jól látom, akkor a JP5-ös a tápfeszültséget zárja rövidre. Ennek mi értelme van?
A JP5 az egy jumper nélküli jumperhely. Értelmesebben fogalmazva tüskesor.
Lehet, hogy azon kapja a tápfeszt... De számomra a jumper egy lehetséges rövidrezárási pont, melynek megvan a funkciója. A tápfeszültséget nem szoktuk nagyon rövidrezárni. Ha mégis JP5-ön kapja a tápfeszt, akkor azt nem egy jumperrel kellett volna szimbolizálni szerintem.
Ezt a D-tárolós kapcsolást a 4017 nemtudná kiváltani?
Bocsánat!
Gondoltam, hogy nem tudom érthetően leírni. Nehéz, mert nekem itt van és látom, tehát sok minden kézenfekvő. Két panelról van szó. Általam elnevezett '1'-es panel tartalmazza a számláló részt. Ez 3 BCD számlálót és 3 komparátort tartalmaz (így 999-ig számol és jelez ki). Valamint 1 NPN-t, a relének és schmidt-triggereket a bemenetekhez. A '2'-es panel a léptetést végzi (ez van a rajzon). Ez úgy vált, hogy a három forrpont (SW_A~B) közül, mindig egy kódkapcsolónak ad tápot (engedélyezi), így annak a BCD kódja kerül a komparátorokra. Az aktív kódkapcsolót egy led jelzi. A számláló jól működik (de csak az 'A'-n), tehát itt azt kéne megvalósítani, hogy ha megnyomom a 'LÉPTETÉS'-t, akkor a következő ponton (SW_A~B) ad ki tápot. A léptetés az '1'-es panelen egy invertáló schmidt-trigger-re van kötve. Szerintem ez így logikailag külön értelmezhető, a működését nem befolyásolja a többi dolog. Hogyan áll be a kezdeti érték? Mi történik, ha megnyomom a léptetést? (Mármint, ha jól működne.) A rajzot természetesen én rontottam. Azzal voltam elfoglalva, hogy a led-et jelölő két kis nyíl-nak mindig jobbra fel kellene mutatnia, de Eagle-ben ez nem így van. Addig tükrözgettem, míg a végén ez lett.... Nem tudom az alkatrész nevének a pozícióját és a szöveg irányát sem állítani. Na de ez nem ide tartozik. Javítottam és mellékelem az Eagle fájlt is, hátha valaki bele akar rajzolni. Ui.:látom te sem tudsz aludni . Én kb. 4-kor raktam ezt fel és Te 5 körül válaszoltál. Amúgy éjszaka is átlag 80-90-en olvassák az oldalt! Pár éve csúcsban 120-130-an olvastak átlag, ma úgy látom ez 300 körül is van!
Gondolom a program nyák tervező része miatt tett így és különben is, ennyi erővel minden csatlakozó rövidrezárási pont! Sőt! Egy nyák tele van rövidrezárási pontokkal. De ő nem lesz olyan hülye, hogy rátegyen egy jumpert. Főleg úgy, hogy vezeték van forrasztva a tüskékre! (Úgy elég nehéz is...)
Mire megírtam az előző hsz-t, közben jött pár válasz. Köszönöm!
A JP5-ön kapja a tápot, ez a logika működésére nézve nem szignifikáns. Nem szeretnék (tudok) változtatni. Ezt kellene és lehet is működésére bírni.
Csak egy megjegyzés: az inverter kimenete össze van kötve az órajelek vonalaival, ez így oké. De miért van összekötve az IC2A regiszter Q kimenetével is? Amikor magasra vált az inverter, de a flip-flop még nem billent át a késlekedés miatt, az a vonal ott tökéletes rövidzárat jelent. Biztos, hogy így néz ki a panelon is?
Köszönöm! Ez a helyes válasz a JP5 kérdésre!
Ezek szerint vagy rosszul fogalmaztam, vagy nem tudom mi érthető félre az írásomon!? Nem ismerem a progit, amivel a rajzot készítette, de ha az elemeket el lehet nevezni, akkor a tápot legalább ne "JP"-nek jelöljék, hanem inkább "CS"-nek!
Idézet: „ő nem lesz olyan hülye” Talán azt gondoltad, hogy én rátennék rövidzárat a tápra? Természetesen nem, de azt értelmezem, ami a rajzon van!
Úgy pörög, mintha cset (igen, nem chat) lenne!
Most szóltak, hogy ebéd, úgyhogy ..... Igen én is írtam, hogy azt nem értem, hogy CLK és az 'A'-t vezérlő Q miért van kötve. Szerintem az IC2B D-re szerette volna az alkotó kötni. Az IC3B (inverter?) az IC2A D-n van, nincs köze az órajelhez.
[off]Félreértés ne essék, nem azzal van gondom, ami a rajzon van, mert előfordulnak ilyen hibák. De amikor azt mondják, hogy
vagyok, mert azt értelmezem, ami a rajzon van, az bosszant! De részemről ennyi, inkább a problémán töröm a fejem![off]
Nem inverter az, hanem három bemenetű NAND-kapu, egy inverternek egy bemenete van. Csak a funkciója inverter, a bemenetek összekötése miatt.
Kijavítottam a rajzodat, átkötögettem picit, na meg tettem bele csomópontokat is, mert úgy érthetőbb, mi mivel van összehuzalozva. Ha át tudod variálni ilyenre, akkor működni fog, az SWA, SWB, SWC kimeneteket sorban egyesével kapcsolgatja. Még annyit: a D bemenetek egy léptetőregiszterben mindig úgy vannak kötve, hogy az n. lépés kimenete egyben az n+1. lépés bemenete is, vagyis a rajz alapján IC2A Q-ja az IC2B D-je is, stb.
Igen, én is ezt az elkötést gondoltam és Te most megerősítettél benne.
Kobold írta, hogy inverter és gondoltam, hogy a funkció miatt nevezte így. Ebben az egyben voltam biztos. Mármint, hogy a kimenet a következő bemenet kell legyen. Mindjárt megvalósítom és kiderül, hogy ez-e a megoldás. Ha valaki leírná, hogy milyen jelszintek vannak mikor bekapcsolom (hogyan áll be) és mi történik gombnyomás után (léptetés), akkor meg is érteném. Persze ez nem volt szerves része a cél elérésének, csak érdekel. Amit tudok, az-az, hogy a D Flip-Flop a D-n megjelenő jelet a CLOCK fel vagy le futó élénél másolja a Q-ra. Az én értelmezésemben, mikor bekapcsolom: -minden PRESET hi(1)-t kap, amit invertál, tehát low(0) lesz az összes tartalma -mivel ez az „elő beállító” (PRESET), így ez megjelenik Q-n mint 0 és Q\-en mint 1 -a NAND kapuk kimenete IC2A D-t 1-re húzza (ez fog megjelenni majd, 'A' aktív lesz) -IC1B Q\-n megjelenő 1 a CLR-ek invertáló bemenete miatt 0, tehát még nem csinál semmit Összegzés: -minden kimenet 0 -meg kellene nyomnom a léptetést, hogy 'A' aktív legyen (ez nem így van, mert az én elméletem szerint kezdetben mind a három kimenet ki van kapcsolva, a valóságban viszont egy mindjárt aktív) -ha 'A' végre 1 lesz, akkor az beíródik 'B' vezérlőjébe (D) és a következő gombnyomás ezt teszi aktívvá -CLK nem szint, hanem jelváltás érzékeny, így mikor 'C' aktív, az-az IC1B D-t tölti fel, ami a következő léptetésnél megváltoztatja Q\-t és törli az összeset és indul az egész előröl (alaphelyzetbe áll) Remélem valami érthető belőle. Látom én is, hogy valamit nem jól értelmezek, de ha tudnám, hogy valójában hogyan működik, akkor most itt nem feszegetném. Nekem nem szakmám csak érdekel, sokat olvasok a témában.
Valahogy így van ez:
- tételezzük fel, hogy a flip-flopok a táp bekapcsolásakor úgy állnak alaphelyzetbe, hogy Q == 0, Q' == 1 (Q' az invertált kimenet). Ekkor az összes flip-flop törlőbemenete inaktívvá válik, azaz logikai 1 lesz, IC3A kimenete 0, IC3B kimenete 1, azaz az első flip-flop D-je is 1. Ekkor, ha nincs mákja az embernek, a bekapcsolási késleltetés (az 1 µF-os kondi töltése miatt) hamis órajelet generálhat, emiatt állhat be SW_A magas szintre. - ha lenyomod a gombot, IC3C kimenete magasra vált, a felfutó élre pedig billennek a flip-flopok a kellő sorrend szerint - a léptetés addig tart, míg IC1B állapotot nem vált, ekkor Q' kimenetével aktiválja az összes törlő-bemenetet, vagyis kikapcsol minden kimenet A PRESET, illetve CLEAR bemenetek invertáltak, logikai magas szintre nem történik miattuk semmi, csak akkor, ha földre húzod őket. Vagyis, mivel az összes PRESET a Vcc-hez van kötve, a kapuk "indulásakor" már ezek is magas szinten vannak, ami arra jó, hogy ne lebegjenek a levegőben, és a működésbe nem szólnak bele.
Köszönöm a választ!
Érthető volt amit írtál és tartalmazta azt amit nem tudtam. Kinyomtattam a rajzot és ceruzával irkáltam az állapotokat és megértettem. Tehát minden Q mindig 0 állapotot vesz fel indulásnál. Most, hogy működik (és a rajzon végig vittem), látszik, hogy nem három állapota van, hanem négy. A törlés után minden kimenet (Q) 0, az-az egy led sem világít. Tehát: A-B-C-0-A-B.... a sorrend. Indulásnál pedig a kondi töltődése miatt a bemenő inverter kimenete 1 lesz, amikor feltöltött akkor pedig 0 és ez a felfutó él teszi lehetővé, hogy aktív 'A'-val indul. A töltődés analóg jelét a schmidt-trigger alakítja digit jelé. Abból amit írtál az következik, hogy a NAND bemenete alapból mindig 1 kell, hogy legyen. Ezt húzom 0-ra a nyomógombbal és ezt invertálva adja az 1 felfutó élét, ami léptet. Ezt sem tudtam. OK. Most ott tart a dolog, hogy javítottam a panel hibáit. Volt rossz forrasztás is. Szépen léptet, ahogy kell. Plusz ugye van egy olyan állapot is amikor a számlálótól független mindig aktív a relé. (Hogy ez a használat szempontjából jó-e vagy sem azt nem tudom.) Már 'csak' annyi a hibája, hogy ha 'C'-re lép, akárhol áll a számláló, állandóan húz a relé. Ezt méregetem most. Lényegében megoldódni látszik. Kobold válaszai sokat segítettek! Köszönöm mindenkinek! |
Bejelentkezés
Hirdetés |





. Én kb. 4-kor raktam ezt fel és Te 5 körül válaszoltál. Amúgy éjszaka is átlag 80-90-en olvassák az oldalt! Pár éve csúcsban 120-130-an olvastak átlag, ma úgy látom ez 300 körül is van! 
vagyok, mert azt értelmezem, ami a rajzon van, az bosszant! De részemről ennyi, inkább a problémán töröm a fejem![off] 