Fórum témák
» Több friss téma |
Szia! Én csak egy műkedvelő vagyok ebben a témában. A ventilátor és a kollektor között van egy keverő egység a gáz membránnál. Nem tudom, hogy annak meghibásodása, csere intervalluma vagy a membrán elöregedése mennyire ismert ennél a típusnál, hogy okozhat e ilyen tüneteket. A ventilátor inverteres fordulatszabályzású de annak is van csapágyazása ami miatt a fordulata az adott üzemhez képest esetleg nem kielégítő ha a csapágyak ki vannak száradva vagy kopottak (hiába golyós, abból is készülnek rövid élettartamúak). A ventilátort azért említeném, mert a fordulata lényeges a főégő működésében a lassú gyújtáshoz de erre a kérdésre egy ezzel foglalkozó szakember tudna megválaszolni, hogy az üzemállapotokhoz (fűtés ill. HMV) milyen "felfutási sorrendben" fordulatváltozásokkal kell működnie a ventilátornak.
Szia!
A ventilátor az PWM vezérlésű és a vezérlőpanelnek küld vissza fordulatszám információt,úgyhogy szerintem kizárható a ventilátor hiba.Inkább a gyújtószikra energiája lehet gyenge.Ellenőrizni kellene az elektródát,gyújtókábelt illetve a csatlakozásait,gyújtótrafót,ha az külön egységként van szerelve.Égő tisztítás nem tudom volt-e.Lehetne még csinálni egy füstgáz elemzést,hogy milyenek az égési paraméterek és ha kell azokat bekalibrálni a gyári értékekre.
Szia!
Bocs, valamiért nem dobta fel a HE, hogy kaptam választ. Köszönöm, hogy megnézted! Már csak az lenne érdekes, hogy ha lenne még 2 érték, egy plusz és egy mínusz pár foknál...
Amire válaszoltam ez első hozzászólásnál, az Ariston Class Premium, ahol egy pozitív együtthatójú hőmérséklet szenzor van 1k-s, KTY81-122, én emiatt neveztem PTC-nek, de lehet, hogy tévesen. Mindenesetre nem NTC.
De simán lehet, hogy a keresett kazánnál (Cares S24, EVO, ONE), már NTC van 10k-s értékben.
Szia!
Köszi! Kicsit elkavarodtam a táblázatok között... Most akkor a HEStore-ban kapható 640-10k termisztor melyik a táblázatok közül? Amit jelöltél, az a 11-es táblázat, 6.103 oszlopában van. Hogy kell ezt érteni? A 2322 640 3/4/6 egy nagy család és ezen belül 10k és kész, vagy vannak még legalább pontosság szerint változatai? Az 5-ös táblázatban is egy 25C fokon 10k-s változat van, 6.109 jelöléssel, de ott a 0C fokon csak 24,2K. Mit nem nézek jól? Illetve ezek az alkódok miért nincsenek jelölve a HEStore-ban?
A HEstore által árultnál 3977K az anyagállandó, de ami a 11-es táblázat utolsó oszlopában szerepel, ott 3,255 az RT/R25, ezzel nagyjából ki is jön a 31KΩ körüli érték...
A 2-es táblázatban, ahol R25 10k, ott írja is, hogy 3977K a B25/85...és a 3-3% pontosságú a 6103-as? Barna, fekete, narancs jelöléssel.
Hello! Én csak megnéztem a Vihay katalógusban, hogy melyik NTC karakterisztikája hasonlít legjobban a nulla fokon megadott értékhez. Nem vagyok egy NTC szakértő, de gyanítható, hogy különböző anyagösszetételű jellemzőkkel is gyártanak eszközt és esetleg válogatják is Őket a pontosság szerint. De hogy ezt a hőfok szerint teszik, arról kétségeim vannak az eszköz olcsóságát figyelembe véve. Én egy termisztor értékét-karakterisztikáját-tartósságát nem tartom szentírásnak. De ahol alkalmazzák, szerintem erre a gyakorlatban nincs is szükség.
A hőmérséklet pontos mérése-érzékelése részemről egyébként is "síkos pálya". NTC-ről.. Sajnos a HeStore-ban sok esetben nem pontosítják az árult eszköz típusát, vagy éppen az eszközön utótagjaként szereplő betű/szám jelölés nem is szerepel a gyártó katalógusában. Néha azért sem, mert nem a katalógusban szereplő gyártmánya az eszköz, hanem valami utángyártott dologról van szó, melynek azért paraméterei részben eltérőek. De ha a HE gyártótól rendeli az eszközt, akkor az biztos megadja a pontos típusát, adatlapját. A hozzászólás módosítva: Feb 18, 2025
Bocs, én a Genus One manualt néztem amit nem te említettél.
Sauneir Duval kombitek F 28 Kazán 20 másodperc üzem után leállTisztelt fórum segítséget szeretnék kérni. Sauneir Duval kombitek F 28 Kazán 20 másodperc üzem után leáll. 04 hibakód, levegő és víznyomás érzékelőt és a lángőrt kicseréltem. 1 hétig rendesen üzemelt. Volt egy áramszünet és ugyan azt csinálja mint előtte. A melegvíz szolgáltatás rendesen üzemel nem áll le a kazán. Esetleg lenne-e valakinek valamilyen ötlete mi lehet a visszatérő hiba oka. Köszönöm.
Szia! Az ionizációs elektródát próbáld meg a láng magjába állítani vagy közelebb venni az égőhöz. Valószínű, hogy a fűtés indulásakor a láng alacsonyabb intenzitása miatt annak magja nem szolgáltat elegendő ionáramot ha HMV vételezés alkalmával pedig kielégítő.
Fondital E86 hibakódHi!Megint itt vagyok a fonditallal.Elektronikát megcsináltam most már, elektróda is lesz, de még a régi is jó. Az antea KC most olyat csinál, mikor megnyitom a konyhai csapot, kidob egy E86 hibakódot, ami el is tűnik 1-2mp alatt, viszont beírja magának. Ez sem mindig van, 2-3 naponta jön elő. Jelentése a könyv szerint: Előremenő hőmérséklet túl gyorsan emelkedik... Megnéztem, a szivattyú hibát kizárnám, légtelenítést ír még. A szivattyúnál kilégtelenítettem. Hol lehet még levegő? ( ha egyáltalán az lehet a baj) . A kazán tetején is van egy automata légtelenítő még. Vagy mi lehet még az oka? Amúgy teljesenrendben működik a kazán.
Szia!
Jól emlékszem, hogy nektek az SD Isotwin F24 EA típusú kazánotok van? ![]() Sikerült minden hibát kiküszöbölni?
Szia!
Milyen hibát találtál az elektronikában?
Szia!
Ha csak melegviz készítésnél írja akkor HMV hőcserélő fűtés oldali dugulása van valószínűleg.
A nagyfesztrafó húzott át. Vettem egy másik panelt használtan hirtelen, de hogy volt időm, szétszedtem a trafót, újra öntöttem normálisan és semmi gond. Amúgy a másiknak is ilyen baja volt, azzal lett javítva. Ritka mocsok olasz szarok ezek...
Igen,azt sem mindig. 2-3 naponta, pillanatra kidobja az E86ot és megy tovább. Ki kellene szednem akkor majd a hmv hőcserélőt? most már a fűtés idény végéig ki kell bírnia. Melegvizet tudok villanybojlerrel is csinálni.
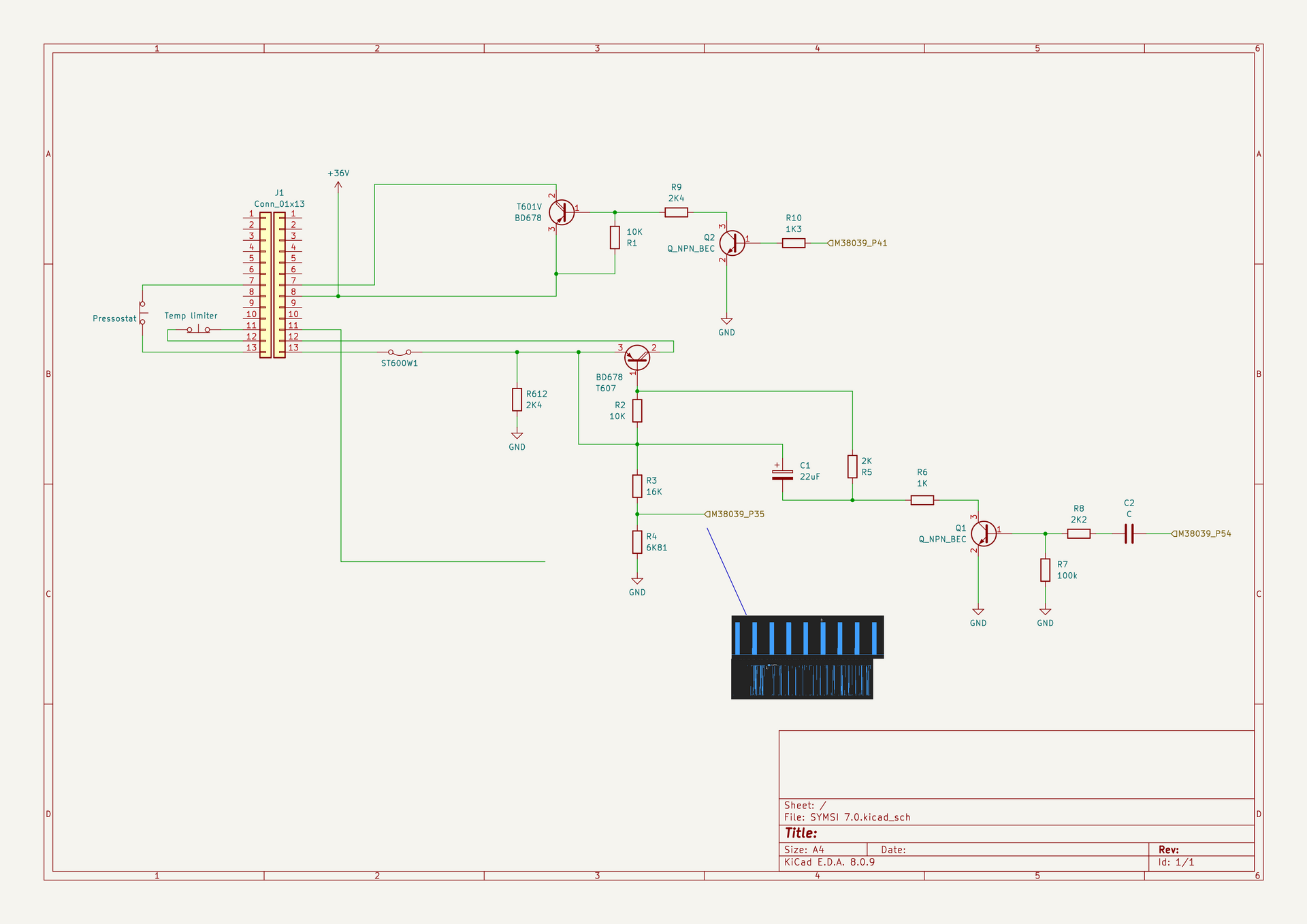
Viessmann ipari hulladékSziasztok!Tud valaki olyan kondenzációs kazánt, amelyik nem kezd el széthullani egy év használat után? Másfél éve vettem egy Viessmann vitodens kazánt. A gáz szerelő, javasolta, hogy ezek milyen tuti jószágok, mert a nagy Németországban készül, és imádják a népek. Viszont az első fűtési szezon után elkezdett átereszteni a váltószelep. Az éves szervizes karbantartás után egy darabig jó volt, de most a második fűtési szezon vége felé megint kezdi a mókát. Nem lehet normálisan zuhanyozni, mert elindul a meleg víz, majd fél perc múlva kihűl, jön a jéghideg. Zárás, nyitás után kb megint fél percig van meleg víz, majd ismét jéghideg. Kezd tele szaladni a hócipőm ezzel az ipari hulladékkal, már azon gondolkozom, hogy kidobom a francba, és veszek egy olcsóbbat, ami minimum 5 évig bírja hiba nélkül. Hiába német, meg WiFi, meg láng moduláció, meg csillagászati ár, ha a legalapvetőbb funkcióban nem képes hibátlanul működni legalább pár évig. Mit javasoltok? Ariston, Westen, Bosch, Vaillant, vagy valami igazán megbízható? Sanuier Duval kijelző protokollSziasztok,Nem folyt véletlenül valaki bele a Sanuier Duval IsoTwin/RenovaStart/Ecosys kijelző protokoll visszafejtésébe? Van egy csomó SYMSI 7.0 panelem Renova Starba való amik random megállnak piros LED-es villogással egy idő után. Ezen ugye egy darab LED van illetve egy LCD amin a hőfok és a nyomás van megjelenítve. A LED villogása nem kódol semmit, kb. bármi lehet a baja. Felötlött bennem, hogy teszek be helyette egy EcoSys kijelzőt amin hétszegmenses LCD van, amire az EcoSys ír hibakódokat. Az ötlet jó volt, de nem: a kazán típust valószínűleg a kijelző tárolja mert így a turbót sem indítja el. Akasztottam Saleae-t a buszra, de valami egyedi impulzusszélesség alapú kommunikáció van használva.
Szia! A két típus variáns kissé eltér egymástól (IsoTwin/RenovaStar). A perifériákat amiben eltérnek egymástól azokat pótoltad valamilyen értékkel, hogy a vezérlés ne keresse hiába? De ahogy elnézem a különbség elég számottevő vagy nem egyről beszélünk. Az egyik bitermikus hőcserélővel a másik pedig rendelkezik másodlagossal is a HMV készítéshez. A piros LED az rendszer nyomáshiány vagy elégtelen huzat vagy gradiens hiba amit okozhat szivattyú probléma esetleg hőcserélőben keresztmetszet szűkülés stb.
Szia! Ha van naplózott hibakód azt kérlek, hogy írd meg (a pontos típust is ha lehet, hogy mások is segíthessenek ha tudnak előbbre jutni a megoldásban). Azt is fontos volna tudni, hogy a rendszered tartalmaz e iszapleválasztót? Ha van iszapleválasztó és az nem funkcionál kellő hatékonysággal az okozhat váltószelep problémát de maga a szelepváltó motor is lehet hibás ha nem tud átállni a szennyeződés miatt. Visszacsapó szelep van beépítve a rendszerbe?
Szia VIM!
Idézet: „A két típus variáns kissé eltér egymástól (IsoTwin/RenovaStar)” Azonos panel megy beléjük. Van amibe még a régi IRIS 1.0 is jó (a nagy trafós). Idézet: „A perifériákat amiben eltérnek egymástól azokat pótoltad valamilyen értékkel, hogy a vezérlés ne keresse hiába?” Egy komplett Renova Star kazánról van szó. A tulaj vett bele másik panelt, azzal meg a kazán. Hozzáférek a kazánhoz, így a hibásat illetve ami van pár ilyen panelem amik nem a tipikus problémákkal azokat jó lenne megjavítani meg letesztelni. Van olyan ami úgy állt meg egy idő után piros villogással, hogy a turbó ment benne, újraindítva ok egy darabig. Van egy másik olyan ami van amikor megy aztán kiáll piros villogásra egy idő után. Ha ilyen állapotban kapom el és újraindítom akkor a turbóteszten turbó indítás után 5 mp-vel kiéll villogásra. Ez utóbbi lehet azt jelenti, hogy presszosztátot nem látja néha. Próbáltam revengelni a kapcsolási rajzot, látszik is, hogy meg van bonyolítva, szóval lehet onnan jön a baj, de ez persze nem biztos, ezért lenne jó ha egy kijelzőt lehetne rá tenni. Lehet az lesz a vége tényleg, hogy építek ehhez is padot, csak gondoltam hasznos lenne egy olyan kijelzőt csinálni amit minden ilyen panelre rá lehet dugni.
Szia!
Vitodens 100-W B1KF25 a pontos típus. Iszapleválasztó van beépítve, de az csak a fűtőköri víz szennyeződéseit szűri. A használati meleg víz is gondolom átfolyik a váltó szelepen, de azt nem tudom, hogy azon az ágon van-e beépített vízszűrő. Külső nincs. Nincs semmiféle hibajelzés. Van egy ViCare mobil alkalmazás, amiben vannak logok, de mind üres. Külső visszacsapó szelep nincs. De bármi is az oka, ha sokáig kifogástalanul működött, és egyszer csak nem, akkor valami nem OK. A régi lecserélt Bosch kazánomban volt egy szűrő, közvetlenül a hálózati víz ágon, az áramlás detektor előtt. Ebben nem tudom hol keressem, ha van egyáltalán, mert a perlátorok szűrőiben elég sok szennyeződés van rendszeresen. Ha az bejut a váltószelepbe, akkor lehet hogy amiatt akad el?
A HMV köre az teljesen különálló a fűtéstől. A lemezes hőcserélőben van szétválasztva. A váltószelep az csak váltást csinál a nagy fűtési kör (radiátor és padlófűtés) és a kis lemezes hőcserélő primer oldala között. A HMV teljesítménye az a lemezes hőcserélőben annak is a szekunder oldalában van levéve ellenáramoltatásban. A probléma lehet a lemezes hőcserélő primer oldali keresztmetszet szűkülés a szennyeződés miatt (ha van a fűtési körben) vagy a szivattyú elégtelen szállító teljesítményéből kifolyólag is ami PWM szabályzású. Ezt a vezérlő állítja elő az üzemállapotnak megfelelően. Ha megvan a használati utasítása akkor abban le kell írva legyen a HMV-hez tartozó szivattyú üzem. Ha ez nem teljesül akkor hamar túlmelegszik a fő spirális hőcserélő és le fog szabályozni a kazán. (mondom ezt mint hobbista).
Üdv,
nálunk Isotwin van. Mostanában megint a semmitmondó F9-ekkel riogat, de teljesen kiszámíthatatlanul. Gyakran a "nagykalapáccsal ráüt" módszertől megijed és abbahagyja. Talán kontakhiba, vagy az éppen aktuális széljárás, levegőszennyezettség állapota nem tetszik neki. Gondoltam jó lenne hozzá valami interfész ami látja a bemenetek és kimenetek állapotát és pl. egy okostelón lehetne monitorozni, hogy éppen mi kavarta meg a lelkivilágát.
A bitermikus hőcserélő az rendben van, tiszta, nincs elvízkövesedve?
Szia!
Nincs a szivattyúnak PWM vezérlése,kézzel előre beállítható a fordulatszáma.A hibát valószínűleg a HMV hőcserélő fűtés oldali dugulás okozhatja.Esetleg a hidraulikai blokkban a vízmennyiség korlátozó szennyeződése.
Mondom a kazán jó, új panellel üzemel.
Az én célom a panelek hibáinak behatárolása. Amúgy kiderült, hogy jó helyen kaparásztam, létezik ilyen gyári tool amit a kijelző meg a panel közé lehet dugni és kiolvasni a hibakódokat. |
Bejelentkezés
Hirdetés |













