Fórum témák

» Több friss téma
Fórum » Villanypásztor
 
Témaindító: bernardo, idő: Feb 5, 2006
Témakörök:
Lapozás: OK   301 / 303
(#) mex válasza mraulajos hozzászólására (») Szept 10, 2025 /
 
Szerintem a sarkos széleken indult meg a kisülés, és úgy haladt befelé,erodálva az anyagot.
Ugyan nem láttam még pásztoron szikraköznek kiképezve, de az AWI hegesztéshez használt volframpálcák tartósak lehetnek.
(#) kozso31 válasza mraulajos hozzászólására (») Szept 10, 2025 /
 
Szia:Én saválóból szoktam készíteni a szikraközt.
(#) rEvita válasza mraulajos hozzászólására (») Szept 11, 2025 /
 
Köszönöm, megoldotta a problémám.
(#) erdgab válasza mraulajos hozzászólására (») Szept 11, 2025 / 1
 
Üdv!
Ennek a szikraköznek igazság szerint nem vagy csak néha szabadna működni nem állandó jelleggel.Ez csak a készülék védelmére van beépítve, Pl: leszakad a karám vezetéke,STB.Amennyiben ez állandóan működik az azt jelenti,hogy a hozzá tartozó karám vezetékrendszere nem jól van kialakítva,nem jó az illesztés,kevés a karámvezeték,sok lehet a párhuzamos szál,túl rövid a karám,STB. Én inkább a karám vége (!!!) szálra tennék egy izmosabb szikraközt s ott helyben földelném.Ebben az esetben kijut minden energia a karámra a felesleg meg a végén lévő szikraközön távozik,de ez csak az én gondolatmenetem.
(#) mraulajos válasza erdgab hozzászólására (») Szept 14, 2025 /
 
Hali!
Ez mind oké, és tiszta, amit leírtál. Csak ezt a (fel)használóval kellenne megértetni. Amikor jó erős pásztort követel, hiába mondod neki, hogy ez milyen méretű/hosszúságú kerítésre/karámra illik rátenni. Mikor említem neki a kerítés végén kialakításra ajánlott szikraközt, fogalma sincs mint beszélek. Pedig már le is rajzoltam. Tisztelet a kivételnek. Egyébként került már valakinek a kezébe olyan gyári pásztor, ahol volt/van kialakítva szikraköz?
A hozzászólás módosítva: Szept 14, 2025
(#) erdgab válasza mraulajos hozzászólására (») Szept 16, 2025 /
 
Teljes mértékben igazad van! A felhasználó értetlen mint a birka, nagyon sok esetben és akkor jön,hogy nem jó a pásztor,én anno meguntam a magyarázkodást!
Láttam több gyári készüléket is amiben volt szikraköz,de az a megoldás a nagyon nagy távolsággal (2-3cm) semmire sem volt jó,talán a villámlás tudta volna csak átütni a készülék védelmére teljesen alkalmatlan volt.Sokan (felhasználók) nem tudják,hogy a gyári pásztorokat (biztosan van kivétel,én még nem láttam) megfelelő terhelés nélkül (hozzá illő,illesztett karám) bekapcsolni még egy pillanatra sem szabadna,mert azonnal átüt a nagyfesz trafó és innen már borítékolva van az idő előtti elhalálozás.Se szikraköz-se karám,valahol távoznia kell az energiának,nem fog ott ülni a tekercsben jobb időket várva hátha jön majd valaki vagy valami aztán majd annak jól oda csapok.Na ezt sem értik meg,mert mi baja lehetne,csak megpróbáltuk.
(#) mraulajos válasza erdgab hozzászólására (») Szept 16, 2025 /
 
Minden úgy van, ahogy leírod. Vigasztaló számomra, hogy nem vagyok egyedül ezekkel gondolatokkal.
(#) deak francis válasza erdgab hozzászólására (») Szept 16, 2025 /
 
Szia! Teljes mértékben igy van!!!!
(#) Zsoca a Pék hozzászólása Szept 29, 2025 /
 

Milyen Ellenállás lehet ez?

Sziasztok. Minap hoztak hozzám javítani egy villanypásztort. A nagy kerámia ellenállás elhalálozott. De el vannak tüntetve az adatok. Valaki esetleg tudja milyen kell bele? Köszönöm a válaszotok.
A hozzászólás módosítva: Szept 29, 2025
(#) zosza18 válasza Zsoca a Pék hozzászólására (») Szept 29, 2025 /
 
Szia!
Forraszd ki azt az ellenálást, mert fejjel lefelé van beültetve. A számok az "alján" vannak.
(#) Zsoca a Pék válasza zosza18 hozzászólására (») Szept 29, 2025 /
 
Hát, a kiforrasztás nem segített.
(#) ironmen válasza Zsoca a Pék hozzászólására (») Szept 29, 2025 /
 
330 Ohm 5 W. De lehet csak 220 Ohm os
De a kis áram felvétel miatt akar egy 470 Ohmos ellenállás is használható
(#) ironmen válasza Zsoca a Pék hozzászólására (») Szept 29, 2025 / 1
 
Ilyen esetben ha megszakad, óvatosan törd el a kerámia burkolatot, vagy a cementet. Általában az ellenállás huzal és a kivezetés ponthegesztése fárad el. Ezután egy multiméterrel elég nagy pontossággal megmérhető a megmaradt huzal ket vege közti ellenállás. A mért erteket felfelé kerekitve a legközelebbi szabvány ellenállást használd
(#) Zsoca a Pék válasza ironmen hozzászólására (») Szept 30, 2025 /
 
Rendben, köszönöm a válaszod. Megpróbálom amit mondtál, Megkeresni a huzal ellenállást és rámérni. Ha nem sikerül kezdek egy 470 Ohm-mal.
(#) klenósanyi hozzászólása Okt 4, 2025 /
 

vasalható NYÁK

Sziasztok!
Szeretném megépíteni BSS oldalán található villanypásztor 2. kapcsolást. Nem vagyok berendezkedve panel tervezésre /szoftver és hozzáértés hiánya/, úgyhogy kunyerálni szeretnék egy vasalható NYÁK tervet. Remélem valakinek van és megkönyörül szegény tudatlanon.
Előre is köszönöm.
(#) proli007 válasza klenósanyi hozzászólására (») Okt 5, 2025 /
 
Hello! Én megrajzoltam, ha ez segít rajtad. A nyomtatással, gondjai szokott lenni a népnek. A panel méretét megtalálod a *.com rajzon. Nem tudom mekkora és milyen trafód van/választanál hozzá.
A nagy kondit (1..8uF) nem tettem a panelre, mert annak egyik lábát a +400V-ra, másikat a nagyfesz trafóra kell úgy is kötni.

Két melléklet felhasználói kérésre törölve.
A hozzászólás módosítva: Okt 5, 2025
Moderátor által szerkesztve
(#) klenósanyi válasza proli007 hozzászólására (») Okt 5, 2025 /
 
Szia,
köszönöm, alakulunk. A nyomtatással nekem is gondjaim vannak. Mivel rajzoltad? A régi gépemen talán van valami Sprint-Layout demó verzió, esetleg azzal ki lehet nyomtatni?
(#) proli007 válasza klenósanyi hozzászólására (») Okt 5, 2025 /
 
Azzal nem tudod kinyomtatni, viszont könnyen le tudod másolni a Spint-be és akkor abból ki tudod nyomtatni.
De megpróbálhatod a Paint programba behúzni a pcb file-t. Ott mutatja a méretet és ha igaz, ki tudod belőle nyomtatni méretarányosan. 600dpi felbontással van mentve, de a Paint ezt is fogja mutatni.
(#) klenósanyi válasza proli007 hozzászólására (») Okt 5, 2025 /
 
Mi az a Spint?
(#) orcika70 válasza klenósanyi hozzászólására (») Okt 5, 2025 /
 
Paint akart lenni.
(#) klenósanyi válasza proli007 hozzászólására (») Okt 5, 2025 /
 
Méreteztem Painttal, szövegszerkesztővel, képszerkesztővel, de valós méretben mindegyik program elmosódott, használhatatlan, pixeles képet eredményezett.
Ha más nem lesz, megrajzolom a régi "gyalog" módszerrel. Csőtoll, tus.
Mégegyszer köszönöm a fáradozásodat.
(#) klenósanyi válasza orcika70 hozzászólására (») Okt 5, 2025 /
 
(#) proli007 válasza klenósanyi hozzászólására (») Okt 5, 2025 /
 
Nem egészen értem.. A programommal én bmp-be mentem ki. Csak annak hatalmas a mérete, mert ugye 600dot/inc a felbontása a képnek. De a bmp az egy bites, tehát minden pötty vagy fekete, vagy fehér, más nem lehet. Ezt aztán az Xenwiev programmal konvertálom png-re. Ez ugyan tömöríti, így kisebb lesz, de ugyan úgy csak fehér és fekete pöttyökből áll egy kép.
A 600dpi, azt jelenti,hogy 25,4mm-ben 600 pötty van. Az pedig azt jelenti, hogy egy pötty nagysága 42,3 mikron. Hogy lesz az életlen elmosódott.
Ami hibát tudna okozni, az egy képszerkesztő, a jpg-vel. Mert az képekhez való, és így mossa az éleket, szerkeszti a színeket stb. De ezt a png-vel nem teheti meg, csak ha azt jpg-be mented le.
A nyomtató is tud "takarékosan nyomtatni", kiemeli a széleket, differenciálja. Na ekkor már nem fog hasonlítani a kép önmagára. De be kell állítani, hogy a legjobb nyomatot készítse, fekete-fehérben.
Amúgy a "Sprint" alatt a Sprint-Layout-ra gondoltam. Ott van előtted a nyák képe az alkatrészekkel a *.com képen. Szépen leteszed a Sprintben az alkatrészeket és a kép alapján összekötöd a vezetősávokkal. És akkor abból már kellene tudni menteni és nyomtatni is. Ha meg van a demód, akkor ennek működni kellene így is.

Na ott a Paint kép, látszik a méret, a 600dpi és be lehet állítani fekete-fehérre.
(Én visszaállítottam a Paint-ot a régire, mert a 3D verziótól hülyét kaptam.)
(#) Jancsika válasza proli007 hozzászólására (») Okt 5, 2025 /
 
Szia Gábor,

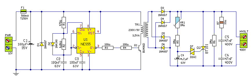
Egy észrevétel a PASZTOR2 rajzzal kapcsolatban:
A D4 és D5 dióda iránya fordítva van a kapcsolási rajzon és a nyákrajzon is.

Üdv
János
A hozzászólás módosítva: Okt 5, 2025
(#) proli007 válasza Jancsika hozzászólására (») Okt 5, 2025 /
 
Hello! Ó köszi, valóban. Na, megfordítom. (Mivel a program ellenőrzi a nyákot a kapcsolási rajz alapján, ha azt elrontom, akkor a nyákrajzon is hibás lesz..)
(#) proli007 válasza proli007 hozzászólására (») Okt 5, 2025 /
 
Na, itt is van, remélem nincs több hiba.
(#) klenósanyi válasza proli007 hozzászólására (») Okt 5, 2025 /
 
Az lesz a baj amit írtál, jpg-be menti le a gépem, nem tudom az eredeti png formátumban lementeni. Paint-be nem tudom áthúzni, csak másolni, a felbontás 96 DPI lesz. Bocsánat ha értetlenkedek, de ehhez vajmi keveset értek.
(#) proli007 válasza klenósanyi hozzászólására (») Okt 5, 2025 /
 
Nem tudom a paint miért nem nyitja meg a file-t. Lehet meg kellene neki mondani, hogy van ilyen?
De én sem értek hozzá. Bár a géppel dolgozom, de magát a PC-t, meg a win-t nem szeretem.
Viszont itt lesz aki tud segíteni. (Amit előző hozzászólásban kivágtam a képernyőből, és bemásoltam a Paint-ba mint magyarázatot, ott is 96dpi-t mutatott. De ha megnyitom a *-pcb.png file-t, ott 600 dpi van, ha megnézed.)
(#) szebee hozzászólása Okt 10, 2025 /
 

Tacskópásztor

Sziasztok.
Kistacskók ellen szeretnék egy egyszerű kis teljesítményű 12V-ról üzemelő villanypásztort építeni ami éppen csak meg csípi az orrukat. Nézegettem van sok féle fajta, Ti melyiket ajánlanátok?
(#) user1914 válasza klenósanyi hozzászólására (») Okt 10, 2025 /
 
Szevasz!
Rámész a kép alatti szövegre "PASZTOR2-pcb.png" megnyitod új ablakban.
A megnyitott képen nyonsz egy kisújas gombot SAVE IMAGE AS.
A felugróban látod minek fogja lementeni, nyomsz egy save gombot. Ha nem megfelelő az alsó sorban váltol.
Megynitod a paint, és megmutatod hol van a letöltött kép.
A resíze gombra kijön az átméretezés.
Mindezt láthatod egy képre összerakva egymás alá.

Az én kérdésem viszont az, hogyan lehet átállítani a pixel méretet cm-re, amit a képen látunk?
Köszi.
Üdv. M.
Következő: »»   301 / 303
Bejelentkezés

Belépés

Hirdetés
XDT.hu
Az oldalon sütiket használunk a helyes működéshez. Bővebb információt az adatvédelmi szabályzatban olvashatsz. Megértettem