Fórum témák
» Több friss téma |
Az szerintem négy egyforma ellenállás, csak nagyon közelről van lefotózva egy telefon kicsit halszemű optikájával, azért hangsúlyos a perspektíva. Az utolsó két képen látszik, hogy mindegyik egyforma hosszú (különben valamelyik végén nem lennének egy vonalban).
Szia!
Ez hűtőbordára szerelve már megfelelhet: https://www.ebay.com/itm/370461926612?_skw=50+ohm+300W+RF+resistor&...n_qAZg 80 dollárért már ezt is odaadják: https://www.ebay.com/itm/134084720927?_skw=50+ohm+300W+RF+load&...sfqAZg Persze ezek nem annyiba kerülnek, mint a Vishay..... De tudsz venni kész RF műterhelést is,akkor nem kell vele dolgoznod. https://www.ebay.com/itm/305979461198?_skw=50+ohm+300W+RF+load&...sfqAZg
Ezeket az UM végfokhoz mellékelték annó, az R-105 és hasonló katonai rádiók mellé.
A hirdetésben hibásan írták, maximum 30 MHz-ig használható, és elég magas SWR-t produkál a felsőbb frekvenciákon. Komolyabb mérésekhez alkalmatlan, és elég szépen sugároz is....sima spirálköszörült ellenállások.
Tényleg elég fura képek. Akármelyiket nézem, mindenhol az alsók kisebbek, de még szemből az átmérő is.
Nem készült olyan szögből kép, hogy tisztán rá lehessen látni a két kötésre.
Rosszul vannak csak fotózva.
Régi Remix KRK-10 ellenállások, 4 db 200 ohm 10w párhuzamosan. Volt ilyenem több darab, az alsóbb rövidhullámú sávokon még elmegy műterhelésnek, de 28 MHz-en már 1:2/1:3 közti SWR értéket ad, ami a mai világban már vállalhatatlan. Fillérekért lehet vásárolni Anaren, Allgon, Commscope(Andrew) stb RF ellenállásokat több GHz-re.
Az első link, amit hoztam, egy keresés volt, amiben ott szerepelt az összes ellenállás és kész műteher - ezekből gyári új 200 W-os is olcsón (már ha minősége is jó), valamint az összes ellenállás, köztük 800 és 1200 W-osak is, de nem kellett, úgyhogy valószínűleg most sem fog. De CB-n ilyen feltételekkel amúgy sem kellene barkácsolni.
Kíváncsi voltam, összeraktam 2db Caddock MP9100 100 ohm-ból.(Hasonló paraméterek a Vishay-hoz képest)
30MHz-en 1:1,2 volt az SWR érték, 100W RF teljesítménynél. Nem rossz, ahhoz képest, hogy ezek nem RF ellenállások...
3000Ft-ért van aliexpresen 50R-s RF ellenállás.
Most vettem 2db 50 Ohm 250W-ost, idehaza...
Köszönöm, rendelkezem gyári RF műterhelésekkel 3GHz-ig, ez csak egy kísérlet volt, ha visszaolvasol látod.
![]() Már szét is bontottam...csak kíváncsi voltam...
Hello!
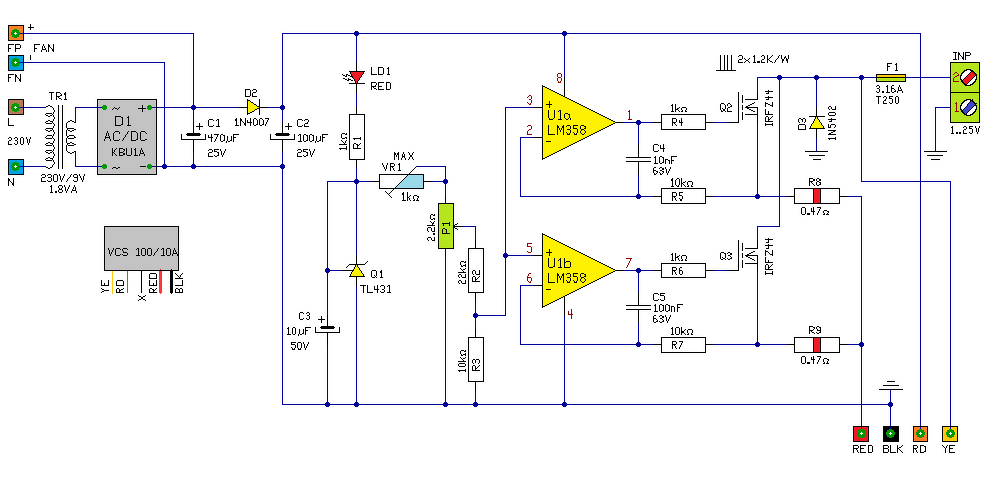
Most már van időm, így meg is építeném a korábban taglalt rádiótechnikás - de általad átdolgozott műterhelést. Az lenne a kérdésem, hogy megfelelő lenne-e hozzá ez a nyák transzformátor. Illetve ez a diódahíd. Emlékeztetőül csatolom a kapcsolási rajzot. Az eredeti 220/2x9,5 V-os trafót jelöl meg, de csak 230/2x9 V-osat találtam, szerintem ez is megfelelő lesz (mármint a 9,5V helyett csak 9V). A többi alkatrész egyértelmű, esetleg a kapcsolóra van valami kritérium, gondolom 3A-es terhelést el kell viselje, pl. ez.
Hello! A trafó, meg a híd jó lesz hozzá, de 1x9V is elegendő).
De nem kell követni a cikkben leírtakat, mert egytápfesz bőven elég hozzá, LM358-at használva. De ha megmondod hogy milyen áramtartományra, feszültségre szeretnéd és mivel mérnél, akkor megrajzolom, hogy lehet megoldani. De a "legfőbb ellenség" a félvezető hűtésének megoldása. Vagy kényszerhűtés a használati időtől függően.(De a ventilátorhoz meg táp kell.) Én általában 20W-nál nem teszek nagyobb terhelést egy félvezetőre.
Hello! 3A és 24V lenne a tartomány felső határa. 12V DC ventillátort lehetne hajtani a VP8-GND vagy VP4-GND pontokról.
Ebben az esetben az R2-őt 15k-ra kell cserélni.
A hűtőborda kiválasztása a Te feladatod. A borda ne legyen melegebb 70 foknál. Én 2k-s helipotot tennék bele Pld.. Az egyenirányító ugyan nem az amit kiválasztottál Ilyen. Műszernek ezt ajánlom. |
Bejelentkezés
Hirdetés |




Nem készült olyan szögből kép, hogy tisztán rá lehessen látni a két kötésre. 











