Fórum témák
» Több friss téma |
Fórum » EAGLE NYÁK tervező
Témaindító: csonthulye, idő: Dec 1, 2005
Témakörök:
Eagle leírások a neten:
Eagle alkatrész-könyvtárak: http://www.snapeda.com
és a leírás hozzá.- http://www.piclist.com/images/www/hobby_elec/e_eagle.htm - http://pa-elektronika.hu/hu/cikkek/75-eagle.html Idézet: Szerintem egy kezdőnek nem hogy segítene , inkább összezavarja . Nagyobb bonyolultságú áramköröknél segítség lehet , de az tuti hogy az autorouter soha nem fog olyan nyákot tervezni ami az én szememnek megfelel , biztosan visszatörlök javítok vezetékezést mozgatok alkatrészeket . „az autoroutot el kell felejteni kijelentés nem állja meg a helyét” Sokszor próbáltam de inkább újra kezdtem egy visszatörlés és alkatrész áthelyezések után kézzel ... A hozzászólás módosítva: Nov 10, 2025
Idézet: „a segítségadási hajlandóság” Folyamatos, ezért működik a dolog.
Kezdőnek nyilván nem, vagy nem annyira.
Az autorouter 100%-ban nem azért van hogy helyetted dolgozzon, hanem veled. Erre van kitalálva az összes létező a.router.
Egyébként mit szeretnél ? Megtanulni nyákot tervezni , vagy megtanulni beállítani a routert ? Mint Niedzela írta, segítségnek jó egy átlag hobbistának de helyette nem fog tervezni .
Letöltöttem a legfrissebb verziót és nagyon élvezem a kézzel rajzolást! Nagyon jó, szépen alakul!
Kérdésem, hogy ha nem házilag készítem a NYÁK-t, hanem a JLCPCB-vel csináltatom, akkor galvanizált átmenetet csinálnak pl. egy furatszerelt alkatrészhez? Tehát ott célszerű via-t létrehozni? Elég alul megforrasztani és fent is lesz vele összeköttetés?
Ha kétoldalasra tervezed a nyákot minden "forrszemben" lesz furatgalván . Az elkészítés sorrendje : fúrás -galvánozás - maratás .
Az eagleben csak "két" oldalas PAD van, igy csak akkor nem lesz furatgalvános egy PAD ha nem küldesz hozzá réteget a gyártónak.
VIA-t ne keverd össze a PAD-el. A hozzászólás módosítva: Nov 10, 2025
Akkor lehet, hogy keveredik nálam ez. Ha egy furatszerelt alkatrész van, akkor az átmenetet jelen a két oldal között villamosan? Tehát elég az alsó részen forrasztani és a felső réteggel is össze van kötve villamosan? Ez az egyik kérdés.
A másik, hogy ha egy átkötést kell csinálni valahol, azaz a rézvezető felül fut, aztán le kell buknia és alul futnia. Ez egy VIA, nem? Ezt én a NYÁK-on egy kis zöld karikával jelölöm. De lehet hogy a gyárban készült NYÁK-on már nincs is ilyen kialakítás? Most, hogy kézzel rajzolom, teszek rá kis zöld karikákat, de ha csak a felső és alsó vezetékek csatlakozására kétszer rákattintok, akkor kirajzol egy keresztet és olyan, mintha össze lennének kötve. Így nem is kellene kis karikákat rajzolnom? Kicsit megzavarodtam...
Az egale-ben csak kétoldalas PAD van, amit ha gyártatsz tartalmazni fog galvánt, igy a két oldal össze lesz kötve galvanikusan.
Idézet: „rézvezető felül fut, aztán le kell buknia és alul futnia. Ez egy VIA, nem?” igen Idézet: „akkor kirajzol egy keresztet és olyan, mintha össze lennének kötve.” nem jól használod az oldalváltást azért jelöli meg hibásnak. Idézet: „Így nem is kellene kis karikákat rajzolnom?” Nem kell kis karikákat rajzolnod ha ez alatt VIA-t értesz mert az automatikusan létrejön, ha jól használod az oldalváltást.
Kezdem érteni.
Azt még el tudod magyarázni, hogy az oldalváltást hogyan kell jól alkalmazni? Én kiválasztom a réteget (alsó vagy felső) és azon rajzolom a vezetéket (kékkel vagy pirossal). De hogyan kell összekötni őket?
Hát ez nagyon egyszerű!! Köszönöm szépen!
Gerberből BRD-be visszaVan egy régebbi hibás nyákrajzom, amin kettő IC-láb kivezetést rossz helyre rajzoltam. Szeretném szerkeszteni, de nem találom a *.brd fájlt. Viszont az elküldött gerber fájlokat megtaláltam.Vissza lehet valahogy alakítani szerkeszthetővé? Eagle 6.5.0 van nekem.
Az említett verziót azt nehéz értékelni, mert néhány évszázada már elavult, de egyébként az Eagle tud gerbert importálni. Mellékeltem nálam ez hol van.
A furatfájlt tedd mellé.
Ha nem tudod megnyitni, akkor jelöld be mit honnan hova.
Köszönöm!!!! A furatfájlt sem engedi behozni mellé, de így ez már nekem jó lesz, a munka 99%-a így már megvan!
A fájlok között nem volt, azt gondoltam meg van neked.
Idézet: „néhány évszázada már elavult” értem én a viccet, de ha nekem nagy ritkán kell ez a rajzoló program, akkor nagyon nem izgat, hogy mennyire elavult, amíg a nyákgyártó elfogadja a rajzot belőle. Sőt annyira nem értek hozzá, hogy magam rajzolom, és nem kapcsolásból készíti el a program a rajzot. Pont ezért néha akadnak benne hibák.
A megjegyzésem nem kritika volt, hanem arra céloztam, nagyon kevesen lehetnek akik a Te konkrét verziódról tudnak nyilatkozni.
Lehet már a régi is tudta a gerber visszafejtést, de az is lehet csak később került be ez az opció a lehetőségek közé. A képen lévő áramkört kapcsolás nélkül megcsinálni az nem egy racionális hozzáállás. Ha van kapcsolás is, akkor az ellenőrző funkciók sokat segíthetnek. A hozzászólás módosítva: Jan 20, 2026
Köszönöm! Nem kritikának vettem. Tudom elavult. Azért írtam be a verzióját, hogy nem valami nagyon új verziójú BRD fájl legyen, amit nem tudok olvasni. Valamint butított verzióm van...
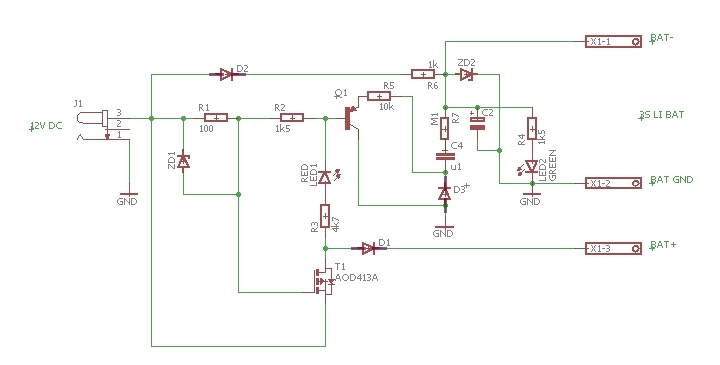
Idézet: Ezt nem értem.„A képen lévő áramkört kapcsolás nélkül megcsinálni az nem egy racionális hozzáállás.” A kapcsolás pofon egyszerű, tulképp nincs is benne semmi extra, csak a rengeteg kimenet (32) egymás mellé tétele, és azok macerálásának lehetőségei. EINHELL TÖLTÖSziasztoknagy keserven lerajzoltam az Einhell 3 cellás LI Akku töltöjét. Sajnos nehány alkatrészt nem tudok pontosan meghatározni (SMD felirat nélkül). A Q1 tranzisztor csak PNPnek néz ki, de nem biztos, hogy stimmelnek a lábai.a középsöröl a szélsö lábakhoz lehet két P-N átmenetet mérni az egyik 2,6 V a másik 0,7. Akinek van kedve meg tudása nézze meg és majd javitom. Ebben a FET ment tönkre amit megrendeltem. Ha majd megjön, akkor beirok némi mérési pontokat is. Kösz A hozzászólás módosítva: Jan 21, 2026
Q1 felirata S1?
Akkor inkább P-MOSFET, pl SI2301
Einhell töltö
Javitittam a rajzon. A Q1 tranyo egy NPN SMD. ( az a zöld rajz felül a lábkiosztás). Az alaktrészek nevei az eredetiek a linken ott van a NYÁK fotoja is. Még ki kell deritenem mi van az akkuban azon a lábon ami BAT T nevet kapta. Valoszinü valamilyen termisztor. |
Bejelentkezés
Hirdetés |








