Fórum témák
» Több friss téma |
Fórum » Műhelyünk felszerelése, szerszámai
Téma, a műhelyünkben előforduló készülékek, anyagok, szerszámok, eszközök bemutatására, kitárgyalására.
Az enyém is ilyen a furogép a rezgö fürész meg a lámpa. Na holnap megyek kutatni, mert látom, hogy a Német raktárban mind a két fajta akku van, de töltö egyikhez sincs.
Addig is kösz a segitséget.
Kösz jo tudni. Ha holnap kicserélema FETet, meglátom, hogy tölt vagy nem, ha nem akkor megkérle majd két mérésre mert nem tudom milyen az a két Zener dioda értéke.
Persze, de fotót még nem láttunk a töltődről...
Ha a parkside gépbe be tudtad tenni kis faragással az akkut, akkor az einhell gépbe is belemehet a parkside akku akár faragás nélkül is.
Ezt ki tudjuk próbálni, nekem parkside-ból van három akkum meg két töltőm, amit a gépekhez kaptam.
Nincs olyan parkside akkum...pontosabban egyféle régebbim van, de az nem "megy" bele.
Nekem van akkum, ha össze tudunk futni, ki tudjuk próbálni.
Közben kiderült, hogy lehet töltöt is rendelni. ( az aminek beraktad a képét 2 LEDdel).
itt a száma:446503801801. ( az eredeti 4511356 akkukhoz). Nem tudom pár éve miért hülyitettek, több helyen is kerestem akkukat. A hozzászólás módosítva: Jan 21, 2026
Van itt is több szomszédomnál...de még nem próbálgattam.
Most megnéztem, nekem TH-CD 12-2 Li típusom van...
Töltő helyett ezzel talán jobban járnál.
Én is gondolkodtam, de végül mégis akkukat meg töltö fejet rendeltem, mert a gépeim (3 darab) megvannak, és nem akarok gyüjtögetni. Még igy is egy kicsivel olcsobb lett mint a komplett koffer.
A linkeltnek az ára nem ismert, ahogy az sem, hogy mit/mennyiért/honnan vettél...
Direkt az Einhelltől, mert érdekes modon közel 50%-l olcsobb volt mintha az Einhell viszonteladonál rendeltem volna ( ott voltam reggel, de nem volt náluk semmi raktáron).
Ennek a készletnek az uj árát ismerem, 2013-ban kevesebbe került az egész készlet 3 géppel, 2 akkuval meg egy komplett töltövel, plusz táska. A hozzászólás módosítva: Jan 21, 2026
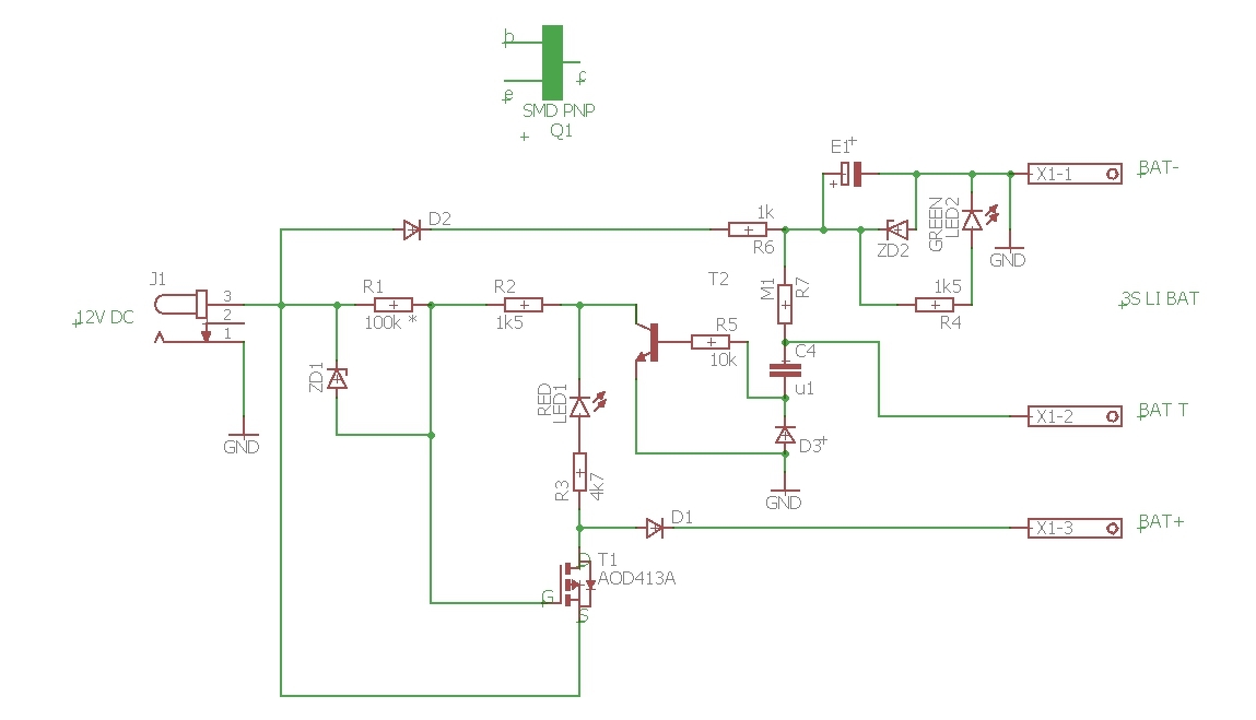
Ha esetleg érdekel itt van a töltö rajza amit én rajzoltam. nem biztos, hogy jó, de majd talán javitjuk.
EINHELL Töltö Ha esteleg lesz idöd meg kedved, amig az enyém nem müködik kimérheted a tiedén hol mekkora feszültség van, ami biztos jol jön ha valakinek javitani kell a töltöt. Sajnos sem a Zenereket, sem a tranyot nem tudom identifikálni.(SMD felirat nélkül).
Nem volt még belenézve...érintetlen. (Bizonyára a fólia alatt rejtőzhetnek a csavarok...de egyenlőre nem piszkálnám)
A hozzászólás módosítva: Jan 21, 2026
Az enyémen nincs alul folia csak 4csavar, és ez van benne.
Köszi. Valószínűleg az enyémben más lehet. A trapéz alakja alapján sejthető...
Az enyém is trapéz alapu felülröl ugyanolyan mint a tied. De ez a lap joval kisebb, csak a csavarok “lábaira” van dugva.
A lap a 3 kontaktus között van meg a táp foglalat van leszükitett oldalon. A hozzászólás módosítva: Jan 21, 2026
Értem. Javallott (nem kioktatásképpen) mindig a tárgy oldalaival párhuzamosan, egyszínű semleges háttérrel fotózni. Akkor a gugli képkeresőjének sokkal könnyebb dolga van infókat felkutatni.
Sikerült valamit találni : Bővebben: Link A jó minőségű fotó alapján meg dől az infó... A hozzászólás módosítva: Jan 21, 2026
A fotot nem arra szántam, hogy a guglival keresd. A rajzukon a FET rosszul van megrajzolva. A D413 egy P-CH-MOSFET. Különben má stimmelnie kell a két rajznak.
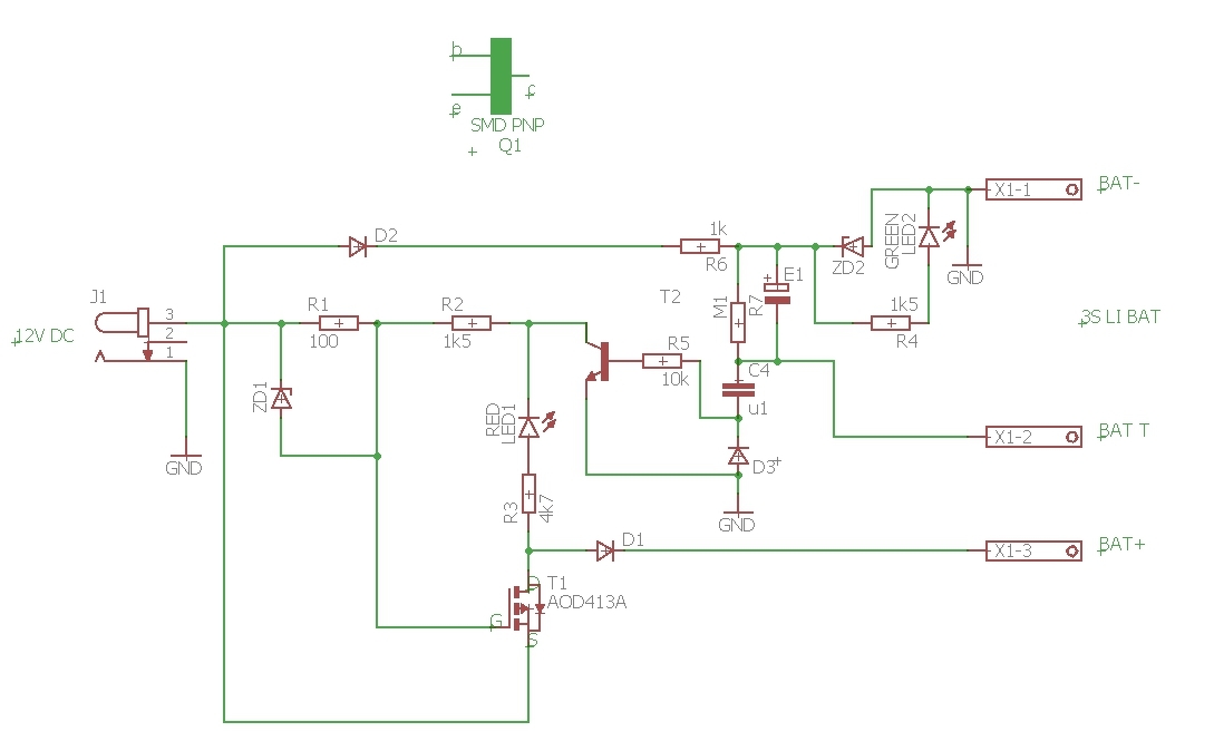
Hello! Ez a ceruzás rajzhoz képest inkább romlott..
Szerencsére nem szépségversenyre készitettem..
Kösz majd javitom, de mérve csak 100 ohmot mutat.
Szevasz!
A FET és az akku hol kap bemenő minuszt? Üdv. M.
Szia,
Nem tőlem kérdezted, de szerintem a bal alsó furatnál el van repedve a NYÁK, onnan kapná.
Nem arra gondoltam, hanem az E1 negatív pontja szerintem a BAT- ra megy, nem a BAT T-re.
Az R1 sem lehetne 100 Ohm. A hozzászólás módosítva: Jan 22, 2026
A FET az akkun keresztül akku meg a felsö kimeneti ponton [BAT -] kap negativ polust. Elég kacifántos a kapcsolá.
Kösz, igen az E1 kondi lábai rossz helyen vannak, itt a javitott rajz.
Még egy link...de más , AP9565 mosfetttel.
Még kiderült az, hogy más földrészeken Ozito márkanéven van jelen az Einhell... Bővebben: Link A hozzászólás módosítva: Jan 22, 2026
|
Bejelentkezés
Hirdetés |
















