Fórum témák
» Több friss téma |
Ha STEP-DIR rendszerű, akkor együtt tud dolgozni a Mach-3-mal. A szoftvernek azt a kapcsolást kell csupán utánoznia, amit lentebb valahol láthatsz. Négy EXOR kapu, és két D-tároló...
A korábban linkelt kis pic-es vezérlőhöz lenne még kérdésem.
Miért írtad azt rá, hogy kezdésnek jó lesz? Mitől különbözik ez egy bonyolult méreg drága megoldástól? Pontatlanság? Vagy csak gyorsaság? Köszi és üdv
Ha jól sejtem, itt nincs PWM. Így a motorok némileg gyengébbek lesznek nagyobb fordulaton. Azt nem látom, hogy ez egyszerre egy, vagy két tekercset gerjeszt-e, jó lenne ezet között választani. A cél-IC-k tudnak fél lépést is, később esetleg jól jöhet...
Sziasztok!
Szeretném kikérni a véleményetek az alábbi elektronikáról: http://www.electronics-lab.com/projects/pc/008/ Bocs, ha buta kérdést teszek fel, de amikor kérdezgetek, mindenki azt tanácsolja, hogy a leendő gépemhez legalább 1nm-es léptető motorokat használjak. Létezik olyan legalább 1nm-es motor, amit ezzel a kártyával meg lehet hajtani? Köszi és üdv
Helló mindenkinek.Átolvagattam a témát,és az elején linkelt megoldás tetszene nekem a legjobban.http://yunus.hacettepe.edu.tr/~b0164043/maximus/index.htm
A gondom csak az lenne hogy meg e lehetne oldani valahogyan azt hogy eztet a Mach3 al tudjam vezérelni.Esetleg át e lehet épiteni paralell portra.És mondjuk az L298 as kimenetére erösebb FET eket kötni,hogy nagyobb teljesitményü motrokat tudjon vezérelni.Felejtös a téma,vagy meg lehet e oldani?Köszke
Üdv Mindenkinek!
Régóta tervezem én is egy Hobby CNC gép megépítését. Olvasgatva a fórumot és nézegetve a kapcsolási rajzokat szerintem jó ötletnek tűnik, ha a meghajtó logikát (STEP/DIR) VHDL-ben megírni. Ezáltal egy csomó logikai IC "megspórolható" és egy CPLD tartalmazná mind a 3 motor meghajó áramkörét. Gondolkodtam azon is, hogy érdemes lenne a tápáramot is mérni, így túláram, rövidzárlat stb. estén le lehetne kapcsolni a motorokat. Érdekelne a véleményetek, nomeg az, hogy milyen logikát lenne még érdemes implementálni a meghajtó mellé. Üdv: MaGor
Tehát ha jol értem akkor 3xL297 az LPT re es pl a Mach3 ban be lehet állitani hogy melyik portokon melyik motor van,a kimenetre pedig nem kotom ra az L298 ast, hanem FET eket, PIC et kihagyom.De igy nem lessz PWM,ugye?Uj vagyok benne,lehet hogy nemjol értelmeztem.Egyebkent a török csávonak tetszik a munkája,csak hát ez igy nem menne Mach al.
-Igen, jól érted,... a PIC feladatát nem tudom, esetleg elmondanád?... Ami a PWM-et illeti, semmiről sem maradsz le, csak pillants az adatlapokra, láthatod, hogy csupán az áramfigyelő ellenállás kell az IC-nek...
-Miből gondolod, hogy nem megy a Mach-al?
Hali,
De lesz PWM, ha a FET-es híd talpához ugyanúgy berakod az áramfigyelő ellenállást. Viszont a felső fetek meghajtása egy kicsit problémás lehet. Én első körben meghagynám az L298-at és csak akkor kisérleteznék a végfok átépítésével, ha tényleg ez lesz a szűk kereszmetszet, de addig is elég sok egyéb gondot le kell még küzdeni... Motorok megvannak már? A 2A elég sokra elég lehet... persze az sem jó, ha határon megy a meghajtás.
Szerintem a PIC dolgozza fel a számitogéptöl a jeleket + a végálláskapcsolóktól a jeleket és vezérli a 3 motrot.Gondolom én,remélem jól
.Ugy tudom a Mach nem tudná vezérelni(eredeti állapotban a kapcsolást) mert nem LPT n keresztül komunikál a számitógéppel.Lehet hogy tévedek, nyugodtan tessék rámszólni
Hello.Egyenlőre én is úgy szeretném mint ahogyan eredetileg van(L298 al), csak ha jol müködik akkor késöbb átépiteném erösebbre.A gond csak a vezérlés lenne,mivel ami szoftver van ré irva, az csak nyákfurásra jo. Én pedig szeretném ha a Mach al tudnám vezérelni
Sziasztok!
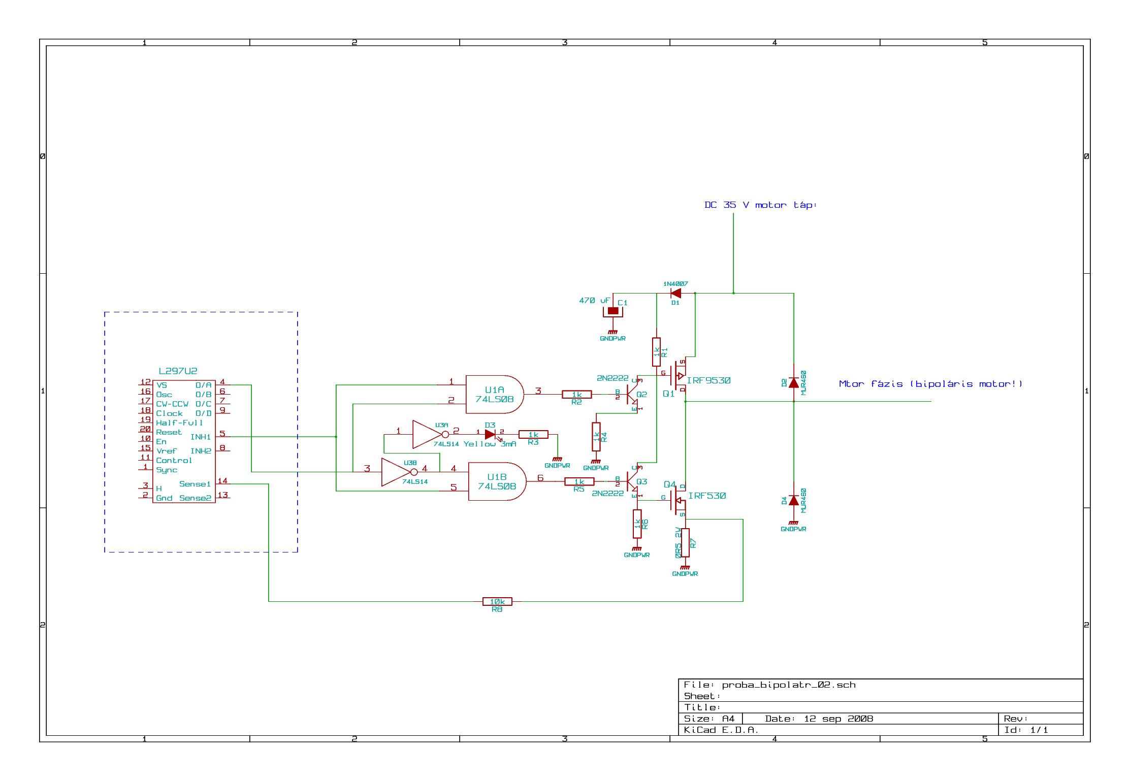
Szóba került az imént, hogy lehet kiváltani az L298-as íc-t. Már egy ideje rágódom én is a problémán, rajzoltam is egy kapcsolást... mellékelem... Azt szeretném kérdezni az igazán profiktól, hogy látnak-e benne olyan hibát, ami miatt nem érdemes megépítenem még egy próba erejéig sem ? djusee: A MACH vezérlő progi szerény ismereteim szerint egy nagy "PIC", és az LPT porton kapcsolódik (step-dir rendszerben) közvetlenül mondjuk L297 és L298 + védődiódákból készitett bipoláris motor driver áramkörhöz.
Én még a mechanikán dolgozom, addig nem is kezdek neki az elektronikának, de elgondolásom szerint első soron egy mikrovezérlővel és FET-ekkel felépített kapcsolást fogok megtervezni és megvalósítani, de ehhez a meghajtáshoz, így első ránézésre, annyit tudok mondani, hogy:
Talán működik, de alkatrésztemető. P-csatornás FET-ek nehezen beszerezhetők. Ismerek egy FET-driver IC-t, ez a MAX15013A. Bekötése ilyen egyszerű. Én így oldanám meg. Szerintem. :gumicsirke:
Hello!
Abban kellene nekem segítség, hogy szeretnék építeni egy cnc gravírozógépet. Kellene nekem egy olyan vezérlés ami 3motort tud vezérelni és van hozzá szoftver is tudna nekem ebben segíteni valaki? Segítséget előre is köszi
Hello, igen, olvasd el a "léptetőmotor" és /vagy a "léptetőmotor vezérlés" topikot.
Hello megint én vagyok. Azt szeretném kérdezni, hogy nem tudja-e valaki hogy a hobbycnc oldalon találtam CD-ket 3000ft-os árban amiről azt írják hogy csomó infó van cnc-kről rajtuk meg van rajtukl vezérlő kapcsolási rajz is. Azt szeretném kérdezni nincs ez meg valakinek, vagy valaki nem tudja ez alapján után lehet építeni a vezérlőt? mert nem akarok zsákbamacskát venni...ha rajta van a vezérlőp rajz akkor megvenném.
Segítséget előre is köszi
Szia!
Nekem megvan egy hobby CNC marógép részletes rajza. Nem metrikus méretekkel, de kiindulásnak nem rossz, és van hozzá vezérlés is, ha kell írj pm-et és valahogy elküldöm neked. üdv
Én már egy ideje gyűjtöm a rajzokat és linkeket. Ha kellenek írj. Van panel, kapcsolás ezer. Időm az kevés, de majd igyekszem. Persze minden ötlet, módszer, anyag, trükk a készítéshez érdekel.
Akkor nekem olyan van, amilyet Te még biztosan nem láttál!
Láttam már ilyeneket rengeteget, csak "pont ezt" nem.
Szép munka. Sok vázfelépítési módszer ismert, sok "gyári" is ezt az elrendezést használja. Ha már itt tarunk, szerszámbefogó beszerzésre ötletek kellenének. Még sajnos elfogadhatót nem találtam. Lehet patronos, vagy kis tokmány (beszerzési források), a motora én illesztem. 0,5mm-től 6mm tartomány kéne. Ez sajnos ritka, nagyból van ezer féle.Lenne egy nagy kérdésem (hozzád is), bárkihez aki tud válaszolni. Én léptetőmotoros CNC-t fogok gyártani elsőre, de olyan elektronikát szeretnék csinálni, ami ellenőrzi is, hogy a léptetőmotor lelépte-e azt a lépést, amit a program kiadott neki. Átolvastam a Mach magyar fordítását, a marógépest és az esztergagépest is (köszönet a fordítóknak a munkáért). Ebben a tényre említést tesznek, de konkrétum a megvalósításról nincs. Íme a részlet: Idézet: (Mac3Turn kézikönyv)„MachTurnHU_v11” 132/30. oldal Idézet: „Hardver kimenetek és kapcsolat a szerszámgéppel 6. A léptetőmotorok általában csak nyílt hurkú vezérlést tesznek lehetővé, ami azt jelenti, hogy nagy terhelés esetén lépésvesztés következhet be, és ezt a gép kezelője nem veszi észre azonnal. Ez a hátrány különböző speciális berendezésekkel legyőzhető.” Nos én ezt úgy értelmezem, hogy a mach képes követni esetleg a lépésvégrehajtását is, amennyiben ezt visszavezetjük. Gondolom ezt abból, hogy képes inkrementális és abszolút jeladó kezelésére is. (Aki nem érti az utolsó két kifejezést, az keressen rá a neten). Én abszolút jeladót szeretnék a léptetőmotorokra tenni, de a két lefordított használati utasításban ezekről nem esik szó, csupán felületesen érintik a témát. Nekem viszont tudnom kellene hogy melyik doksiban lehet erre rálelni, hogy úgy alakítsam ki a panelokat. Mivel a többi angol nyelven van, ezért nem tudom igazán olvasni, feleslegesen pedig nem fordítanák le doksikat, mert errre nincs energiám sem és időm sem. Olvastam valahol, hogy van külön a motorvezérlésekkel és technikai jellegű egyéb kiegészítésekkel foglalkozó doksi is. Ha valaki tudja melyik ez és hol van, az elárulhatná. Még nem volt időm keresni, illetve egyszer, de nem találtam. Abszolút jeladót amúgy is kell építenem, mert egyéb mérési célokra is kell, hogy digitális kijelzőn lássam pld egy támasz változtatását. Tehát ez egy digitális mérőléc valójában, a felbontása és tartománya a kiépítéstől függ. Ezzel nincs is semmi bajom maga a mérőrész nem bonyolult, az ICM7117 áramkörrel fog készülni. A probléma inkább a jeladónál van, valószínűleg ez kéne a Mach-hoz is. A probléma a következő: az abszolút jeladó szolgáltatja a jelet lépésenként egy impulzust. Viszont a számlálónak az elfordulás irányát is kell érzékelnie, és ezt is meg kell adnia a számlálónak (direction), és mindezt csupán a jeladó tárcsa felhasználásával. Ez lehetséges, csupán két impulzusadót kell hozzá használni. Nem magyarázom, a görgős egerek is ezt használják. A gond az elektronikán van. TTL kapukkal megoldható két jeladó esetén az irány jelzése (eltoltan vannak szerelve), viszont nem tudom mely kapukat kéne használni hozzá, mert fejből nem vágom a ttl kapukat, és ez nekem egy csomó időmet elvenné. Ha valaki tudja, megsúghatná. Tehát van két adónk, legyen imp1 és imp2. Ez egy abszolut jeladó elrendezés. A balra és jobraforgást a következő sorozatot adja: Kép: Hivatkozás A jelekből látható, hogy a szintváltások sorrendje megváltozik, ez alapján lehet az irányt levenni róluk. Ez még teljesen nem elég, mivel a direction jelnek előbb kell következnie, mint a jeladó jelének. Mivel a jeladó váltására keletkezik a direction átváltása, ezért azt késleltetni kell a jeladóhoz képest (ez nem gond), így mindig a direction jelenik meg előbb. Tulajdonképpen egy PIC-re is fel lehet az egészet programozni, és az lenne a legjobb, de én sajnos nem tudom megcsinálni. De a kapus megoldás is kéne, mert lesz CNC-től független felhasználása is mérőléchez.
Szerintem megkavarodtál az abszolút, és az inkrementális útmérók közötti különbségeket illetően. Nemmondom, egy abszolút útmérő is szolgáltathat "inkementális" jeleket, de minek. Na mindegy, én gyanítom, hogy itt inkrementális jeladóról van szó, ezen jelek "dekódolására" tettem föl két kapcsolást az "encoder kapcsolás" topikba. (#284081)
Befogó patron téma:
Szerintem olyan megoldást keress, ami 1/8" (3.17mm)méretű szerszámok befogására alkalmas, lévén az elérhető árú marók és fúrók szára mind ilyen szokott lenni. A patronos befogás pontosabb, ez főleg a 1 mm alatti szerszámoknál lényeges.
Keresni keresek, csak nem "találok", pont ezért kérdezem.
Bámulatos, hogy mire képes a fantázia!
Ha jól látom, egy fából készült asztal lábai a váz?
Jaj dehogy! A váz alumíniumból van!!! Van köze épp a bútorokhoz, mert ezt a profilt azokhoz is használták. Láttál már cnc-t hullámpapírból?
Nem hinném hogy belekavarodtam volna. A Mach-ba való visszacsatolása is erősen érdekel az útmérőknek, mert az is kell hozzá. Ha nem találok magyarul választ, kénytelen leszek a Mach honlapon keresgélni. Ez a korlátozott angol tudásom miatt igen hosszú menet lesz. Ha nem találom, még írhatok is nekik. Ennek senki nem fog örülni, sem én, sem ők.
Szerintem is kevered az inkrementális és az abszolut jeladókat. Amiről te beszélsz végig azaz incrementális.
Amit te szeretnél azaz abszolút, de ez azért egészen más kategória. Elég egyszerűen meg lehet különböztetni őket : amelyik bekapcsolás után tudja, hogy hol áll, azaz abszolút, amelyiket ki kell nullázni valahol, azaz az inkrementális. Az abszolut jeladó általában nem impulzusokat ad ki, hanem valamilyen protokoll szerint kiköpi magából, hogy 11.231 mm vagy egység, a feldolgozás már a te feladatod. Amit el szeretnél érni az egésszel annak viszont nem biztos, hogy van értelme. Hiszen ha a léptetőmotor lépést veszt, akkor az azért van mert meghaladja a képességeit az amit akarsz tőle. Ha a rendszer ezt érzékeli, akkor újra nekirugaszkodik és újra nem fog sikerülni, és újra és újra.... Van értelme? Max annyi, hogy leállítod a gépet, mert nem bírja. De egyébként sem biztonságos a határon használni a gépet... Én azt mondom, hogy legyen kész a mechanika első körben, a többi meg ráér. A géped lehetőségit a mechanika fogja leginkább meghatározni. |
Bejelentkezés
Hirdetés |




.Ugy tudom a Mach nem tudná vezérelni(eredeti állapotban a kapcsolást) mert nem LPT n keresztül komunikál a számitógéppel.Lehet hogy tévedek, nyugodtan tessék rámszólni 






