Fórum témák
» Több friss téma |
- Ez a felület kizárólag, az elektronikában kezdők kérdéseinek van fenntartva és nem elfelejtve, hogy hobbielektronika a fórumunk!
- Ami tehát azt jelenti, hogy a nagymama bevásárlását nem itt beszéljük meg, ill. ez nem üzenőfal! - Kerülendő az olyan kérdés, amit egy másik meglévő (több mint 17000 van), témában kellene kitárgyalni! - És végül büntetés terhe mellett kerülendő az MSN és egyéb szleng, a magyar helyesírás mellőzése, beleértve a mondateleji nagybetűket is!
Nagyon szívesen! Egyébiránt, ha már itt tartunk:
A 79xx sorozat a negatív szabályozásra szolgál, tehát a GND-hez képest negatívabb feszültséget állítja be, ugyan ilyen szisztéma szerint, mint a 78xx a pozitívat. A terhelésre viszont figyelni kell, mert az általános célú (TO-220 tokos) típusok "csak" 1,5A-ig terhelhetőek (nagyobb terhelésnél a túláramvédelmük lekapcsol!), a TO-92 tokosok pedig 500-800mA-ig!
Létezik low-drop típus is...
Lehet csemegézni.
Esetleg valamilyen step up ic vel a feszt megnövelni és utána stabilizálni?
Ha abból indulok ki, hogy a fojtó ( pontos jé-vel ) az átfolyó ( ez ly-nal ) áramot korlátozza és egy 80 wattos csőnek kétszer akkora áram kell , mint egy 40 wattosnak, akkor két 40 wattos csőhöz tervezett fojtótekercset párhuzamosan kell kötni. Nem láttam még ilyen kapcsolást, így örülnék, ha valaki megírná, ha nem jó és miért. Jó lenne tudni a 40 ill. 80 wattos fojtó induktivitását.
Nagyjából 5H körül van az induktivitása a 80-asnak, de hogy melyiknek pontosan mekkora, azt sajnos én sem tudom
üdv
Köszönöm a heLYesírási hiba Javítását. Amúgy énis elgondolkodtam hogy párhuzamba kötöm, de akkor az induktivitás is más lesz.
Amúgy amit felvetettél, hogy 2x40W-os csőhöz az ugyanaz mintha egy 80W-os lenne, ugyanis erre is az van írva hogy 1x40W, 2x20W.
Miért hidegítés a hidegítés? Mit érünk el vele, PL a 7805 esetében? Kössz! (PIC-es témákban olvastam az előbb...)
Az egyenfeszültségre ráülő nagyobb frekvenciájú zavaró jeleket viszi le a hidegpontra (testre). A 100nF viszonylag gyorsan reagál a tüskékre. Általában 1-10-100nF-ot használnak.
Hello!
Egy áramkör közös pontja a GND (grund). Ez az áramkörök hidegpontja becenevet kapta. A melegpont ok a jelvezetékek. Tekintve, hogy váltóáramúlag a tápfeszültség mind két pontjának hidegpontnak kell lenni, a tápok között kondenzátorokat alkalmazunk. (ami váltóáramúlag megközelítően "rövidzárat" képez.) Tekintve, hogy ezt széles frekvencia határok között szeretnénk biztosítani, ezért több fajta kondit kapcsolunk párhuzamosan, pld. egy nagy kapacitású elkót, és egy közepes kapacitású kerámia kondit. üdv! proli007
Szeretném megkérdezni, hogy a TRIMMER POTMÉTER-t hogyan kell bekötni, 3lába van!?
Mellékeltem képet azon segítsetek! KÖszi előre is! üdv!
A középső lábat összekötöd valamelyik szélsővel. Mint a rajzon is.
A "két egymás mellett" az a potid ellenállása, az a két szélső lába, az a mellékelt rajzon a legalsó és legfelső lába. A "velük szemben lévő" az a potid csuszkája, az az a láb ami gyakorlatilag az osztót képezi. Ahova tekered a potit, úgy gyakorlatilag ezt a középső lábat viszed az ellenálláson jobbra balra, és a középső lábhoz képest változik az ellenállás az egy-egy szélső lábon.
A te példád szerint a középső láb azaz nálad a "szemben lévő külön álló" van összekötve az egyik szélsővel, és a másik szélső meg külön álló. Így egy állítható ellenállásként szolgál. Ahogy tekered úgy nő illetve csökken az ellenállása. Asszem ezt jól kiveséztem. Ha mégse világos valami akkor kérdezz, vagy valaki lehet egyszerűbben/érthetőbben elmagyarázza.
Hali,
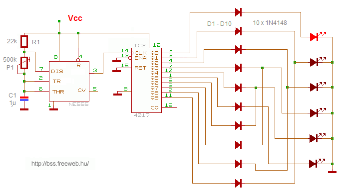
Megépítettem a Knight-rider villogót, (mellékeltem a kapcsolási rajzot)! Kérdésem a 6villigó mintha 2x3 ba villognának össze vissza, abszolúlt nem vehető ki a "futó fény"! Mi lehet a baja? Továbbra ezt a Trimmel potmérőt próbáltam bekötni de igazán semmi se történt gondolom valamit rosszul csinálhattam, ha ezt nem kötöm be akkor is ugyan olyan össze-vissza villog! Ha nem kötöm be a timmer potmérőt akkor is "futó fénybe kénne villognia" ? Szerintetek hány Voltról mehet ez ? Kösz előre is! üdv!
A ledek biztos sorban vannak és szerintem a diódákkal sincs baj, de azért átnézzem!
A diódáknak van egy kicsi fekete csíkjuk az az oldal igaz a negatív polus? És ha Trimmer potméter nem kötöm be anélkül is mennie kell, vagy az mi célt szólgál?
Sziasztok!
Van két akksim (kép). És szeretném őket feltölteni. Csak nem tudom hogy kellene. Van pc tápon, és egy rakat másfajta dugasztápom is.
Hello!
A kapacitásának tizedével illik tölteni (650 és 750mA), 14,2V feszültségig. Kb. 12 óra alatt kell feltöltődnie, ha teljesen le van merülve (10,5V) és még meg van az eredeti kapacitásuk. üdv! proli007
Akkor rákötöm a PC tápot egy (?) ohm-os ellenállással, és menni fog?
Hello!
Necces, mert csak a +-12V-ra kötheted. De folyamatosan kell mérned, mert eldurranhat. üdv! proli007
Szóval reggel rádugom a 12voltra, és párhuzamosan rákötöm a merőműszert, majd figyelek? És ha igen, akkor meddig figyelek?
12 órát.
Persze elég ha óránként ránézel.
Most hogy itt kutatok, találtam egy 12V 1A adaptert, és egy 12,5, 150MAh. Mi lenne, ha valamelyiket bevetném erre a célra?
Hello!
A 12V 1A-es jó lesz, ha nem szabályzott. Ha igen, be kell állítani 14,2V-ra, és az áramkorlátot, 750mA-re. De ha az 1A lesz, az is jó, csak bírja tartósan. üdv! proli007
Sziasztok
En csak annyit szeretnek kerdezni h mibol tudnak kiszedni egy 555-os IC-t? mert csak jovo het csutortokon tudnak venni es nagyon unatkozok ![]() Koszi
Hali,
Ahogy kameráztam rájöttem, hogy elvileg futó fény megy mivel a kamera lassabb képet add vissza de szabad szemmel elég össze-visszának tűnik, hogy lehetne ezen lassítani? Erre valo a trimmel potméter, vagy ha nem akkor ez a kis szerkezett mire való? üdv!
A hestoreban kapható NYAK EPOXID 2-OLDALAS 1,5MM mindkét oldalán fényérzékeny nyák? Ha igen akkor ezeket mennyire ajánlott félbe vágni, azaz mennyire sérül a fólia rajta? Köszi!
Megint én. Az 1A-s adapterem nincs épp a toppon, üresjáratban 20V, majd terhelésnél szinte nulla.
.Leht hogy maradnék a PC tápnál, de akkor hogy, smint is kéne, mert nem akarok felrobbani, és mennyi idő az a lassú töltés?(12,5V, 150MAh)
Ha óvatosan vágod, akkor nem sérül a védőfólia.
Sziasztok
Szeretném felvenni egy nemlineáris NTC termisztor jelleggörbéjét és grafikonon kirajzolni. Egyszer már láttam egy képet, hogy excelben oldották meg. Hogyan lehetséges ez? Párhuzamos porton keresztül? Kézzel is felvehetnék pontokat, de nagyon nincs kedvem hozzá.... |
Bejelentkezés
Hirdetés |







Persze elég ha óránként ránézel.
es nagyon unatkozok 
.