Fórum témák
» Több friss téma |
- Ez a felület kizárólag, az elektronikában kezdők kérdéseinek van fenntartva és nem elfelejtve, hogy hobbielektronika a fórumunk!
- Ami tehát azt jelenti, hogy a nagymama bevásárlását nem itt beszéljük meg, ill. ez nem üzenőfal! - Kerülendő az olyan kérdés, amit egy másik meglévő (több mint 17000 van), témában kellene kitárgyalni! - És végül büntetés terhe mellett kerülendő az MSN és egyéb szleng, a magyar helyesírás mellőzése, beleértve a mondateleji nagybetűket is!
csak a kapacitas adodik osze PARHUZAMOSAN kotve
miből:
Idézet: „Ha csinálok egy tápot a csöves erôsítôhöz, akkor ott ugye 250VDC feszültség esik. Milyen kondit lehet belerakni puffernek? Csak olyat látok boltokban, hogy max 10000uF, 100V.” Idézet: „Ez egy kezdő fórum, ahol kérdezni lehet nem?” én is kezdő vagyok!!! I'm Sorry. Idézet: „Tehát az volt a kérdés, hogy csak a kapacitás értékek adódnak össze?” az úgy volt.. kezdte az öreg sorba kötés: 2 db 1000µF / 25V lesz belőle 500µF / 25V párhúzamossan össze adódik..
De a "Ha" az feltételes mód!!
Még a trafó sincs meg hozzá... És a csöves mellett van egy TDA is, amihez más táp kell, és nem 250V. Csak most ez a kettő párhuzamosan fut itt nálam, ez lehetett félreérthető, mert most éppen a TDA-val foglalkozom. Egyébként köszönöm szépen, pont ilyen választ szerettem volna!
trafó nincs még, de 220µF/400v os ELKO attol még ~800FT
tdanál is ugyan az vonatkozik..pl 35V os tápfeszre 40Vos..min.. üdv
Nem akarok kötekedni
Idézet: „2 db 1000µF / 25V lesz belőle 500µF / 25V” A kapacitás valóban 500uF, de az együttes feszültségtűrés 50V lesz! De célszerű a kondikkal előbb egy ellenállást párhuzamosan kötni (10-100k) hogy egyenletesebben osztódjon szét a feszültség a kondenzátorokon, majd ezután sorba kötni őket...
Ez jó hír!
![]() Én is erre gondoltam.
Idézet: „az együttes feszültségtűrés 50V lesz” ezen filóztam én is h az vagy ugyan annyi vagy az meg a duplája :nemtudom:
Csak hogy biztos legyek...
A soros kötés, amikor a pozitívhoz kötöm a negatívot, a párhuzamosnál pedig pozitív-pozitív, negatív-negatív ugye?
A választ megadja a feszültségosztó... ugyanúgy érvényes a kapacitásokra is.
Szerintem 100µF-os kondi is bőven elég a csöves fokozatodnak.
A feszültsége legalább 400VDC legyen. Ahogy Idézet: is írta:„(#29054) vicsys” Idézet: „... 400µF / 630V-os kondi van több darabból összerakva....elég ekkora kapacitás. ...”
Lassan lehetne nyitni egy
Idézet: topic-ot... :yes: „ELEKTRONCSÖVES”
Éppenséggel már van:
[link=http://hobbielektronika.hu/forum/topic.php?id=986]http://hobbielektronika.hu/forum/topic.php?id=986[/link] Bár ez inkább kezdő kérdés volt, jó helyen van ez itt szerintem.
Üdv!
van itt egy ilyen vack A kérdés az lenne, hogy hol jön ki az ic-ből a + meg a -, mert se az adatlapon nem látom meg másütt se, és a fülhallgató kimenetet rá szeretném tervezni a nyákra, mert csak olyan van itthon, és próbanyákom sincs, tehát a kisérletezgetés kissé bonyolult lenne. egy másik inkább csak érdeklődésből: hogyhogy nincs a kimenet előtt kondi? mert eddig mindig láttam... szíves segítségetek előre is köszönöm
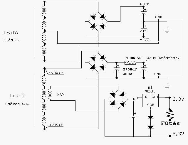
Most találtam az alábbi leírást a két trafóhoz amit vettem:
"Két akciós trafóval egyszeruen és olcsón biztosítható a szimmetrikus tápellátás. A teljesítmény szabta korlátokat természetesen figyelembe kell venni. Sokan kísérleteznek újabban csöves eloerosítok, csöves RIAA korrektorok építésével. Itt legnagyobb gond a futo és az anódfeszültség eloállítása. Bármily meglepo, erre a feladatra is alkalmas az akciós árú trafópár. A két szekunder oldalt szembekapcsolva megoldható a f?tés és a hálózattól független anódfeszültség eloállítása is." Szerintetek hogyan lehet 250VDC anódfeszt. kivenni [link=http://w3.enternet.hu/urbanda/40wtrafo.html]ezekbôl[/link] a trafókból? Szembekapcsolva? Ez mit jelent?
Sziasztok!
A mellékelt kapcsolást szeretném majd megépíteni, ami egy tapskapcsoló:yes: . Sajnos bizonytalan vagyok a D1 dióda típusszámában. 1N474? (6?) (nem nagyon tudom kivenni a rajzról) Ha esetleg ismeri valaki ezt a kapcsolást, (vagy képes dekódolni a utolsó számot), az kérem jelezze. (Esetleg valami vélemény, tapasztalat, erről a kapcsolásról?) Előre is köszönöm! :wave:
nemtom milyen programmal nezted a kepet de nekem tokeletesen latszik
1N4148 ez ilyen tok altalanos dioda relek melle is altalaban ezt rakjak
Hálás köszi!
Az ixpé képnézegetőjével néztem. 8 ra is gondoltam ,de inkább megkérdezem, mert nem vagyok biztos benne .Mégegyszer köszönöm!
nm
ajanlom az ACDSee -t vagy az IrfanView -t kicsit hasznalhatobbak mint az Bill Gates fele trutyi
Inkább IRFan szerintem.
Nem kell fél mp-se hogy betöltsön
A dióda típusa lényegtelen normál kereteken belül!
Egyébként minden induktív felhasználóval, melyet félvezető kapcsolgat, párhuzamosan, ellenirányban (antiparallel) diódát tesznek, mely kisüti az önidukciós feszültséget. Ha a relé tekercsét kikapcsolod, a felépült mágneses tér a kikapcsolás után lassabban épül le, mint ahogy megáll az áram folyni. Így az induktív felhasználó közvetlen környezetében lévő minden tekercsben egy, a folyt áram irányának ellentétesen irányított feszültséget indukál! Ez nagyon magas is lehet, több ezer Volt. (Függ a mágnese tér erősségétől, menetszámtól, felépítéstől...) Ez az önindukciós feszültség tönkre teheti a tranzisztort. Egyszerűen átüti a CE-t. Az ellentétesen kapcsolt dióda kisüti ezt a feszültséget. Általában jó egy egyszerű 1N4007 vagy egy 1N4148, de a legáltalánosabb Si-diódák is megfelelnek.
Hálásan köszönöm a segítséget:vigyor3:
Ez a TDA7052 egy hidbakötött kimenetű hangfrekis erősítő. Igazán + és - oldala nincs. Azt, hogy + vagy -, a másik hangcsatornához kell viszonyítani.
A kondis kicsatolású erősítők felépítése egy kicsit másmilyen, és egy tápfeszültséget igényelnek. A hídkapcsolású erősítőket jobban kilehet vezérelni, tehát felépítéséből adódóan ugyanakkora tápfeszhez 2* akkora kimeneti teljesítmény tartozik…. (Gondolom én…)
Úristen de marha vagyok!!
Rájöttem, hogy lehet 180VAC-t kiszedni a két trafóból!! Úgy, hogy a két szekunder oldalt kötöm össze, és így a második trafófeltranszformálja az első trafó áramát (mondjuk 8VDC-t)!!! Jár az 50 pont? ))
Új kérdés:
Ha tudjátok, hogy egy kondi fel van töltve, hogyan sütitek ki, hogy utána nyákba forrasztható legyen? Én eddig egy 24V-os izzóval csináltam a kisebbeket, de most van egy, amiben kb. 150V van.
Szerintem egy 10k - 100k körüli ellenállással. Csak vár egy fél vagy 1 percet (vagy mérd közben multiméterrel)
Én sütöttem már 270-re töltött kondit 120ohmal is... Azzal sincs igazából baja, csak egy kicsit már szikrádzott
neked valami beteges vonzalmad van az eletveszelyes feszultsegek iranyt
csak ovatosan Idézet: „Úgy, hogy a két szekunder oldalt kötöm össze, és így a második trafó, feltranszformálja az első trafó áramát (mondjuk 8VDC-t)!!! Jár az 50 pont? ))” Idézet: „...mondjuk 8VDC-t...!!!” (DC = Egyenirányított feszültség.) (AC = Váltakozó feszültség) DC-t nem lehet feltranszformálni!!! Idézet: :yes: „... feltranszformálja az első trafó feszültségét! ...” Csak a veszteségek nagyok lesznek a le és feltranszformálás miatt... [off] Idézet: Én 25-töt megítélek neked...[/off„Jár az 50 pont?” :yes:
Idézet: „neked valami beteges vonzalmad van az eletveszelyes feszultsegek iranyt” Egy kicsit tényleg van.... , de amikor szórakozok vele akkor a villásdugó a zsebben, egykézzel turkálok benne...meg ésszel csinálom... Ez a 270V ez most az volt, hogy építettem egy csöves fm-rádiót... |
Bejelentkezés
Hirdetés |












