Fórum témák
» Több friss téma |
Fórum » Kapcsolási rajzot keresek
Témaindító: Kallai Csaba, idő: Márc 11, 2006
Témakörök:
Ezaz! :yes: Ez már olyan, mint ami nekem is van! El tudnád küldeni nekem nagyobb felbontásban a képeket? A mailcímem a profilomban.
Hálás köszönetem!
Szia!
Ilyen kis felbontásban van meg, vagy elfelejtetted kikapcsolni az autóméretezést?
Ment E-mail-ben, mindkettőtöknek. Két darabban.
Megjött mind a kettő. Örök hála és köszönet! (Jövök Neked eggyel:
)
Sziasztok!
Keresném az EMG 1567-nevű oszcilloszkóp kapcsolási rajzát (a Google-val találtak silányak nem olvashatók :no: ) Előre is köszönöm üdv!
Sziasztok!
Arra lennék kíváncsi, hogy szinuszosító szűrőt, hogy a legegyszerűbb pl. Tinában megtervezni? És milyen paraméterekkel? Úgy tudom LC szűrő, de nekem sehogysem jön össze a viszonylag szép szinusz jel a négyszögjelből... Előre is köszi. juliush
hello! Köszi az észrevételt, ez egy heggesztő trafó konkrétan és akksi töltésre szeretném használni. A töltendő akksi egy 210Ah-ás akksi. Ehhez kb 10-20A kellene. Lehet e ezt a trafót ugy alakitani hogy megfeleljen nekem? A fenn emlitett 36V az a legkisebb fokozaton mért üresjárati feszültség volt, aztán van 39 és 45V a 2-3-ik fokozatban. Mit tekerjek le róla hogy kb olyan 14v körüli feszt kapjak egyenirányitás után. Nekem egy porszivó fordulatszám szabályozóját ajánlották, ez valami nagyon egyzserü kis pár alkatrészes elektronika. Vagy inkább vigyem tekercselőhöz?? köszüdv.
Tökéletes szinusz jelet elég nehéz négyszögjelböl csináli analog uton ugy, hogy széles frekitartományban dolgozzon .
Én is megköszönném, ha elküldöd, nálam sincs meg. Amúgy melyik könyvből sikerült? Lehet hogy az megvan, csak nem ugrik be...
Ment Neked is. Nem emlékszem a forrásra már.
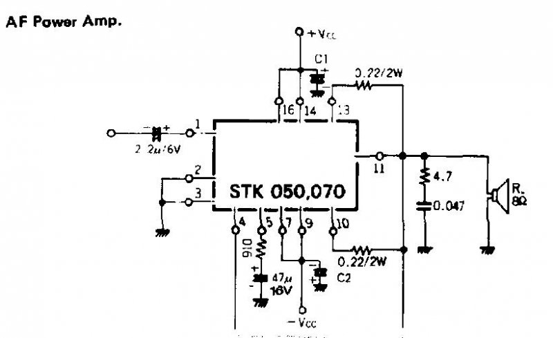
Sziasztok ! Van egy STK050 monó végfokom. Keresek hozzá kapcsolási rajzot. Ha valaki tudna segíteni nekem ebben , megköszönném.
Az adatlapján nincsenek ajánlott kapcsolások?
Ha már ilyen jó szívem van.
Helló.
Itt az elméleti kapcsi rajza! ![]()
Hello!
Hát ha ez a helyzet, én nem tekerném le, hanem rátekernék pár menetet, és abból terhelve megtudnám, mekkora szükséges menetszám kellene a töltőhöz. Gyanítom, hogy van annyi hely rajta, hogy szétszedés nélkül is ki lehetne egészíteni a töltő tekercsével a trafót. Így az eredeti funkciója is megmaradhatna. (Esetleg "pofátlanul" megcsapolnám az eredeti tekercset, ha hozzáférhető.) üdv! proli007
Hello!
Ha vki tudna segíteni egy kis 5.5" -os fekete-fehér hordozható TV kapcsolási rajzára lenne szükségem. Tipusa: Premium PR-4302. A saját teleszkópos antennájának a vezetéke leszakadt valahonnan a panelről,de nem tudom honnan. Ha a külső antenna csatlakozóhoz forrasztom úgy meg nem jó a vétel. Ha vki tud segitsen legyen szives! Bár mi kis infó jól jönne....hova csatlakozhat az az antenna szál. Köszönöm! Üdv!
hello! Heggesztésre nem használom már rég csak porosodott a sarokban most ki akartam dodni de ez a töltő dolog eszembe jutott. Gondoltam kivesézem a lehetőségeket. A 220 oldalon van három fokozat három csapolása a tekercsnek. A terhelés oldal meg egy elég erős nem is huzal hanem lapos rézkábelből van megtekerve. Melyikből vagy hogy tudok letekerni hogy megfelelő legyen a dolog?? Köszüdv
hello! kösz az észrevételt miből tekerjek le vagy ilyesmi?? a 220oldalból vagy a vastag rézkábelből ami egy lapos rézkábel egyedileg szigetelve. Köszüdv
Sziasztok onkyo txsv 373 kapcsolási vagy szerviz adatokat keresnék ,,pár apró dolog látványosan szált el nem azonositható ,, a többi igen,,köszönet érte mindenkinek,üdv
Hello!
Ahogy Zoli is írja, természetesen a szekunderből. Ha megbököd a lapos vezetőt egy tűvel, kiderül, hogy hány menet/Volt van, abból már kiszámolhatod. Ha a primer három fokozatban kapcsolható, akkor szabályozni is tudod a feszt (áramot). De javaslom, hogy egy olvadó biztit tegyél bele az egyenfeszültségű kimenettel sorba, mert ha összezárod a csipeszeket (vagy rosszul teszed rá az aksira) szép tüzijátékra számíthatsz. üdv! proli007
szia.lehet hogy tudok segiteni benne.konkrétan miről kéne a rajz?
hello! Szétszedtem megtisztitottam a trafót. Letekertem belőle, most az utolsó menet amihez hozzáférek az 21V-ot ad igy terheletlenül. Az lenne a kérésem szájbarágósan eltudnád e vagy valaki más, a bemeneti oldalon a három fokozat az mire való hogy esik nő az áram, mik a hatásai ha egyes kettes hármas fokozatban van. Aztán az ok kell egy minimum 20A os egyenhid. Van egy panelmüszerem ami 5A ig mér ezt bele lehet e szerkeszteni ugy, hogy helyesen mérjen a skálát majd átrajzolom. Ehhez kéne egy kapcsolási rajz konkrétan. Másik kérdésem az egyenirányitás után kapott "+" "-" feszültség az az akksira kötve pluszt a pluszra minuszt a minuszra?? Gyári készülékeken van mindenféle forditott polaritásvédelem meg rövidzárvédelem ezek miből állnak? Kösz és bocs a sok kérdésért de először csin akksi töltőt. Amugy bazi erős anyagból lett tekerve a trafó 3.5x8mm-es rézvezetőből, alig birtam visszatekerni. köszüdv.
A transzformátor áttétele a tankönyvekben egyrészt a primer, és szekunder feszek hányadosa, másrészt a primer, és szekunder menetszámok hányadosa, ami egy, és ugyanaz. A tekercsekre jellemző érték még, hogy 1 teljes menetre mekkora fesz jut. Pl, egy trafó, aminek a primere 230 menet, és 230V-ot kapcsolunk rá. Ekkor az ún. menetfeszültség 1V. Ha a szekunderre 21 menetet tekerünk, akkor az 21V feszültséget jelent. A primer fokozatkapcsoló a menetszámokat módosítja. Mégpedig úgy, hogy mondjuk van 230 menetnél egy rákötési lehetőség, van mondjuk 250 menetnél, és 270 menetnél is. Nyilván, ha a 230V 270 felé osztódik, akkor 1 mentre már nem jut 1V, csak 0,85V. Ekkor a változatlan szekunderen csak 21x0,85V=17,85V lesz. Ez - nyilván - ugyanakkora terhelésen kisebb áramot fog létrehozni. Tehát, a legkisebb primer menetszám adja a legnagyobb áramot a szekunder (és a primer) oldalon (is).
A műszert természetesen hozzá lehet "igazítani" az áramhoz, söntöt kell hozzá méretezni. A söntről a műszer adatainak ismeretében lehet nyilatkozni. Azt hiszem, az oldalon van söntszámolós segédprogi (rajzzal). Igen, azonos polaritású pontokat kell összekötni. Polaritásvédelem szerpét egy jól méretezett olvadóbiztosító ellátja, a rövidzár védelemmel együtt.
Müszert majd kibontom holnap kb. akkor tudok mondani közelebbit. Akkor a primer az ugye a hálózati 230Vos oldal, szóval itt az egyes legkisebb fokozat, ez a tekrecs vége, az az a max menetszám?? két sor menet van még a trafón amit látok az 13 menet, vagyis elvileg 26 az össz, itt adja a középső fokozatban a 21V-ot. Azt kb hogy lehet megállapitani milyen teljesitményre képes a trafó? köszönettel!
Így van, a primer a hálózati oldal. Így van, az 1. fokozat a legnagyobb menetszám. A vasmag mérete adja, de itt nyilván nem "klasszikus" transzformátorról van szó, mert azzal nem (sokáig) lehetne hegeszteni. Azonban bizonyosan 1kVA felett van. A Hetra gyártmányai pl. általában 4,4KVA teljesítménnyel készültek.
|
Bejelentkezés
Hirdetés |




) 

