Fórum témák
» Több friss téma |
Fórum » Death of Zen (DoZ) 20W-os A osztályú erősítő
Témaindító: vendelkiraly, idő: Dec 17, 2007
Témakörök:
Én nem akartam részt venni ebben a poti politikában, de a hozzászólásod miatt teszem. Ugyanis igen, ezek miatt van az általam épített erősítőkben 24 fokozatú Jackley tárcsás szabályzó. (amit egyre nehezebb beszerezni sajnos)Ha minden kötél szakad, akkor huzalpotit teszek be. Mert hiába lineáris a jelgörbéje, de atomstabil, és hosszútávon sem lesz recsegés, magyarul "örök életű".
Az általad is említett, kommersz, kereskedelemben kapható VCA-k minősége gyenge. A jók pedig beszerezhetetlenek, és drágák egy amatőrnek. A digitális léptetős szabályzók sem javítanak a hangon. De hát más alternatíva még egyenlőre sajnos nincs. (Azért ha valaki tud ilyenről ossza meg velünk :yes: ) Idézet: „De hát más alternatíva még egyenlőre sajnos nincs. (Azért ha valaki tud ilyenről ossza meg velünk)” Ird be a google-be hogy "lightspeed attenuator"
Ami kimaradt, (már késő volt
) és jelenleg ezen agyalok, az egy jelfogós léptető rendszer. Ezért kerestem a minap a CA840 rajzát, hogy ott vajon a gyakorlatban, hogyan oldották meg? Ez a megoldás kecsegtet még jó tulajdonságokkal, bár nem tudom érdemes lenne-e anyagilag ennyit áldozni rá. Mindenesetre a jackley mindmáig a legjobb ár-minőség mutatójú eszköz erre a célra, nem beszélve az "egyszerűségéről.
CIROKL-t meg kell védenem. Az erősítője kifogástalan munka mint belbecsileg, mint külcsínre. Még célzást sem tettem az ellenkezőjére.
A "poti-kérdésben" nem értettem vele egyett, de csak ÉN. Attól még lehet neki igaza, mint azt hangsúlyoztam is. Az pedig, hogy hol húzódik a határ ez általad említett "saját okosság" és a jóhiszemű hibajavítás között, azt szerintem te rosszul lőtted be magadban. (Ha jól nézem a kapcsolásod, akkor a P34-es potin kell állítanod és akkor rendben lesz. -ez egy poén, mielőtt belekötnél) Alkotó
Tudom nagyon nem illik ide , de van még más lehetőség is hangerő szabályozásra .
pl : Bővebben: Link Pl:Én megcsináltam , kis hibái ellenére jól használható . Dobozban más is van , DAC +RIAA , csak azért említem , hogy nem annyira bonyolult mint látszik .
Jó elgondolás
CHZ: Köszönöm A modiktól elnézést kérnék. Ha úgy itélik meg, tegyék át valamelyik hangerős topikba a hozzászólásokat. Idézet: „Kár hogy nincs magyar ismeretanyaga.” Meg kell tanulni angolul. Egyebkent is sokkal nagyobb az angol szakirodalom mint a magyar, mellesleg sosem art ha beszel az ember legalabb 1 vilagnyelvet (a magyar mellett )
Ha ezzel kapcsolatban lenne kérdés , akkor valóban valami hangerős topikban kellene folytatni .
FIÚK !!!
Örülök, hogy lassan lecsillapodnak a kedélyek! Igazából én nem bánom, hogy ennyi embernek felkeltette az érdeklődését ez a potis hangerőszabályozás dolog, bár jól elkanyarodtunk a témától. Mindenki leírta hogy ő hogy is tudja a dolgokat, szerinte mi az igazság. Egyre kérlek benneteket, hogy senki se haragudjun senkire. Én azért indítottam ezt a topikot, hogy inkább összehozza az erősítős embereket, akár új barátságok is születhessenek. A fórumozás már csak ilyen műfaj mindenki a maga igazát hajtja. Ezért kérek mindenkit, hogy senki se sértődjön meg. Mindanyian mások vagyunk. Én örülök neki, hogy már jópáran megépítettétek a DoZ-t és mindig tudtunk egymásnak segíteni, ha felmerült valamilyen kérdés. Ezután is tartsuk meg eme jó szokásunkat és segítsük egymást. Ennek a hangerőszabályozós témának ha jól látom már van pár topikja, majd lehet megkérjük a Topit, hogy tegye át az odaillő hozzászólásokat, vagy esetleg lehetne indítani egy újat is, mondjuk "Hangerőszabályozás máshogy" címmel.
Hello!
Én most találtam meg ezt a nagyszerű erősítőt, és mivel van itthon elfekvőben 6 db fölös 2n3055-öm és hasonlók úgy gondoltam megépítem. A kérdésem az volna hogy a stab tápban lévő zdp22-őket mivel helyettesíthetném, mert ilyenem nincs. 3 db zdp15 sorbakötve gázos lenne?
Szerbusz!
Nem tudom mennyire olvastad el a fórumot végig. Az a stabil táp nem feltétlenül szükséges! Az erősítő stabilitását a képeken látható módon "kijavították" . Milyen trafót fogsz használni? Ha egyenirányítva, pufferelve nem sokkal több, mint 40V szerintem fölösleges az a stabil táp, amihez kell a két ZPD22. CIROKL és én is azért építettük meg, mert túl magas volt a tápfeszültségünk, ezért ezzel a tápegységgel stabilizáltuk 40V környékére. Ha te is ilyen helyzetbe vagy csak akkor ajánlom a stabil táp megépítését. A 3db ZPD15 szerintem nem gázos, de így 40V-nál nagyobb lesz a kimenő feszültség, ha jól gondolom.
Ennél jobb trafó nem is kellene!!! Az úgy jó ahogyan van. És a 300W is elég lesz. Csak simán egyenirányítsd, meg puffereld, az a 39,5V pont jó. Fölösleges lenne az a külön táp. A + 2 db 2N3055 is csak fűtene fölöslegesen.
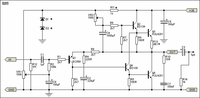
A BC212 lett lecserélve BC559-re a kapcsolási rajzokat nézve. Én BC560C-vel építettem meg, ennek valamivel jobbak a paraméterei, de a BC212 is bőven megfelel. A BD139 az változatlan maradt. Ott láthatod, hogy a kapcsolási rajzon betettek stabilizátornak zdiódákat, melyek kiválasztásában Rod Elliott honlapja segít.
Állítottam egy kicsit a potin, ez jött ki belőlem utánna: Szerintem mást és máshol olvastál, mert nem egy dologról beszélünk.
Itt a cél nem okoskodás hanem okosodás, megbeszélés, kérdezés, beszélgetés, kölcsönös segítség nyújtás, tanulás. Hatalmas Ász lehetsz független vagy függően attól milyen idős vagy, elfogadom. De ezért és pont ezért nem kell ítélkezni senki felett ugyanis ez hobbielektronika. Itt nem kell senkinek megfelelni. De tudod mit spongyát rá! hajrá.
Ok, köszi.
Sziasztok!
Építgetés közben az alább vázolt problémába ütköztem; ha valakinek van rá ötlete hogy mit csináljak, azt bizony nagyon szívesen fogadnám ![]() Na tehát az lenne a gond, hogy a DoZ jelföldje és nagy áramú földje közösítve van - ez pedig azt eredményezi, hogy hiába teljesen független a két csatorna tápellátása, mivel a bemeneten lévő pl. asztali cd-lejátszón úgy is össze van kötve a két csatorna földje - ez pedig oda vezet, hogy a bemeneti csatlakozóknál kialakul egy közös földpont a DoZ két csatornája között. És ha kialakul, akkor ugyanott tartunk, mint ha csupán egyetlen, középleágazásos trafóról táplálnánk a cuccot, azaz elveszik a kettős független tápkialakítás értelme. Csatoltam a dologról egy mórickarajzot; a minőségét nézzétek el nekem, paint-ben elég ügyetlen vagyok - de remélhetőleg a lényeg azért kivehető rajta. Tulajdonképpen csak próbáltam illusztrálni a problémát, hogy könnyebben érthető legyen. Ti gondolkoztatok már ezen? Nagyon jó lenne ha valaki tudna segíteni nekem, mert engem személy szerint kissé zavarna ha így kellene összeraknom a végfokomat, hiszen mindenhol kínosan ügyeltem a két csatorna teljes izolációjára... szerk.: Azt hiszem nem voltam elég egyértelmű; a kérdés tulajdonképpen az lenne, hogy hogyan válasszam el egymástól a jelföldet és a nagy áramú földet!
Esetleg kondikat betéve ki lehetne küszöbölni, nem?
Hmm, lehet hogy mondasz valamit! Tulajdonképpen arra gondolsz, hogy a végfok bemenetén ne csak a jelvezetéket csatoljam be kondival, hanem a hozzá tartozó jelföldet is?
Ez így jól hangzik, és akkor így csak ugyebár a két soros kondin keresztül 'látná' egymást a két csatorna földje - ami viszont tökmindegy, mivel váltóáramú szempontból nyugalomban van a végfok, az egyenáramot pedig a kondik leválasztják. Ha jól értem amire gondoltál.
Ha földhöz kicsi kondit raksz akkor a kettő sorosan "látja" majd egymást így még nagyobb az impedancia, cserébe tegyél a jelbemenethez nagyobb kondit.
Szerintem egy próbát megér.
Ez rossz megoldás !
Simán összekötheted ott a földpontokat , ha előzőleg minden helyen jól vezetted , akkor nem lesz földhurok .
:miaz:
Ez nekm még sose jutott eszembe. De ha jól sejtem, akkor ezért is jobb egy párhuzamos tápos erősítő. Ott ugye +0- van. Ha két külön monoblokkot épít meg az ember, akkor a jelföld a két 0-ra van kötve, így a két 0 ág lesz közös. Ez ha jól sejtem nem befojásolja a trafókat. Egyébként DoZ-re is van párhuzamos tápos megoldás, ha megtalálom beteszem a képet.
Nem, nem a földhurokról van szó. Itt most a két csatorna függetlenítéséről (dual-mono kialakítás) beszélünk.
Egyébként miért nem jó megoldás a jelföld és a tápföld közé csatolókondit tenni? Idézet: „Egyébként miért nem jó megoldás a jelföld és a tápföld közé csatolókondit tenni?” Azt hogyan oldanád meg?, vagy hogyan gondolod, mert akkor nem értem.
Idézet: „De ha jól sejtem, akkor ezért is jobb egy párhuzamos tápos erősítő. Ott ugye +0- van.” Ööö...szimmetrikus tápra gondolsz? Idézet: „Ha két külön monoblokkot épít meg az ember, akkor a jelföld a két 0-ra van kötve, így a két 0 ág lesz közös.” Pont ezt szeretném elkerülni, hiszen így nincs értelme a 2 külön trafónak, ha úgyis sorbakötjük (a jelbemenet közös földpontján keresztül) a csatornák tápellátását. Így ugyan azt érjük el, mintha egy egyetlen szekunderrel rendelkező, középmegcsapolásos trafót alkalmaznánk (hiszen abban az esetben sem lenne dual-mono a kialakítás).
Minek szétválasztani , ha a amit rácsatlakoztatsz összeköti .
A kondi is összeköti AC szempontból !
Eddig is erről beszéltem, te adtad az ötletet. Azt hittem te is erre gondoltál
De ezek szerint félreértettük egymást. Mindjárt rajzolok egyet paint-ben, hogy érthető legyen az elgondolásom.CHZ: na de pont azt szeretném, hogy ne kösse össze az, amit rákötök... Idézet: „A kondi is összeköti AC szempontból !” Igen, de a DoZ tápja váltakozóáramúlag nyugalomban van (hiszen konstans a teljesítményfelvétel) , így hiába van ott a kondi, nem folyik rajta áram a két csatorna földjei között. Idézet: „Mindjárt rajzolok egyet paint-ben[...]” Itt a rajz, ahogy ígértem. szerk.: egyébként köszönöm mindenkinek a szupergyors válaszokat és a segítségnyújtást - most már csak azt kell kitalálni hogy jó lesz-e így amit elgondoltam... ![]() Amúgy az ötlet nem egészen saját, komolyabb gyári végfokokban is sokszor külön föld van a kisjelű áramköröknek (bemenetválasztó, előfok, stb.) és a nagyjelűeknek (végfok) - ezeket pedig valahogyan össze szokták kötni, csak sajnos azt nem tudom még hogy hogyan. Idézet: „Így ugyan azt érjük el, mintha egy egyetlen szekunderrel rendelkező, középmegcsapolásos trafót alkalmaznánk” Szerintem ez igy nem igaz. Ugyanis a tapellatas fuggetlen lesz a 2 vegfok szamara akkor is ha a foldpont kozos. A foldpont csak egy viszonyitasi alap. Ehhez a viszonyitasi alaphoz kepest a ket oldal tapja fuggetlen egymastol akkor is ha 2 kulon trafod van es akkor is ha csak 1 trafod van, de azon ket kulon szekunder van (nem kozepmegcsapolasos!!!). Nekem ez utobbi van az A osztalyu JLH erositomben, mert dual mono eseteben nem latom ertelmet a 2 kulon trafonak, max. a 2 kulon szekundernek. Ha csak egyetlen trafon egyetlen szekundered van akkor nem lesz fuggetlen a 2 tap egymastol. Szimmetrikus tapnal ez ugy modosul, hogy ha van egyetlen trafod kozepmegcsapolasos szekunderrel (amibol szimmetrikus tapot lehet csinalni) es a 2 vegfokot erre az egy tapra kotod akkor NEM lesz fuggetlen a 2 oldal egymastol. Nekem van egy ilyen tap deszkan osszedobva es minden uj vegfokot ezen probalok ki. A legutobbi B5-os erositom pedig dual-mono szeruen kerult kialakitasra megepedig ugy, hogy a trafon 2 fuggetlen kozepmegcsapolasu szekunder van amibol 2 fuggetlen szimmetrikus tap nyerheto.
Én így gondoltam. a jelbemenetnek már van kondija a kapcsoláson belül is
|
Bejelentkezés
Hirdetés |




) és jelenleg ezen agyalok, az egy jelfogós léptető rendszer. Ezért kerestem a minap a CA840 rajzát, hogy ott vajon a gyakorlatban, hogyan oldották meg? Ez a megoldás kecsegtet még jó tulajdonságokkal, bár nem tudom érdemes lenne-e anyagilag ennyit áldozni rá. Mindenesetre a jackley mindmáig a legjobb ár-minőség mutatójú eszköz erre a célra, nem beszélve az "egyszerűségéről. 
) 








