Fórum témák
» Több friss téma |
Fórum » Analóg frekvenciaosztó
Témaindító: KadettDani, idő: Máj 19, 2006
Témakörök:
Raktál a led elé előtétellenállást? lehet csak a led terhelli le.
Muszáj, hogy legyen pozitív fele a kimenetnek, különben nem aludna el a led. Elvileg mindegy, hogyan kötsz a kimenetre (test, vagy Vcc közé), mindkét módon működik, csak egyszer alacsony, máskor magas szintnél fog a led világítani.
5 V / 330 Ohm előtét mellett működnie kell mind a lednek, mind a 4017-nek (ugye van előtétellenállás a lednél?).
Megépitettem a rajz alapján a dobókockát és jó az 555-ös része mint órajelgenerátor!
Valószinűleg elköthettem valamit az elöző próbaáramkörnél.Viszont ettől a 7490-es számlálótól megörülök vagy rossz a dobókocka rajz.A probléma az hogy ha a rajz szerint kötöm a 7490-et akkor 5,6 ot dob.Ha a 2 lábat kikötöm akkor 1-4 ig, ha a 3.lábat akkor 1-2-őt.Ha a 2-3 letestelem akkor 10-ig számol.Hogy kellene kötni a 7490-et hogy jó legyen mert szerintem rossz a rajz?
Sziasztok!
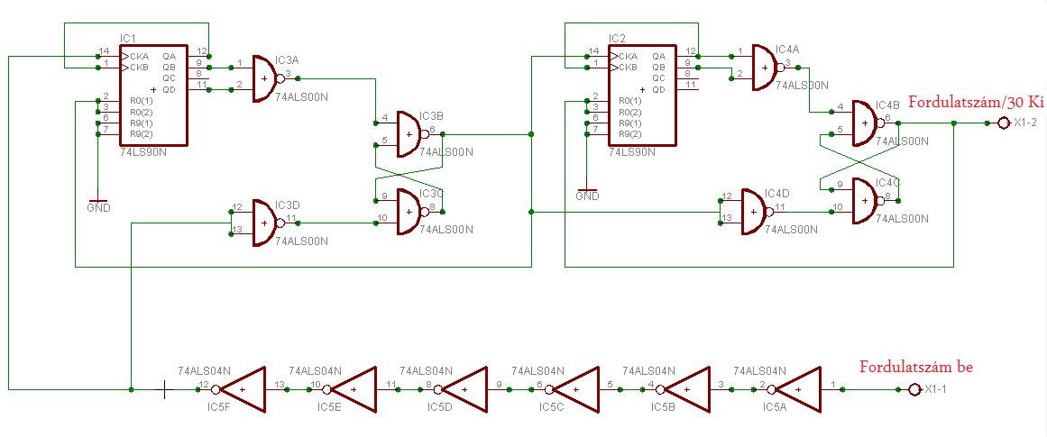
Egy autó fordulatszám frekvenciáját kellene leosztanom 30-cal. Rajzoltam egy kapcsolást, de nem vagyok biztos abban, hogy jó-e, ezért kérném a segítségeteket az ellenőrzésében. A jeladó induktív, úgyhogy elég gyenge a jel, ezért tettem be invertereket erősítésnek. Egy 7490-es először 10-zel osztja a bemenő frekvenciát, a resetelést pedig flip-flop végzi a jó időben történő resetelés miatt. Ezután a másik 7490-es még tovább osztja 3-mal ezt a frekvanciát. Működhet ez így a fordulatszámmérő jelének leosztására? /csatoltam a rajzot/ Köszönöm előre is a segítséget!
Hello, elbonyolítottad ezt! A reseteléshez nem kell RS tároló, csak vezesd vissza a kívánt biteket a nullázó bemenetekre. Ezt is csak a hármas osztónál kell megtenned, hiszen a tizes mindenféle beavatkozásnál is csak 10-ig számol. A bemenetnél pedig elég egy inverter is, ha nem, akkor a többi öt sem segít a dolgon.
Ezt inkább ne épitsd meg. A TTl szintet már a bemenetnél kellene,hogy megkapja az áramkör,ez itt nem teljesül. Az,hogy invertereket tettél be nem segit.
Egyébként sem javaslom az ilyen áramkörök épitését zajos környezetbe. Próbálkozz helyette a c-mos osztókkal, de a bemeneti jelet itt is erősiteni kellene. Ha maradsz az eredeti kapcsolásnál akkor dobd ki az invertereket,és tegyél helyette 555-ből kialakitott monostabilt.
Medve, Mex!
Köszönöm a válaszotokat! Mex! Értem, akkor azt ajánlod, hogy tervezzem át mondjuk 4017-essel? A bementei erősítést részleteznéd egy kicsit bővebben? Hogy a legcélszerűbb?
Ki kellene deriteni a jeladó által szolgáltatott feszültség nagyságát,és egy egytranyós szimpla földelt emitterű erősitővel,ha kell megfelelő szintre kell hozni. Nagyobb fordulatok tartományában az is előfordulhat,hogy a jelet nem erősiteni,hanem vágni kell,egyszerű zener közbeiktatásával. A tranyó után meg tehetnél egy smidht triggert. ezután már jöhet az osztóáramkör.
Olvastam itt feljebb, hogy a szintillesztéshez jó lenne a "pic-es frekvenciamérő" kapcsolásban található erősítő. Mellékeltem a rajzát. Szerintetek ha ezen keresztül kötöm a bemenetre (TTL) akkor már jó lesz?
Köszönöm a választ!
Sajnos a jeladó feszültségét könnyedén nem tudom kideríteni, úgyanis egy ismerősöm autójáról van szó, így először szerintem próbapanelon összerakok valamit és kipróbáljuk, hogy működik-e. Ha nem, akkor szereznünk kell valahonnan szkópot...
A tranyó(BC182) bázisára egy dióda menjen (1N4148) katód a bázis felé. Ugyancsak a bázisra csatlakozzon 4.7 V zener katód a bázisra anód testre. A sima dióda anódjára köss 1k ellenállást és ez mehet a jeladóra. Mindez akkor érvényes,ha a jeladó egyik kivezetése testelt,úgyhogy ezt sem árt előtte kideriteni.
Köszönöm szépen a segítséget! Majd próbálkozom
Hello!
Egy frekvencia felező (osztó)-ra lenne szükségem TTL körben. Flop-al oldottam meg, de valami más kéne, ami ugyancsak egyszerű.
Valaki megtudná mondani, hogy az alábbi képen megvalósított frekvenciaosztó (felező) így működőképes-e?
A 4040 Ic tetszöleges osztót épithettek. A kimeneten az osztáskor egy tűimpulzus jelenik meg. A rajzon 4000-es osztó látható. A mellékelt számol programmal ki lehet számolni, hogy melyik kimeneteket kell dódával összekötni RES-el
Sziasztok!
Egy olyan frekvencia osztóra lenne szükségem, ami kb 1/10-et oszt, bemenete 12v vagy 24v-os 5-10 Hz-es négyszögjel, és a kimeneten maradjon meg a tápfesz. Az osztót személy- vagy teherautóba kell berakni,jó lenne ha valami egyszerű megoldással kiokosítanátok. Előre is köszönök minden segítséget.
Sziasztok! Arra gondoltam, hogy talán lehetne úgy ultrahangokat hallgatni (pl. ultrahangadó működését ellenőrizni), hogy a mikrofon által vett jelet nagyjából megszűrjük kis értékű leválasztó kondenzátorral és bistabil multivibrátor(ok) bemenetére vezetjük, azok kimenetét meg egy fejhallgató erősítő bemenetére kötjük. Szerintetek működhetne ez a dolog?
Szia, működne. Ám a denevérek hangját pl úgy figyelik, hogy az ultrahangot keveréssel juttatják a hallható tartományba, igy annak analóg jellege megmarad. De ha csak ellenőrzési célból épül, akkor egyszerűbb az osztó rendszerű... Ne felejtsd ki a sorból a mikrofonerősítőt!
Nagyon jó, köszönöm szépen! Akkor azt hiszem kipróbálom
Üdv!
Nekem egy 10-es osztóra lenne szükségem kb 150MHz-ről. MB501-el lehetne 64-est + 2db 74167 x 5/4 x 5/4 = 100. Ebből, hogy lehetne 10-est? Mivel lehetne 0.1-et osztani?
Hello!
Három oroszlánt úgy kell megfogni, hogy ötöt megfogsz, és kettőt elengedsz.. A 0,1-el való osztás, szerintem tízzel történő szorzás. Vagy rosszul tudom? De van nekem egy 95H90-es IC amitről már adatlapot sem találok, de emlékeim szerint az 150mHz-es. Ha kell, megkaphatod.. üdv! proli007
Szia! Ez így igaz! Egy régi frekvenciamérőmben nekem is 11C90 van, ez is 10-es osztó és működik is 150 MHz-en, de nem akarnám kivenni. Ha nem találok más megoldást, jelentkezek érte. Előre is köszönöm. Még valahol megpróbálok utána nézni 10-es szorzónak, vagy 0.1-es osztónak.
Hello!
Nem tudom, használható ötlet-e, de az időalap osztását is el lehet készíteni úgy hogy 64-el van osztva. És már is helyére áll a rend. Mert gyanítom, frekimérés lesz. ( Ráadásul, ez ugye csak egy bináris osztás) Akkor nem kell "kapálódzni" a tízes osztó után. üdv! proli007
Szia! Igen frekvenciamérő lenne, pontosabban egy antenna analizátor, ami egy adott frekvencián méri az SWR-t és az impedanciát (vagy pedig megmutatja, hogy melyik frekvencián 1:1 az SWR és 50 Ohm az impedancia). Ez jelenleg kb 50 MHz-ig működik egy PIC-kel. A méréshatárát ki akarom terjeszteni kb 160MHz-ig. A PIC-ben át lehetne írni a programot és akkor közvetlenül lehetne használni az MB501-et, csak én nem tudok programozni, sajnos.
Még annyit, hogy ha megcsinálom a 100-as osztót 1KHz-es lesz a felbontás a kijelzőn, antenna beállításhoz az még megfelelő.
Hello!
Sajnos egy program átírására csak akkor van elvi lehetőség, ha a forrásnyelvű kód rendelkezésre áll. De még úgy is át kell venni a programozó gondolkodás menetét. Ha meg csak a HEX file áll rendelkezésre, kb. százszoros erőfeszítést jelent. De van egy alapszabály ami így szól: " Ha meg kellene módosítanom egy programot, inkább írnák egy újat.." Nem én találtam ki, de kitűnő alapigazság van benne.. üdv! proli007 Idézet: Ezt azért nehogy komolyan vedd! „" Ha meg kellene módosítanom egy programot, inkább írnák egy újat.."” Tudod, van egy másik aranyszabály is: "Lustaság fél egészség". Tehát minden attól függ, hogy melyik a kevesebb erőfeszítéssel járó megoldás....
Hello!
Én minden esetre, már néhány hetet eltöltöttem, egy 8085-ös 2k-s programmal, és még mindig nem tudom átállítani a kosárlabda 24 másodperces támadó idejét, 30 másodpercre. Pedig már azt hittem tudom mit csinál a program.. (Pedig azzal kezdtem, hogy egy DisASM programot is írtam hozzá. :yes: ) üdv! proli007
A legnagyobb szívás tud lenni egy más által megírt program megértése és megmódosítása. Főleg, ha az eredeti forrásnyelvet nem is látjuk, csak valami lefordított gépi kódot. Ennél tényleg sokszor hatékonyabb, ha az ember az aktuális követelmények szerint az egészet újraírja.
Sziasztok!
Adott egy 4ütemű egyhengeres motorhoz való fordulatszámmérő és ezt szeretném megcsinálni úgy hogy működjön 2ütemű motoron.Kipróbáltam így de 5500at mutatott alapjáraton.A jelet a megszakítóról kapja.Még kezdő vagyok a témában úgy magyarázzatok |
Bejelentkezés
Hirdetés |













