Fórum témák

» Több friss téma
Fórum » [OFF] Pihenő pákások témája - Elektronika, és politikamentes topik
Lapozás: OK   232 / 3686
(#) maTaKee válasza Attila86 hozzászólására (») Nov 19, 2008 /
 
Üdv!

SZ: 29,6mm M: 21mm

Csak az enyémnek alul vannak a kivezetései, nem tudom az mennyit zavar...

mod: áhh megelőztek
(#) Attila86 válasza GrandF hozzászólására (») Nov 19, 2008 /
 
Köszönöm mindkettőtöknek, ez gyors volt.
(#) DuMatyi válasza DuMatyi hozzászólására (») Nov 19, 2008 /
 
Kedves kollégák!

Köszönöm a magvas gondolataitokat!

googa és vicsys tömör egszerűséggel, Norberto és Köbzoli pedig a szarkasztikus humor oldaláról közelitette meg a kérdést...

sound.man kérdésére a válasz: Azért kértelek meg rá benneteket, mert könyvtár szakos vagyok (Nem ér fújolni ) , és a szakdolgozatomhoz bevezető gondolatoknak szeretném felhasználni, természetesen az oldalra való hivatkozással!

Ja, és a szak neve: Inforatikus Könyvtáros... KösziMatyi
(#) vicsys válasza DuMatyi hozzászólására (») Nov 19, 2008 /
 
Csak nem a szombathelyi NYME?
(#) szamóca hozzászólása Nov 19, 2008 /
 
Sziasztok!
Most voltam fenn a BSS-en, a 20KW-os erősítőnél. Vannak olyan beszólások
(#) levii válasza szamóca hozzászólására (») Nov 19, 2008 /
 
Hát igen a BSS és a színvonala :violent:
(#) szamóca válasza levii hozzászólására (») Nov 19, 2008 /
 
Ti láttátok a bemenetet?
(#) sprofan válasza levii hozzászólására (») Nov 19, 2008 /
 
Azért ne nézzük le ennyire, nem érdemli meg, de valóban van néhány
(#) lapose válasza szamóca hozzászólására (») Nov 19, 2008 /
 
Szia!

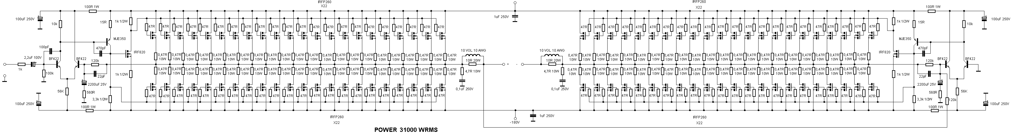
Itt van!
Természetesen ez csak a teljesítményrésze az erősítőnek. a meghajtó része az rád van bízva!!
Még védelem is rakható rá!

20kW.gif
    
(#) szamóca válasza lapose hozzászólására (») Nov 19, 2008 /
 
Ezt láttam én is. A visszacsatolás, meghajtás, védelem, minden ki van vezetve, csak legyen aki belefog a semmibe. De a hsz-ok azok amik tetszenek.
(#) lapose válasza szamóca hozzászólására (») Nov 19, 2008 / 1
 
Szerintem egy QSC erősítőről mintázták, legalábbis én azokban láttam hasonló megoldásokat!
Az azért röhej, hogy a végfoktáp kapcsolókat is kidolgozták, de egy nyamvadt feszültségerősítőre nem futotta!
De nekem van jobb is!
Tehát én vagyok a király!
Sőt még hídba is köthetem!
Duplahidba!
(#) moltam válasza Attila86 hozzászólására (») Nov 19, 2008 /
 
Nekem van egy csak nem pontosan ez.Holnap lemérem.
(#) moltam válasza lapose hozzászólására (») Nov 19, 2008 /
 
Erre nem lehet mit mondani
(#) levii válasza sprofan hozzászólására (») Nov 19, 2008 /
 
Ha körülnézel az oldalon sajnos szinte mindenhol hasonló szintű hszek vannak.
Természetesen vannak jó kapcsolások is.
(#) szamóca válasza lapose hozzászólására (») Nov 19, 2008 /
 
Ja őt ismerem! A nagy durranás .Nekem is megvan.
(#) szasza10 hozzászólása Nov 19, 2008 /
 
Volt régebben egy kapcsolási rajzos oldal(már elfelejtettem hogy mi a neve ) annyira emlékszek hogy freeweben volt Tud valaki segiteni,mert nem találom...?
(#) szasza10 válasza szasza10 hozzászólására (») Nov 19, 2008 /
 
Közben megtaláltam,egy régebbi képen ott volt a cím
(#) _ampervadasz_ válasza szamóca hozzászólására (») Nov 19, 2008 /
 
a legdúrvább, amit életemben hallottam az a pár hsz.!
(#) moltam válasza _ampervadasz_ hozzászólására (») Nov 19, 2008 /
 
Idézet:
„Bécikém, tegnap megvettem paksot, úgyhogy most elküldettem beszerezni hozzá az alkatrészeket. A hétvégére összerakatom és csaphatunk is egy szerény kis grillpartit.

Szemlédi András, 5-ös lottó nyertes”

(#) _ampervadasz_ válasza moltam hozzászólására (») Nov 19, 2008 /
 
igen ezt már olvastam, és vajon mivel akar grillezni? IGEN a 20kW -os légtérgörbitőjével.
(#) Árpy hozzászólása Nov 19, 2008 /
 
Helló!
Daewoo Kalos 1.4-es sedanos autónk van, mely hidegebb időben már magasabb alapjáraton jár a kelleténél. Ezt eléggé hosszú távon fent is tartja, csak sokára esik le normálisra az alapjárati fordulatszám. Korábban tisztítottak valamit, akkor jó volt pár hónapig, de utána újra előjött.
Nincs valami ötletetek, hogy mi okozhatja?
Kösz, és üdv, Arpy
(#) Action2K válasza Árpy hozzászólására (») Nov 19, 2008 /
 
Szia!

Benzines vagy dízel? Ha benzines, akkor karburátoros, vagy injektoros?
Egyébként ezt az automata hidegindító okozza.
Ilyen cidri időben már természetes, bár nemárt átpucolni az üzemanyag ellátó rendszert.
(#) Árpy válasza Action2K hozzászólására (») Nov 19, 2008 /
 
Benzines, 8 szelepes injektoros.
Van rajta automata szívató, de a keverék dúsítást túlzásba viszi, és túl hosszan, mikor már a motor meleg, még akkor is tart. Korábban valamit kitisztítottak benne, utána jó volt egy ideig, de újra előjött.
(#) hapro válasza Árpy hozzászólására (») Nov 19, 2008 / 1
 
Szerintem szóba jöhet a termosztát probléma is, mert ha túl hamar nyit ki, akkor később melegszik fel a hűtővíz megfelelő hőmérsékletre, és így tovább tartja hidegen a motort, aminek az automata szivatója magasabb fordulaton tartja a motort.

Lehet kb 1000 forintért venni injektor vaqgy üzemanyagrendszer tisztító folyadékot, azt csak beletöltöd a benzintankba, és nagyjából kijáratod a tank tartalmát, és kész, elvileg ki tisztította az üzemanyag rendszert.

Ezen kívül Lehet esetleg mechanikai probléma is, ugyanis ahol levegőt szív a légszűrő berendezés, annak kapcsolatba kell lenni valahogy a kipufogó rendszerrel, mert ott ugye melegebb van, és egy bimetálos rendszerrel onnan szív melegebb levegőt míg a motor nincs üzemi hőfokon, hogy a melegebb levegővel tökéletesebb legyen az égés, és üzemanyagot spóroljon nekünk, ne használjon annyi benzint míg hideg a motor, kvázi ne járjon akkora fordulaton.

És még valaki aki autószerelő az biztos többet tud erről.
Én csak autószerelő fia vagyok...
(#) Árpy válasza hapro hozzászólására (») Nov 19, 2008 /
 
Úgy látom több lehetséges probléma is szóba jöhet.
Lehet, hogy nem is lesz olyan könnyű megtalálni a hiba forrását.
Mennyire hatásosak amúgy ezek a tisztító folyadékok? Mert gondolom a letapadt kormot és a többit nem igazán viszik le, nem?
(#) hapro válasza Árpy hozzászólására (») Nov 19, 2008 /
 
Teljesen hatásos....bár nálam korom nem szokott lenni az injektorban, meg a benzi vezetékben, az hogy az égés térben mit tisztít arról nem tudok nyilatkozni, mert arra nemvolt még példa, hogy tisztítás előtt és után is szétszedtük a motort hogy megnézzük mit is csinált, csak az injektoron láttam a változást. És hallotta a motoron.
Ez épp friss tapasztalt, nyáron vettem egy olyan kocsit, amibe belesütötték a motorba olajat és el volt hanyagolva rendesen, stb, stb...na azzal apám jó egy hetet dolgozott, de talán nem is ez a lényeg, akkor egy ilyen tisztító folyadékot kapott az üzemanyag rendszer, és most is egyet majd fél év után, és mindig láttam az eredményt.
(#) Norberto válasza _ampervadasz_ hozzászólására (») Nov 20, 2008 /
 
Azért ez sem piskóta a hozzászólások közül:

Idézet:
„Tervezem ennek a margithíd kapcsolású verzióját ami már 40000wattot ad le.És neutron hajtással fog menni.”


(#) Szárnyas hozzászólása Nov 20, 2008 /
 
Sziasztok!
Találtam egy weboldalt ahol a 2008-as év honlapjája lehet szavazni. Én már szavaztam. Na melyikre is?

Év honlapja 2008
(#) zolee1209 válasza szamóca hozzászólására (») Nov 20, 2008 /
 
Én nem láttam ott, és azért kérdeztem! :beka3:
(#) zolee1209 válasza Szárnyas hozzászólására (») Nov 20, 2008 /
 
De nehogymáááááá a myvip legyen az első?!
Következő: »»   232 / 3686
Bejelentkezés

Belépés

Hirdetés
XDT.hu
Az oldalon sütiket használunk a helyes működéshez. Bővebb információt az adatvédelmi szabályzatban olvashatsz. Megértettem