Fórum témák
» Több friss téma |
Fórum » Alternatívák Peltier-re
Témaindító: durkonorbi, idő: Dec 19, 2007
Témakörök:
Hello!
Valamit kezdek érteni a problémádból... Azt is meg lehet oldani, hogy a +-10V polaritásától függően engedélyezed az A vagy a B csatornára a PWM jelet. Ha a vezérlő jelet "egyenirányítod" (aktív kétutas szinkron egyenirányító), akkor mindig 0..+10V voltot fogsz kapni. Ebből elő állítod a feszültséggel arányos PWM jelet. A PWM jelet, egy kapun keresztül engeded be a híd bemenetére. A nullkomparátorral, pedig letiltod a kapun keresztül, az A vagy B csatornát. Valami ilyesmire gondoltam, mint a mellékelt vázlaton. Egyébként eddig nem találkoztam ilyen jellegű motorral, kivételt képezett egy spéci turbó vákuumszivattyúval. Erősen gyanítom, hogy ez is valami ilyen elvetemült készülék lesz. Annak teljesítménye azért elmaradt ettől. Az érdekes az, hogy - ha ilyen motort gyártanak, akkor ahhoz vezérlő is van (szerintem) - A hűtés és hőmérséklet szabályozásra gyári ajánlásnak is kellene lenni - Ha a csapágyazás a kritikus pont, akkor talán annak kellene mérni a hőmérsékletét. - Ha ezt a szabályzást elköveted, akkor még csak egy arányos szabályozást kapsz, de itt legalább valami PID szabályozásra lesz szükség. Ráadásul, ha a motor fordulata (teljesítménye) is fog változni. - A motor frekvencia vezérlőnek (mert bizonyára van ilyen) nincs hőfokszabályozása is? üdv! proli007
Szia!
nincs időm most, de a megoldás szerintem egy komparátor és egy háromszöggenerátorból felépített pwm kapcsolás kell. neked. A komparátor egyik bemenete a referenciafesz (pl 0-10V) és a másik lába a háromszög jel. Igy megvan a 0-100% kitöltés.A komparátor esetleg egy fetmeghajtón keresztül nyomatja a fet-et. és ez átfordítható a másik oldalra is. holnap megpróbálom lerajzolni .Felteszem ide.
Köszönöm a választ!
Ez kibillentett a holt pontomról és némileg közelebb vitt a megoldás felé. Igen én is úgy látom, hogy most kezdünk ugyanarról a problémáról gondolkodni. A sémád nekem jelenleg, nem mindenhol teljesen világos. Át kell gondolnom és utánanéznem áramköri részleteknek. Az aktív, két utas szinkron egyenirányítót egyelőre homály fedi. Utánakeresek. A többi nagyjából tiszta. Eddig két külön PWM generátor alkalmazásában gondolkodtam, de az általad ajánlott bekapuzás módszere alkatrész takarékosabb megoldás. - Igen a motorhoz gyártanak, vezérlőt is, arról próbáltuk ki mielőtt megvettem. Sajnos a vezérlő nem volt eladó. Én egy KEB F5 frekivátóról szeretném hajtani. Sajnos ahhoz meg nincsen operátor panelem, hogy behangoljam, de ez egy másik probléma. - A hűtés és hőmérsékletszabályozásra van gyári ajánlás. „Csatlakoztasd a motort a gyártó által forgalmazott, hozzá való hűtőegységhez.” Az megint megvehetetlen, ráadásul kompresszoros hőszivattyúval üzemelő, viszonylag sok helyet foglaló szerkezet. Ezért töröm a fejem (és a tiéteket) egy kiváltó megoldáson. - Igen, a csapágyazás a kritikus pont. A csapágy hézagot a nagy futáspontosság miatt hihetetlenül kicsire állítják be, ráadásul nem rugalmasan, mint egy kukoricadaráló motorban, hanem mereven. Ezt a felhasználás követeli meg. Így a csapágyhézagra, (ami legjobb, ha nulla közeli) a forgórész hossza, az állórész hossza és főleg a köztük lévő, hő tágulásból eredő hossz különbség hat. Ezért kell, hogy mindég kiegyenlített legyen a hőmérséklet a motoron belül. Ez tökéletesen nem betartható, de törekedni kell rá, mert befolyásolja a motor élettartamát. Tehát az állandó, egyenlő hőmérséklet a cél. Ezért van a belső folyadékhűtés. - Egy-egy felhasználási szakasz során a motor fordulatszáma majdhogynem állandó. Ehhez beépített tachométere van, amit a gyári szabályzó, fordulatszám servo módjára figyelt.) a tengelyterhelése viszont, és vele az áramfelvétele meg a melegedése, változik. Jól jönne a PID, de talán a melegedési folyamat viszonylagos lassúsága miatt nélküle is beáll valami egyensúly közeli helyzet. - A motor, gyári frekvencia vezérlőjének van saját hőfokszabályozása, de nincs kimenete a motor hűtőegysége számára. A hűtőegység a vezérlőtől (szabályzótól) függetlenül látja el feladatát, csak a motorba épített hőfokérzékelőn keresztül van kapcsolatuk. Hát ezek miatt remélem, hogy Itt valakinek van rálátása egy két (vagy négy) térnegyedes DC servo célra fejlesztett IC-re. Az, kis méret mellett megoldaná a PWM-et, a PID-et, a H híd meghajtást, stb.
Hello!
Itt a szinkron egyenirányítónál, nem kell valami baromi komplikált dologra gondolni, ha a minőségi követelmények nem túl magasak. (Csak kínomban nem tudtam megnevezni ezt az egységet.) Lerajzolok egy egyszerű példát. Egyébiránt legegyszerűbb lenne erre a kis hőfok értékre egy digitális szenzort és egy mikróvezérlőt alkalmazni. Topi 3 perc alatt megírja neked a programot hozzá. - Sajnos a fenn említett frekiváltót nem ismerem, de ha nincs kezelőegysége, nem tudom hogyan fogod illeszteni a motorhoz. (kivét, ha már ahhoz van programozva) - Megjegyzem, nekem is a hőszivattyús megoldás jutott először is az eszembe, mert a környezeti hőmérséklet lehet alacsonyabb és magasabb is a beállítottnál. Bár a Peltier is egyfajta hőszivattyú, és ott is a levegőben távozik a hő. Egyébiránt kényszer keringtetést kell alkalmaznod, és már ott is vagy a hőszivattyúnál... Lehet az eredetiben nem is víz kering, hanem gáz, a fajlagos hőszállítás miatt. - Ez a csapágy azért izgalmas. Mert ha ki van vezetve a motor tengelye, akkor arra más erők is hatnak. És ha a terhelés még axiális irányban is hat, már is az erőmű turbinánál érzem magamat. Csapágy hűtés, kenés, 60000fordulat... nem semmi probléma. Minden esetre ezt a 2 fokos munkaponti eltérést nem tudom elhinni. Mert adott esetben ez a motorok 99%-nál a halált jelentené. Ilyenre meg senki nem készít motort, csak a hadseregbe! - Minden szabályozás arra épül, hogy a szabályozási eltérés a lehető legkisebb legyen. A legrosszabb eset az arányos (itt) szabályozás, mert vagy túl nagy a körerősítés és az időállandók miatt leng a szabályzó, vagy túl nagy a szabályozási eltérés. Neked szerintem minden esetre, legalább PI szabályozást kell megvalósítani, hogy eredményes legyél. Gondolatoddal ellentétben pont a lassúság az átok, mert jelentős holtidők fognak fellépni, pont a hőtehetetlenség miatt. De a puding... - Hát ezt nem igazán értem. Ha van hőfok szabályozása, mire hat? Csökkenti a vezérlést? És akkor a hőmérő nem is csatlakozik a vezérlőre? Akkor viszont már csak a tekercs ellenállására hagyatkozhat a vezérlő (nem kivételes). Én még kicsi DC szervót nem láttam ebben a teljesítményben (bár sokan gyártanak és nem foglalkoztam az utóbbi években vele) Ezek általában négy, vagy két síknegyedesek, és szinte minden feladatot ellátnak a motor körül. Beleértve a számgéppel való konfigurálást, adatgyűjtést és akár az Internet-es kapcsolatot is. De minden esetre a kedvenc mondásom szerint "amit milliókért adnak, azt általában nem lehet összereszelgetni az asztal sarkán." Nem kis fába vágtad a fejszédet. Ha az ember ezt tisztesen meg tudja oldani, akkor abból meg lehet élni. Az más kérdés, hogy erre aztán piacot keresni kétséges feladat. Barkácsolás gyanánt még eltöpiznék vele, de ha értelmes "üzemi" célra kell, akkor megfontolnám a helyedben, hogy beszerezhető szervizelhető, könnyen cserélhető elemekből álljon a dolog. Persze, ha a világűrbe szeretnéd a kert sarkából kilőni, akkor hajrá! üdv! proli007
Nem nagyon szeretnék a motorról írni, csak amire rákérdeztél, mert itt nem a motor a téma, hanem a Peltier hűtő fűtő szabályzása. Úgy érzem, felkeltette az érdeklődésedet, több szó esik róla, mint a hőszabályzóról. Itt utánanézhetsz, hogy mit tudok róla eddig.
Mikrovezérlő és program helyett nekem egy jó kemény vas kéne, ami nem MHz nagyságrendben működik, és több problémát megold a számomra, mint amennyit felvet. (Villanyszerelő vagyok, a nagycsavarhúzós erősáramú fajtából. Ugatom az elektronikát, de éhen halnék, ha ebből kéne élnem.) Kedvenc mondásod lassan elveszíti időszerűségét. Egyre fejlettebb elektronikai alkatrészekből azért egyre több mindent össze lehet reszelni. Olcsóért megvehető a sok régi mérnök, nehezen összeszedett alkatrészbe beépített elavult tudása. Ha kedvet érzel hozzá, csak nyugodtan töpizzél vele, Hobby célra lesz nem ipari termelésre. Ezért szeretném, hogy minden részét értsem, tudjam. Ez benne a lényeg. De hát ez csak egy hőfokszabályzó probléma. A + -1C az egy szoba termosztát pontossága. Lehetetlen, hogy nincs valakinek a fejében egy ilyen kapcsolás. Még senki sem oldott meg hasonló feladatot?
Hello!
Kicsit azért leegyszerűsíted a kérdést. Pedig Te tudhatod a legjobban, hogy a cégek, nem adják azért bagóért a tudásukat, kidolgozott eszközüket. A gépészetet szoktam én ilyen egyszerű szemüvegen át nézni. De ha megnézem a könyveimet (pld.: Dr Lévai András "Hőerőművek") akkor látható, hogy egy viszonylag egyszerű kémény is mennyi elméleti tudással, kutatással van tele. Egy több mint 40 évvel ezelőtt kiadott könyvben, olyan mérnöki problémák vannak felvetve és taglalva (és itt is csak érintőlegesen) amiről még csak közelítő ismeretei sincsenek az embernek. Esetleg nem is tudott a létezéséről. És aki gépekhez szeretne eszközöket készíteni, annak ismernie kell, szinte minden tulajdonságát, paraméterét, fizikáját, jellemzőjét, buktatóját, ha csak minimális eredményeket szeretne elérni, akkor is.... Hát kizárólag csak ezért érdeklődtem csak a motor után. A fejlettebb alkatrész alatt, jelenleg a számítógép értendő. Minden megoldási feladatban meg fogod találni a jövőben (de inkább a jelenben). De ne feledjük, a világ analóg. Úgy hogy minden innen indul ki és ide tér vissza. Tehát a fizikai törvényszerűségeket nem mellőzhetjük. A sok olcsó régi mérnök tudásának hiányáról a mai készülékekben azért könyvet tudnék írni. A technika hiába ér el újabb eredményeket, aki új ember, annak a tudást, az alapoktól kell elsajátítania. Hogy ez hogy fog a jövőben létrejönni ilyen gyorsuló tempóban, azt nem tudom. Egyébként az ember, csak akkor készít valamit, ha igénye van rá, és nem kapható. Mert ugye a meleg vizet már, nem érdemes feltalálni. De egy megoldás - kapcsolás, csak attól lesz az ember fejében, hogy megfogalmazza magának a megoldandó problémát, igényeket, a szükséges pontossági és biztonsági paramétereket, és ez alapján próbálja megoldani a feladatot. De minden esetre, sok-sok munkaórát kell fordítani a dologra, még ha nem is látszik a megoldáson, vagy nem olyan látványos a dolog, akkor is. Passzióból, csak a kihívás kedvéért, meg az ember ritkán készít valamit. Na de sok a beszéd. Hogy legyen valami kézzelfogható is rajzoltam neked egy áramkört. Nem egy precíziós megoldás, de talán kiindulási alapnak megfelelő és látható, hogyan gondoltam a probléma megoldását. Ha nem szükséges, nem taglalnám a működését, mert kissé messzire vezetne. És ha nem szükséges, akkor nem erőlködöm. De ha igen, nagy vonalakban elregélem. Ja, mielőtt megkérdeznéd, hogy a PWM frekit mi alapján állítottam, mondanám, hogy csak egy tetszőleges értéket választottam. Megváltoztatható, de túl gyors nem lehet, ismerve az eszközök sebességét és az egyszerű műszaki megoldást. Persze ez csak egy elvi dolog, lehetnek benne buktatók és problémák. (Mint ahogy a végleges megoldásban is lesznek biztosan.) üdv! proli007
Hú de sokat írtál! Szokatlan ez a ma divatos, végletesen egyszerűsítő, fórumszlenghez képest.
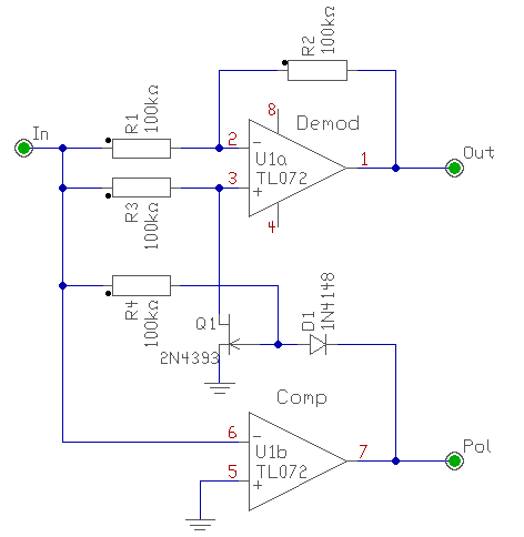
Nem szeretnék hőerőmű kéményt építeni. Ami kémény nekem kell, azt feldobja egy pillanatnyilag kevésbé részeg kőművessegéd, 7,5 álltalánossal, napi 4kHuf-ért. A szükséges tudás java ott van a keze alá rakott téglában, meg a száraz zsákosmalterban. A vízmértékben és a madzag végére kötött rozsdás M20 anyában. Elvakult villanyszerelő önhitemben, a gépészetet, én is szennyes, olajos, kotyogó-lötyögő szakmának hittem, mígnem a Hobby CNC-sek beláttatták velem az ellenkezőjét. Már csak a szép oldalát és az igen nagy kihívásait látom, pedig csak a felszín karcolgatásánál járok. A reklám helye: Hobby CNC Bemutató és Börze - Hatvan, 2008.12.13 Igen komolyan vetted a feladatot. Nagyon köszönöm. Én sohasem lettem volna képes átgondolni, kitalálni egy ilyen kapcsolást. Részletesen kidolgozott, kipróbált megoldásnak tűnik. A klasszikus analóg IC-k kerültek felhasználásra. Még a látvány elemekre is gondoltál, hogy vizuálisan is nyomon követhető legyen a működés. Nagyon jó, hogy feltüntetted a fokozatok funkcióit, így sokkal könnyebb megértenem. Azért a működéséről írhatnál kicsit. Inkább kérdezek, hogy mi nem világos. Működött már valamilyen feladatban? Az U1c 8 és U1d 14 ponton nem ugyan az a jel van, mint az U1a 1 és U1b 7 pontokon? Ha igen, akkor mi a funkciója az U1a és U1b fokozatnak? A D4, D5 Led-ek elegendő áramú meghajtása? Ha nem, mi a különbség? Nem értem az U1a Dir-Comp fokozatban lévő, U nagyobb mint 1% feliratot. Mit jelent ez? Akkor billen, ha a 3+ bemeneten fennáll ez az összefüggés? De minek az 1%-a? A tápfeszültség 1%-a? Az OutA Cool és OutB Heat kimeneteken mi célból van Z2 és Z3. Így a kimenetek szintje 4,7 és 12V között változik? Erre talán a következő fokozatnak van szüksége? Milyen felhasználásban? Nem értem a D3, R17, Q1 relációt. D3, R17 jelzi a DC 12V meglétét, de mit csinál Q1, éppen a PWM alapfrekvenciáját meghatározó körben? Engedélyezi? Miért kell azt?
Hello'
Akkor talán az első kérdésedre válaszolok. - Nem működött ez sehol, kivétel a részegységek a dugdosós panelomon, az asztalomon. De úgy látom, nem látod át a működését, ezért még is leírom kissé. Feladat: - Az alapfeladat, a +-10V bemenőjel nagyságával arányos impulzus szélesség modulált (PWM) jel előállítása, és kapuzása a H-bridge meghajtó A vagy B bemenetre, a bemenő analóg jel polaritásától függően. (A nem vezérelt hídbemenet "L" szintű, "tiltott" állapotban van.) Egyenirányítás: - Nem szinkron egyenirányítót alkalmaztam mégsem. (Az oka az volt, hogy a PWM részegységet raktam össze gondolataim alapján először, és annak elég volt a féltápfeszültség.) Az U1c/d tulajdonképpen egy túlvezérelt, egyszeres erősítésű analóg erősítő. Mivel az IC tud féltápos üzemben menni, így a kimenőjele a GND-től a plusz táp-1.5V-ig terjedhet. Amikor a bemenő jel pozitív akkor az U1c IC követő módban átviszi a jelet a kimenetére. Tehát 0..+10V bemenő jelre, 0..+10V kimenőjellel válaszol. Ha a bemenő jel negatív tartományban van, akkor a D2 kinyit és biztosítja, hogy az IC bemenete ne tudjon -300mV alá kerülni. Viszont a kimenet nem tud alacsonyabb lenni, mint nulla, tehát ennek a fokozatnak a kimenete negatív bemenő jel ideje alazz nulla. Az IC1d fokozata hasonlóan működik, csak invertáló egyszeres erősítésű üzemmódban. Tehát 0..-10V bemeneti jelre, 0..+10V kimeneti jellel válaszol. A diódának azonos szerepe van, csak most a plusz bemenő jelet fogja levágni. (a kondiknak mindössze zavarszűrési szerepe van.) - Az U1c/d kimenetén így mindig 0..+10V jelenik meg a bemeneti jellel arányosan, csak váltakozva, hol az U1c, hol az U1d kimeneten. Ezt a két jelet összegezve az R11-R12 ellenállásokkal, vezéreljük a PWM fokozatot. Tekintve, hogy akár plusz, akár minusz a bemeneti feszültség, a PWM kitöltésének a bemenő jel nagyságával kell arányosnak lenni. (De itt már 0..5V lesz a két ellenállás osztásának megfelelően) PWM előállítása: - A PWM fokozat motorja, az U4a Icvel megvalósított fűrészgenerátor. Működésének alapja, a C6 kondi töltése és kisütése. (a Q=C*U azaz a I*t=C*U képletből kiindulva) Ha a kondit állandó árammal töltjük, akkor a feszültség növekedése is lineáris. Ezért használunk egy egyszerű áramgenerátort, ami az R17-D3-Q1 és R18 elemekből van kialakítva. (Az R17 árama a D3 diódán, kb. 1,6V feszültséget ejt, amit referencia feszültségnek használ a Q1-es áramgenerátor. Az R18 ellenállásra mindig az Uref-Ube feszültség jut, azaz kb. 1V. Tehát a tranyó kollektorában közel állandó 100uA áram folyik, ami tölti a C6 kondit. A kondi kisütését ha a feszültsége eléri az 555 Th szintjét, a Dis tranzisztora végzi, kis ellenállásán keresztül. Így a kondi feszültségének felfutása Th szintig lineáris, visszafutása, pedig igen gyors, a TR szintig. Tekintve, hogy Th szint referenciája a tápfesz 2/3-ad része és a Tr referencia feszültsége a tápfesz 1/3-ad része, a fűrészjel amplitúdója 4V körül van. A PWM frekvenciát, a TP1 ponton lehet ellenőrizni. (De itt csak a C6 kisütése alatti gyors lefutó impulzusokat lehet látni!) - Magát a PWM jelet az U2b és U4b-ből kialakított komparátor képzi, a fűrészjel pillanatnyi szintjének és az analóg bemeneti jel összehasonlításával. Az U4b fokozat, belső RS tárja segíti a komparátor biztos átváltását, és terhelhető meghajtást biztosít a Q\ kimenetén keresztül a kapuáramkörök számára. Az IC Q\ kimenetén közel 0/12V-os változó kitöltésű PWM jel van. A Dis kimeneten, fázisban azonos a jel van, mint a Q\ kimeneten. A különbség, az, hogy a feszültség nagyságát H szint esetén limitáljuk a Z1 zénerrel. így itt 0/5V-os PWM jelet kapunk. (Ennek átlagértékét hasonlítjuk össze a bemeneti analóg jellel.) Ezt a PWM jelet vezetjük vissza, az U2a fokozatból kialakított különbségképző integrátorra. Az PWM jel integrálását, az R16-C4 végzi. Az U2a IC kimenete addig szabályoz fel-le irányba és vezérli a komparálási küszöböt U1b számára, míg a PWM jel integrált átlagértéke meg nem egyezik az R11-R12 felől érkező bemenő jellel. Így biztosítva van, hogy a PWM jel átlagértéke arányos legyen a bemeneti jellel. (Az U2a IC tulajdonképpen egy szabályozási funkciót is ellát.) - Ha az alapfeladatot tekintjük, akkor látható, hogy ismernünk kell a bemenőjel polaritását. Ezt a feladatot oldja meg, az U1a áramkörből felépített differenciál komparátor. Ha a bemeneti jel meghaladja a 10V 1%-át, akkor a komparátor átbillen a polaritásnak megfelelőirányba. Azaz, ha a bemeneti jel polaritása plusz, akkor az U1c kimenete magasabb, mint U1d. Ilyenkor az U1a komparátor kimenete (L) alacsony szintű (műveleti erősítő invertáló bemenet szintje a magasabb) Ha a bemeneti jel visszatér nulla értékre, az U1c/d kimenetek feszültsége is nulla lesz. ilyenkor a komparátor kimenete az előző értéken marad (most nulla). Ha fordul a kocka, és a negatív bemeneti jel meghaladja a 10V 1%-át, akkor az U1a komparátor átbillen, és kimenete (H) magas szintű lesz. Tekintve, hogy a vezérléshez szükség van a ponált komparátor jel negáltjára is (inverzió), inverter gyanánt a fennmaradt U1b erősítő került alkalmazásra. Tehát plusz analóg bemeneti jel esetén U1a kimenete "L" szintű, U1b kimenete "H" szintű. - A kimeneti kapuáramköröket a Q2-Q3 tranzisztorok helyettesítik. Ha a PWM jel magas értékű (TP2), akkor áram folyik az R21 és R24 ellenállásokon keresztül, a Z2 és Z3 zéner diódákba. A zéner 4,7V-on határolja, az U4b Q\ felől érkező 0/12V-os jelet. A kimeneti feszültség, így (ami a H-hidmeghajtó felé megy) a dióda 0/5V-os TTL kompatibilis jellé alakítja át. Természetesen, csak arra a híd bemenetre jut ki a jel, amit az irányvezérlő nem tilt le, Q2-Q3 tranyókon keresztül. Ha a bemeneti analóg jel pozitív értékű, akkor az U1b kimenete magas szinten van. D4 diódán és R19 ellenálláson keresztül, kinyitja a Q2 bázisát. A tranzisztor nyitásba vezérelődik, és Z2 feszültségét alacsony szintre húzva, tiltja az "OutB" jel "H" szintjét, így azt amíg a polaritás nem fordul, "L" szinten tartja. Közben a zöld D4 Led jelzi, hogy az ellenkező kimenet aktív, tehát "hűtési állapot van". A PWM impulzusok, így csak az "OutB" kimenetre tudnak kijutni. Természetesen, ha a polaritás ellenkező, a működés is az, tehát a PWM jel, csak az "OutB" kimenetre tud kijutni, így "fűtési állapot van". A PWM jel, 0..100% között változik a bemenő jel nagyságától függően. Az analóg jel és a PWM jel arányát, az R11-R12-ből felépített feszültségosztó és a Z1 dióda könyökfeszültsége fogja meghatározni. (Ha ez nem lenne megfelelő, akkor az integrált PWM jel nagysága az U2a 2. lába és a GND közé iktatott ellenállással módosítható, mert így a PWM jel integrált átlagérték csökkenne. A terület alatti integrál értékét, a PWM jel amiltudója és kitöltési tényezője határozza meg meg.) Természetesen az offset és egyéb nemlinearitási hibák miatt, a PWM jel linearitása, csak 1..99% között hihető értékű. Tekintve, hogy az U4b "Dis" kimenet alacsony szintje esetén a kimeneti feszültség nem nulla, hanem kb. 50..100mV értékű, az U2a szabályzónak ekkora +- "holt zónája" van. (A PWM képzés, csak akkor indul el, mikor az R11-R12 által leosztott feszültség ezt a szintet meghaladja.) Szükség esetén, a holtzóna szélessége P1 potenciométerrel csökkenthető. A gyakorlatban, nem árt, ha a teljes hőfokszabályzókör kis holtzónával rendelkezik, mert az irányváltás megállapításához is kell minimális bemenőjel differencia, és ha a szabályozási eltérés 1% alatt van, nem érdemes a hűtés-fűtés üzemmódot váltogatni. (áramkörökben kialakuló zajok sem fogják oktalanul váltogatni a módot) Persze ennek gyakorlati "következményei" a teljes rendszer hangolásakor fog kiderülni. Uhhh... Remélem, ezek után talán világos az áramkör működése. (Ja és nem hazudtam sokat) üdv! proli007
Uhhh... Nagyon alapos a leírásod. Talán oktatni sem lehetne jobban. A Rádiótechnika újság oldalain lehetett ilyen élvezeteseket olvasni a múltban, az Internet előtti világban. Akkor még szerettem és törzs olvasója voltam. Minden szavadat összenéztem és átgondoltam a rajzzal. Az a veszélyes hogy azt hiszem mindent értek. Most már semmi kérdés nem maradt bennem. Elértem a tudásom határára.
Ha neked működött az asztalodon, akkor én megrajzolom az Express SCH-ban és tervezek hozzá panelt a PCB-ben. Közben megrendelem a hiányzó alkatrészeket. Még egyszer köszönöm, hogy nem kíméltél időt és fáradtságot. :integet2:
Szia Mindenkinek. Sajnos nem tudtam csak most géphez férni, és az én elgondolásom a következő lenne:
A komparátor - bemenete megkapja a hároszög jelet, 10V csúcstól csúcsig. A + bemenete pedig a bemenő 0-10V ig a hibajelet.(Hőmérséklet)Ha a bemenő jel Nulla, illetve mínusz fesz, akkor a komparátor át sem billen.Ha elkezd "vándorolni " felfele, akkor 10V-nál már 100% pwm jelet ad ki. természetesen lejebb állítható. a másik oldal pedig egy sima műveleti erősítővel invertálni kell. és ez az oldal is mehet.A kimenetre kell egy fetmeghajtó IC ésmehetnek a Fet-ek. Az lm 139 adatlapján megtalálható a háromszöggenerátor rajza, és a háromszöggenerátor frekvenciája lesz a pwm frekvencia. Az LM 139 IC bemeneti feszültség különbsége 30V lehet, tehát nem gond a +10 és a -10 v szélsőséges bemenő feszültség.
Hello!
Gratula! Teljesen jó a megoldás. Én sem gondoltam át, hogy a H-híd tulajdonképpen kizáró vagy kapuként működik. üdv! proli007
Neked is nagyon köszönöm a választ !
Hát ez a megoldás lényegesen kevesebb elemet tartalmaz. Ugyan olyan korrektül megoldja a feladatot, mint proli007 megoldása a #320618-ben? Az 1/4 LM139 – bemenetére szimmetrikus háromszögjel kell, vagy fűrész? Az adatlapon két dekádban hangolható generátorkapcsolás van. Egyszerűbb is jó lenne. Linearitás követelmények sem nagyon vannak. A http://amplifierlab.com/?p=27 oldalon lévő „Block Diagram of Class D Amplifier.” szerint az általad vázolt elven üzemelnek a D erősítők. Nem használhatnék egyszerűen egy erre a célra készült IC-t? Persze az annak megfelelő szintű bemenőjelet alkalmazva, és ha tudnék kapható típust. A http://www.onsemi.com/pub_link/Collateral/MC33030-D.PDF oldalon motorszabályzáshoz van hasonló felépítésű. Esetleg az is jó lehetne? (Ha találnék beszerzési forrást.)
szia!
A háromszögjel 0V és +10 V között kell legyen, illetve lehet bármennyivel kisebb, csak a hibajelet is hozzá kell hangolni. pl.:5v háromszöghöz 5v hibajel. és ott már 100% a pwm. Igen hasonlít a D oszt. erősítőkhöz, de ez itt teljesen jó.A háromszögnek nem kell feltétlen szépnek lennie, nem Hi-Fi erősítőbe lesz.A háromszög frekvenciája célszerűen 20KHz körül, vagy felette kéne lennie., hogy a fülnek ne legyen zavaró. Ha a peltier elemre nem akarod kivinni a "vivő"frekvenciát, akkor egy L-c taggal ki lehet simítani a feszt.Ez célszerű az egyéb vezetéken kisugárzott zavarjelek miatt is. Ennél olcsóbban és egyszerűbben nem hiszem, hogy meg lehet oldani. A Fetmeghajtó 150Ft a lomex-ban. a komparátor ésegy TL074-es Ic sem drága. Este ha lesz időm, egy méretezett rajzot is felteszek.
Sziasztok!
Segítségre lenne szükségem mert elakadtam egy perter elemes Aqváriumhűtés tápjánál.... Előre leszögezem rettenetesen kezdő vagyok... Leginkább ezértt kéne a segítségetek.
Hello!
Idézet: „Segítségre lenne szükségem mert elakadtam” Vontassunk haza? Nem lett volna egyszerűbb valami konkrét hibát típust, képet adni, és leírni mi is a problémád? Mert aki ez alapján segíteni tud, egyből jósnak áll! üdv! proli007
Valakinek ez is biztos hasznos...
Amúgy a 2mH érétkű tekercset máshogy is el lehet késziteni? Mármint hogy ne keljen 200 menet köszönöm LINK
Hello!
Hát ma már nem 723-al kell kapcsolóüzemű tápot készíteni, és nagyobb frekire. Akkor a tekercs is emberibb méretűvé válik. A leírás, viszont hasznos és érthető. üdv! proli007
Sziasztok!
Ezt a meghajtást szeretném megépiteni peltierhez.A kérdés az lenne hogy jo e ez és a C1 kondi mekkora? PWM Mennyire kell hüteni az IRF-et? Kb mekkora a legnyobb terhelés amit kibir?Nekm 100W peltierem van. Elöre is köszönöm a válaszokat
Hello!
- Ez a kapcsolás, amolyan "lassú" PWM jellel kapcsolgatja a Peltier elemet. Viszont a C1 kondi elég értelmetlen benne. Akár ki is nyírhatja a Fet-et, hiszen a Fet "rákapcsolja" a feszültséget. Minden a sebességtől függ, amit alapvetően a Fet DS kapacitása és az R3 fog befolyásolni. Én kihagynám, nem is látom értelmét. - Hogy mennyi hő fog keletkezni, az alapvetően a terhelő áramtól, és az alkalmazott Fet RDS-on ellenállástól fog függni. Ez szerint kell megválasztani a hűtőbordát (és a Fet-et). De valamekkora bordára 100W esetén, biztosan szükség lesz. üdv! proli007
A rajzodon az IRF521 kapcsolgatja a Peltiert-t.
Annak a megengedett folyamatos árama 8A. A peltiered meg 100W-os. Azt ugyan még nem írtad, hogy mekkora feszültségen 100W-os a Peltier-ed, de ha 12V-on 100W, akkor az ugye 8,33A. Meghaladja a FET-re megengedett folyamatos 8A-t. Az IRF521 nyitott csatorna ellenállása 0,3 Ohm, azon 8A áram hatására 2,4V feszültség esik, ami 19,2W melegedést jelent, ha a PWM kitöltési tényezője 100% közeli. Ez csak akkor igaz, ha teljesen és tökéletesen ki tudod nyitni a FET-et és nem számoljuk az esetleges kis kapcsolási meredekség okozta plusz veszteséget. Szóval néznék a helyedben egy modernebb, kisebb Rds(on) ellenállású, nagyobb határáramú FET-et. Gondolom a C1 sokmikró azért kell a kimenetre, mert a Peltier nem szereti a sok kapcsolgatást, ezért némileg integrálni szeretnéd a nagy áramú PWM jelet. Ha kisebb csatorna ellenállású nagy áramú FET-et használnál, kisebb lehetne a melegedés, akkor választhatnál nagyobb PWM alapfrekvenciát, amit kisebb C1-el is jobban integrálhatsz.
12V feszültséggel de nem akarom 100W hajtani. Mert nekem csak annyi kellene hogy a hideg oldal 10-12 fokos legyen. Igazábol az eredeti elképzelés PC táp bol menne a 12V.Ami persze megvan buherálva.
De az az igazság hogy kisseb áram forrás kellene. Mennyire lenne nehéz egy PC tápbol kivett alkatrészekkel egy 220V/12V 100W tápot csinálni amilyen kicsit csak lehet? De lehetöleg ugy hogy ne keljen semmit tekercselni meg ossziloscoppal mérni mert nincs rá lehetöségem. Ha tud valaki egy kapcsolást azt megköszönöm.
TEC1-12710 peltier. Ja és nem muszáj 12V hajtani.Ha van jobb ötlet azt is szivesen fogadom.
Hali!
Na most akkor kell az a kondi vagy nem? Milyen FET-et tudnátok ajánlani helyette?
Hello!
Peltier szeret-nem szeret ügyben nem foglalnék állást, mert még nem kísérleteztem vele. (ahhoz nekem még drága )- Viszont, hiába a kisebb hőmérsékletű beállítás, mivel a PWM ki-be kapcsolgatja a Peltiert, ha annak áramfelvétele 12V mellett 10A, akkor az áram mindig ekkora lesz, csak épp ki-be kapcsolgatva. Csak a jel-szünet idő (kitöltés), időbeli integrálja lesz kisebb, ha leszabályozod a vezérlést. És az mindegy, hogy ezt 1Hz-en, vagy 100kHz-en teszed. - Ahogy Gyuri is írta, kisebb RDS-on ellenállású tranyót kellene választani pld. IRFZ44. Annak 17milliohm az ellenállása. Így 10A mellett is 170mW a disszipációja, nem 0,3ohm. - Viszont ha kondit akarsz tenni, akkor itt a Low ESR típus, pont rosszul sül el. Mert ha a kondi ellenállása bekapcsoláskor "nulla", akkor 17milliohm Rds-on mellett 705A folyna, és ez biztos halál. Tehát, csak a kondi ellenállásnak magas értéke garantálná, a kisebb áramot. De ha már integrálni szeretnénk, akkor a PWM és a kondi közé egy tekercs lenne ésszerű, de sokkal nagyobb működési frekivel. (A kondi is lehetne akkor jóval kisebb.) Viszont, ha Te egy PC táppal hajtod a Peltiert, akkor nem értem, minek ide még egy szabályzó. A PC táp is PWM, ráadásul a kimenete (integrált) egyenfeszültség, amit ezek szerint a Peltier "szeret". Azaz miért nem a PC táp kimeneti feszültségét szabályozod a kívánt teljesítménynek megfelelően? Jelen felállásban ehhez már csak egy poti kell.. A PC tápot megépítheted külön is de sokkal kisebb nem lesz, tekintve, hogy minden kell belőle, csak az 5/3V és a -12V kondijai és egyenirányítói szükségtelenek. De ezt a kérdést, a kapcsolóüzemű táp topik illetékeseinek tedd fel. (esetleg egy halogén izzóhoz használt elektronikus előtéttel lehetne kísérletezni, de úgy tudom, annak még egyenirányítani kellene a kimenetét. Ja meg szabályozhatóvá tenni. Viszont lényegesen kisebb.) üdv! proli007
Köszi a választ. A kisebb megoldásra kaptam egy lehetöséget a TOP200 családdal. Pontosabban a TOP247. De gondolom ahoz kellene szabályzás. Leht hogy most hülyeséget kérdezek de ha a PC tápnak szabályzom a feszültségét "amit már csináltam akkutöltönél" attol még a peltier ugyan ugy nagy Ampert szeretne felvenni. Vagy nem?
„De lehetöleg ugy hogy ne keljen semmit tekercselni”
A TOPSwitch-ek alapkapcsolása nem transzformátormentes!
„miért nem a PC táp kimeneti feszültségét szabályozod a kívánt teljesítménynek megfelelően? Jelen felállásban ehhez már csak egy poti kell..”
Ez nekem is jól jönne. Hol olvashatnék róla, ahol esetleg példa is van rá? Köszönöm.
Hello!
Remélem nem azért írtál, mert a "teljesítmény szabályozást" írtam. Mert természetesen a feszültségszabályozáson keresztül gondoltam a peltier teljesítményének szabályozását. Hiszen az fűti az elemet. De épp ma linkelte be valaki (már nem tudom melyik topikban) de ennél szemléletesebben ábrázolva még nem láttam. üdv proli007
Hello!
Írtam, hogy nem ismerem a Peltier lelkét. De nyilván a feszültség csökkenése, áram csökkenéssel is jár, még ha nem is lineárisan mint egy ellenállásnál. Tekintve, hogy belül valami félvezetőről van szó. üdv! proli007
Sziasztok!
Nemrég hozzá jutottunk a haverommal két régi NDK-s Peltier-elemhez, és ezekhez szeretnénk tápot csinálni. A gond annyi, hogy mivel ezek régiek, az eredeti tulajdonos elmondása szerint kb 1-3V és 30 A-ről működnek...Ezt hogyan tudnánk a legegyszerűbben táplálni? Egyébként teljesen ki szeretnénk használni a Pletierek teljesítményét, ugyanis diffúziós ködkamrát szeretnénk vele üzemeltetni, amihez kb -30°C-os hőmérséklet szükséges. Az se lenne rossz, ha szabályozható lenne az áramerősség/feszültség. Köszönjük! |
Bejelentkezés
Hirdetés |













