Fórum témák

» Több friss téma
Fórum » TDA7294 végerősítő
 
Témaindító: Dióda, idő: Ápr 17, 2006
Lapozás: OK   42 / 611
(#) gb197 válasza hapro hozzászólására (») Dec 9, 2008 /
 
Sajnos nincs ötletem, én a Tangoval dolgoztam anno, ez volt a legjobb, ezt a Pcad felismeri, ez kívűl csak a Protelt (most már Altium Designer )ismerem. Átkonvertálni csak nyomtatási formában lehet (nem szerkeszthető) AutoCad DXF és Adobe postcript-ra. Azért jó Protel, mert a nyákgyártók fel tudják dolgozi a formátumot, követlen gerberfile-t tud generálni.
(#) hapro válasza gb197 hozzászólására (») Dec 9, 2008 /
 
Asszem akkor az AutoCAD file jó lesz nekem, abból majd lesz bmp és átrajzolom Sprintbe.

Ezt igazából már meg is csináltam így, csak gondoltam megúszom az átrajzolást, mondjuk nem nagy a nyák, szóval sec perc alatt végzek vele.

Viszont hogy kell elmenteni a P-CAD ben külön layerenként?, illetve exportálni csak az egyik majd a másik layert?
(#) Bassmester válasza ptesza hozzászólására (») Dec 9, 2008 /
 
Ismerős a jelenség. Ez bizony földhurok. A vezetékelést kellene első ízben rendbe tenni. A bemeneti és kimeneti csatlakozók testje ne érintkezzen a házzal, az erősítő testjét egy pontról, a pufferek testjéről kell a ház testjére kötni, a védőnullát ezen a ponton kösd a házhoz. Ha van benne előfok vagy egyéb elektronika a jelútban, akkor sorosan kell a testet összefűzni, véletlenül sem csillagpontosan!Így majd talán jó lesz, de nem biztos.Ez sokszor türelemjáték
(#) hapro válasza hapro hozzászólására (») Dec 9, 2008 /
 
közben rájöttem a kérdésemre.
(#) gb197 válasza ptesza hozzászólására (») Dec 9, 2008 /
 
Kicsit torz a kép,de így is kitűnik számomra, rossz a huzalozás !!! A hagszóró kábelt gnd pontját bekötöd a nyákra és signalgnd innen viszed bemeneti rca-hoz?
Szerintem a hangfal gnd pontot nem kellene a végfok panelra kötni, inkább a redszer legalacsonyabb potenciáljára, a trafó közép kivezetésére kötném, azaz a táppanelra. Külön vinném a végfokpanel nagyáramú gnd-jét és a bemeneti jel földjét is.

017.JPG
    
(#) gb197 válasza hapro hozzászólására (») Dec 9, 2008 /
 
Azt hiszem igen, külön kell layer-enkét exportálni DXF formátumba, minden felesleges réteget ki kell kapcsolni.
(#) gb197 válasza ptesza hozzászólására (») Dec 9, 2008 /
 
Csatlakozom Bassmester véleményéhez, javaslom a csillagpontos redszer kiépítését. Itt egy egyszerű táppanel elko + dio.

019.JPG
    
(#) bancsi15 hozzászólása Dec 9, 2008 /
 
Sziasztok!

Egy ilyen IC-vel (TDA7294) felépített kapcsolást lehet használni 12V vagy 24V-ról? Most tekercselik hozzá a trafót: azt mondta nekem a tekercselő, hogy 2*12V-os lesz a trafó, majd én összekötöm a két tekercs végét, hogy legyen test pontom, szimmetrikus legyen. Így kb. 100W-os lesz. (Azért írtam, ezt le, mert még nem tudom pontosan, hogy mennyi lesz a feszültség így összekötve.)
(#) gb197 válasza bancsi15 hozzászólására (») Dec 9, 2008 /
 
Ic barátunk +-10 V-tól üzemképes +-45 ig.
(#) Bassmester válasza gb197 hozzászólására (») Dec 9, 2008 /
 
Én a belső huzalozásra gondoltam, a földhurok elkerülése végett. A belső testvezetékelést nem tanácsos csillagpontosan kialakítani, jobb megoldás összefűzni a panelek testjét és egy ponton, a pufferek testpontjára kötni, majd innen a ház testjére, ahol a védőnulla is csatlakozik a házhoz.A bemenet és a kimenet cstlakozásának a testjét a háztól el kell szigetelni. Legalább is én így csinálom a készülékeimet és földhurok gondom az nincs egy szál se.
(#) bancsi15 válasza gb197 hozzászólására (») Dec 9, 2008 /
 
Köszi szépen.

Valaki esetleg egy nyák+ beültetési rajzot tudna adni?
(Mélynyomónak menne.)

Köszi
(#) Carter válasza Bassmester hozzászólására (») Dec 9, 2008 /
 
A jeltestet én nem kötném össze a védőfölddel
(#) gb197 válasza Bassmester hozzászólására (») Dec 9, 2008 /
 
Lehet, hogy így sincs földhurkod, ahogyan kötöt, de ha hurkolod és nem csillagpontosan kötöd, egyik csarorna testárama belefolyik a másikba. Lásuk be a végfokpanelokon szűrőelkok vannak, ezek dolgoznak az " Ut" a teljesítményváltozás hatására modulálódik, a szűrőelkok áramot hajtanak be a gnd pontba. Csatornák " zavarják" egymást, ha nem is gerjed, de a hangzás, a térhatást agyonvágja. Ha megfigyeled kis erősítőm, mindkét csatorna külön elálasztott trafó tekercsről jár, villamosan semmi köze egymáshoz a két csatornának.

007.JPG
    
(#) hapro válasza gb197 hozzászólására (») Dec 9, 2008 /
 
A hidalt verziód kapcsolási rajzát is közzé tennéd?
Azt amihez a nyákrajzod való.

köszi
(#) gb197 válasza hapro hozzászólására (») Dec 9, 2008 /
 
Itt kapcsi, de jelzem nem hídkapcsolása, hanem 2 ic párhuzamosan húz, +-20 A kimenő árammal. Lehetne kombinálni ez hídba is, az 4 ic lenne csatornánként. Egyébkét érdekességként említem, a legendás LINN cég 1 millás erősítőjében ez a kapcsolástechnika van egész véletlen, csak ott 3 db ic fut párhuzamosan, összesen 6 db a 2 csatornában.
(#) ptesza válasza gb197 hozzászólására (») Dec 9, 2008 /
 
Igen pontosan a te rajzod szerinti a felállás,1-2 eltéréssel.

A hangszóró GND-t én bekötöttem a panelra. A másik amit bassmester is tanácsolt , a rajzodon levő csillagpontot ,most hirtelen bekötöttem a fémvázhoz. Végülis ez volt a probléma fő forrása, + felszereltem a potmétert is úgy hogy hozzáérjen a fémvázhoz. Teljes csutkán is nehezen tudom eldönteni be van-e kapcsolva. Köszönöm a segítséget mindenkinek !


Ami még zavart az portable dvd lejátszóm kábele , mert az volt a műsorforrásom. Nem hagyományos 3,5 jack hanem van plusz egy ring , a videójelnek. Asszem készítek egy tisztességes kábelt hozzá.

(#) hapro válasza gb197 hozzászólására (») Dec 9, 2008 /
 
Köszönöm.

Akkor mi a különbség a híd kapcsolás és a párhuzamos hajtás között?
A hídnál az egyik végfok a minuszt a másik végfok a plusz jelet erősíti?
(#) gb197 válasza hapro hozzászólására (») Dec 9, 2008 /
 
A hídüzem egyik lényeges pontja, hogy adott tápfesznél a kimenő teljesítmény kb. megnégyszereződik, az íc kimenő árama marad +-10A max. Másik momentuma, amit általában nagyon kevesen tudnak, s hogy miért abba most inkább ne menjük bele, de javul a hangminőség is. A párhuzamos kapcsolásnál megduplázódik a kimenőáram +- 20A vagy 3 ic-nél 30A, ennek is megvan az előnye: alacsonyabb terhelőimpedancia, és jobb hangzás. A kettő kombinációja a leg optimálisabb.
(#) Amarton válasza gb197 hozzászólására (») Dec 9, 2008 /
 
A kimeneti teljesítményt egyébként is az áram és feszültség szorzata adja.
Ha egy IC effektíven tud 24V-ot (+-35V) és 8 Ohmon terheled, akkor az 24V^2/8 azaz 576/8. Tehát 72W.
Ha hídba van kapcsolva, akkor a feszültség megkétszereződik, azaz a teljesítmény eképpen alakul:
2*24V^2 / 8 = 2304 / 8 azaz 288W
Nyílván az IC 10A felett kifekszik, ezért kell hídban a 16 Ohm vagy a kisebb tápfeszültség.

Párhuzamban az áramterhelését lehet növelni.
Szóval csak egyszerű fizika
(#) Bassmester válasza gb197 hozzászólására (») Dec 9, 2008 /
 
Na és akkor vajon mi lenne ha 4 db 7294-ből csinálnánk végfokot úgy hogy párhuzamosan kötnénk és hidalnánk?
Életképes lehet elvileg egy ilyen megoldás?
(#) gb197 válasza Bassmester hozzászólására (») Dec 9, 2008 /
 
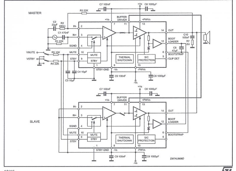
Nem jó az ötlet, sajnos. a 93-as ic speciálisan erre van kifejlesztve, mester vagy szolga üzem. A mester ic vezérli a szolga ic végfokozatát, a szolga ic-ben a meghajtófokozat szét van kapcsolva a buffer fokozattól. Egy mester mellett lehet több szolga Ic is.
(#) lapose válasza Bassmester hozzászólására (») Dec 9, 2008 /
 
Szia!

Minden további nélkül megoldható, de nem javaslom!
Ha a 4 IC közül valamelyik elhalálozik, könnyen magával rántja a többit!
Szerintem ha ilyen teljesítményigényeid vannak, jobban jársz diszkrét elemes erősítővel!
(#) gb197 válasza Bassmester hozzászólására (») Dec 9, 2008 /
 
Én sem javaslom túl nagy teljesítménynél az ic-t, egyébként meg gondos alkatrész összeválogatással valóban megoldható a 94 -es ic-k párhuzamosítása, láttam is már ilyet, de nem ajánlott dolog. Több 100 wattnál én inkább kizárólag a kapcsolóüzemű erősítőt javaslom. Erre a feladatra valók a mosfetek, másra sem jó...
(#) otisz válasza Bassmester hozzászólására (») Dec 9, 2008 /
 
csá!7294-nél a power groundot hová kell forrasztani?köszi
(#) Kovidivi válasza gb197 hozzászólására (») Dec 10, 2008 /
 
Én még mindig nem vagyok tisztában ,hogy miért van a TDA7294 mellett a tranzisztor (kép a megválaszolt hsz-ben látható)?
Ezt a képet sem magyaráztad még meg, hogy mit tud, és miért van 3db tranzisztor a LMxxxx mellett? Köszi a választ!
(#) Kovidivi válasza Kovidivi hozzászólására (») Dec 10, 2008 /
 
Bocsánat, három pár tranzisztor (pont nem tudtam szerkeszteni...)
(#) hapro válasza Kovidivi hozzászólására (») Dec 10, 2008 /
 
A TDA7293-94-nél a két tranzisztor azért van bent, mert azok végzik a táp stabilizálását állítólag a meghajtó fokozat számára. Teljesen elkülönítve a végfok tápegységétől ezáltal.
Egyébként ezt leírták már így, és pont én kérdeztem meg.

A másikról meg amiről érdeklődsz azt meg csak bemutatta, mint eddig elkészült valamilyen munkája.
(#) gb197 válasza Kovidivi hozzászólására (») Dec 10, 2008 /
 
Nos a három tranyoval feltuningolt kapcsolás Ő nem TDA ic, egy másik cucc ami sokkal jobban szól nála. Hogy mi, azt mintenkinek a saját fantáziájára bízom, tessék megkeresni. Nagyon sok ic van aminek rendkívül jó a hangja, csak az a gond velük, hogy kicsi a teljesítménye. Tessék kipróbálni pl. a TDA 1514A ic-t, Ő kőkemény high end hangásban szólal meg jó táppal, nyákkal.
Remélem segítettem.
(#) Bassmester válasza otisz hozzászólására (») Dec 10, 2008 /
 
Sívesen lerajzolom a szerintem optimális vezetékelést, csak legyen egy kis időm
Milyen kapcsid van? Hidalt vagy szimpla?
(#) gb197 hozzászólása Dec 10, 2008 /
 
Kiegészítve az előbbi hozzászólásomat ,a képen egy kis teljesítményű erősítő kb. 50-60 W os látható, +- 30 A kimenőáramot tud, nagyon gyors és magas határfrekvenciával bír. A hangja sem rossz, ugyanis a milliós berendezéseket is übereli.
Csatolom a TDA1514-es kapcsolást, akit szereti a jó hangzást építse meg!

001.JPG
    
Következő: »»   42 / 611
Bejelentkezés

Belépés

Hirdetés
XDT.hu
Az oldalon sütiket használunk a helyes működéshez. Bővebb információt az adatvédelmi szabályzatban olvashatsz. Megértettem