Fórum témák
» Több friss téma |
Sajnos nincs ötletem, én a Tangoval dolgoztam anno, ez volt a legjobb, ezt a Pcad felismeri, ez kívűl csak a Protelt (most már Altium Designer )ismerem. Átkonvertálni csak nyomtatási formában lehet (nem szerkeszthető) AutoCad DXF és Adobe postcript-ra. Azért jó Protel, mert a nyákgyártók fel tudják dolgozi a formátumot, követlen gerberfile-t tud generálni.
Asszem akkor az AutoCAD file jó lesz nekem, abból majd lesz bmp és átrajzolom Sprintbe.
Ezt igazából már meg is csináltam így, csak gondoltam megúszom az átrajzolást, mondjuk nem nagy a nyák, szóval sec perc alatt végzek vele. Viszont hogy kell elmenteni a P-CAD ben külön layerenként?, illetve exportálni csak az egyik majd a másik layert?
Ismerős a jelenség. Ez bizony földhurok. A vezetékelést kellene első ízben rendbe tenni. A bemeneti és kimeneti csatlakozók testje ne érintkezzen a házzal, az erősítő testjét egy pontról, a pufferek testjéről kell a ház testjére kötni, a védőnullát ezen a ponton kösd a házhoz. Ha van benne előfok vagy egyéb elektronika a jelútban, akkor sorosan kell a testet összefűzni, véletlenül sem csillagpontosan!Így majd talán jó lesz, de nem biztos.Ez sokszor türelemjáték
Kicsit torz a kép,de így is kitűnik számomra, rossz a huzalozás !!! A hagszóró kábelt gnd pontját bekötöd a nyákra és signalgnd innen viszed bemeneti rca-hoz?
Szerintem a hangfal gnd pontot nem kellene a végfok panelra kötni, inkább a redszer legalacsonyabb potenciáljára, a trafó közép kivezetésére kötném, azaz a táppanelra. Külön vinném a végfokpanel nagyáramú gnd-jét és a bemeneti jel földjét is.
Azt hiszem igen, külön kell layer-enkét exportálni DXF formátumba, minden felesleges réteget ki kell kapcsolni.
Csatlakozom Bassmester véleményéhez, javaslom a csillagpontos redszer kiépítését. Itt egy egyszerű táppanel elko + dio.
Sziasztok!
Egy ilyen IC-vel (TDA7294) felépített kapcsolást lehet használni 12V vagy 24V-ról? Most tekercselik hozzá a trafót: azt mondta nekem a tekercselő, hogy 2*12V-os lesz a trafó, majd én összekötöm a két tekercs végét, hogy legyen test pontom, szimmetrikus legyen. Így kb. 100W-os lesz. (Azért írtam, ezt le, mert még nem tudom pontosan, hogy mennyi lesz a feszültség így összekötve.)
Ic barátunk +-10 V-tól üzemképes +-45 ig.
Én a belső huzalozásra gondoltam, a földhurok elkerülése végett. A belső testvezetékelést nem tanácsos csillagpontosan kialakítani, jobb megoldás összefűzni a panelek testjét és egy ponton, a pufferek testpontjára kötni, majd innen a ház testjére, ahol a védőnulla is csatlakozik a házhoz.A bemenet és a kimenet cstlakozásának a testjét a háztól el kell szigetelni. Legalább is én így csinálom a készülékeimet és földhurok gondom az nincs egy szál se.
Köszi szépen.
Valaki esetleg egy nyák+ beültetési rajzot tudna adni? (Mélynyomónak menne.) Köszi
A jeltestet én nem kötném össze a védőfölddel
Lehet, hogy így sincs földhurkod, ahogyan kötöt, de ha hurkolod és nem csillagpontosan kötöd, egyik csarorna testárama belefolyik a másikba. Lásuk be a végfokpanelokon szűrőelkok vannak, ezek dolgoznak az " Ut" a teljesítményváltozás hatására modulálódik, a szűrőelkok áramot hajtanak be a gnd pontba. Csatornák " zavarják" egymást, ha nem is gerjed, de a hangzás, a térhatást agyonvágja. Ha megfigyeled kis erősítőm, mindkét csatorna külön elálasztott trafó tekercsről jár, villamosan semmi köze egymáshoz a két csatornának.
A hidalt verziód kapcsolási rajzát is közzé tennéd?
Azt amihez a nyákrajzod való. köszi
Itt kapcsi, de jelzem nem hídkapcsolása, hanem 2 ic párhuzamosan húz, +-20 A kimenő árammal. Lehetne kombinálni ez hídba is, az 4 ic lenne csatornánként. Egyébkét érdekességként említem, a legendás LINN cég 1 millás erősítőjében ez a kapcsolástechnika van egész véletlen, csak ott 3 db ic fut párhuzamosan, összesen 6 db a 2 csatornában.
Igen pontosan a te rajzod szerinti a felállás,1-2 eltéréssel.
A hangszóró GND-t én bekötöttem a panelra. A másik amit bassmester is tanácsolt , a rajzodon levő csillagpontot ,most hirtelen bekötöttem a fémvázhoz. Végülis ez volt a probléma fő forrása, + felszereltem a potmétert is úgy hogy hozzáérjen a fémvázhoz. Teljes csutkán is nehezen tudom eldönteni be van-e kapcsolva. Köszönöm a segítséget mindenkinek ! Ami még zavart az portable dvd lejátszóm kábele , mert az volt a műsorforrásom. Nem hagyományos 3,5 jack hanem van plusz egy ring , a videójelnek. Asszem készítek egy tisztességes kábelt hozzá.
Köszönöm.
Akkor mi a különbség a híd kapcsolás és a párhuzamos hajtás között? A hídnál az egyik végfok a minuszt a másik végfok a plusz jelet erősíti?
A hídüzem egyik lényeges pontja, hogy adott tápfesznél a kimenő teljesítmény kb. megnégyszereződik, az íc kimenő árama marad +-10A max. Másik momentuma, amit általában nagyon kevesen tudnak, s hogy miért abba most inkább ne menjük bele, de javul a hangminőség is. A párhuzamos kapcsolásnál megduplázódik a kimenőáram +- 20A vagy 3 ic-nél 30A, ennek is megvan az előnye: alacsonyabb terhelőimpedancia, és jobb hangzás. A kettő kombinációja a leg optimálisabb.
A kimeneti teljesítményt egyébként is az áram és feszültség szorzata adja.
Ha egy IC effektíven tud 24V-ot (+-35V) és 8 Ohmon terheled, akkor az 24V^2/8 azaz 576/8. Tehát 72W. Ha hídba van kapcsolva, akkor a feszültség megkétszereződik, azaz a teljesítmény eképpen alakul: 2*24V^2 / 8 = 2304 / 8 azaz 288W Nyílván az IC 10A felett kifekszik, ezért kell hídban a 16 Ohm vagy a kisebb tápfeszültség. Párhuzamban az áramterhelését lehet növelni. Szóval csak egyszerű fizika
Na és akkor vajon mi lenne ha 4 db 7294-ből csinálnánk végfokot úgy hogy párhuzamosan kötnénk és hidalnánk?
Életképes lehet elvileg egy ilyen megoldás?
Nem jó az ötlet, sajnos. a 93-as ic speciálisan erre van kifejlesztve, mester vagy szolga üzem. A mester ic vezérli a szolga ic végfokozatát, a szolga ic-ben a meghajtófokozat szét van kapcsolva a buffer fokozattól. Egy mester mellett lehet több szolga Ic is.
Szia!
Minden további nélkül megoldható, de nem javaslom! Ha a 4 IC közül valamelyik elhalálozik, könnyen magával rántja a többit! Szerintem ha ilyen teljesítményigényeid vannak, jobban jársz diszkrét elemes erősítővel!
Én sem javaslom túl nagy teljesítménynél az ic-t, egyébként meg gondos alkatrész összeválogatással valóban megoldható a 94 -es ic-k párhuzamosítása, láttam is már ilyet, de nem ajánlott dolog. Több 100 wattnál én inkább kizárólag a kapcsolóüzemű erősítőt javaslom. Erre a feladatra valók a mosfetek, másra sem jó...
csá!7294-nél a power groundot hová kell forrasztani?köszi
Én még mindig nem vagyok tisztában ,hogy miért van a TDA7294 mellett a tranzisztor (kép a megválaszolt hsz-ben látható)?
Ezt a képet sem magyaráztad még meg, hogy mit tud, és miért van 3db tranzisztor a LMxxxx mellett? Köszi a választ!
Bocsánat, három pár tranzisztor
(pont nem tudtam szerkeszteni...)
A TDA7293-94-nél a két tranzisztor azért van bent, mert azok végzik a táp stabilizálását állítólag a meghajtó fokozat számára. Teljesen elkülönítve a végfok tápegységétől ezáltal.
Egyébként ezt leírták már így, és pont én kérdeztem meg. A másikról meg amiről érdeklődsz azt meg csak bemutatta, mint eddig elkészült valamilyen munkája.
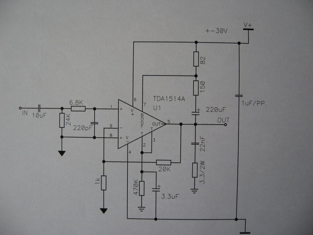
Nos a három tranyoval feltuningolt kapcsolás Ő nem TDA ic, egy másik cucc ami sokkal jobban szól nála. Hogy mi, azt mintenkinek a saját fantáziájára bízom, tessék megkeresni. Nagyon sok ic van aminek rendkívül jó a hangja, csak az a gond velük, hogy kicsi a teljesítménye. Tessék kipróbálni pl. a TDA 1514A ic-t, Ő kőkemény high end hangásban szólal meg jó táppal, nyákkal.
Remélem segítettem.
Sívesen lerajzolom a szerintem optimális vezetékelést, csak legyen egy kis időm
Milyen kapcsid van? Hidalt vagy szimpla?
Kiegészítve az előbbi hozzászólásomat ,a képen egy kis teljesítményű erősítő kb. 50-60 W os látható, +- 30 A kimenőáramot tud, nagyon gyors és magas határfrekvenciával bír. A hangja sem rossz, ugyanis a milliós berendezéseket is übereli.
Csatolom a TDA1514-es kapcsolást, akit szereti a jó hangzást építse meg! |
Bejelentkezés
Hirdetés |













