Fórum témák
» Több friss téma |
Oszgab küldenél egy képet at erőlködő belsejéről?
Nem hiszem el, hogy hogy fog ez beleférni...
hali.
Mivel a trafó az egy számítógépházban kapott helyet (az elég ronda... majd lesz más ha táérek ) ezért csak a végfok meg a szűrő van dobozban! így már érted? üdv.
Értem!
![]() Bár mondjuk nekem befér minden úgy néz ki... Amúgy megépítettem és volt egy átkötés, amit a 20 átnézés után sem vettem észre, szóval aranyos ívfény volt megint Néhány tranyó elszállt, a FET-eket nem tudom hogy lehet ellenőrizni. Erre van módszer?
Hello!
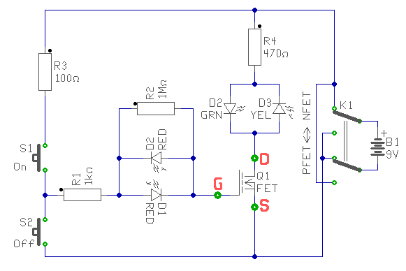
Például helyes működés esetén, így: - Ha az On nyomógombot megnyomjuk, a zöld Led világít. - Ha elengedjük, akkor is tovább világít, mert a GS kapacitás megtartja a töltést jó ideig. - Ha megnyomjuk az Off gombot, a zöld Led kialszik. - Ha elengedjük az Off gombot, akkor is sötét marad a Zöld Led. - Ha a piros Led ég, gate körben hiba van. üdv! proli007
Basszus asszem kezdem a dolgokat érteni
![]() Ha kész lesz a cucc, akkor akik igényt tartanak rá és segítettek alkalmuk lesz egy ingyen sört elfogyasztani(vagy bort vagy pálinkát )... Kössz proli007
Hello!
Ha már lúd, legyen kövér... Módosítottam, hogy P csatornás is vizsgálható legyen vele. üdv! proli007
Na akkor az n-fetek jók, de a p-fetek... félig.
A zöld led világít, ha megnyomom a bekapcsot, viszont ha megnyomom a ki gombot akkor csak elhalványul, de mikor elengedem ki is alszik. Most akkor ez nekem jó vagy rossz?
Hello!
A PFet-et, csak az új kapcsolással nézheted meg, mert a tápnál polaritást kell váltani! (azaz a zöld semmi esetre sem világíthat, csak a sárga.) üdv! proli007
Ha lehetek öszinte akkort én kicserélném a erősitöbe a 2n3055 ötöket mind egy szálig és végig mérném az összes félvezetöt
![]() ![]()
Az számít?
Hirtelen csak két zöldet találtam, amiket más-más irányba kötöttem be. És igen, a polaritást cseréltem. (az összeset az utóbbi kapcsolással "mértem") @inperion: Köszi, az már megtörtént, ugyan az a projektem most pihen, de azt tudom, hogy a cucc már működik, csak valahol feltehetően gerjed...
Hello!
Akkor gyanús a dolog, mert N és P csatornásan is azonos viselkedést kellene mutatnia. (Csak hogy a zöldre hivatkoztál, azt hittem az elsővel mérted. Természetesen nem számít a szín. csak a polaritás változik, a FET GDS bekötése nem!) üdv! proli007
Az nem lehet, hogy mivel gombok helyett drótokat használtam melyeket fogtam és a kezem elektromosan megosztotta a vezetéket?
Hello!
Idézet: „ha megnyomom a ki gombot akkor csak elhalványul, de mikor elengedem ki is alszik” Sajnos ez ellent mond ennek az elméletnek. Mert ha fordítva lenne.... Persze itt tapizni a vezetéket nem lehet. Mert a kezeddel is simán ki-be "kapcsolható" a tranyó. üdv! proli007
De szigetelésen át fogtam meg.
De nem hinném, hogy a gomb sokat javítana, ugyanis az n-fet már 10cm-ről érzékelte, hogy közelítek
heló mindenki tegnap kaptam egy AET - 453 tipusu erölködöt kicsit mostoha állapotban volt szegényke kitakaritotam jó csomó szemét volt benne 15 évig ált egy garázsban igazábol szeretném felujitani és ehez szeretnék egy kicsi seggitséget n em tudom mi lehet igazábol a baja kicseréltem rajta a bejövö csatlakozokbol néhányat de sajnos elöte is meg miután kicseréltem öket rca ajzatra gerjedt erösen már a potméter mozditása elöt is kérem valaki aki már javitott ilye t segitsen hogy feltámaszthasam szegényt köszi killa keszthely
Rajzzal tudlak segíteni.
Háát nehéz ügy nem mai darab már szegényke. Nekem is van, de amikor meghalt benne a végfok egyszerűen nem tudtam vele mit kezdeni csináltam bele másikat.
Kondenzátorok cseréjével próbálokzhatsz, de nem biztos hogy egyszerű lessz bele ilyen kondikat szerezni. Ha volna oszcilloszkópod akkor könnyebben megtalálnád a gerjedés forrását.
Na hali!
Kicseréltem az összes tranzisztort, de most már következetesen bekötöttem a + és - ágba egy-egy izzót. És még milyen jól tettem. ), de még így is világít, tehát a meghajtóelektronikában van a hiba. Szerintetek, hogy legyen a hibakeresés? Ha kikötöm a BF47x-es tranyókat, és bekapcsolom a rendszert, akkor tönkre a többi? Azért gondoltam ezekre, mert ez lehet a legközelebbi hibaforrás szerintem. Ha valaki még válaszolna karácsony előtt azt megköszönném... Amúgy kellemes és boldog karácsonyt kívánok azoknak, akik ünneplik, akik nem, azoknak kellemes szabadságot, aki meg ilyenkor is dolgozik, annak sok pénzt.
Sziasztok!
Kezembe került egy SABA 8120 típusú quadro erősítő, melyben 8 db 2n3055 tranzisztor dolgozik. Az előző tulajdonos eléggé barbár módon kikötötte belőle a rádiót, s sima erősítőként használta, míg ki nem lőtte. Sikerült már az egyik oldalt megcsinálni, viszont a másik oldalt -10 V feszültség jön ki. Egy oldalon négy tranzisztor van és ebből kettő piszkosul melegszik. Tudnátok adni támpontot, hogy ha beteszem a multiméterbe a tranyók lábait, akkor milyen értékek azok, melyek jók?
Hello!
- A multiméterrel, (ha a báta mérésre gondoltál) nem igazán tudod a 2N3055-öt megnézni, legfeljebb dióda állásban a "belső diódákat". Viszont két ellenállással és egy táppal már megnézhető a működése. - Általában nem az szokott rossz lenni ami melegszik. üdv! proli007
a melegedést úgy értettem, hogy a jó oldal 4, + a másik oldal 2 tranzisztorja sima zenehallgatás során nem melegszik, viszont a maradék kettő tranzisztor 10 perc után süt... Kitérnél nekem arra, hogy a kettő ellenállást és a tápegységet hogy kötögessem össze a tranzisztorral? Előre is nagyon köszönöm szépen!
:yes:
Szia!
Miért ne tudná a tranzisztor ß-ját mérni? Én is mostanában sokat méregettem 2N3055-öt multival. Persze jó a diódavizsgáló mód is, de a ß mérés megoldható 3 darab pár centis tömör vezetékkel meg három krokodilcsipesszel (esetleg ruhacsipesz is jó lehet ). Hadd ne magyarázzam, hogy csináltam... Nehogy már' ez egy hobbistának gondot okozzon .(proli007, ne sértődj meg! Csak ne rettentsen el minket az, hogy nem megy bele a multi aljzatába közvetlenül a tranyó... Keményebbek vagyunk mi annál ).Üdv: FazksG
én is erre gondoltam, amit Te írtál, azonban a multiméteren körülbelül mi az az érték, ami jó? mert hiába kötöm á, ha csak látok egy számot, de nem tudok semmit sem kezdeni vele...
Az áramerősítési tényező erősen függ a tranzisztor áramától, a multiméter pedig hihetetlenül kis árammal mér ezért többet fogsz mérni mint amit a tranzisztor pár A-es áram mellett tud.
Hello!
Szó nincs arról mi hova nem megy be..! Amit Dudus ír az a lényeg, és így a mért értéknek köze sincs a tranyóhoz. Valamikor azzal szórakoztunk, hogy a rossz tranyó kalapját levágtuk, és belebarkácsoltunk egy kicsit. Amikor a kolléga megmérte, minden jónak tűnt. csak aztán mikor az áramkörbe került úgy el szállt mint a zászló. Aztán lecsesztük, hogy eltolta a drága tranyót.. Annak meg csak izzadt a füle Hát ezért nem mérünk multival bétát... üdv! proli007
Illetve mérünk , csak tudjuk, mire jó amit kapunk
|
Bejelentkezés
Hirdetés |




) ezért csak a végfok meg a szűrő van dobozban! így már érted? 
)...



). Hadd ne magyarázzam, hogy csináltam... Nehogy már' ez egy hobbistának gondot okozzon
.





