Fórum témák
» Több friss téma |
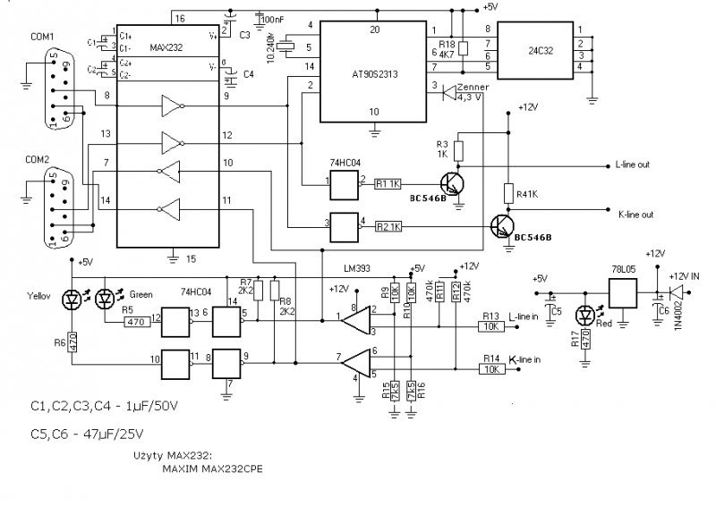
ja amugy ha jo kepet talaltam, akor szerintem nem vetted eszre hogy a com 2 az 25 pines, te meg 9 pineset hasznalsz. gondolom en. szoval a 25 pinesnel a tx es az rx a 2-es es 3 lab, idaig jo, a valtozas az 5 7 8 lab. de nem ertem a rajzot, a 3.5 os verzio 1 comon megy itt meg 2 van felrajzolva. szoval fura
ja amit elobb irtam tevedtem, 2 3 pin is maskepp van. de a nagyobb problema, hogy a progi a prociban nem erre a bekotesre irodott. vagy en huztam le mas bekotest.de lehet vele valamit kezdeni talan. ha kerdezni akarsz irj ide: benci@t-zones.sk
"az 1.83 interface mukodik proci es eeprom nelkul is." Eeprom nélkül elindult nekem is a program bár autón nem teszteltem így. Proci nélkül???? A AT90s2313-ra gondoltál??? Ezek nélkül csak akkor indul el ha a feltört programverziót használod. Az viszont nem kompatibilis ezzel... Valahol megvan erre a kapcsolás és a program, majd felteszem.
igen az atmel procira gondoltam. siman megy, ugyan az a rajzom volt ra ami itt van fon valahol, egyszeruen kihagytam a kapcsolasi rajzbol, es megy.
Üdv!
A progit meg a rajzot újra felraktam ide Jelszó a kitömörítéshez:hobbielektronika. Ezen csak egy com port van
szeva. na neztem a bekotest meg a progit. te mejik filet sutoted bele a prociba es mivel. a progi is at van alakitva, ugy mukodne mint egy hardverkulcs, van egypar funkcio ami ki van hagyva a programban
Szia!
Az A51 filet égettük bele TOP2048 programozóval,TOPWIN programmal.
Ez a kapcsolás amiről beszélsz? És azzal a programmal ami az első oldalon van? Mert ha nem akkor sztem feltört verziót használsz. Majd kipróbálom én is hogy működik-e a két ic nélkül. Érdekes...
Működik, mint egy sima K/L csatoló ha megnézed a rajzot, csak az eredeti programmal így nem sokra mész.
Hát azt tudom, de én arra gondoltam hogy Atmel nélkül az eredeti programmal (VISA) nem megy. Viszont van egy olyan verziója ami a 2 ic nélkül működik csak.
Sziasztok fiúk!
Lehet hogy érdekel benneteket! Renault speed adapter rajz és hex-uniscan 1.83hoz.
Látom,hiányzik az egész DIAG mappa,nincs benne úgy mint az 1.83 ban,bár nem tudom hogy ez okoz-e valami problémát.
Néztem szkóppal,és ha elindítod a progit,csak a 3as lábon jön kifelé rs232 jel a gépből,a rajz alapján viszont 2 be és 2 kimenet van az interfészen.Néztem a Hardwarebook.net-en pár variációt arról hogy melyik lábat melyikkel kell összekötni,de sajnos a legtöbb modemekre vonatkozó rajz;eddig bárhogy próbáltam sehogy sem működött.1 com porttal csak a vag com látja,de az is csak akkor tudta megszólítani a donor km.órát,ha rövidre zártam a K és L kivezetéseket. Szerinted a P2-1 és P2-2 felé rajzolt "potméternek látszó tárgy" mekkora lehet? Mert az 1.83 asnál itt 1kohmos ellenállások vannak,de ha beteszem őket,még ennyire sem megy
Egy kérdésem lenne hogy ezt irja ki a program
"csatl ecudecoder majd elleőrizze a betápot" ez normális?
amugy meg ha te megnezed jobban a rajzot akor rajosz hogy procival vagy nelkule is csak sima k/l linkas. bocsi hogy kozbeszolok
nem ismerem azt a programot amivel beloted. de van egy kerdesem atkompilaltad az a51 egyet? mert ha nem akor a bin-t lod bele az mar at van kompilalva. amugy a progi ugy van megirva benne hogy csak a hardwerkulcsot kuldi vissza a programnak
Nem csináltam vele semmit,be lett égetve úgy ahogy van.
Azért azt írtuk bele mert méretre kb.akkora az A51 file,mint az 1.83 ban az Attiny 2313ba való device file.Megpróbálom beleírni a másikat,de attól még a com port bekötéssel fennálló probléma megmarad Köszi a segítséget,nekem ez a programozás rész nem igazán világos,bízom benne hogy igazad lesz
akor ott lesz a bibi, ugyanis te az a file asm programozasi nyelven lett irva, amit ha siman belelosz az atbe nem fog menni,azt at kell eloszor compilalni. de a bin az mar at van. probald meg. aztan irjal.
meg elfelejetettem irni hogy a kepen az 5 pin es az 1es pin forditva van, 5 az a test -, 1 meg dcd Data Carrier Detect. forditsd meg.
" Egy kérdésem lenne hogy ezt irja ki a program
"csatl ecudecoder majd elleőrizze a betápot" ez normális? " Nem, ez nem normális. Okok : 1, Nincs megfelelően csatlakoztatva az interfész. 2, Csatlakoztatva van de nem működik.
Hivtam az embert és ő megerősitett téged mondta hogy garanciába cseréli ha nem jó a fész,"esetleg a kábel".
Nagyon érdekel mi lesz a vége. Szerinted a speed adapter megépithető? http://www.geocities.com/p_pioneer/index.htm
Esetleg próbáld a két COM kábelt felcserélni, lehet fordítva dugtad a gépre. 12V tápot megkapja?
A com port címzés beállításai stimmelnek?( F2 a Setup menü, ott a jelszó : "tec". Ha működik az interfész akkor az ECU kiválasztás után a következő jelenségnek kell jelentkeznie: egyik led gyorsan villog, majd a másik felvillan (ez a K-Line) és az előbbi led továbbra is gyorsan villog. (Színeket azért nem írtam, mert nálad máshogy lehet.) Természetesen a power led folyamatosan világít. Az a speed adapter nem tudom mire kell neked, azt nem ismerem. Egyébként minden megépíthető megfelelő információ és technológia birtokában.
A power led világit-rendben.
A k-line gyorsan villogde az l-line nem csinál semmit. ha megforditom a com portokat akkor sárga ablakban valamilyen kulcsot kér!!!!de ha visszaforditom akkor magától átvált az ablak pirosra és "csatl ecudecoder majd elleőrizze a betápot" Speed adapter nagyon sok renault tipushoz kell,az uniscan kiegészitője. Még a setup menut megnézem
Nálam az L-line villog gyorsan majd a K-line villan egyet. Ha megfordítom a Com portokat akkor pont fordítva, de úgy nem működik.
Üdv!
Beírtuk a prociba a bin.filet,de az eszköz továbbra sem működik.Az 5ös és 1es lábakat is felcseréltem,akkor sem jó.Az AT 6os és 3 as lába 5 volton van,pedig kommunikálnia kéne de semmi sem történik Esetleg valami mentőötlete támadhatna valakinek....
Fuse bitek?
A Top Win nem kérdezett rá,csak a security bitre.Szerintem bekötési probléma ez inkább.A gép csak a 3as lábon akar kommunikálni,az interfészen pedig 2 RS232 ki és 2 RS232bemenet van.A két-két be és kimenetet is megpróbáltam megcserélni,semmi eredmény.
Mindössze annyi történik hogy az L ledje villog,testelgeti a kimenetet,de a K-n semmi
A PCB-t feltennéd?
Annak idején az 1.83-al szívtam meg úgy hogy a forrasztóolajat eltávolító vegyszer beivódott a panelbe ami szép lassan kiszivárgott ami kis mértékben vezetett, ekkor nem vette be a kulcsot. Esetleg megpróbálnám 2Com-ra kötni mint az 1.83-nál.
szeva. hat talaltam meg par dolgot ami fura. lefuttatam a progit ami a prociban van es a p1.4 es portra(16os lab) kuldozgeti a dolgokat, de csak akkor kuldi ha a 6os labon(int0) kap clk szignalt.
bocsi elirtam, nem int0 hanem p1.7es port azaz 19es lab
|
Bejelentkezés
Hirdetés |











