Fórum témák
» Több friss téma |
Hello!
Ezt a verziót, már én is életképesnek találom. (Persze kivétel a túlcsordulás) A JK-nál, én is ezt írtam, csak a második mondatban kihagytam, hogy "minden órajel felfutó élénél". Igen a nullánál váltana, csak nem biztos hogy minden nullára érkezéskor szükség lenne rá, hiszen a nyomógomb megnyomásától függ, hogy polaritás váltás lesz, van vagy sem. Mint az új változatnál Igen, a 99-et lehet úgy (1001) figyelni, mert az fölé úgy sem megy a számlánc. De az átvitelt is lehetne figyelni és kikapuzni belőle a nullát. (Mert az 9-nél és nullánál aktív) Sőt a nulla állapotot is lehetne úgy figyelni, hogy az átvitel biteket nézzük, és kikapuzni belőle a legalacsonyabb bitet, mert ha az 1 akkor nem nulla van, hanem 9. Ez 3-4 diódából készült és kapu lenne. (persze ennek csak egy hosszabb számlánc esetében lenne értelme) Ezt csak a gondolkodás (látás) mód miatt írom csak. (Milyen érdekes, hogy írott szövegnél, milyen könnyen félreértjük egymást, pedig tulajdonképpen egyszerűbbnek kellene lenni, hiszen az ember többször átolvashatja, ellentétben az elhangzott szóval.) Nos, a "tulajdonos" nem sokat tett hozzá ehhez a kis agytornához. Mert félek tőle, hogy ebből a kis digi-buliból sok eredmény nem realizálódik majd. Még azt sem tudom, hogy mire szolgálna ez a kis áramkör. Részedről, talán a fel-le számlálás, a tápok vezérléséhez lenne használható. Viszont arra jó, hogy belátod, hogy még is el kell kezdened a procikkal foglalkozni. üdv! proli007 Idézet: „Nos, a "tulajdonos" nem sokat tett hozzá ehhez a kis agytornához. Mert félek tőle, hogy ebből a kis digi-buliból sok eredmény nem realizálódik majd.” Nos igen, de legalább én gyakoroltam egy kicsit a logikai kapuk és a tárolók működését. Agytornának tényleg jó volt. Idézet: „Viszont arra jó, hogy belátod, hogy még is el kell kezdened a procikkal foglalkozni. ”Ezt eddig is beláttam, csak az a baj hogy nem értem a programozásukat. Üdv.: Attila
Sziasztok!
Nagyon megköszönöm mindenki közremüködését e témában! Külön köszönet Attila86 és proli 007 -nek Sokat tanultam belőle! Elnézést kérek hogy eddig nem szoltam hozzá a témához, mert nem voltam internet közelben. Mégegyszer köszönöm a segítségeteket! Üdvözlet! hbe
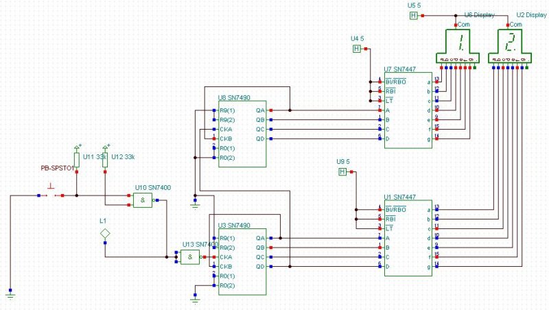
Hali! Karácsonyra szeretnék a páromnak olyan játékot csinálni, amiben van egy egyenes (vagy akár hullámos) merev vezető, akörül meg egy gyűrű és végig kell húzni az elejétől a végéig, hogy ne érjen hozzá a vezetékhez. Ilyet amúgy a csodák palotájában lehet látni, de nem ez a lényeg. Ehhez készítenék 2 számjegyű, 7 szegmenses kijelzőt. Maga az áramkör már megvan, nem bonyolult: 7490, 7447 (vagy 74247), és 7400-ás IC-kel. A problémát mindössze a prellegés okozza, ugyanis egy érintkezésnél nagyon sokat számol 1 helyett. Fontos ugye az is, hogy az egész érintkezést egy sima 2 érintkezős nyomógombnak kell tekinteni, ami ha érintkezik, akkor számlál.
Mellékelt kép: TINA-ban így működik, persze ez egy ideális helyzet, 1 lenyomást nem 10-nek számol be.
Lehetne egy kisebb értékű kondit berakni, és amíg töltődik, nem vezet. És akkor pufferként működne talán...
Legegyszerűbb esetben egy integráló tag kellene U10 elé a táp felé.
Köszi a gyors választ(okat)! Kicsit kifejtenéd bővebben ezt az integráló tagot?
De, kellenek! A gyakorlatban rakok is ellenállásokat, de a progiban lusta voltam bekötözgetni őket
Az ellenállás-kondi kb. milyen értékű? Vagy ilyen sacc/kb. kisérletezés alapon?
Lehetne számolgatni időállandót, de én most nem fogok.
Én betennék egy 1k-t és egy 10nF-ot, mert ezeket biztos hogy találnék itthon. De ha a kapcsolásban már van 2db 33k, akkor inkább már oda is azt tennék, mert akkor kevesebb ideig tart előkeresni a három ellenállást (mivel az azonos érték miatt ugyan abba a fiókba találom őket). Közben egyébként módosítottam a rajzot kicsit, mert így nem kell törődni az integráló tag ellenállásának értékével, hogy a felhúzó ellenállással együtt mennyire osztja le a jelet (így semennyire).
nagyon elegáns megoldás a következő rs tárolóba kötni két nand kaput. nem kelel rc tag és teljesen kiszűri a pergést. Nos:
1. láb 4,7k flhúzón + ra uyganez a láb a morzés kapcsolo egyik ága. A morse középső testen van. 2 láb öszekötve 6, láb Q inverz kimenet 3. láb ez a Q kimenet összekötve 4. lábbbal. 5. láb 4,7 k felhúzóellenállásal + ra. és a morse másik érintkezőjére. egy hátránya van morse kapcsolót kell használni.
a morse kiváltható a tokban lévő két kapuval igy használható a célra vagyis ha hozzá ér dróthoz a kapuk invertálnak és vezérlik az rs - tárolót.
Na pont most akartam ugyanezt felrajzolni, még a lábkiosztás is majdnem stimmelt volna
Ebből indultam ki én is, mert van egy megépített 1 digites számlálóm ilyen morse nyomógombbal. Teljesen működőképes a gyakorlatban is, és egymás után számol. Ezt a kapcsolót szeretném én is kiváltani, mert csak egy érintkezési pont jöhet szóba. Felrajzolnád ezt a kiváltást, mert nem értem pontosan mire gondolsz. Köszi! Idézet: „hátránya van morse kapcsolót kell használni.” Hát igen. Csak az a baj hogy két érintkezőből nehezen lesz morze kapcsoló. Jelen esetben morze kapcsolót nem lehet használni, mert a kapcsoló már adott, ami nem morzés és prelleg. De az integráló tagon kívül ettől még lehet más megoldást is alkalmazni, mondjuk monostabil multivibrátort. Az integráló tagot csak azért ajánlottam először, mert ez a legegyszerűbb.
10. 9. láb sszekötve felhuzóval +ra, ide megy a kapcoló let a tastre. 8. láb az 5. re és a 12 13. lábra . a 11. láb az 1 re
No enenk így működsni kell ebebn abekötésben az 5. lábnak H szinten kelel lennie.
Elkezdtem kisérletezni a tagokkal, kicsit stabilabb lett, de még mindig nem az igazi sajnos. De vevő vagyok minden megoldásra, úgyhogy ha monostabil mv-al lesz a jó, akkor azzal épitem meg
Ha van olyan téren is konkrét ötleted szívesen fogadom, és köszi neked is!
Amit leírtál, úgy megépítve működik ugyan, de a prellegés ugyanolyan mértékű.
Lassan már azon gondolkodom hogy elmegyek a Csodák Palotájába, és szétszedem azt a játékot
ok akkor elhaygva az rs használtam a következő áarmkört egy impulzus előállitására
a bementre ( egykapu bemneterél van szó) egy 1 mikroskondi keresztöljut az imulzus a másik vége a kapubementer amifelvan huzva egy 3 k és evan huzva egy 3 k -s ellenállással szép alakú egy impulzust ad.
Most nem nagyon van időm ilyet rajzolni neked, de teljesen biztos vagyok benne hogy valahol, valamelyik topikban volt már szó monostabilos pergésmentesítésről.
Sziasztok a mai nap készültem el egy 2X 7 szegmenses számlálóval a nyákját gondoltam kedvcsinálónak felrakom!
A teszt még hátravan de sztem működni fog !Majd rakok fel képet a kész panelről is kedden. Üdv troby
Sziasztok!
Olyan dologban kérném a segítségeteket, hogy van egy dip kapcsolóm amivel 0 tól 512 ig tudok címezni egységeket. Ehhez szeretnék egy kijelzőt faragni hogy nek kelljen állandóan fejben váltogatni BCD ből Binárisba. Tudtok esetleg valami kapcsolást vagy olyan IC-t ami a BCD-t DEC-be váltaj és 7 szegmenses kijelzőket lehet vele meghajtani? Előre is köszönöm a segítséget!
Hello!
A TTL IC-k között volt ami BCD-ről binárisra váltotta a számot, azt meg egy hexadecimális hétszegmenses kijelzőre vezetheted. Esetleg egy egyszerű Eprommal szinte bármit át lehet váltani. (Persze azt kódolni és programozni kell.) Pic-et nem említek, mert ha így állítod a címeket, akkor biztos nem aktuális a dolog. De nem egészen értem a dolgot. Ha a kapcsoló 0..512-ig vált, akkor annak nem bináris a kimenete? Ha meg csak egy 8 tagú DIP kapcsoló, akkor meg eleve bináris. Azt meg elég könnyű hexára váltani. Szóval, ha nem oktatási céllal készül, akkor egy kis felesleges erőlködést látok itt. üdv! proli007
Egy 8 tagú dipkapcsolóról van szó ami egy AVR re van kötve. A dipkapcsóló a hálózatban az egység címét határozza meg.
Valóban BCD kódot tudok levenni a dip kapcsolóról de azt hogyan alkítom át hex-be és miért jó nekem az ha hexbe alakítom. Nézegettem a 7szegmenses kijelző meghajtókat (pl:7447) és azoknak a bemenetére BCD-t lehet kötni, ez idáig jó is viszont a kimenetük HEX ami nekem annyira nem jó mert én nem akrok betüket megjeleníteni. nekem arra can szükségem hogy a 9 után 0 következzen nem pedig egy "a" betű és persze ezzel egy időben a második helyi értéken egy 1 es jelenjen meg. Valószínüleg nagyon egyszerű a megoldás, sőt lehet hogy túl egyszerű is, de vlahogy megakadok ott hogy hexbenirogatja ki a 9 nél nagyobb számokat. PIC-el illetve programozható dolgokkal nem igazán szertném ezt monyolítani. különben is valószínüleg olcsóbban jövök ki kapuzással mintha egy akkora PIC -et veszek aminek van 8 bemenete és 7 +3 kimenete ha úgy csinálom meg hogy a kijelzést futtatonm a kijelzőn.
Közben rájöttem hogy egy eprom is eleg ha multiplexben hajtod meg a kijelzőt
Így van valóban elég csak mennyibe kerül egy eprom és mennyibe kerül pár ttl vagy CMOS IC ami ehhez elegedő lenne, főleg ha az is figyelembe veszük hogy nem erősségem a programozás.
Valami olyasmire gondoltam mint a 4543.as ic. teljesen jó mert metüket nem ír ki szegmensekből viszon hogyan kéne összekötnöm hogy 3db 7szegmenses kijelzővel együtt működjenek? most próbálozok kapuzgatással de szerintem ez egy elveszett dolog tuti hogy van rá egyszerűbb megoldás csak jó lenne ha valaki rávilágítana.
Az eprom ára miatt nem aggódnék. Ha csak ez a gond akkor adok ajandékba
Igazán köszönöm. de mivel a kütyüt 512 ig lehet címezni és egy címre több kütyüt is lehet állítani, ez azt vonja maga után hogy van néhány kütyüm amiket kis átalakítással szeretnék kijelzősre varázsolni. De úgy néz ki lehet megvan a megoldás... pont ebben a fórumban az első oldatoln találtam egy kapcsolást amiazt csinálja amit én szertnék zzal a különbséggel hogy nincs benne dip kapsoló hanem 3 nyomógomb van (Fel Le Reset). van benne 4510 es IC aminek a kimeneteit beköthetem a DIP kapcsoló helyére, és már meg is van a megoldás a kapcsolót felváltja 3 nyomógomb. De ettől függetlenül még érdekelne hogyan tudnám megcsinálni a Dip kapcsolós megoldást...
Szia!
Akkor tisztázzunk egy kis félreértést! A BCD azt jelenti, hogy Idézet: . Ha még azt is odaírták, hogy „Binárisan Kódolt Decimális” Idézet: , akkor sínen vagyunk. Tehát a 4511, 4543 stb. IC-k pontosan azt tudják, ami Neked kell! Van négy bemenetük (A-D) és hét kimenetük (Q0-Q6). A bemenetre kötöd a DIP kapcsolót, a kimenetekre pedig ellenállásokon keresztül a kijelzőt. Mivel Neked 8-as DIP-ed van, ezért 2 IC + 2 kijelző kell. Ennyi az egész.„7 szegmenses meghajtó” Szép a segítő szándék uraim, de minek EPROM-ot és PIC-et emlegetni, ha létezik kimondottan erre kihegyezett áramkör? Ezt a többieknek írtam.
Hello!
Ha tüzetesen végig olvasod a hozzászólásokat, akkor láthatod, hogy Zocy össze-vissza beszél, szerintem maga sem tudja mit akar. BCD-bináris átalakításról beszél, amit hétszegmensesen akar kijelezni. De ugyan akkor nem hexában, majd azt mondja, hogy 8 tagú dip kapcsolója van. Szóval most már fogalmunk sincs mit szeretne mire alakítani. Lehet Te jobban érted én nem. :no: üdv! proli007 |
Bejelentkezés
Hirdetés |






!
