Fórum témák

» Több friss téma
Fórum » PC távirányítás
 
Témaindító: agrippa67, idő: Nov 28, 2008
Témakörök:
Lapozás: OK   2 / 26
(#) valve válasza istvanpal16 hozzászólására (») Dec 14, 2008 /
 
(#) istvanpal16 válasza kovacstomi hozzászólására (») Dec 15, 2008 /
 
koszike csak 1 a problema, mikor lenyomok 1 gombot a taviranyiton akkor ujjrainditja a gepem mi lehet a gond(mintha a hdd halna meg)
(#) istvanpal16 válasza valve hozzászólására (») Dec 17, 2008 /
 
koszike a leirasd de van egy homalyoss resz benne az hogy hova kell menni hogy mentse el a taviranyitotol kapott jelt? es azt hol mutatja meg?
Koszike elore is
István
(#) valve válasza istvanpal16 hozzászólására (») Dec 17, 2008 /
 
"Amikor rajta vagy például a play parancson akkor Eset tanulása gomb és megnyomod azt
a gombot a távirányítón amelyik a play szerepét kell betöltse, majd ugyanígy a stop, stb stb."

Rajta vagy a parancson, majd Eset tanulása gomb, ekkor lenyomod a távirányítón a kívánt gombot
és ennyi! Azután mindig arra a gombra fogja azt a műveletet elvégezni amit akkor betanítottál neki!
Amgy a programnak van Magyar kezelőfelülete, nemkell egyetem a használatához...
(#) istvanpal16 válasza valve hozzászólására (») Dec 17, 2008 /
 
bocsika de ezt lövi be, ha megnyomok 1 gombot a távirányiton program jopárszor ujjra volt rakva

hiba.JPG
    
(#) valve válasza istvanpal16 hozzászólására (») Dec 17, 2008 /
 
Akkor nálad valamelyik programmal inkompatibilis a dolog, másra nemtudok gondolni...
Probálj meg minden háttérben futó service-t és programot lezárni, majd úgy teszteld.
(#) istvanpal16 válasza valve hozzászólására (») Dec 17, 2008 /
 
max megprobalok 1 mas gepen...ezt a gepem nem nagyon szabad kapcsolgatni jobrabalra.....(egy kisseb serrver)
(#) kovacstomi válasza istvanpal16 hozzászólására (») Dec 17, 2008 /
 
Hali

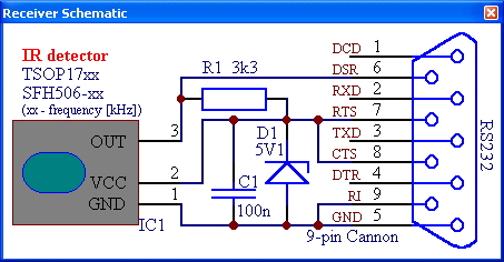
Szabadna megtudnom, hogy melyik kapcsolást építetted meg? Egy rajz kéne vagy valami. Köszi
(#) istvanpal16 válasza kovacstomi hozzászólására (») Dec 17, 2008 /
 
ezt
(#) valve válasza istvanpal16 hozzászólására (») Dec 17, 2008 /
 
Szedd ki a stabkockát és tegyél egy 5v1 -oz zennert a helyére...
(#) istvanpal16 válasza valve hozzászólására (») Dec 17, 2008 /
 
megprobalom (hogy kossem be?)
(#) kovacstomi válasza istvanpal16 hozzászólására (») Dec 17, 2008 /
 
Ja ezt már beköttem, de nem ment sehogy sem. De akkor megpróbálom mégegyszer. Azért köszi. Ja meg a TSOP 1738 ezt hogy kell megnézni hogy működik-e? Gondolom ezért nem megy.
(#) istvanpal16 válasza kovacstomi hozzászólására (») Dec 17, 2008 /
 
nekem a progi lejegyzi hogy mikor a taviranyioton az OK gombot nyomom akkor ezt a kodot kapja 3037 es utanna kiakad vmi otlel hogy hogyan kell bekotni a diodat?
(#) valve válasza istvanpal16 hozzászólására (») Dec 17, 2008 /
 
[/off]Kicsitt nem vagy lusta? Szerinted mire való a kereső és mi van az Igor Plugin About gombja alatt?[/off]

Girder.jpg
    
(#) istvanpal16 válasza valve hozzászólására (») Dec 17, 2008 /
 
Bocsika de ez totalisan nem mukodik(meg fel sem ismeri a gepem)
(#) valve válasza istvanpal16 hozzászólására (») Dec 17, 2008 /
 
Akkor nem a Girderben van a hiba, és nem is a programban, hanem a gépedben...

- vagy a port nem ad akkora feszt vagy éppen abban a tartományban van ami nem kedvez a Girdernek
- vagy mint az előbb írtam valamelyik programmal van konfliktusban, esetleg más is használja a portot
(#) istvanpal16 válasza valve hozzászólására (») Dec 17, 2008 /
 
csak winamp, msn, nod32 megy a girderen kivul (+ a windowsos ...-ok)
(#) kovacstomi hozzászólása Dec 17, 2008 /
 
Nekem ezt írja ki ha bekapcsolom a vevőt: Warning: There may be hardwere problem in receiver!
Vagyis ezzel a fajtával sehogy sem megy. Megpróbálom akkor azt a másikat, azt talán meg nem próbáltam.
(#) istvanpal16 válasza kovacstomi hozzászólására (») Dec 17, 2008 /
 
DCD-re allitsd be s kelll menjen!!!! (a jelt fogadja nalam csak kiakad 1 ido utan s nem ir ki semmit)
(#) kovacstomi válasza istvanpal16 hozzászólására (») Dec 17, 2008 /
 
NO VÉGRE!!!
Már működik nekem vagyis egyenlőre, még nem próbáltam mindent. Köszi a segítségeket.
(#) istvanpal16 válasza kovacstomi hozzászólására (») Dec 17, 2008 /
 
nincs amit csak nekem ne akadna ki mindig
(#) kovacstomi válasza istvanpal16 hozzászólására (») Dec 17, 2008 /
 
Szerintem épísd meg te is azt amit én. Mert amit te mutadtál az nekem nem ment. ez
(#) istvanpal16 válasza kovacstomi hozzászólására (») Dec 17, 2008 /
 
igy nekem nem fog jelt
(#) Szebence hozzászólása Márc 25, 2009 /
 
valve!

Gratulálok, nagyon jó lett a kapcsolások menüben látható PC távirányítása!!!
Ha lesz egy kis időm meg fogom építeni, ez nagyon tetszik!
Bármilyen távirányítóval működik?
(#) valve válasza Szebence hozzászólására (») Márc 25, 2009 /
 
Szia,

Köszi! Igen a távirányítók többségével megy.
Én személyszerint még nem találkoztam olyan távirányítóval amelyel nem működött volna.
(Kb ~45 félét probáltam már. Többek közt: hifi, tuner, tv, video, dvd, légkondi távirányítók)
(#) Szebence válasza valve hozzászólására (») Márc 25, 2009 /
 
Ez nagyon komoly akkor!
Még nem olvastam végig a cikket, mert csak most értem haza és mindjárt megyek is el, még arra leszek kíváncsi, hogy miket lehet vele irányítani de ha már a winampot lehet, már az nagyon jó.
(#) valve válasza Szebence hozzászólására (») Márc 25, 2009 /
 
Mindent. Amire képes vagy egérel és billentyűzettel azt elméletileg megtudod tenni a Girderrel is...
(persze egy Half-Life játékot nem játszol végig ugyebár egy távirányítóval mert nem arra találták ki)
(#) kovacstomi válasza Szebence hozzászólására (») Márc 25, 2009 /
 
Már én is megépítettem decemberben és jól működik, 3 távirányítót haszálok hozzá, nagy segítség ez nekem.
(#) Szebence válasza valve hozzászólására (») Márc 25, 2009 /
 
Wááá az szuper! Akkor firefox-ot is tudok frissíteni, esetleg ha elmegy a net akkor nem kell kikelnem az ágyból, hogy felcsatlakozzak.
Ez nagyon ötös kis kapcsolás akkor, köszi, hogy megosztottad velünk!!
(#) zenetom válasza Szebence hozzászólására (») Márc 25, 2009 /
 
Azért ez a táviránytós dolog nem annyira biztos.
Kicsit utána érdeklődtem...
Ebben a témában számunkra 2 féle távirányító létezik:
-váltókódos (nem biztos hogy így kell leírni)
-fixkódos
Ugye nekünk a fix kódos kell, hiszen egy gombhoz csak egy kód kell, amit "bemér" a Girder.
Namármost a váltókódos egy gomb lenyomásánál mindig különféle kódokat ad le, így a Girder is mindig más-más kódot kap (ahogy láttam, ismétlődve), mert ezeket a távirányítókat (és a hozzá tartozó vevőket) úgy alakították ki, hogy nagyobb tartományban érzékelje a kódokat, esetleg a távolság növelésével nem biztos hogy ugyanazt a kódot veszi a vevő mint amit leadott a távirányító (talán a frekvencia miatt...?).
Ha valamit elírtam javítsatok.
Következő: »»   2 / 26
Bejelentkezés

Belépés

Hirdetés
XDT.hu
Az oldalon sütiket használunk a helyes működéshez. Bővebb információt az adatvédelmi szabályzatban olvashatsz. Megértettem