Fórum témák

» Több friss téma
Fórum » NYÁK terv ellenőrzése
 
Témaindító: Paso, idő: Okt 4, 2005
Lapozás: OK   16 / 203
(#) _JANI_ válasza PPetya hozzászólására (») Nov 29, 2008 /
 
Nagyon sokat segít a tervezésben, ha már megvannak a szükséges alkatrészek. Papírra ki kell teríteni a nagyteljesítményű tranzisztorokkal kezdve. Mivel ezeket egy nagyfelületű hűtőbortára fogod felcsavarozni, ezért azokat célszerű egy sorba rendezni. S onnan folytatni az áramkör felépítését. A LAY-ban egy kicsit korlátoz a 300*300mm nyákméret. De még ez a szélesség éppen elég. Gondolom kétoldalas panellal fogod elkészíteni, s a beültetési oldal lesz az árnyékolás és a közös FÖLD (GND).

A sematikus rajzon vannak 5W-os ellenállások!
Azoknak érdemes lenne nagyobb alkatrész méretet választani.

A teljesítmény tranzisztorok vezetősávját szintén a lehető legnagyobbra kell elkészíteni, hogy a nagy áramot elviselhesse...

A kisteljesítményű tranzisztorokhoz is jobb lenne a megfelelő lábkivezetésű tokot választani. Ebben nagy segítséget találsz a sematikus rajzon. Mert feltüntették a tokok körvonalrajzát és a kivezetéseket is alulnézetben!!!

Szóval a hűtőbordával és a teljesítmény tranzisztorokkal kell elkezdeni a tervezést.
Ha nincsenek még meg az alkatrészek, akkor az adatlapjukból kell a láb és egyéb méreteket kinézni...
(#) PPetya válasza _JANI_ hozzászólására (») Nov 29, 2008 /
 
Köszi a segítséget!! Remélem így már boldogulok a rajzzal. Igen 2 oldalas nyákkal lesz megcsinálva ahogy írtad. Megvannak már a teljesítménytranzisztorok csak gondoltam géppel egyszerűbb lesz......

Üdv. P
(#) _JANI_ válasza PPetya hozzászólására (») Nov 29, 2008 /
 
A végleges áramkör elkészítése a gépen egyszerűbb lesz. Persze kell egy kis gyakorlat hozzá.
(#) PPetya hozzászólása Dec 3, 2008 /
 
Hali!

Ezt az erősítőt át tudná nekem valaki nézni??
(#) PPetya hozzászólása Dec 3, 2008 /
 
Hali!!

Köszönöm a segítséget az 500W-ost megépítettem bár még csak mono-ba de a lényeg hogy üzemel és falat lehet vele bontani!!
Kaptam egy kérést, hogy építsek erősítőt és azt kéne megnézni hogy van-e benne hiba bár szerintem nincs de több szem többet lát!!
ui.: Az 500-as tervét haverommal nézettem át csak Ő most nincs itthon és nincs aki átnézze. (Villamosmérnök)
A tervek az előző hozzászólásomhoz lettek csatolva.

Üdv.: Petya
(#) lewi hozzászólása Dec 17, 2008 /
 
sziasztok csináltam egy pár nyákot leellenőrizné rajtam kívül még valaki? egyszer EZT a digitális potmétert, meg EZT a kivezérlésjelzőt. az utóbbit már egyszer felraktam, csak azóta a tranyókat, és a többi ellenállást is smd re cseréltem. [ így kevesebbet kell fúrni ]
köszi előre is mindent: lewi
(#) Skip válasza lewi hozzászólására (») Dec 17, 2008 /
 
azt a bekarikázós részt nem értem ott! annak a +tápra kellene mennie ha minden igaz
balról jobbra néztem, tovább nem mentem ha azt megmagyarázod akkor tovább is meglessük
Skip

lewi.JPG
    
(#) sztojanov hozzászólása Dec 17, 2008 /
 
sziasztok segítség kellene, egy szkóp-órá -hoz
adva vagyon linkek hozzá:

alap óra kit

ez a kiegészítés a lényeg (version3, alul)

no mármost a problémám ott kezdődik, hogy az illesztő kapcsolás, hogy tudjam használni simán csak a csövet (szkóp nem kell , ahhoz a kapcs rajzban leírtak szerint 120V -ra lenne szükségem (amerikai fickó készítette)... mit tanácsoltok? át kéne tervezni a kapcsolást hogy menjen 230V -ról? vagy tekercseltessek olyen trafót, aminek három szekundere van, 120V, 25V, 6V ???
nem feledkeztem meg az 50/60 Hz közötti különbségről sem... ezt is bele kell kalkulálni!

Mit jelent ez: "use a isolation transformer!" zavarszűrés, vagy mi? hány wattos tápegységet csináltassak? (már csak ez hiányzik)

amatőr vagyok, de nem kezdő, pár dolgot csináltam már (pl régebben quad405-öt is, meg mindenfélét), de most kéne egy kis help, remélem jó topikba írom!

csatolom a rövid kapcsolás leírását (angolul), aki nem akar klikkelgetni, meg .gif -ben az eredeti rajzot is. valamint a 3BP1 antik cső adatlapját is.

kérdést nyugodtan lökjétek, hátha más is beindul a szkóp-órától

thx!:p

(#) niedziela válasza sztojanov hozzászólására (») Dec 17, 2008 /
 
Szia !

Szerintem egyszerűbb lenne egy trafót tekerni erre a célra mint áttervezni bármit is.

Idézet:
„"use a isolation transformer!"”


leválasztó transzformátor

Idézet:
„hány wattos tápegységet csináltassak?”


rajzot nézve: 6V 0,6A 5V is maximum 1A, cső mennyit ehet ? ... Hasra 3A -es táp elég lehet.

Azt nem látom, hogy miért 25V-ból csinál 5V-ot ha a 25V-ot amúgy nem használja másra


(#) sztojanov válasza niedziela hozzászólására (») Dec 17, 2008 /
 
a képen amit csatoltam látszik, hogy ő is elég kis méretű tápot használ. 5A-re saccoltam...

tehát akkor annyi a lényeg hogy tekercseltessek egy toroidot, aminek a primerje ugyebár 230V AC 50Hz, szekunder kivezetés pedig három legyen: 120V, 25V, 6V

kell még valami infot adnom a tekercselőnek? vagy ennyi info elég lesz neki? watt, vagy ilyesmire gondolok... azt is meg kell adni, hogy a szekunderek külön-külön mekkora teljesítményüek legyenek? vagy ez baromság ?
köszi a helpet...

esetleg még valaki?
(#) niedziela válasza sztojanov hozzászólására (») Dec 17, 2008 /
 
Idézet:
„azt is meg kell adni, hogy a szekunderek külön-külön mekkora teljesítményüek legyenek? vagy ez baromság ?”


Igen, mond meg neki, hogy 6V 1A 25V 1A 120V 2-3A

Jó lenne tudni mennyit vesz fel a csőmeghajtás.
(#) sztojanov válasza niedziela hozzászólására (») Dec 18, 2008 /
 
miért kell használni leválasztó trafót? biztonságosabb? el lehet hagyni? én sima toroidot szeretnék. kissebb is jobb is... vagy tévedek?

Idézet:
„Jó lenne tudni mennyit vesz fel a csőmeghajtás.”


ezt honnan lehet megtudni? ki lehet számolni? segítsetek pls!

köszi az eddigieket is!
(#) niedziela válasza sztojanov hozzászólására (») Dec 18, 2008 /
 
Nem tévedsz, lehet az is.
(#) _JANI_ válasza sztojanov hozzászólására (») Dec 18, 2008 /
 
Idézet:
„miért kell használni leválasztó trafót?”

Ez az hálozatról teljesen leválassza a készüléket!

Idézet:
„biztonságosabb?”

Természetesen. ( Bevizsgált trafó esetén. )

Idézet:
„én sima toroidot szeretnék. kissebb is jobb is... vagy tévedek?”

A trafó típusa nem sokat számít. Csak megfelelő teljesítményű legyen!
A linkelt szkópos kapcsolás esetében 230V primer.
S a szekunderek:

120V cső anódtápja (ezt csak becsülni lehet szerintem, vagy ki kell mérni. De ahhoz megint csak kell egy 230/120-os trafó. Legalább a próba idejére.

25V (0.8-2A-es lehet), The low voltage supply uses a transformer that provides 4-6V power to the CRT filament (rated 6V 0.6A) and 15 to 25 volts to be rectified and reduced to provide +5V and -5V for the clock and deflection amplifiers. Vagyis a 25V-os része 15-25V-ig lehet. A 25Volt bufferfeszültsége, lehet hogy kicsit sok lesz a 7805-nek.

6Vos 0.6A legyen. A cső fütése.


Idézet:
„„Jó lenne tudni mennyit vesz fel a csőmeghajtás.” ezt honnan lehet megtudni?”

Ezt egy csőkatalógusból vagy a cső adatlapjából kell megnézni.
Fütőáram. Fűtöfesz. Amodáram. Anódfesz. STB. De mivel nem közvetlen a trafó állitja elő a szükséges anód és gyorsítófeszültséget, hanem egy többlépcsős feszültség sokszorozó, ezért ezt figyelembe kell venni a 120v-os szekunder méretezéskor.)

A leg jobb az, ha a három túlméretezett transzformátorral állítjuk elő a tápfeszültségetek. S amikor a készülék rendesen működik, már kimérhetők a szükséges ÁRAMOK ÉRTÉKEKI IS. S így már könnyen meghatározható a transzformátor végleges (névleges) teljesítménye is.
(Egy kis biztonsági ráhagyással. )
(#) zolee1209 válasza sztojanov hozzászólására (») Dec 18, 2008 /
 
Szia! Nem olvastam utána teljesen, te melyik órát építed, de nekem olyan az órám, amit utánépítettem, hogy DCF-es és hálózati szinkronról is tud járni. Ez 50Hz-re van kalibrálva, Amerikában meg mintha 60Hz-es hálózat lenne. Szóval ha a tied a hálózatról szinkronizál és nem belső oszcillátorról, akkor nem lesz pontos az órád!
(#) sztojanov válasza _JANI_ hozzászólására (») Dec 19, 2008 /
 
köszi a kiemrítő választ! az első hozzástólásnál csatoltam az adatlapot is. "3BP1.PDF"

Idézet:
„Fütőáram. Fűtöfesz. Amodáram. Anódfesz. STB”

nekem ezek semmit sem mondanak... ha benne is van a pdf-ben, ezek tudatában sem tudnám kiszámolni mekkora kéne. (és sajnos három túlméretezett tápem sincs)
ugyhogy a legjobb megoldás lenne, ha szépen megbecsülnénk és ráhagynánk amennyit kell... a képen sincs túl nagy trafó mellette...
(#) sztojanov válasza zolee1209 hozzászólására (») Dec 19, 2008 /
 
nekem gps -ről fog menni a pontosidő nem a hálózati szinkronról!
de remélem ettől függetlenül nem lesz gond!

gps_rec.jpg
    
(#) _JANI_ válasza sztojanov hozzászólására (») Dec 19, 2008 /
 
Bocs. Valahogy elsiktottam felette... Mindjárt megnézem.
(#) sztojanov válasza _JANI_ hozzászólására (») Dec 20, 2008 /
 
közben megcsináltam a nyákot sprint-layout -tal! kérem szépen a hozzáértők szakértsék meg! javaslatokat ötleteket várok! ez életem első nyákja! nagyon jó kis progi ez a sprint layout!!!

naszóval a lényeg:

- kapcsolási rajz áttervezve, szekunderek jelölve
- négy átkötést csináltam, fehérrel jelölve
- 61x61 mm a pcb
- hét poti kivezetve, két csoportba gyűjtve
- a nyolc darab diódát jeleztem a kapcs rajzon, már jojóztak a szemeim tőlük...
- nyákon gnd-k sárgával jelölve

(#) sztojanov válasza sztojanov hozzászólására (») Dec 20, 2008 /
 
lemaradt a nyák!
(#) niedziela válasza sztojanov hozzászólására (») Dec 20, 2008 /
 
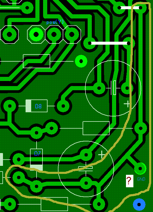
Jól néz ki, talán csak 2 - 3 apróság

Ahova tettem a kérdőjelet azt nem értem miért emelted ki a GND-t

panel2.GIF
    
(#) sztojanov válasza _JANI_ hozzászólására (») Dec 20, 2008 /
 
akkor megnéznéd a csövet? előre is köszi!
(#) sztojanov válasza niedziela hozzászólására (») Dec 20, 2008 /
 
mert ott fogom a dutchtronix panellel összekötni. vagy rosszul gondolom? szeritem az órapanelről három zsinór jön át erre: X, Y meg a gnd? vagy az nem kell?
elvileg bnc dugók vannak rajta, annak meg kell lennie földnek?!

itt az óra kapcs+nyák
(#) niedziela válasza sztojanov hozzászólására (») Dec 20, 2008 /
 
Nem arra gondoltam, hanem a képen látható részt nem a teli GND - ben van mint a többi. Ennek mi az oka ?

panel.GIF
    
(#) sztojanov válasza niedziela hozzászólására (») Dec 20, 2008 /
 
ja nemtudom.... akkor ez hiba

javítva... kiszedtem egy átkötést is. csatoltam az -elvileg- végleges változatot!

ha így szerntetek nincs hiba, már csináltatom is (már csak egy jó kis hely kéne Pesten, ahová elküldöm emailen a gif-et, aztán postán küldik, utánvétellel a kész panelt - ha tudtok ilyet megköszönném!).

thx!
(#) _JANI_ válasza sztojanov hozzászólására (») Dec 22, 2008 /
 
Szia!

Az elvi rajzon a két műveleti erősítő az egy tokban van!
Az az OPA amelyik tápfeszültséget kap, az OK! De a másikat át kell huzalozni!
S segítségképpen itt a TL082-es adatlapja. A többit csak felületesen futottam még át.

Valamint a nagyobb feszültségű áramköri egységeknél, jó lenne több helyet hagyni a GND-től! ( + - 320Volt! ) A feszültség sokszorozó alkatrészei...

Megnéztem a cső adatlapját. Csak a max feszültségekről szól. És a fűtőáramról.
Ezt a 120V-ot, tényleg csak megbecsülni lehet igy.
Talán 300-500mA elég lehet...

S igen a GND pontot is össze kell kötni az óra és a SZKÓP között. :yes:
(#) sztojanov válasza _JANI_ hozzászólására (») Dec 22, 2008 /
 
Idézet:
„Az elvi rajzon a két műveleti erősítő az egy tokban van!
Az az OPA amelyik tápfeszültséget kap, az OK! De a másikat át kell huzalozni!”


hmmm, nekem ez majdnem kinai :no: az OPA-s ami rendben van, az a felső? mert az alsón nekem is feltünk hogy a másik ic nem kap áramot a lábainál...

írd meg légyszi konkrétabban, esetleg rajzzal! köszi, nagy vagy!
(#) niedziela válasza sztojanov hozzászólására (») Dec 22, 2008 /
 
Az az OPA aminek a táplábai nincsenek bekötve nem kell.
A másik OP-ra kell áthuzalozni.
(#) _JANI_ válasza sztojanov hozzászólására (») Dec 22, 2008 /
 
Bocs, hogy kicsit bele piszkítottam a rajzba, de most így gyorsabb lesz kicsit...

Egy OPA.GIF
    
(#) sztojanov válasza _JANI_ hozzászólására (») Dec 22, 2008 /
 
simán jó, így legalább elsőre megértem délután áttervezema panelt, és akkor még rá tudtok pillantani egyet?

az opa egyébként minek a rövidítése?
Következő: »»   16 / 203
Bejelentkezés

Belépés

Hirdetés
XDT.hu
Az oldalon sütiket használunk a helyes működéshez. Bővebb információt az adatvédelmi szabályzatban olvashatsz. Megértettem