Fórum témák
» Több friss téma |
Fórum » Motorgyújtás
bocs a pofátlanságért. csak egy kicsit morci vok már 2 hónapja próbálok valami használhatót alkotni már kb 5000 ft omban van ez az egész és még mindig nincs egy használható gyujtásom
Te még mindig nem értesz semmit sem! A gördeszkád gyújtását nem fogod rendbehozni azzal,ha gyújtótekercs méretezésével foglalkozol (mikor rendelkezésedre áll az eredeti adat). Sokkal inkább a vezérlőpanel kapcsolására kellene koncentrálnod,mert enélkül bármit is tekersz a vasmagodra a büdös életbe nem lesz szikrád! Tehát: nagyitóval,műszerrel,türelemmel felvértezve feltérképezed a panelt,újat gyártasz ha a régi használhatatlan,és a vasmagot pedig újratekered ügyelve a menetirányokra és a tekercsek kezdet-vég bekötéseire.
Teljesen új gyújtás készitése is lehetséges,de mindenképp kellene az eredeti kapcsolás működési elve,ami az eddigi rajzodból nem derül ki,csak részlegesen.
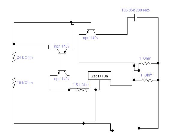
a teljes elektronikát berajzoltam, a nyákon ez van semmi egyéb. a tekercselést azért kérdezem mert a szekunder tekercset csak sacc/kb tudtam megszámolni mivel összeégett.
menetirány alatt mit értesz?? azt hogy a primer és a szekunder tekercsek tekercselés irányai ellentétesek legyenek?? mert ha igen akkor arról tudok.
Arról igy látatlanba nem tudok,hogy a két tekercs menetiránya egymáshoz képest milyen,de azt biztosra állitom,hogy ha eltérsz az eredeti irányoktól akkor nem fog működni,vagy nem jó helyen adja a szikrát. Ez vonatkozik a tekercsek kivezetéseire is,ha itt felcseréled akkorsem működik,hiába jók a menetirányok.
Megpróbálom berajzolni a tekercseket a Te elektronikádhoz.
előre is nagyon szépen köszönöm a segitséget és az eddigi türelmedet meg főleg. tudom hogy néha vannak idióta felvetéseim...
én valami olyasmit sejtek hogy ha a menetszámokat jól számoltam meg akkor az elektronika a tekercseket oda vissza gerjeszti hogy elérje a megfelelő feszültségszintet aztán megszakitja a jelet és ekkor lesz szikrám
Azt irtad,egy mágnesed van mindössze a lendkerékbe. Akkor először gerjeszt egy az elektronika számára megfelelő irányú feszültséget, a nyitott darlingtonon keresztül áram folyik a primer tekercsbe,a vasmag mágneseződik-energiát tárol. Ezután megfordul az áramirány mivel a gerjesztőmágnes az E alakú vasmag közepétől távolodik,a darlington hirtelen lezár és szikra jön létre. A fogalmazásba bele lehet kötni,nem pontosan fedi a valóságot,de igy könnyen érthető....
Ha valóban nem volt más a panelen akkor a pdf-szerint tudom elképzelni a bekötést.
picit elrontottam a rajzot és igy már nem ugyanaz szerintem
picit pontositanék 2 mágnes van egymástól kb 5 mm-re
Elvan az rontva sok helyen..... Szerinted hogy működik egy tranyó,ha az emittere és a kollektora össze van kötve? Attól,hogy a kondit áthelyezted,a hozzá csatlakozó tranyó még nincs jól kötve,ezt is forditva rajzoltad szerintem. Nem vagyok biztos benne,hogy helyesen értelmezted a tranyók kivezetéseit.
Na tessék,itt is hiba..
Az lenne jó,ha tudnál értékelhető képet feltenni ide,vagy nagyfelbontásba valamilyen tárhelyre a panelról. Ha nincs komolyabb fényképeződ,csak mobil akkor is lehetne próbálkozni a mobil elé tett nagyitóval. De jó megoldás lehet a szkenner is,azzal tényleg lehet nagyfelbontású képet késziteni.
kérlek vedd ugy figyelembe a tranyókat hogy mindegyik g1 es és a tokozás szerint van a bekötés tehát ahol a tokon két láb volt egymás mellett én ugy rajzoltam a rajzot nem tudom a g1 lábkiosztását... nem biztos hogy hogy vannak a lábak de a tokozás ha a feliratot nézzük a felirat felett van az 1 láb alatta a 2 egymás mellett
Ajjajj... Kapásból rossz. Mérni kellene,legalább a bázist be kell azonositani! Igy már érthető miért ilyen ellentmondó ez a rajz.
Megkérnélek a pdf alapján rajzold át a panel kapcsolását,ezúttal pontosan ha lehet.
tessék itt van igy már nekem is könnyebben érthető bár még nem teljesen világos
Idézet: „még nem teljesen világos” Nekem sem... Majd még agyalok rajta.
ugy látszik egyre jobban fáradok... meg a nyák se tul nagy ráadásul kétoldalas...
Bocsi..
Sajnos sem a legutóbbi rajzod,sem az előző nem győz meg,illetve még most sem értem a darlingtont mi és hogyan nyitja és kapcsolja ki. Úgy látom nemis fog kiderülni mig nem lesz értékelhető kép a panelról (vagy ki nem alszod magad).
ennek biztosan jónak kell lenni
igen le
csak az a problémám hogy csak akkor működik ha folyamatosan váltorik a frek +-2 hz et. ezenkivül nem tudok olyan trafót csinálni a progimmal amilyet szeretnék. a másik meg hogy nem mondtál egy frekit hogy mire állítsam be a fv generátort. 6 és 120 hz között próbáltam manuális frekállitással és szkóppal néztem
Szia Mex,
úgy tudom, te ismered gyakorlati szinten az autók gyújtását. Nem tudnál ajánlani olyan autó, vagy motor típust, amiben a CDI-s gyújtás inverteres elektronikával megy. Úgy gondolom egyszerűbb lenne vennem egy ilyet mint megépíteni, és azt tesztelni. Kösz előre is!
Hello. Kocsiban gyári kivitelű inverteres gyújtást nem ismerek.NéhányHonda CR tipusban ilyen van,de összetett (persze más motorokon is előfordul újabban),közös jellemzőjük,hogy általában a kipuvezérlést is tartalmazzák,és iszonyat ára van. Inkább nézz szét a robogóelektronikát árusitó boltokban.Vannak "tunningelektronikák",általában a tokozás egy húzott alu borda,ami vagy disz,vagy tényleg a hűtést szolgálja,és 12V-ról mennek. A tunning abból áll,hogy kicsivel erősebb az inverter,de előgyújtásszabályzás nincs benne. Akár bontóban is érdemes szétnézni. Konkrét tipust hadd ne mondjak,valami "racing power"-re vadássz.
Szia, köszönöm a gyors választ. Utánanézek majd, ha valami összejönne megosztom.
Üdv Szilárd
Hello!
Tudnátok segítnei AMAL SEM gyújtás ügyben? CDI-ről lenne szükségem kapcsolási rajzra. A válaszókat előre is kössz.
Sok CDI gyujtás képe, felépítése fenn tvan ezen a fórumon, ha a képek mutatása ikonra mész kiválaszthatod a neked legmegfelelőbbet.
A kérésem,vagy kérdésem a köv: van egy yamaha XT600 aminek vélhetően a nagyfesz tekercs rossz. Valaki vállal ilyennek a tekercselését? Sürgős lenne!
A gyújtó trafóra gondolsz vagy a gerjesztő tekercsre? Mer gyújtó trafót azt nem lehet tekercselni de a gerjesztőt azt minden további nélkül vállalom.
Persze az alaplapon,a gerjesztőre!Azt csinálja,hogy néha durran egy kettőt,de nem indul.Szabad levegőn van szikra,de kicsit satnya,gondolom nyomás alatt kevés!A tekercs 197 Ohm ez kevésnek tünik!Ezér gyanítom hogy itt a baj! Hogy tudlak elérni?
A 197 ohm majdnem jó érték 200-205 között szokott lenni. Ezzel együtt biztosan átüt azért gyenge a szikra. Egy idő után megeszi a szigetelőlakkot az olaj,elkezdenek a menetek mozogni és ez a vége... Ha lebontanád meglátnád,hogy inkább fekete szinű a tekercs nem pedig a jellegzetes zománchuzalé.
|
Bejelentkezés
Hirdetés |








