- PG164120 PICKit 2 programozó
Fórum témák
» Több friss téma |
Fórum » PIC - Miértek, hogyanok haladóknak
Idézet: „nem igazán jövök rá, melyik Pickit2 -őt kell vennem” Hogyhogy melyiket? PICkit2 csak egy van!
Üdv,
ilyen akkor szokott előfordulni, ha ott nincs semmi. Nézd meg, hogy biztos ott van-e az az asm file.
megcsináltam a lépéseket addig és megnéztem a sajátgépben de a mapa teljesen üres. Én Topi 0-tol a robotokig cikke alapján probálkozom, és abban így volt leírva, hogy ott létre kéne jönnie egy asm file-nek. de semmi, ha ezt a lépést kihagyom és továbbot nyomok akkor csinál 3 file-t, de egyik sem asm. mit csinálhatok roszul?
Szia
örülök hogy jó lett! Szerintem amíg egy mikrovezérlőnek csak annyi dolga van hogy egy LED-et villogtasson, emberi szem által is érzékelhető késleltetésekkel,addig teljesen jó megoldás a hagyományos várakozás is.Hangsúlyozom, csak akkor, ha nincs más feladata, amíg a késleltető hurokban várakozik. De majd a tapasztaltabbak kiigazítanak. üdv
PIC16F877-re, MPASM fordítóval, a C:pic könyvtárba (a könyvtárban már ott a main.asm). Nem írok regényt róla inkább képekkel illusztrálom:
Itt a "könyvtárban már ott a main.asm" -en van a hangsúly, tehát valami szövegszerkesztővel készítesz egy üres dokumentumot, elmented .asm kiterjesztésként (vagy akárhogyan, aztán átnevezed, édes mindegy), és bemásolod oda, ahol a projectet akarod elkészíteni.
Akkor ezt megprobálom! Köszi a segítséget!!!
Idézet: „Te nem, de én rengeteg kezdő kódjában láttam már ilyesmit, sőt még megszakítási rutinban is láttam várakozást valami külső eseményre. Ezért kell kihangsúlyozni, hogy az ilyesmi nem követendő, hogy fel se merüljön a használata.” Hat igen, megszakitasban sokaig idozni eretnekseg, bar lattam mar erdekes megoldasokat amiket "szep modszerekkel" szinte lehetetlenseg lett volna megvalositani. Amugy tight loopot eleg gyakran hasznalok, es szerintem ami gyakran elfelejtodik, hogy nem kotelezo egyetlen esemenyt ily modon figyelni, siman lehet egy ilyenbe timeout-ot tenni. Baseline felhasznalasa eseten nincs is mas modszer, ennek ellenere gyonyoru alkalmazasokat lehet irni kezdve LED vezerloktol tapegysegeken keresztul egeszen a radio taviranyitasu modellekig szinte mindent. Sot, WDT-re is hagyatkoztam mar ilyen esetben, hogy ha nem jon meg a jel idoben akkor ott valami oriasi gubanc van, kell csinalni valamit - hozzateszem normalis esetben ilyen nem kovetkezhetne be, ezert er olyankor ra az mcu a resetre es a reset utani folyamatok lezongorazasara. Az interrupt azonban borzalmasan kenyelmesse tesz nehany dolgot, kezdve azzal, hogy ha epp egy elozo esemenyt dogozunk fel es kozben bekovetkezik a masik esemeny is, akkor arra az interrupt vezerlo "emlekezni fog", tehat kevesebb az esely arra, hogy lecsuszunk rola. Meg persze modellezni is konyebben lehet az esemenyvezerelt folyamatokat.
sziasztok, egy problémámra keresnék megoldást, adott egy laptop , amin csak USB port van...
Egy olyan PIC égetőt szeretnék építeni elsősorban 16F628 -hoz ami megy USB ről... Valaki valamelyik topicban említett egy USB to RS232 átalakítót (7.1 es ábra)ITT ,és az érdekelne, hogy össze lehetne ezt hozni például EZZEL az égetővel ? Gondolom egy külső táp kellene még így is neki, mert tippem szerint az USB 500mA-e nemlesz neki elég... Szóval szerintetek megoldható ez a dolog? vagy esetleg tudtok javasolni mást ? Idézet: „es szerintem ami gyakran elfelejtodik, hogy nem kotelezo egyetlen esemenyt ily modon figyelni, siman lehet egy ilyenbe timeout-ot tenni.” Erről beszéltünk eddig. Nem hogy "nem kötelező...", szükséges az időzítés, ha megtörténhet az esemény elmaradása. És mi sem arról beszéltünk, hogy nem lehet várakozni, ha egyébként nincs más dolog, akár még megszakításban is. Csak hát mikor van olyan, hogy nincs más dolog? Mondjuk egy véletlenszerű LED villogtatásnál nincs... Ha pl. egy soros SPI kommunikációt programozunk, akkor az órajel időzítése tele lesz várakozással, mivel ezt így érdemes megoldani. De egy 2sec-es várakozás, mondjuk egy LED villogtatása közben, igencsak furán jön ki, miköben mondjuk billenytyűzetkezelésnek és LCD kijelzésnek is futnia kéne(persze tudom, ezek mennek megszakításból is...)! De szerintem ezt már tényleg szanaszét veséztük, aki akarja megérti mi a lényeg! (ugye nem az, hogy aki várakozik, az nem normális! )
Még annyit ehhez, hogy beszélünk arról, hogy mi lenne a helyes, ennek ellenére nagyon sokszor én is csak egy dolgot ellenőrzök a fejlesztés alatt és csak a program megfésülésekor szoktam a biztonságot is becsempészni. Van mikor elfelejtem...
Nézz fel az oldalamra és olvasd el a JDM-es írást!
Aztán nézd meg a Hivatkozásgyűjteményt, ott találsz égetőket, amik jók. Nem ártana ezt a topicot is elolvasnod, mert akkor nem kérdeznél ilyen zöldségeket!
A legjobb megoldás a chipcad-nél megvásárolható pickit2 fejlesztő eszköz.
Ez képes piceket írni olvasni, sőt akár debugolni is a benne futó programot miközben az az áramkörbe be van építve (ICD), bár persze vannak olyan kevés lábszámú típusok aminél ez a debug rész kivitelezhetetlen, de égetni azokat is tudja. A sima égető most olyan 8000Ft+ÁFA körül van, amihez adnak demó panelt is as meg 11000+Áfa körül. A Pickit2-t usb-n lehet vezérelni, tehát átalakító sem kell hozzá.
Sziasztok!
Egy kis segítséget szeretnék kérni. Billentyűzet mátrix kezelésére a mellékelt kis c kódot használom, de nem a legjobb. Nem minden gombnyomást érez és ez sokszor kellemetlen. Megszakításra nem tudom rakni a gombokat. Gondolom a pergésmentesítés miatt van az egész, próbáltam is a késleltetéseket változtatni, de nem lett sose tökéletes. Vetnétek rá egy pillantást? Örülnék neki, ha valaki meg tudná mondani, hogy kell ezt szépen, profin csinálni! Köszi és üdv.: Zoli
Ez közel sem pergésmentesítés, amit te csinálsz. Azonfelül pontosan azt csinálod, amit itt beszéltünk az elmúlt 2-3 oldalon, hogy sosem szabad csinálni.
Itt egy példakód, hogyan kellene a pergésmentesítést csinálni. Mivel neked mátrixod van, ezért minden sorra meg kell csinálni az ellenőrzéseket.Link
Szia!
Köszi, át fogom nézni és igyekszem ezalapján javítani! Üdv.: Zoli
Hu ez nagyon jó.
Igaz a forráskód nem nagyon tiszta de ez már valami. Tulajdonképpen nekem csak annyival kéne kiegészítenem hogy az egyik hőmérsékletszenzor jelei alapján kapcsolgassak egy relét. Egy bizonyos hőmérséklet alatt be fölötte ki.
Ha gondolod átküldöm az átírt forrást. Én spec az egyik szenzort kihagytam, és azon a lábon kapcsolgatom a relét, én így csináltam meg a kazánvezérlőt. 41 foknál bekapcsol, és 36-nál ki, így a hideg vizet nem keringeti, ha cső hőfoka a kazán közelébe 41 fok akkor beindul a keringető, és mikor a csőben a hideg víz megy (ez rézcső, gyors a hőátadása) akkor 36 foknál kikapcsol, így a radiátorba csak meleg víz kerülhet.
(Fatüzeléses kandalló 2 radiátorral, csak rásegítés, és csak időnként van begyújtva, és főleg az elején hasznos, mert felmelegíti a kazánban lévő vizet, azt benyomja a radiátorba, és a kazánban lévő hideg vizet újra melegíti, majd azt be a radiátorba... egészen addig amíg a kazánban és a radiátorban lévő víz el nem éri a 41 fokot, ilyenkor megy a keringetés végig, amikor meg a tűz elkezd kialudni, akkor ugyan ez a folyamat, lejátszódik) Azért jó, mert nem kell figyelni semmit, begyújtasz és a rendszer a többit elvégzi.
Nagyon örülnék az átírt forrásnak.
Nekem csak tényleg annyi kell hogy 1 szenzor méri a hőfokot éa a PIC ennek fügvényében müködtet 1 relét. Esetleg annyit ha feltüntetnél a progiban hogy hol írjam át a hőmérsékletet. Mert nekem nem 36 és 41 fok kell. Gondolom igy a kijelző csak 1 hőmérsékletet ír ki. Előre is köszi
Este átküldöm, mert otthon van. Rendesen kigyepáltam a progiból egy csomó cuccot, most csak egy sorba azt írja ki , hogy a csohofok xx fok, ahol a fok a mért érték.
Milyen határok között akarod hajtani?
Nos én simán szoba hőfok mérésre akarom majd használni 20 fok körül de úgy akarom hogy a két határt majd változtatni lehesen. Ezért mondtam hogy csak a programban a helye kell vagy az a regiszter amelyben az aktuális hőfokot tárolja számértékben. A többit majd hozzáírom. tulajdonképpen nekem csak az átvitellel van gondom. Leegyszerűsítve hogyan jut el az analóg hőmérsékletérték a PIC egy regiszterébe hogy ott binárisan 8 biten legyen tárolva. Nos ezeket a programozási fogásokat nem tudom. Ha a hőérték megvan akkor már tudok mit kezdeni vele.
Üdv!
Próbálkoztam összehozni egy progit. Szerinted működőképes? Tudom hogy csak konkrét kipróbálás után lehet biztos az ember, de a nagy szarvashibákat ki lehet szűrni. A BEJOVO1 regiszterbe kéne hogy bennelegyen a hőmérsékletérték. Egyébként kell bele megszakítás?(ami most nem működik)
Ha elolvasod a cikket, akkor kiderül, hogy ez digitálisan adja a hőfokot ha kell el tudom ugyan ezt a kommunikációt küldeni picbasic-ban is, ezt már ki is próbáltam, illetve meg fogom csinálni c-ben is, csak először megcsinálom az új hőmérő-fejlesztő panelt, ehhez egale nyáktervet is tudok adni.
Természetesen érdekelne a forrás. CSak próbálkozgatok magamtól is. Attól az asm érdekelne. Ahogy a progiból is látod amit írtam, csak annyi kéne hogy meglegyen az érték. Azért szimpi ez az érzékelő mert ez már egyből átnyomja binárisba és az értékek is benne vannak az adatlapjába. szóval várom a progit
Sziasztok! egy olyan kérdésem lenne, hogy vettem egy pic-et 16f84A-20/p ehhez csak 20 megás quarz-ot lehet használni, vagy lehet kissebet is? előre is köszi a választ!
Lehet bátran kisebbet is.
Lehet kisebbet is. Nézd meg az adatlapját, még magyarul is van, az oldalamról letöltheted!
De ki ajánlotta ezt a régi elavult típust? A 16F628 olcsóbb és jobb. Persze ha valamibe pont ez kell, akkor okés, de akkor ott a kvarcot is megadták, hogy mennyi! Vagy pont ezért kérdezted, mert ott 4MHz van?
Bocs, de egy kis túlzással a saját kódomat se értem meg néhány hónap után, ha nincs megjegyzésekkel teleírva, nem hogy egy olyat, ami nem az én észjárásom szerint lett írva...
Köszönöm mindketőtöknek a választ! Egy hőmérőt akarok lemásolni, és abban ez a tipus van, és láttam, hogy van több féle a 84A-n belül.
Üdv mindenkinek!
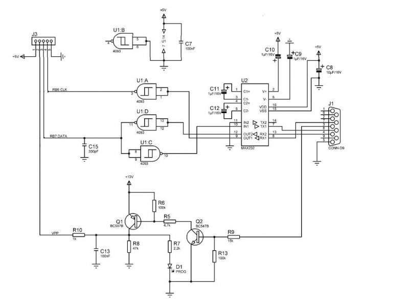
Elkezdtem építeni egy áramkört és a fejlesztés során kezd problémás lenni a pic ki be rakosgatása. Találtam egy ICSP égető rajzot, szerintetek működik így? JDM égetőként kell használni a leírás szerint. Mi a véleményetek? Tud esetleg valaki egyszerűbb ICSP égetőt?Javítsatok ki ha tévedek, de egy ilyen égetőnél az égetésnél használt lábak kivételével minden lábon minden rajta maradhat, a táphoz és az MCLRhez egy 4148 as diódát tervezek tenni, az fogná meg a visszamenő feszt. Előre is köszönöm.
Az eszem megáll.
Ti komolyan csak akkor jöttök fel a fórumra, amikor kérdeznivalótok van? Van egy olyan mondás, hogy a buta ember tanul a saját hibájából, az inteligens másokéból. Úgylátszik, van valami alapja... |
Bejelentkezés
Hirdetés |




)

Ti komolyan csak akkor jöttök fel a fórumra, amikor kérdeznivalótok van? Van egy olyan mondás, hogy a buta ember tanul a saját hibájából, az inteligens másokéból. Úgylátszik, van valami alapja... 




