Fórum témák
» Több friss téma |
T Forum.
Ugy veletlenul nincs vkinek egy szondas langor elektronikarol kapcs rajza? Elore is kosz a segitseget. Vili
Sziasztok
Nekem is szükségem lenne segitségre mivel itt a tél a nyakunkon és a kazán megadta magát , ugyan is a keringetö megyen de a termosztátra nem reagá nem kapcsol a mágnes szelep pedig már kicseréltem az optot (TLP 30 63) az opto bemenö vezérlö oldalán 4 V -ot mérek , át néztem a mágnes szelepet , a potit , termisztort,reteszeket, minden oké . Amugy a panel tipusa : SC 12 - 40 / 02 Ha valaki tudna segiteni hol keressem és mit cseréljek , vagy rajzzal , köszi elöre is
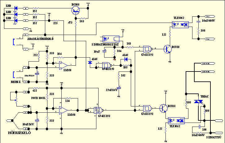
Az összes anyagot, ami erről a tipusról találtam felteszem ide.
Ezt az egyet külön ide mert az előbbihez már nem fért.
Üdv "leono"
Köszi a képeket de sajnos még igy sem jutottam "düllöre" Az opto vezérléssel van a gond ami adna áramot a mágnes szelepnek mert a kapcsolt oldalon ha müszerrel mérem jelen van a 220 de ha ráteszem a szimulált 220 V 5 W- os égöt már nem ég mivel ez az max 8-10 W-ot képes kapcsolni . már vagy kettö optoval is ki próbáltam és mindegyikkel az van . Már titta ideg vagyok itt fagynak meg a gyerekek . edv : Jóska
Valami átmeneti megoldás midíg van, de így látatlanba kicsit nehéz. Csak tippeket tudok mondani kipróbálásra a végleges javításig, hogy a család ne fázzon. . Először is egy fali kazánnál, gondolom tied is az a vezérlő tipusából itélve, a keringető is csak akkr indul, amikor a szobatermosztát bekapcsol. A lényeg az átmeneti megoldásra, hogy a keringetőről párhuzamosan vezéreld a gáz mágnesszelepét is. Ha az utókeringetési alacsonyabb fesz szintnél (szivattyú alacsonyabb fordulaton jár) nem zárna a szelep (tovább ég) tegyél vele sorba egy - két karácsonyfa izzót, amennyit kíván. Tehát ha a szobatermosztátot kikapcsolod, akor az utókeringetés (kb.1,5 perc) alatt sem szabad égni a főégőnek. Ha tovább ég az baj, mert a barbár megoldás miatt a kazán saját belső szabályozó és biztonsági temosztátja sem tudja leállítani mivel a szelep nem a rendes helyéről kapja a vezérlést. Hangsúlyozom mégegyszer, hogy ez egy barbár megoldás és csak a fentiek figyelembevételével szabad megcsinálni, különben szétmegy a kazán.
szevasztok.én már több ilyen elektronikát is javitottam.(egy gázkészülékszerelő hordja hozzám) minden esetben a 470 µF-os elkót kellett kicserélni. valamiért megszakad, zérus a kapacitása, talán a szivattyu áttevődő remegése-vibrációja okozza. az új mellé mindig nyomok egy kis sziloplasztot, hogy kiiktassa a rezgés "mellékhatását"
Az átmeneti barbár megoldástól függetlenül akarok néhány gondolattal segíteni. Amennyiben a vezérlőd megegyezik az általam küldöttel, akkor próbáld meg egyszerü összehasonlító módszerrel behatárolni a hibát. Gondolk itt arra, hogy mérd már meg a keringetőt vezérlő OPTO bemenetén a feszt üzem közben. Biztos, hogy az a 4V a szelepet vezérlő OPTO-hoz elég? Elvileg a két OPTO bemenetének a vezérlése közötti szintben nagy különbség nem igen lehet. A másik, amit feltétlen nézz meg, hogy a "0" pontja a szelepnek nem e kontakthibás. (Ha a próbaégőt ugyan oda kötötted, akkor lehet, hogy azért nem működött az sem.) Ezt a hibát egyszerüen úgy tudod behatárolni, hogy a nullát valami biztos kontaktusról direktbe viszed a próba idejére. Jut eszembe, azt már próbáltad, hogy direktbe kapcsolva feszt a szelepre, beindul az gázégő? Különböző alváltozatok miatt előfordulhat, hogy a kazán biztonsági termosztátja (egy egyszerű patron), blokkolja a szelepet. Ez egy sima kontaktus, ami lehet, hogy kontakthibás.
Én azért kipróbálnám -ha biztos a kezed - az opto kimenetét rövidre zárni .Ha indul a kazán/szivattyú akkor előtte ha nem utána van a hiba.(vigyázz az már 220 V )
Köszi de ezt már kipróbáltam áthidaltam ugy megy a mágnes szelep ugy hogy csak elötte van a gond az opto vezérlésénél valószinü hogy az LM 324 N a bünös csak azom most sajna nincs kéznél el kell mennnem 50 Km -t hogy beszerezzem minden esetre köszi hogy idöt szenteltél rám
Üdv : Jóska
Tisztelt Urak!
Segítségeteket kérném. Egy K-24 es gázkazánom van ami kb 15 éves. A vezérlőelektronikájában tavaly a fűtési idény elején kinyiffant a gyujtószikra előállításához használható trafó. Akkor ezt jobb híján pótoltam egy valamelyik ruszki kisTV sorkimenő trafójával. (úgy kaptam egy TV szerelőtől) Ezidáig kifogástalanul működött, de most néha nem ad elég intenziv szikrát és nem lobbantja be a gázt, ezért kigyullad a hibajelző és annyi. Nincs sem melegviz, sem fűtés. Gondolom a trafó eddig bírta. Esetleg belevaló trafója lenne-e valakinek és kapcsi rajza ehhez az elektronikához? K-24/D-02.
Üdv hölgyekurak!
Az a problémám,hogy van egy F24 típusú kazánunk. (ez tényleg probléma) Kihívtunk egy szerelőt,mert állandóan letiltott F1 hibával. Az úriember azt mondta,hogy alacsony a minimum láng,(ezt én is így láttam) és beállította a legkisebb teljesítményhez tartozó nyomást 2,x mbar.. Kételkedtem abban hogy ez lenne a hiba igazi oka,mert ha hibát jelez, a gázszelep kinyitásakor azonnal meg is áll, még mielőtt gyújtana. Ezek után persze ugyanúgy megáll csomószor F1 hibával a készülék. Mióta a szerelő beállította a gáznyomást, még egy hibával sikerült találkozni, mégpedig melegvíz használatkor (aminek a beállított hőmérséklete 45 fok) ha nem teljesen nyitom ki a csapot, akkor a vízhőmérséklet egészen 70 fokig felmegy, és a kazán nagy teljesítménnyel nyomja. Kérdés: Van valakinek erről a készülékről kapcsolási rajza? Köszi előre is. Ha kicsit zagyva voltam elnézést, melóhelyen munka közben kicsit macerás írni :s
Részletes kapcsolási rajzom nincs, de felteszek egy leírást, amelynek a végén van egy lista az esetleges hibákról és elhárítási módjáról. Ezt egyébként a kazánhoz vásárláskor mellékelni kellene. Lehet, hogy feleslegesen teszem fel?
Hali!
Köszönöm szépen, ilyenünk van. Nem fölösleges azért, mert most a gépemen is meglesz ![]()
Üdv Tobias
Olvastam gondodat a kazánnal kapcsolatba , az én meg gyözödésem és tapasztalatom ily esetekben , ne az elektronikába keresd a hibát ,mert az tudja mit, mikor kell be avatkozni . Nevezetesen akazán jobb felsö részén található egy nyomás szabályzó szelep , ami a kiáramló meleg viz nyomását hivatot szabályozni , na most ezt csavard ki fele Kb : 3/4- 1 fordulattal . Ha továbbra is fennáll a korábban leirt probléma , ( be jön a zavar ,hiba F1 ) akkor nincs más hátra ki kell a höcserélöt vizkö mentesiteni ( takaritani , kisavazni ) mivel ez hajlamos a vizkölerakódásra , a keresztmetszet leszükül , és még a hatásfoka is rossz a kazánnak ezáltal Ennyit tudtam , sok sikert
Üdv sorstárs!
Valamivel előbb a topikban elvashatod a problémáimat ezzel a ....mondjuk cirklóval. Sokat kínlódtam vele de végül megoldottam a problémát. A te gondod F1 = nincs láng A biztonsági retesz áramkör szakadása okoz ilyen hibaüzenetet anélkül hogy gyújtani próbálna. Ellenőrizd a klixonokat 1.)Visszaáramlás biztosító (a deflektoron) 2.)Túlmelegedés (hőcserélőn) És természetesen a csatlakozásokat. Ha úgy tilt le hogy gyújt vagy üzem közben akkor a lángőr kapcsolja le. Itt sokat nem tudsz tenni, az ionizációs és a gyújtó elektródák csatlakozóit és testelését ellenőrizd. A biztonságért és a gyújtásért a gázarmatúrán kevő Honeywell gyújtásvezérlő egység felelel, ez nem javítható cserélni kell! (De szét lehet szedni és hát ... A többi kacat csak a uP-s csili-vili körülötte.) Ami a melegvizet illeti, ellenőrizd hogy a lángmoduláció működik-e megfelelően. Visszaveszi a gáz amikor a víz elérte a kellő hőfokot? Esetleg ha tusz mérj égőnyomást ( 2.5 - 12 mBar közt változik a gyári beállításnál) Ha igen akkor vagy a víz tömegárama kevés (Ez a gyári beállítás > Ha nem ömlik ezerrel akkor túl meleg ) Vagy a gáz sok.A fűtés normálisan megy? (Esetleg fel lett cserélve a HMV és a Fütés höérzékelő vezetéke akkor a fűtés fog kb a HMV hőmérsékleten menni.) Röviden ennyit.
Hali!
Ha már elindult, akkor nem tilt a kazán. Viszont indításkor abban a pillanatban amikor kinyitom a vízcsapot, egy duplakatt hallatszik ha tilt. Gondolom nyitja a gázszelepet,és zárja is. A fűtés normális, azzal nincs gond, sőt, nem is tilt. Érzékelő elcserélésre nem gondolok,mert ha épp leégetem a kezem, a kazán következetesen 71 fokot mutat. A gázt nem veszi vissza,ez határozottan látszik. Nyomásmérőm viszont sajna nincs :s Egyébként köszönöm az eddigi segítséget ![]()
Mérd meg a HMV termisztor ellenállását 20 Cfok körül cca 10kOhm Ha megnyúlt nem tudja hogy már meleg a vized esetleg egy olyan határon van ami már túlmeleget jelent és azért tiltja le (Bár akkor más hibaszámnak kellene lenni F3 v. F4 Túlmeleg v. HMV érz hiba De ennél én már mindent el tudok képzelni!)
Sziasztok!
Azt szeretném kérdezni, hogy mi a külömbség a C12-40/C01 és a SC 12-40/(01) gázkazán vezérlő elektronika között. Ránézésre majdnem ugyan az, de biztos akarok lenni benne, hogy jo-e helyette. Köszönöm.
Kapcsolási rajz az említett panelekről nincs, de tapasztalatom szerint, ha a csatlakozó pontok funkcionálisan egyeznek, akkor helyettesíthető. Azonban előfordulhat, hogy a helyettesítő panel tartalmaz olyan funkciót is, amely az eredetin nincs. Pl. van olyan panel, amely adott típusu kazánhoz alkalmazva a "Retesz" ill. "Áramlásérzékelő" kapcsait rövidre kell zárni, mert abban a kazánban olyan nincs. A lényeg, hogy olyan panelt ne használj csereként, amelyről hiányzik akárcsak egy funkció is, amely az eredetin rajta van és be is volt kötve. Ha ugyan hiányzik, de az eredetin sem volt bekötve, akkor természetesen mehet a csere.
Sziasztok!!!
Egy kis segítséget szeretnék kérni tőletek,a Euromatic ED kazánvezérlő bekötése és beálításában.A WZH-a jelü és a hwf4 érzékelőt rákötöttem de nem müködik ...Én keresgetem doksit,leírást eröl a vezérlöröl de sajna semmit nem találtam.Az angol tudásom meg olyan mint a japán,nulla.Elöreis köszönöm a segítségetek.További szép napot
Hirtelenjében nem találok róla leírást de ...
Mi van a többi csatlakozással? Ezelőtt hogyan működött, ha ez a kettő eddig nem volt bekötve? Kicsit kellene bővebb infó.
Hogy müködöt azt nem tudom,mert kéz alol vettem,és nem kaptam hozá semi leirást.Akitöl meg vettem már nem elérhetö azon a számon .Én ithol akkartam most kiprobálni,de csak ez a két érzékelöm van,a külsö hömérségleté, és a melegviz -é.Ezeket rákötve maga a vezérlö jo,csak nem mutatja a tényleges hömérségletett.
Na ja. Használt holminál előfordul, hogy nem tökéletes. Lehet, hogy már a régi tulajnál sem mért pontosan. Használt kazán beüzemelése előtt célszerü átnézni az összes csatlakozást érzékelőt (kontakthiba, koszolódás stb.) Mivel úgy látom, hogy kombis tipus(használati melegvizet is ad), ezért a hőcserélőt is célszerű vízkőteleníteni. A mért vízhőfok egyébkét több vagy kevesebb a ténylegesnél, és ez a különbség arányosan egyforma e minden hőfokon? Esetleg egyáltalán nem mér, csak egy véletlenszerü adatot mutat. Ezeknek az ismeretében logikailag el lehet jutni a hibakeresésben egy pontig, ami hozhat eredményt de nem biztos.
Ügv Kefealo
Valóban igaza lehet az elöttem hozzászóló Leononak mivel én is ezt ajánlottam a koábbi hozzászólásomba , a vizkö csodákat tud müvelni hö vezetésszempontjából becsapja az érzékelöt . Söt még ennél is tovább menve volt már olyan esetem is hogy az elmenö használati meleg viz csövére fogott klikszon volt kontakt hibás , Elöttem korábban kihivta a tulaj a szakszervizet ugyan ezzel a problémával , hókusz- pókolt vele egy fél óráig és el kért 18 000 Ft- ot két nap mulva ugyan ilyen gondok voltak . Én személy szerint ezt tudom javasolni , hogy a hö cserélöt próbáld kisavazni , vizkö teleniteni
ÜDV Jociapi & leono!!!
Nagyon szépen köszönöm a sok infot,megmentettetek egy vezérlö vételtöl,mert már majndnem össze törtem. Már el átkoztam azt a napot mikkor megvettem. És most lás csodát minden jol müködik,vizkömentesitve minden,rozsda ,por,kosz eltávolitva,érinkezök lepucolva,az igaz hogy a WZH-A érzékelöt ki kelecs cserélnem mert rámértem és nem volt jo az értéke.Igy ma este végesztem velle ,és müködik minden.Mégegyszer nagyon köszönöm az ötleteket,és a jotanácsokat midegyikötöktöl. Azért jo érzés,hogy még vannak ilyen jofej,és segitökész emberek kis országunkban. Na megyek mert még tiszta dzsuva vagyok. További szép éstét.
Szevasztok.
Segítségeteket kérném, igaz nem elektronika, gondolom. ZC18-as falikazánom van. Egy ideje, mikor a főláng lekapcsol rettentő nagy hangot ad. Javasolták a savazást, megcsináltam nem használt. Ha valaki találkozott már ilyennel adjon tanácsot. Az utókeringetés működik. Köszi mindenkinek!
Üdv Nyakesz
Honnan hallod a nagy és milyen hangot ? Csattanást vagy pukkanást ? Mert ha a gáz zsámoly felöl hallasz ahol ég a nagy lángon a gáz és mikor a mánes szelep lezár és még van maradék gáz a zsámolyba akkor szokott olyan nagyobb büffenés hangot adni mikor az égö ( zsámoly ) -ba lerakódik az apró finom por és ez robban be . Ha pedig a szivattyu felöl hallod a nagy kattanó hangot akkor a szivattyu tengelye van elkopva , vagy a csapágyazása kotyog és a nagyláng lekapcsolása után kissebb fordulatra kapcsol a motor és ilyenkor szinte le esik a tengely a csapágyra és az ad koppanó hangot . Üdv : Jóska
Valamint azt is nezd meg (pontosabban hallgasd meg
) hogy amikor kikapcsol a termosztat akkor meg alacsonyabb fordulaton megy-e meg a keringeto szivattyu egy ideig.Amikor nekem szetegett a kis fekete dobozban levo utankeringeto elektronika (keress ra a ZC-18 kulcsszora, ket topic is erintette) akkor nalam is rettenetes hangok voltak leallaskor...
Jociapi és Gafly-nak köszönöm a segítséget!
A nagy hang úgy 2-4 mp-ig zúg. Nem pukkan nem csattan.Erős hangból megy át gyengülőbe, de éjszaka fel lehet rá riadni. Nem a szivattyútól jön hanem az égőfej környékéről jön a hang. Elektronikát már cseréltem MiF011-et. Előtte és utána is zajos. Ha ég a főláng akkor csendes. ha letekerem a thermosztátot már zúg is.Jobban nem tudom leírni. Köszi Nyakesz |
Bejelentkezés
Hirdetés |








...Én keresgetem doksit,leírást eröl a vezérlöröl de sajna semmit nem találtam.Az angol tudásom meg olyan mint a japán,nulla.Elöreis köszönöm a segítségetek.



